Next Article in Journal
A Time Two-Mesh Compact Difference Method for the One-Dimensional Nonlinear Schrödinger Equation
Next Article in Special Issue
Belavkin–Staszewski Relative Entropy, Conditional Entropy, and Mutual Information
Previous Article in Journal
Mathematical Models for Unstable Quantum Systems and Gamow States
Previous Article in Special Issue
A Distributed Architecture for Secure Delegated Quantum Computation
 
 
Font Type:
Arial Georgia Verdana
Font Size:
Aa Aa Aa
Line Spacing:
Column Width:
Background:
Article

A Fisher Information-Based Incompatibility Criterion for Quantum Channels

1
School of Mathematical Sciences, Capital Normal University, Beijing 100048, China
2
Laboratoire de Physique Théorique, Université de Toulouse, CNRS, UPS, 31062 Toulouse, France
*
Author to whom correspondence should be addressed.
These authors contributed equally to this work.
Entropy 2022, 24(6), 805; https://doi.org/10.3390/e24060805
Submission received: 9 May 2022 / Revised: 6 June 2022 / Accepted: 7 June 2022 / Published: 8 June 2022
(This article belongs to the Special Issue Quantum Information and Computation)

Abstract

We introduce a new incompatibility criterion for quantum channels based on the notion of (quantum) Fisher information. Our construction is based on a similar criterion for quantum measurements put forward by H. Zhu. We then study the power of the incompatibility criterion in different scenarios. First, we prove the first analytical conditions for the incompatibility of two Schur channels. Then, we study the incompatibility structure of a tuple of depolarizing channels, comparing the newly introduced criterion with the known results from asymmetric quantum cloning.

1. Introduction

The impossibility of simultaneous realizations of two quantum operations is one of the fundamental features of quantum theory [1,2]. Two of the most famous incarnations of this principle are the Heisenberg uncertainty principle (the position and momentum of a quantum particle can not be measured simultaneously [1]) and the no-cloning theorem (there is no physical operation producing two identical copies of an unknown, arbitrary, quantum state [3,4]). In general, two (or more) quantum operations, such as measurements, channels, or instruments, are called compatible if they can be seen as marginals of a common operation; if there is no physical operation having the original ones as marginals, they are called incompatible. As quantum theory is built on Hilbert space, general quantum measurements are considered the positive operator-valued measures (POVMs). In quantum information theory, there are many applications of the notion of incompatibility, such as the robustness of entanglement [5,6], the robustness of measurement incompatibility [7,8,9], quantum non-locality [10,11], quantum steering [7,12], quantum state discrimination [13,14,15], quantum resource theory [16], and quantum cryptography [17].
In the modern formalism of quantum theory, the most general description of physical transformations of quantum states is in terms of quantum channels [18,19]. The concept of incompatibility of quantum channels has been proposed in terms of the input–output devices [20,21]. In [21], the authors show that the definition of the incompatibility of quantum channels is a natural generalization of joint measurability of quantum observables. There exists a large body of work dealing with this notion from various points of view [15,22,23,24]. Generally speaking, deciding whether a given family of quantum operations is compatible can be formulated as a semidefinite program [25]. However, the size of the program grows exponentially with the number of operations considered. Hence, this method can be computationally prohibitive even for small system sizes (such as qubits) when the number of systems is moderately large. To cope with this dimensionality problem, (in-)compatibility criteria have been introduced; these are conditions that are only necessary, or sufficient, for the compatibility of the given tuple of channels. As is the case with quantum measurements [20], there exist much more compatibility criteria [26] than incompatibility criteria.
In this work, we introduce a new incompatibility criterion for quantum channels based on the notion of (quantum) Fisher information. Our criterion is based on a similar condition put forward by H. Zhu [27,28] in the case of quantum measurements.
After introducing the necessary background on Fisher information and quantum channel compatibility (Section 2 and Section 3), we put forward the new incompatibility criterion in Section 4. The statement of the main result of the paper can be found in Theorem 1. We then apply this result to study, for the first time, the incompatibility of Schur channels, an important class of quantum operations with wide-ranging applications; see Section 5. In the final two sections of the paper, we introduce different compatibility structures for assemblages of quantum channels (Section 6), and we study them in the case of generalized depolarizing channels (Section 7).

2. Classical and Quantum Fisher Information

Consider a family of probability distributions { p ( x | θ ) , x R } parametrized by θ . A central research direction in statistics is to estimate the accuracy of the value of parameter θ by observing x outcomes sampled from the distributions. Recall that the (classical) Fisher information of the model is defined as
I ( θ ) : = x p ( x | θ ) log p ( x | θ ) θ 2 .
when an estimator θ ^ ( x ) of the parameter θ is unbiased, the inverse of the classical Fisher information gives a lower bound on the mean square error (MSE) of the estimator, which is the well-known Cramér-Rao bound [29,30]. The notion of the classical Fisher information plays a significant role in the geometrical approach to statistics [31,32] and the information theory approach to physics [33].
In the multiple-parameter scenario, when θ is a vector, the classical Fisher information is considered as a matrix form, which is a real symmetric matrix with matrix elements [34,35,36]:
I i j ( θ ) : = x p ( x | θ ) log p ( x | θ ) θ i log p ( x | θ ) θ j .
In a quantum parameter estimation scenario, we may perform the quantum positive operator-valued measurement (POVM) on a quantum state that depends on a parameter to extract the parameter information. Consider a quantum measurement M = { M x 0 , x M x = I d } acting on the states ρ ( θ ) L ( H d ) . The parameterized probability of outcomes x of the measurement is p ( x | θ ) = Tr [ ρ ( θ ) M x ] . The corresponding measurement-induced Fisher information I M ( θ ) is then given by
I M ( θ ) = x p ( x | θ ) Tr log ρ ( θ ) θ M x 2 .
The quantum Fisher information of the model ρ ( θ ) is defined as [37]
J ( θ ) : = Tr [ ρ ( θ ) L ( θ ) 2 ] ,
where the symmetric logarithmic derivative (SLD) operators L ( θ ) for the parameter θ are determined implicitly by
d ρ ( θ ) θ = 1 2 [ ρ ( θ ) L ( θ ) + L ( θ ) ρ ( θ ) ] .
In contrast with the classical Cramér-Rao bound, the inverse of quantum Fisher information is also a lower bound for the MSE of an unbiased estimator, which is called the quantum Cramér-Rao bound [37].
In quantum multiple-parameter estimation scenarios, both the measure-induced Fisher information and quantum Fisher information are matrices
I M , i j ( θ ) = x p ( x | θ ) Tr log ρ ( θ ) θ i M x Tr log ρ ( θ ) θ j M x ,
J i j ( θ ) = 1 2 Tr { ρ ( θ ) [ L i ( θ ) L j ( θ ) + L j ( θ ) L i ( θ ) ] } ,
where L k is the SLD operator corresponding with θ k . The measurement-induced Fisher information resembles the classical correlations, while the quantum Fisher information resembles the quantum mutual information. From the Braunstein–Caves theorem [36], the quantum Fisher information, independent of measurement, is an upper bound of the measurement-induced Fisher information in the positive semidefinite order for matrices:
I M ( θ ) J ( θ ) .
In this work, we shall consider another relationship proposed by Gill and Massar [38] for any d —dimensional quantum system:
Tr [ J 1 ( θ ) I M ( θ ) ] d 1 .
This inequality was the main ingredient in the incompatibility criterion invented by Zhu [27], which lies at the foundation of our incompatibility criterion for quantum channels.

3. Compatibility of Quantum Channels

In this section, we review the basic definitions of quantum channel compatibility.
Let H d and H D be Hilbert spaces, and L ( H d ) denote the family of linear operators on H d . In the Schrödinger picture, a quantum channel is defined as a linear map Φ : L ( H d ) L ( H D ) having the following two properties:
  • complete positivity: for any dimension k 1 , the linear map id k Φ : L ( C k H d ) L ( C k H D ) is a positive operator;
  • trace-preservation: for all operators X L ( H d ) , Tr Φ ( X ) = Tr X .
We say that quantum channels are trace-preserving, completely positive (TPCP) maps. In this paper, we shall also consider the Heisenberg picture of quantum mechanics, where channels are seen as acting on observables instead of states. This amounts to considering the adjoint map Φ : L ( H D ) L ( H d ) , where the adjoint is taken with respect to the Hilbert–Schmidt scalar product on the corresponding matrix spaces [21]:
A , Φ ( ρ ) = Φ ( A ) , ρ ,
where ρ L ( H d ) , A L ( H D ) , and X , Y : = Tr ( X Y ) .
We now recall the definition of the compatibility of quantum channels and refer the reader to the review [20] for further properties.
Definition 1.
Consider two quantum channels Φ 1 : L ( H d ) L ( H d 1 ) and Φ 2 : L ( H d ) L ( H d 2 ) having the same input space. The pair ( Φ 1 , Φ 2 ) is said to be compatible, if there exists a joint channel Λ : L ( H d ) L ( H d 1 H d 2 ) such that Φ 1 , 2 are the marginals of Λ:
X L ( H d ) , Φ 1 ( X ) = Tr 2 Λ ( X ) and Φ 2 ( X ) = Tr 1 Λ ( X ) ,
where Tr 1 , 2 denote the partial trace operations in L ( H d 1 H d 2 ) L ( H d 1 ) L ( H d 2 ) .
In the Heisenberg (dual) picture, the condition above reads
A L ( H d 1 ) , Φ 1 ( A ) = Λ ( A I d 2 ) , and B L ( H d 2 ) , Φ 2 ( B ) = Λ ( I d 1 B ) .
The (in-)compatibility of more than two channels is defined in a similar manner.
As an example, let us consider the partially depolarizing channel, which is defined as:
Φ t = t · id + ( 1 t ) Δ , 0 t 1 ,
with id ( A ) = A and Δ ( A ) = Tr ( A ) I d / d for any operator A; these quantum channels will be discussed at length in Section 7. From the no-cloning theorem [3,4], it follows that two copies of the identity channel ( id , id ) , are incompatible. On the other hand, the completely depolarizing channel Δ is compatible with any other channel. A question is the self-incompatibility of Φ t . It is well known that the channel Φ t is self-compatible if 0 t d + 2 2 ( d + 1 ) [26,39]. The necessary and sufficient condition for the compatibility of two different depolarizing channels Φ s and Φ t were shown in [40,41,42]:
t + s 2 d ( 1 t ) ( 1 s ) 1 .
As previously discussed, quantum channel incompatibility is a key phenomenon in quantum theory, being at the heart of fundamental results in quantum information, such as the no-cloning theorem. In order to measure the degree of incompatibility of a given set of quantum channels, several definitions of the robustness of incompatibility have been considered in the literature [8,26,43]. In this section, we introduce a new such measure for a tuple of channels, which has the merit of taking into consideration the asymmetry between the channels considered. A similar definition was considered in the case of POVMs in [44,45]. We shall consider only channels acting on L ( H d ) , and we recall that Δ denotes the fully depolarizing channel Δ ( X ) = ( Tr X ) I d / d .
Definition 2.
Given an N-tuple of quantum channels Φ : = ( Φ 1 , Φ 2 , , Φ N ) , define the compatibility region of Φ as
Γ Φ : = s [ 0 , 1 ] N : the channels s i Φ i + ( 1 s i ) Δ i = 1 N are compatible .
Note that the definition is a relevant event in the case where the channels Φ i are identical: Φ i = Φ for all i [ N ] , in which case we call Γ Φ : = Γ Φ the self-compatibility region (note that the dependence in N is still present since we are consider N copies of the channel Φ ).
The following result is a simple exercise.
Proposition 1.
For any N-tuple of quantum channels Φ : = ( Φ 1 , Φ 2 , , Φ N ) , the set Γ Φ is convex and closed (i.e., a convex body). We have 0 Γ Φ , and, for all i [ N ] ,
e i : = ( 0 , , 0 , 1 i - th position , 0 , , 0 ) Γ Φ .

4. Channel Incompatibility via POVM Incompatibility

This is the main section of our paper, where we put forward a new incompatibility criterion for quantum channels in Theorem 1. Our criterion is based on an incompatibility criterion for quantum measurements (POVMs) introduced by H. Zhu and his collaborators [27,28].
Let us start by recalling the definition of compatibility (or joint measurability) of quantum measurements. First, recall that a quantum measurement (or POVM) is a k-tuple of operators A = ( A 1 , A 2 , , A k ) , having the following two properties:
  • positivity: the operators A 1 , , A k L ( H d ) are positive semidefinite;
  • normalization: i = 1 k A i = I d .
A POVM gives the most general form of a physical process that produces the probabilities given by the Born rule: when measuring a quantum system described by a density matrix ρ , one obtains the result i [ k ] with probability
P [ outcome i ] = Tr ( ρ A i ) .
Naturally, one can see a POVM A as a quantum-to-classical channel
Φ A ( X ) = i = 1 k Tr ( X A i ) | i i | ,
where { | i } i = 1 k denotes the canonical basis of C k corresponding to the pointer states of the measurement apparatus.
Whether two (or more) quantum measurements can be performed simultaneously is one of the crucial questions lying at the foundations of quantum theory [1,2]. Mathematically, we have the following important definition (compare with Definition 1).
Definition 3.
Two POVMs A = { A i } i [ k ] and B = { B j } k [ l ] are said to be compatible (or jointly measurable ) if there exists a third POVM C = { C i j } ( i , j ) [ k ] × [ l ] , called joint measurement, such that
i [ k ] , A i = j = 1 l C i j , j [ l ] , B j = i = 1 k C i j .
Otherwise, the measurements A and B are called incompatible [46]. The compatibility of more than two measurements is defined similarly.
Quantum measurement (in-)compatibility has received a lot of attention in the literature, see, e.g., the excellent reviews [20,47], or the recent perspective on the problem focusing on the post-processing partial order [48]. Importantly for us, in [27], H. Zhu proposed a family of universal POVM incompatibility criteria based on the classical Fisher information matrix. Assume a measurement C is the joint measurement of A i . According to the Fisher information data-processing inequality, the measurement-induced Fisher information matrix of A i should not exceed that of C , that is to say
I A i I C
for all quantum states θ ( θ is omitted in the formula above for convenience); the Fisher information matrix I was defined in Equation (1). Define I ˜ A i : = J 1 / 2 I A i J 1 / 2 as the metric-adjusted Fisher information. The following inequality holds for compatible measurements based on the Gill–Massar inequality (3):
min Tr H : H I ˜ A i i [ N ] d 1 .
Otherwise, the N-tuple of measurements ( A i ) i [ N ] is incompatible. When the parameter θ (the state around which we compute the Fisher information) corresponds to the maximally mixed state θ = I d / d , inequality (6) can be rephrased as the following proposition [27,28].
Proposition 2.
For a set of N measurements A = ( A 1 , A 2 , , A N ) on L ( H d ) , define the operators
i [ N ] G A i : = s = 1 k i | A i ( s ) A i ( s ) | / [ Tr ( A i ( s ) ] L ( H d 2 ) ,
where A i ( 1 ) , A i ( 2 ) , , A i ( k i ) are the (non-zero) effects of the POVM A i , having k i outcomes. Consider now the quantity
τ ( A ) : = min Tr H s . t . H G A i i [ N ] .
If τ ( A ) > d , then the N-tuple of POVMs A = ( A 1 , A 2 , , A N ) is incompatible.
Remark 1.
Note that the function τ ( A ) satisfies two basic requirements for a good measure of (in-)compatibility: monotonicity under coarse-graining and global unitary invariance.
Remark 2.
For any POVM A , the associated matrix G A is larger, in the positive semidefinite order, than the maximally entangled state
ω : = 1 d i , j = 1 d | i i j j | .
This fact is a consequence of the important observation that the A G A is an order morphism for the post-processing order of quantum measurements [48], and G { I } = ω .
A natural question is how to capture the incompatibility of quantum channels using measurements. Let { | e j } and { | f k } be any sets of the basis of Hilbert spaces H d 1 and H d 2 , respectively. Motivated by the definition of incompatibility of quantum channels, we dedicate to research properties of the induced sets { Φ 1 ( | e j e j | ) } and { Φ 2 ( | f k f k | ) } . As we consider the quantum channel is trace-preserving, thus { Φ 1 ( | e j e j | ) } and { Φ 2 ( | f k f k | ) } can be regarded as POVMs [23], that is to say,
j Φ 1 ( | e j e j | ) = k Φ 2 ( | f k f k | ) = I d .
Lemma 1.
[21] If N quantum channels Φ 1 , Φ 2 , , Φ N are compatible, then, for all orthonormal bases e ( 1 ) , e ( 2 ) , , e ( N ) of C d , the corresponding POVMs
A s : = Φ s ( | e i ( s ) e i ( s ) | ) i = 1 d , s [ N ]
are compatible.
Proof. 
Let Λ be a joint channel for the compatible N-tuple ( Φ 1 , Φ 2 , , Φ N ) . Clearly, Λ : L ( H d ) L ( H d N ) thus its adjoint is an unital, completely positive map
Λ : L ( H d N ) L ( H d ) .
Define operators
B : = Λ s = 1 N | e i s ( s ) e i s ( s ) | i 1 , , i N [ d ] .
From the fact that Λ is a completely positive, unital map, we infer that B is a POVM (with d N outcomes). Let us now compute the marginals of this POVM. For some fixed s [ N ] and i s [ d ] , we have
i 1 , , i s 1 , i s + 1 , , i N [ d ] B i 1 i N = Λ ( I d | e i s ( s ) e i s ( s ) | I d ) = Φ s ( | e i s ( s ) e i s ( s ) | ) = A s ( i s ) ,
showing that the s-th marginal of B is A s . Thus B is a joint measurement of A 1 , A 2 , , A N , proving the claim. □
We leave open the reciprocal question, which we formulate as a conjecture (below for two channels, although the general version, for a N-tuple, can be easily stated).
Conjecture 1.
Consider two quantum channels Φ , Ψ : L ( H d ) L ( H d ) such that, for all orthonormal bases e = ( e 1 , , e d ) , f = ( f 1 , , f d ) of C d , the POVMs
Φ ( | e i e i | ) i = 1 d and Ψ ( | f j f j | ) j = 1 d
are compatible. Then, Φ and Ψ are compatible channels.
We now turn to the main theoretical result of our paper: a criterion for quantum channel incompatibility. Informally, one can formulate it as follows: given an N-tuple of quantum channels, if one can find an N-tuple of orthonormal bases such that the corresponding quantum measurements are incompatible, then the original N-tuple of channels must also be incompatible. Our criterion is important since there are very few useful incompatibility criteria for channel incompatibility. On the other hand, there exist quite numerous incompatibility criteria for quantum measurements, so one can turn those into criteria for channels using Lemma 1. We introduce the following important notation: to a quantum channel Φ : L ( H d ) L ( H d ) and an orthonormal basis e = ( e i ) i = 1 d of C d , we associate the G matrix
G Φ , e : = i = 1 d Φ ( | e i e i | ) Φ ( | e i e i | ) Tr Φ ( | e i e i | ) ,
which corresponds to the G matrix associated to the POVM
Φ ( | e i e i | ) i = 1 d .
Theorem 1.
Let Φ 1 , Φ 2 , , Φ N : L ( H d ) L ( H d ) be N quantum channels. If there exists orthonormal bases e ( 1 ) , e ( 2 ) , , e ( N ) of C d such that the value of the semidefinite program
min Tr H s . t . H G Φ i , e ( i ) i [ N ]
is strictly larger than d, then the n-tuple of channels Φ = ( Φ 1 , Φ 2 , , Φ N ) is incompatible.
Proof. 
The theorem follows directly from Proposition 2 and Lemma 1. □
Remark 3.
If the quantum channel Φ is unital, that is to say, Φ ( I d ) = I d , the formula (10) simplifies, in the sense that the denominator is trivial:
Tr Φ ( | e i e i | ) = I d , Φ ( | e i e i | ) = Φ ( I d ) , | e i e i | = I d , | e i e i | = Tr | e i e i | = 1 .
This will be the case for most of the examples we shall discuss in what follows.
It is important at this point to note that the incompatibility criterion we put forward in the result above is formulated as an SDP (semidefinite program). The usual way of formulating the compatibility of a tuple of quantum channels is also an SDP: one looks for a joint channel, a problem that can be formulated as an SDP thanks to the Choi formalism. However, let us compare the size of the SDPs:
  • channel compatibility: the joint channel has a Choi matrix of size d N + 1
  • incompatibility criterion from Theorem 1: the variable H has size d 2 .
Note also that one has, in both cases, N constraints of size d 2 . Therefore, we obtain a dramatic reduction in the size of the SDP at the price of having only a necessary compatibility condition (i.e., an incompatibility criterion).
There is, however, a situation when SDP (11) simplifies and can be analytically solved. This is when the matrices G corresponding to the channel are orthogonal (up to the maximally entangled state ω ). We formalize this observation below.
Proposition 3.
Consider N quantum channels Φ 1 , Φ 2 , , Φ N : L ( H d ) L ( H d ) and orthonormal bases e ( 1 ) , e ( 2 ) , , e ( N ) such that, for all i , j [ N ] , i j ,
G Φ i , e ( i ) ω G Φ j , e ( j ) ω .
Then, the value of SDP (11) is
1 N + i = 1 N Tr G Φ i , e ( i ) .
Proof. 
Taking into consideration Remark 2, one can rewrite SDP (11) by subtracting ω everywhere:
1 + min Tr H ˜ s . t . H ˜ G Φ i , e ( i ) ω i [ N ]
where H ˜ = H ω . Using the hypothesis and noting that the matrices G Φ i , e ( i ) ω are all positive semidefinite, any feasible H ˜ must satisfy
H ˜ i = 1 N G Φ i , e ( i ) ω .
Hence, the optimal H ˜ achieves equality above, and the conclusion follows. □
This idea will be used in Section 5 and Section 7 to obtain (analytical) incompatibility criteria for important classes of quantum channels.
As an example, let us work out the G matrix for the identity channel id ( X ) = X .
G id , e = i = 1 d | e i e i | e i e i | = i = 1 d | e i e ¯ i e i e ¯ i | = : Z e .
The matrix Z e will play an important role in what follows. We gather some useful facts about it below. Recall that two orthonormal bases e , f of C d are called unbiased if
i , j [ d ] , | e i , f j | = 1 d .
Lemma 2.
For any orthonormal basis e , we have
Z e , ω = 1 .
Moreover, if e and f are unbiased orthonormal bases, then
Z e , Z f = 1 .
Let us close this section by mentioning how the matrices G behave when mixing noise into a quantum channel Φ . This property will be very useful in what follows when investigating the compatibility robustness of some classes of quantum channels.
Lemma 3.
Given a quantum channel Φ : L ( H d ) L ( H d ) , consider its noisy version
Φ t : = t Φ + ( 1 t ) Δ ,
where Δ ( X ) = ( Tr X ) I / d is the completely depolarizing channel, and t [ 0 , 1 ] is some parameter. Then, for any orthonormal basis e ,
G Φ t , e = t 2 G Φ , e + ( 1 t 2 ) ω ,
where ω is the maximally entangled state (note that ω = G Δ , e ).
Proof. 
This can either be proven directly using formula (10) or by using the corresponding result for POVMs, see, e.g., ([48] Proposition 5.3). □

5. Incompatibility of Two Schur Channels

As the first application of our newly introduced incompatibility criterion for quantum channels, we consider Schur channels. A Schur map is a linear map of the form
Σ B ( X ) = B X ,
where B is a d × d complex matrix and ∘ denotes the Hadamard product. The map Σ B is completely positive if and only if matrix B is positive semidefinite, and it is trace-preserving if the diagonal of B is the identity: B i i = 1 for all i. If both conditions are satisfied, we call map Σ B a Schur channel (sometimes also called a Schur multiplier), see [49,50,51,52]. Schur channels have received a lot of attention in operator algebra and quantum information theory, and they contain the identity channel id = Σ J , where J is the all 1s matrix, and the dephasing channel (the conditional expectation on the diagonal sub-algebra) diag = Σ I as examples.
For Schur channel Σ B , we have
G Σ B , e = | B ¯ B ¯ | Z e ,
for any orthonormal basis e (recall the form of the matrix Z from (14)). If e is the canonical basis, we have
G Σ B , can = Z can .
Consider now a basis f that is unbiased with respect to the canonical basis; in other works, the elements of f form the columns of a Hadamard matrix U: | f j = U | j for all j. An important example of such a basis is the Fourier basis:
f j ( s ) = exp ( 2 π i / d ) j s , j , s [ d ] .
Lemma 4.
If B and C are two positive semidefinite matrices with unit diagonal, and can and f are unbiased, then
G Σ B , can ω G Σ C , f ω .
Proof. 
Expanding the scalar product and using Lemma 2, we need to show that
Z can , | C ¯ C ¯ | Z f = ω , | C ¯ C ¯ | Z f .
Let us work out the left-hand-side:
Z can , | C ¯ C ¯ | Z f = | C C | Z can , Z f = Z can , Z f = 1 ,
where we have used Lemma 2 and the fact that C C Z can = Z can , which follows from the fact that C has unit diagonal. The right-hand-side can be dealt with in the same manner. □
For a d × d matrix B with unit diagonal, define the real parameter β ( B ) as follows:
β ( B ) : = 1 d 1 1 d i , j = 1 d | B i j | 2 1 = 1 d 1 i j [ d ] | B i j | 2 .
Recall that the torus T d is the set of vectors b C d with | b i | = 1 for all i = 1 , , d .
Lemma 5.
If B is a d × d positive semidefinite matrix with unit diagonal, then
0 β ( B ) 1 ,
with β ( B ) = 0 iff B = I and β ( B ) = 1 iff B = b b for a vector b T d .
Proof. 
The non-negativity of β , as well as the equality case, follows directly from definition (15). For the upper bound, use the ordering of the 1 , 2 -Schatten norms of B to write
i , j = 1 d | B i j | 2 = B 2 2 B 1 2 = ( Tr B ) 2 = d 2 ,
proving the inequality. Equality holds if B is rank one, which, together with the condition on the diagonal, proves that B = | b b | for some vector b T d . □
We can now, using Theorem 1, provide a new incompatibility criterion for Schur channels.
Theorem 2.
Consider two positive semidefinite matrices B and C with unit diagonal, and the corresponding depolarized Schur channels
Φ s ( X ) = s Σ B ( X ) + ( 1 s ) Δ ( X ) = s B X + ( 1 s ) ( Tr X ) I d Ψ t ( X ) = t Σ C ( X ) + ( 1 t ) Δ ( X ) = t C X + ( 1 t ) ( Tr X ) I d .
If s 2 + β ( C ) t 2 > 1 , then the channels Φ s and Ψ t are incompatible. We have, thus, an upper bound for the compatibility region from Definition 2:
Γ Φ , Ψ { ( s , t ) [ 0 , 1 ] 2 : s 2 + β ( C ) t 2 1 and β ( B ) s 2 + t 2 1 } ,
where Φ : = Φ 1 and Ψ : = Ψ 1 .
Proof. 
The proof is an application of Theorem 1. To start, let us compute the G matrices associated with these channels, taking, respectively, the canonical basis can , and any unbiased base f (e.g., the Fourier basis); this choice is inspired by Lemma 4 and Proposition 3. Applying these results, as well as the scaling Lemma 3, we have
G Φ s , can = s 2 G Σ B , can + ( 1 s 2 ) ω = ω + s 2 ( Z can ω ) G Ψ t , f = t 2 G Σ C , f + ( 1 t 2 ) ω = ω + t 2 ( | C ¯ C ¯ | Z f ω ) .
Hence, the value of SDP (11) is given by (see Proposition 3)
1 2 + Tr G Φ s , can + Tr G Ψ t , f = s 2 ( d 1 ) + 1 t 2 + t 2 Tr [ | C ¯ C ¯ | Z f ] .
We can evaluate
Tr [ | C ¯ C ¯ | Z f ] = 1 d i , j = 1 d | C i j | 2 ,
and, using parameter β ( C ) from (15), the incompatibility criterion reads
s 2 + β ( C ) t 2 > 1 ,
which is the first claim. The second claim follows by swapping the roles of the unbiased bases can and f . □
Remark 4.
One can not easily generalize the result above to more than two Schur channels. This is due to the fact that one has to fix one of the bases in Theorem 1 to be the canonical basis. This is due to the fact that the Hadamard product used to define Schur channels is adapted to the canonical basis. We leave the generalization of the result (and method) above for three or more Schur channels open.
We compare, in Figure 1, the criterion from the theorem above with the actual incompatibility thresholds for some particular Schur channels, concluding that the incompatibility criterion is close to being exact.

6. Channel Assemblages

The way in which several quantum measurement and quantum channels can be incompatible has been studied extensively in the literature [53,54,55,56]. The kind of (in-)compatibility structures that can be found in nature, and their relation to other important manifestations of non-locality (such as Bell inequality violations), is clearly a crucial question at the foundation of quantum theory.
Let { Φ i } i = 1 N be a channel assemblage that is an N-tuple of quantum channels. If { Φ i } i = 1 N are incompatible, there does not exist a joint quantum channel for all the N channels. However, a joint channel may exist when we consider a certain subset of { Φ i } i = 1 N . In other words, some subsets of { Φ i } i = 1 N may be compatible, even though the whole set is incompatible. Obviously, if the whole set of N channels is compatible, then so is any subset: if Λ is a joint channel for the N-tuple. Then, for any subset S [ N ] of the channels, Λ S , the marginal of Λ corresponding to the output indices in S
Λ S : L ( H d ) L i S H d ( i )
is a joint channel for { Φ i } i S ; above, we identify the different copies of the output space L ( H d ) by a superscript. Therefore, it is significant to classify the incompatibility of subsets for a given quantum channel assemblage. A K-subset of [ N ] is simply a subset S [ N ] of cardinality | S | = K .
Definition 4.
Consider a quantum channel assemblage Φ = { Φ i } i = 1 N and 1 K N an integer. The N-tuple Φ is called:
  • ( N , K ) -compatible if all K-subsets of Φ are compatible.
  • ( N , K ) -incompatible if at least one K-subset of Φ is incompatible.
  • ( N , K ) -strong incompatible if all K-subsets of Φ are incompatible.
  • ( N , K + 1 ) -genuinely incompatible if it is ( N , K ) -compatible and ( N , K + 1 ) -incompatible.
  • ( N , K + 1 ) -genuinely strong incompatible if it is ( N , K ) -compatible and ( N , K + 1 ) -strong incompatible.
Note that the assemblage { Φ i } i = 1 N is compatible if and only if it is ( N , N ) -compatible. The previous definition is strongly inspired by the one from ([56] Section 2) in the case of POVMs. The incompatibility criterion from Theorem 1 can be readily adapted to the previous definition by considering subsets of the PSD constraints in (11). We restate it here for the convenience of the reader. We shall apply it in the next section for assemblages of depolarizing channels.
Theorem 3.
Consider an assemblage Φ = { Φ i } i = 1 N of quantum channels acting on L ( H d ) . For a K-subset S of [ N ] , and K orthonormal bases e = ( e ( 1 ) , e ( 2 ) , , e ( K ) ) of C d , define the value of the following semidefinite program
val ( Φ , S , e ) : = min Tr H s . t . H G Φ i , e ( i ) i S .
If there exists at least one S [ N ] and a K-tuple of orthonormal bases e such that val ( Φ , S , e ) > d , then the assemblage Φ is ( N , K ) -incompatible. Moreover, if for all K-subsets S [ N ] , there exists a K-tuple of bases e S such that val ( Φ , S , e S ) > d , the assemblage Φ is ( N , K ) -strong incompatible.

7. Assemblages of Depolarizing Channels

In this section, we address the (in-)compatibility properties of an N-tuple of partially depolarizing channels, using the Fisher information-based criterion from Theorem 1. Recall that the partially depolarizing channel is the linear map Φ t : L ( H d ) L ( H d ) given by
Φ t = t · id + ( 1 t ) Δ ,
where id is the identity channel id ( X ) = X and Δ is the fully depolarizing channel Δ ( X ) = ( Tr X ) I / d . The parameter t [ 0 , 1 ] interpolates between the identity channel and the fully depolarizing channel.
In this section, we shall study the incompatibility of N partially depolarizing channels { Φ t i i } i = 1 N , for some fixed parameters t 1 , t 2 , , t N [ 0 , 1 ] , with the help of the criterion from Theorem 1. To do so, let us first compute the G matrices of depolarizing channels, which are just noisy versions of the identity channel. Recall from Equation (14) that, for the identity channel, we have, for an arbitrary basis e ,
Z e = G id , e = i = 1 d | e i e ¯ i e i e ¯ i | ,
where e ¯ i denotes the (entrywise) complex conjugate of the vector e i . Hence, by Lemma 3, we have
G Φ t , e = t 2 Z e + ( 1 t 2 ) ω .
As in Section 5, we are going to use the orthogonality of the G matrices in order to put forward analytical incompatibility criteria for depolarizing channels (see Proposition 3). To do so, recall that the Z e matrices have tractable scalar products for unbiased bases. As it turns out, mutually unbiased bases [57] will play an important role in what follows. Let D d be the maximal cardinality of a set of mutually unbiased bases of C d . It is known that 3 D d d + 1 [58,59,60]. The upper bounds are attained for all dimensions d, which are prime powers; whether it is always attained is an important open problem in quantum information theory, even the case d = 6 being undecided.
We now state the main result of this section, an incompatibility criterion for depolarizing channels.
Proposition 4.
Let N be an integer such that N D d , the maximal number of mutually unbiased bases of C d . Consider N depolarizing channels Φ t 1 , , Φ t N , where t 1 , , t N [ 0 , 1 ] are noise parameters. If
t 1 2 + t 2 2 + + t N 2 > 1
then the N depolarizing channels Φ t i are incompatible.
Proof. 
Since the number of channels we consider is smaller than D d , we can choose N mutually unbiased bases e ( 1 ) , , e ( N ) . SDP (11) reads
min Tr H s . t . H t i 2 Z e ( i ) + ( 1 t i 2 ) ω i [ N ] .
Proposition 3 applies, so the value of the SDP above is
min Tr H = 1 + ( d 1 ) i = 1 N t i 2 .
Hence, if condition (19) holds, by Theorem 1, the N quantum depolarizing channels Φ t 1 , , Φ t N are incompatible. □
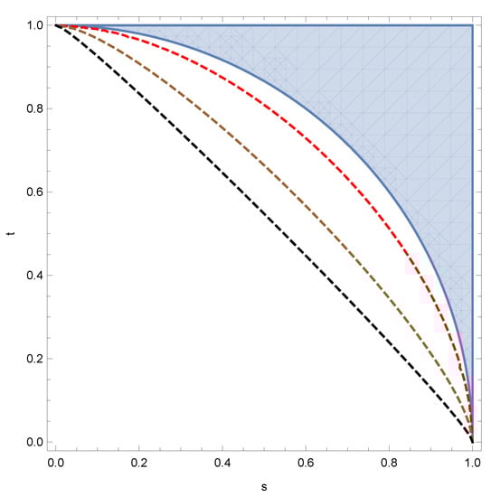
As mentioned in the introduction, the compatibility of depolarizing channels is equivalent to approximate quantum cloning: how much noise one needs to add to N copies of the identity channel to render them compatible. In Figure 2, we present the relative performance of the criterion from Proposition 4, with the true values of the noise parameters for 1 2 asymmetric approximate quantum clonings from Equation (5).
We can specialize the result above to assemblages of depolarizing channels in the spirit of Definition 4.
Corollary 1.
Consider N partially depolarizing channels { Φ t i } i = 1 N acting on L ( H d ) and let K min ( N , D d ) be an integer. If there exists a subset S [ N ] of cardinality K such that
i S t i 2 > 1 ,
then the channels are ( N , K ) -incompatible. Moreover, if for every subset S [ N ] of cardinality K the condition above holds, the channels are ( N , K ) -strongly incompatible.
Note that in the statement above, we do not require that the number N of channels must be smaller than the number of mutually unbiased bases in the corresponding Hilbert space; this is required only of the parameter K. This criterion might thus be useful in situations where one has a large number of channels.
We end this section by a similar corollary, in the setting where the channels are identical.
Corollary 2.
If N , K are integers such that K min ( N , D d ) , then the partially depolarizing channel Φ t from Equation (18) is ( N , K ) -self-(strong) incompatible as soon as t > 1 / K .

Author Contributions

Supervision, I.N.; Writing—original draft, Q.-H.Z.; Writing—review and editing, I.N. All authors have read and agreed to the published version of the manuscript.

Funding

The authors were supported by the ANR project ESQuisses, grant number ANR-20-CE47-0014-01 and by the China Scholarship Council.

Conflicts of Interest

The authors declare no conflict of interest.

References

  1. Heisenberg, W. Über den anschaulichen Inhalt der quantentheoretischen Kinematik und Mechanik. Z. Für Phys. 1927, 43, 172–198. [Google Scholar] [CrossRef]
  2. Bohr, N. The quantum postulate and the recent development of atomic theory. Nature 1928, 121, 580–590. [Google Scholar] [CrossRef]
  3. Dieks, D. Communication by EPR devices. Phys. Lett. A 1982, 92, 271–272. [Google Scholar] [CrossRef]
  4. Wootters, W.K.; Zurek, W.H. A single quantum cannot be cloned. Nature 1982, 299, 802–803. [Google Scholar] [CrossRef]
  5. Vidal, G.; Tarrach, R. Robustness of entanglement. Phys. Rev. A 1999, 59, 141–155. [Google Scholar] [CrossRef]
  6. Steiner, M. Generalized robustness of entanglement. Phys. Rev. A 2003, 67, 054305. [Google Scholar] [CrossRef]
  7. Uola, R.; Budroni, C.; Gühne, O.; Pellonpää, J.P. One-to-One Mapping between Steering and Joint Measurability Problems. Phys. Rev. Lett. 2015, 115, 230402. [Google Scholar] [CrossRef]
  8. Uola, R.; Kraft, T.; Shang, J.; Yu, X.D.; Gühne, O. Quantifying Quantum Resources with Conic Programming. Phys. Rev. Lett. 2019, 122, 130404. [Google Scholar] [CrossRef]
  9. Designolle, S.; Farkas, M.; Kaniewski, J. Incompatibility robustness of quantum measurements: A unified framework. New J. Phys. 2019, 21, 113053. [Google Scholar] [CrossRef]
  10. Wolf, M.M.; Perez-Garcia, D.; Fernandez, C. Measurements Incompatible in Quantum Theory Cannot Be Measured Jointly in Any Other No-Signaling Theory. Phys. Rev. Lett. 2009, 103, 230402. [Google Scholar] [CrossRef]
  11. Bene, E.; Vértesi, T. Measurement incompatibility does not give rise to Bell violation in general. New J. Phys. 2018, 20, 013021. [Google Scholar] [CrossRef]
  12. Quintino, M.T.; Vértesi, T.; Brunner, N. Joint Measurability, Einstein-Podolsky-Rosen Steering, and Bell Nonlocality. Phys. Rev. Lett. 2014, 113, 160402. [Google Scholar] [CrossRef] [PubMed]
  13. Carmeli, C.; Heinosaari, T.; Toigo, A. Quantum Incompatibility Witnesses. Phys. Rev. Lett. 2019, 122, 130402. [Google Scholar] [CrossRef] [PubMed]
  14. Skrzypczyk, P.; Šupić, I.; Cavalcanti, D. All Sets of Incompatible Measurements give an Advantage in Quantum State Discrimination. Phys. Rev. Lett. 2019, 122, 130403. [Google Scholar] [CrossRef] [PubMed]
  15. Mori, J. Operational characterization of incompatibility of quantum channels with quantum state discrimination. Phys. Rev. A 2020, 101, 032331. [Google Scholar] [CrossRef]
  16. Chitambar, E.; Gour, G. Quantum resource theories. Rev. Mod. Phys. 2019, 91, 025001. [Google Scholar] [CrossRef]
  17. Brunner, N.; Cavalcanti, D.; Pironio, S.; Scarani, V.; Wehner, S. Bell nonlocality. Rev. Mod. Phys. 2014, 86, 419–478. [Google Scholar] [CrossRef]
  18. Nielsen, M.A.; Chuang, I.L. Quantum Computation and Quantum Information: 10th Anniversary Edition; Cambridge University Press: Cambridge, UK, 2010. [Google Scholar] [CrossRef]
  19. Busch, P.; Grabowski, M.; Lahti, P.J. Operational Quantum Physics; Springer: Berlin/Heidelberg, Germany, 1995. [Google Scholar] [CrossRef]
  20. Heinosaari, T.; Miyadera, T.; Ziman, M. An invitation to quantum incompatibility. J. Phys. Math. Theor. 2016, 49, 123001. [Google Scholar] [CrossRef]
  21. Heinosaari, T.; Miyadera, T. Incompatibility of quantum channels. J. Phys. Math. Theor. 2017, 50, 135302. [Google Scholar] [CrossRef]
  22. Kuramochi, Y. Quantum incompatibility of channels with general outcome operator algebras. J. Math. Phys. 2018, 59, 042203. [Google Scholar] [CrossRef]
  23. Carmeli, C.; Heinosaari, T.; Miyadera, T.; Toigo, A. Witnessing incompatibility of quantum channels. J. Math. Phys. 2019, 60, 122202. [Google Scholar] [CrossRef]
  24. Heinosaari, T.; Kiukas, J.; Reitzner, D.; Schultz, J. Incompatibility breaking quantum channels. J. Phys. Math. Theor. 2015, 48, 435301. [Google Scholar] [CrossRef]
  25. Boyd, S.; Vandenberghe, L. Convex Optimization; Cambridge University Press: Cambridge, UK, 2004. [Google Scholar]
  26. Girard, M.; Plávala, M.; Sikora, J. Jordan products of quantum channels and their compatibility. Nat. Commun. 2021, 12, 2129. [Google Scholar] [CrossRef] [PubMed]
  27. Zhu, H. Information complementarity: A new paradigm for decoding quantum incompatibility. Sci. Rep. 2015, 5, 14317. [Google Scholar] [CrossRef]
  28. Zhu, H.; Hayashi, M.; Chen, L. Universal steering criteria. Phys. Rev. Lett. 2016, 116, 070403. [Google Scholar] [CrossRef]
  29. Rao, C.R. Information and the Accuracy Attainable in the Estimation of Statistical Parameters; Springer: New York, NY, USA, 1992; pp. 235–247. [Google Scholar] [CrossRef]
  30. Cramér, H. Mathematical Methods of Statistics (PMS-9); Princeton University Press: Princeton, NJ, USA, 2016. [Google Scholar] [CrossRef]
  31. Amari, S.i. Differential-Geometrical Methods in Statistics; Lecture Notes in Statistics; Springer: New York, NY, USA, 1985. [Google Scholar] [CrossRef]
  32. Nielsen, F. An elementary introduction to information geometry. Entropy 2020, 22, 1100. [Google Scholar] [CrossRef]
  33. Frieden, B.R. Physics from Fisher Information: A Unification; Cambridge University Press: Cambridge, UK, 1998. [Google Scholar] [CrossRef]
  34. Fisher, R.A. Theory of Statistical Estimation. Math. Proc. Camb. Philos. Soc. 1925, 22, 700–725. [Google Scholar] [CrossRef]
  35. Yuen, H.; Lax, M. Multiple-parameter quantum estimation and measurement of nonselfadjoint observables. IEEE Trans. Inf. Theory 1973, 19, 740–750. [Google Scholar] [CrossRef]
  36. Braunstein, S.L.; Caves, C.M. Statistical distance and the geometry of quantum states. Phys. Rev. Lett. 1994, 72, 3439–3443. [Google Scholar] [CrossRef]
  37. Holevo, A.S. Probabilistic and Statistical Aspects of Quantum Theory; Springer: Amsterdam, The Netherlands, 1982. [Google Scholar]
  38. Gill, R.D.; Massar, S. State estimation for large ensembles. Phys. Rev. A 2000, 61, 042312. [Google Scholar] [CrossRef]
  39. Werner, R.F. Optimal cloning of pure states. Phys. Rev. A 1998, 58, 1827–1832. [Google Scholar] [CrossRef]
  40. Hashagen, A.L. Universal asymmetric quantum cloning revisited. Quantum Inf. Comput. 2017, 17, 747–778. [Google Scholar] [CrossRef]
  41. Haapasalo, E. Compatibility of Covariant Quantum Channels with Emphasis on Weyl Symmetry. Ann. Henri Poincaré 2019, 20, 3163. [Google Scholar] [CrossRef]
  42. Nechita, I.; Pellegrini, C.; Rochette, D. A geometrical description of the universal 1→2 asymmetric quantum cloning region. Quantum Inf. Process. 2021, 20, 333. [Google Scholar] [CrossRef]
  43. Haapasalo, E. Robustness of incompatibility for quantum devices. J. Phys. A Math. Theor. 2015, 48, 255303. [Google Scholar] [CrossRef]
  44. Bluhm, A.; Nechita, I. Joint measurability of quantum effects and the matrix diamond. J. Math. Phys. 2018, 59, 112202. [Google Scholar] [CrossRef]
  45. Bluhm, A.; Nechita, I. Compatibility of quantum measurements and inclusion constants for the matrix jewel. SIAM J. Appl. Algebra Geom. 2020, 4, 255–296. [Google Scholar] [CrossRef]
  46. Ali, S.T.; Carmeli, C.; Heinosaari, T.; Toigo, A. Commutative POVMs and Fuzzy Observables. Found. Phys. 2009, 39, 593. [Google Scholar] [CrossRef][Green Version]
  47. Gühne, O.; Haapasalo, E.; Kraft, T.; Pellonpää, J.P.; Uola, R. Incompatible measurements in quantum information science. arXiv 2021, arXiv:2112.06784. [Google Scholar]
  48. Heinosaari, T.; Jivulescu, M.A.; Nechita, I. Order preserving maps on quantum measurements. arXiv 2022, arXiv:2202.00725. [Google Scholar]
  49. Paulsen, V. Completely Bounded Maps and Operator Algebras; Cambridge University Press: Cambridge, UK, 2003. [Google Scholar] [CrossRef]
  50. Harris, S.J.; Levene, R.H.; Paulsen, V.I.; Plosker, S.; Rahaman, M. Schur multipliers and mixed unitary maps. J. Math. Phys. 2018, 59, 112201. [Google Scholar] [CrossRef]
  51. Watrous, J. The Theory of Quantum Information; Cambridge University Press: Cambridge, UK, 2018. [Google Scholar] [CrossRef]
  52. Singh, S.; Nechita, I. Diagonal unitary and orthogonal symmetries in quantum theory. Quantum 2021, 5, 519. [Google Scholar] [CrossRef]
  53. Liang, Y.C.; Spekkens, R.W.; Wiseman, H.M. Specker’s parable of the overprotective seer: A road to contextuality, nonlocality and complementarity. Phys. Rep. 2011, 506, 1–39. [Google Scholar] [CrossRef]
  54. Kunjwal, R.; Heunen, C.; Fritz, T. Quantum realization of arbitrary joint measurability structures. Phys. Rev. A 2014, 89, 052126. [Google Scholar] [CrossRef]
  55. Yadavalli, S.A.; Andrejic, N.; Kunjwal, R. Bell violations from arbitrary joint measurability structures. arXiv 2020, arXiv:2008.10100. [Google Scholar]
  56. Sun, B.Z.; Wang, Z.X.; Li-Jost, X.; Fei, S.M. A note on the hierarchy of quantum measurement incompatibilities. Entropy 2020, 22, 161. [Google Scholar] [CrossRef]
  57. Durt, T.; Englert, B.G.; Bengtsson, I.; Życzkowski, K. On mutually unbiased bases. Int. J. Quantum Inf. 2010, 8, 535–640. [Google Scholar] [CrossRef]
  58. Wootters, W.K.; Fields, B.D. Optimal state-determination by mutually unbiased measurements. Ann. Phys. 1989, 191, 363–381. [Google Scholar] [CrossRef]
  59. Klappenecker, A.; Rötteler, M. Constructions of mutually unbiased bases. In International Conference on Finite Fields and Applications; Springer: Berlin/Heidelberg, Germany, 2003; pp. 137–144. [Google Scholar]
  60. Combescure, M. The mutually unbiased bases revisited. Contemp. Math. 2007, 447, 29. [Google Scholar]
Figure 1. The Fisher information-based incompatibility criterion for Schur channels. In the left panel, we consider two noisy copies of the Schur channel corresponding to B = 1 1 / 2 1 / 2 1 . In the right panel, we consider noisy versions of Σ B and Σ C , where C = 1 3 / 4 3 / 4 1 . Shaded regions correspond to the conditions from (16), while the red dots correspond to the maximally compatible channels in the respective directions.
Figure 1. The Fisher information-based incompatibility criterion for Schur channels. In the left panel, we consider two noisy copies of the Schur channel corresponding to B = 1 1 / 2 1 / 2 1 . In the right panel, we consider noisy versions of Σ B and Σ C , where C = 1 3 / 4 3 / 4 1 . Shaded regions correspond to the conditions from (16), while the red dots correspond to the maximally compatible channels in the respective directions.
Entropy 24 00805 g001
Figure 2. Comparing the incompatibility criterion from Proposition 4 (filled region) with the incompatibility thresholds from Equation (5) (dashed curves) for different values of d: d = 2 (red curve), d = 5 (brown curve), d = 20 (black curve).
Figure 2. Comparing the incompatibility criterion from Proposition 4 (filled region) with the incompatibility thresholds from Equation (5) (dashed curves) for different values of d: d = 2 (red curve), d = 5 (brown curve), d = 20 (black curve).
Entropy 24 00805 g002
Publisher’s Note: MDPI stays neutral with regard to jurisdictional claims in published maps and institutional affiliations.

Share and Cite

MDPI and ACS Style

Zhang, Q.-H.; Nechita, I. A Fisher Information-Based Incompatibility Criterion for Quantum Channels. Entropy 2022, 24, 805. https://doi.org/10.3390/e24060805

AMA Style

Zhang Q-H, Nechita I. A Fisher Information-Based Incompatibility Criterion for Quantum Channels. Entropy. 2022; 24(6):805. https://doi.org/10.3390/e24060805

Chicago/Turabian Style

Zhang, Qing-Hua, and Ion Nechita. 2022. "A Fisher Information-Based Incompatibility Criterion for Quantum Channels" Entropy 24, no. 6: 805. https://doi.org/10.3390/e24060805

APA Style

Zhang, Q.-H., & Nechita, I. (2022). A Fisher Information-Based Incompatibility Criterion for Quantum Channels. Entropy, 24(6), 805. https://doi.org/10.3390/e24060805

Note that from the first issue of 2016, this journal uses article numbers instead of page numbers. See further details here.

Article Metrics

Back to TopTop