Comprehensive Empirical Evaluation of Deep Learning Approaches for Session-Based Recommendation in E-Commerce
Abstract
1. Introduction
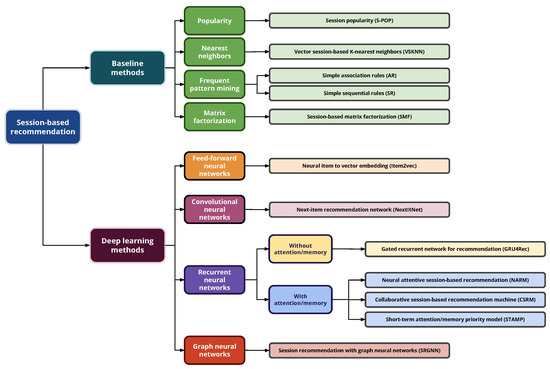
- We carry out an extensive evaluation and benchmarking of the state-of-the-art neural-based approaches in session-based recommendation, including recurrent neural networks, convolutional neural networks, and attention-based networks along with a group of the most popular baseline techniques in the recommendation field such as nearest neighbors, frequent pattern mining, and matrix factorization.
- We evaluate the performance of the different models based on various characteristics of training and test dataset splits obtained from four different e-commerce benchmark datasets, namely RECSYS (http://2015.recsyschallenge.com/, accessed on 1 August 2022), CIKMCUP (https://cikm2016.cs.iupui.edu/cikm-cup/, accessed on 1 August 2022), RETAIL ROCKET (https://www.kaggle.com/retailrocket/ecommerce-dataset, accessed on 1 August 2022), and TMALL (https://www.tmall.com/, accessed on 1 August 2022)
- Our experiments elaborate on the evaluation process based on various dataset characteristics. Hence, we divide the datasets according to the values of various characteristics such as session length, item frequency, and data sizes. These experiments revealed some insights that could help understand when some models are poorly performing and open new research horizons of improvements that are needed for each model, which were difficult to deduce from the previous studies.
- An interpretable decision tree model is used to accurately recommend the best-performing model according to the dataset characteristics.
- Current drawbacks of session-based recommendation systems are discussed with proposed solutions to overcome these issues, which could yield better results in some domains.
2. Review of Deep Learning Approaches in Session-Based Recommendation
3. Detailed Evaluated Approaches
3.1. Baseline Approaches
3.1.1. Session-Based Popular Products
3.1.2. Simplified Association Rules
3.1.3. Simplified Sequential Rules
3.1.4. Vector Multiplication Session-Based K-Nearest Neighbors
3.1.5. Session-Based Matrix Factorization
3.2. Deep Learning Approaches
3.2.1. Neural Item to Vector Embedding
3.2.2. Gated Recurrent Neural Networks for Session-Based Recommendation
3.2.3. Neural Attentive Session-Based Recommendation
- GRU network represents the global encoder, which takes the entire previous user interactions during the session as input and produces the user’s sequential behavior as output.
- Local encoder that is a GRU network similar to the global encoder. However, its role is to involve an item-level attention mechanism to allow the decoder to dynamically select a linear combination of different items from the input sequence, and focus more on important items that can capture the user’s main purpose within a particular session.
3.2.4. Short-Term Attention/Memory Priority Model
3.2.5. Simple Generative Convolutional Network
3.2.6. Session-Based Recommendation with Graph Neural Networks
3.2.7. Collaborative Session-Based Recommendation Machine
- Storing recent sessions and looking for neighborhoods within these sessions can be beneficial, especially in e-commerce where temporal drifts in user interests occur frequently.
- Ease of including different item features in the item embedding vector, which can enhance the recommendations’ accuracy.
4. Methodology
4.1. Datasets
4.1.1. YOOCHOOSE
4.1.2. Diginetica
4.1.3. TMall
4.1.4. Retail Rocket
4.2. Experiments Description
- RQ1: Different training session lengths:We aimed to evaluate which models can learn from short sessions in length during the training process, and which ones can make better use of lengthy sessions to accurately specify the user’s interest. To answer this RQ, we divided each training dataset into three different splits according to their length. We only kept sessions of length <5 in the first split, ≥5 and <10 in the second split, and ≥10 for the third one. We chose these thresholds as it sounds challenging to determine a correct session context with <5 clicked items. Sessions of length >5 and <10 have an adequate number of items to determine the user’s preferences. Sessions with >10 items also have more than enough items to model the user’s preferences, but it is also more likely to have a drift in the session context that may or may not be captured by the model. This selection was also made following Liu et al. [16], who chose a threshold of 5 to distinguish between short and long sessions as all datasets have an average session length that is close to 5, as shown in Table 3. All the models were trained on each split of the training sessions. However, the evaluation was performed on the testing splits extracted from the original datasets without further pruning.
- RQ2: Different testing session lengths:In this experiment, we measured the models’ performances with different session lengths during inference. The main target of this experiment was to observe the model performance during the start of the session and after having an adequate number of interactions from the user. This experiment could help determine which models cannot perform well at long sessions, which usually include user drifts in preferences. On the contrary to the previous RQ, we fixed the same training dataset and divided the test sets to three different splits of sessions of maximum length of 5, 10, >10, respectively. All models are trained on the same training set and evaluated on each test split.
- RQ3: Prediction of items with different popularity in the training set:In this set of experiments, we investigated how the models’ performance changes concerning the items’ frequency in the training set. Answering this RQ can help determine which models can learn well from less frequent items in the training set and accurately predict them during evaluation. Additionally, this experiment can show how models are biased towards predicting the more popular items. In this experiment, we divided the test sets of each dataset to only keep items whose frequencies do not exceed a specific threshold in the training set. The frequency thresholds used for different splits were (50, 100, 200, 300, >300) for the RECSYS and TMALL datasets, and (10, 30, 60, 100, >100) for the CIKMCUP and ROCKET datasets. This categorization was chosen based on the distribution of the items’ frequency in the training sets such that each category of a range of frequencies has an adequate number of items (>1000 items) covering the whole range of frequencies, as shown in Figure 7. All models were trained on the same training set, and the evaluation metrics were computed on each set of items in the testing set, satisfying the above frequency threshold conditions.
- RQ4: Effect of data recency:In this experiment, we divided our training sets into three data portions. Each portion was collected during a period that is equal in length to the others but different in terms of the creation date (recency). The first portion represents the most recent collected data sessions. The second one represents the eldest sessions, and the last one is a mixture between the more recent half of the first portion and the older half of the second portion. All models were evaluated on the same test set. We aimed in this experiment to show whether it is crucial to have a dynamic time series modeling to be taken into account while fitting the different models or seasonal changes cannot make a significant drift in the user preferences in the e-commerce domain. For example, in fashion e-commerce, users tend to look for light clothes during summer, which makes it unlikely that they will learn from data collected during winter, when users usually have more preference for heavy clothes. Additionally, it is quite essential to determine how data recency could lead to data leakage problems that could result in a deceptive model accuracy during training.
- RQ5: Effect of training data size:We aimed by this experiment to observe the models’ performance on different dataset sizes. Answering this RQ can help understand the suitable dataset size corresponding to the number of available items in a dataset such that the model performance is not profoundly affected. Consequently, we save more computational resources without impairment in the models’ performance. We randomly selected different splits of the original training datasets such that the sizes of these splits are equal to of the original training set size where .
- RQ6: Effect of Training Data Time Span:Additionally, to check whether the results obtained from RQ4 and RQ5 can be generalized, we ran a similar experiment to RQ5; however, instead of selecting random portions of training sets, we divided them according to the time taken during the data collection. For example, we only used the most recent sessions collected during the last m days before the period used as a testing set to train the model. In this experiment, we used , and we aimed to know the time span required to train different models and achieve the best performance according to the different data set properties such as the number of items, and average session length.
- RQ7: Items Popularity and Coverage:What are the coverage and popularity of the items of each model on the fixed dataset splits? Given the models’ predictions, we computed the coverage and popularity of these predictions out of the total number of unique items in the dataset. These measurements can provide a good indication of the models’ tendency to predict the most frequent items only, or they can cover the space of items to a large extent. The coverage of the model predictions is a measure of what is called aggregate diversity and how the model is adapted to different sessions’ contexts [52]. A small coverage value shows that the model is always recommending a small set of items for all users, as the most popular or frequent items in the training set. A high coverage shows that it recommends a wide range of items with different sessions context [20]. The coverage can also be shown and confirmed by the popularity metric that computes the average frequency of occurrence of the predicted items from the training set normalized by the frequency of the most popular item. We used the full original training and testing sets of CIKMCUP and ROCKET datasets. Additionally, we used a random split of of the RECSYS and TMALL datasets for training with the last 2-day sessions for testing. The coverage and popularity of the top five predicted items per session are reported in each of these experiments. Models with high accuracy in terms of HR and MRR and the high coverage of items are usually preferred over accurate models with lower coverage. This reflects how the model provides different predictions that are adaptable to the context of the sessions.
- RQ8: Computational Resources:What are the required time and memory resources for each model during both training and inference phases? In this experiment, we reported the different computational resources required by each model to observe the trade-off between the model performance and its complexity and if it is worth having more computationally expensive models than simpler ones. Additionally, we aimed to find the suitability of different models to be practically used in making real-time predictions.
4.3. Evaluation Metrics of Models Performance
- Hit Rate (HR@K) is the rate of matching the correct item clicked by the user with any of the list of predictions made by the model. The metric value is set to 1 if the target item is present among top K predictions and 0 otherwise. The formula of for a dataset D is described as follows:
- Mean reciprocal rank (MRR@K) is the average of reciprocal ranks of the target item if the score of this item is among the top K predictions made by the model. Otherwise, the reciprocal rank is set to zero [14]. The computation of is given by
- Item coverage (COV@K) is the measurement of how the model predicts a variety of items and not only biased to a small subset of frequent items. The item coverage is the ratio of the number of unique items predicted by the model to the total number of items in the training set. Given that K is the number of top predictions to be considered from the model for each session, item coverage is described as
- Item Popularity (POP@K) is a representation of how the model tends to predict popular items. This metric can reveal models that achieve good performance based on the popularity of certain items in the training set instead of recommending items that match the session context and the user’s preferences. The item popularity is the ratio between the average of the predicted items’ frequencies to the frequency of the most popular item in the training set. Given that K is the number of top predictions to be considered from the model for each session, item popularity is given by
5. Results
5.1. RQ1: Different Training Session Lengths
5.2. RQ2: Different Testing Session Lengths
5.3. RQ3: Prediction of Items with Different Abundance in the Training Set
5.4. RQ4: Effect of Data Recency
5.5. RQ5: Effect of Training Data Size
5.6. RQ6: Effect of Training Data Time-Span
5.7. RQ7: Items Coverage and Popularity
5.8. RQ8: Computational Resources
5.9. Interpretable Meta-Model for Best Model Predictions
5.10. Overall Performance
6. Conclusions
6.1. Main Insights
6.2. Challenges and Future Work
- E-commerce domain is usually characterized by frequent changes in item properties. For example, the sale campaigns on some items can heavily affect the users’ interest. In addition, temporal changes such as weather changes in different seasons, and trends in fashion items can also lead to significant drifts in user preferences. Thus, it is quite important to start looking for models that can deal with possibly different types of items attributes, which are either nominal, numerical, or categorical, to improve the prediction accuracy. Additionally, temporal changes in these attributes should be taken into account while predicting different items. The possible effects of these trends were previously analyzed using an e-commerce use case [55]. However, this has been barely explored in the literature due to the lack of publicly available datasets including sufficient relevant information. Thus, more effort should be made to collect and publish such types of datasets that can help the research community better analyze these trends with different domains and a wide range of scenarios.
- Most current solutions require unique item identifiers to be used during training and prediction phases. However, in many domains, having a fixed set of items is not a feasible solution. For example, new items can be added, and others can run out of stock in the e-commerce domain. Thus, training new models can be a tedious solution, especially for large datasets. Additionally, models can severely suffer from the cold-start problem for those recently added items. Research work needs to investigate how to use the concept of the dynamic item embedding [56] to be utilized in both the training and inferences phases instead of using a fixed set of unique identifiers.
- The current session-based recommendation systems do not take into account the different user interactions made during the session. On the one hand, different events such as item view, add-to-cart, and add to wishlist show different levels of interest from the user towards the items. On the other hand, other interactions can account for drifts in the user preferences including remove-from-cart and remove-from-wishlist. We believe that modeling such kinds of different interactions in a general way can lead to an improvement in the session-based recommendation.
- Although tuning the models’ hyper-parameters can be computationally expensive, it is quite important for further studies to perform extensive experiments on the most promising models to investigate the effect of changing different architecture hyper-parameters. Previous studies have shown that it is always the case that few hyper-parameters have a significant impact on the models’ performance [57,58]. As a candidate solution to reduce the search space to be investigated, many studies have introduced solutions to automated machine learning, including the neural network architecture search and hyperparameter optimization, which help carry out these studies more fairly and efficiently [59].
- The extensive evaluation of deep learning approaches in session-based recommendation in domains other than e-commerce, such as music playlist recommendations, has not yet been investigated. As different domains’ characteristics can affect the properties of collected data, and the performance of different models, it is quite important to answer similar research questions to those also investigated here other domains. Additionally, other evaluation metrics could also be computed to reveal new interesting information about the behavior of the models and the diversity of their predictions [52]. For example, the Gini index could be evaluated for the models’ recommendations to understand whether the predictions are biased towards some items more than others.
- In session-based recommendation, it is typical to train a model using the sessions collected during a specific period and evaluating the model using the sessions collected in the subsequent days to that period. Although this approach was always followed in our study, it is also possible to experiment using different training–test splits in some experiments such as RQ4, RQ5, and RQ6, where a random set of sessions were chosen from the entire list of existing sessions. One of the limitations of this work is that we only used a single training–test split due to our experiments’ computational complexity. Hence, as a future work, evaluating the results of some research questions using multiple training–test splits can be used to confirm and generalize our main conclusions.
Author Contributions
Funding
Institutional Review Board Statement
Informed Consent Statement
Data Availability Statement
Acknowledgments
Conflicts of Interest
Appendix A. Properties of the Datasets in All the Experiments
| Target RQ | RECSYS | CIKMCUP | |||||||||||
|---|---|---|---|---|---|---|---|---|---|---|---|---|---|
| Training Set | Test Set | Training Set | Test Set | ||||||||||
| No. of Sessions | Avg. Session Length | Avg. Item Freq. | No. of Sessions | Avg. Session Length | Avg. Item Freq. | No. of Sessions | Avg. Session Length | Avg. Item Freq. | No. of Sessions | Avg. Session Length | Avg. Item Freq. | ||
| RQ1 | Long Sessions | 447K | 13.82 | 187.06 | 13K | 4.58 | 1000 | 26K | 13.14 | 4.33 | 2K | 4.80 | 20.95 | 
| Intermediate Sessions | 1402K | 5.59 | 229.87 | 13K | 4.58 | 1336 | 66K | 6.05 | 5.04 | 2K | 4.76 | 28.28 | |
| Short Sessions | 4888K | 2.53 | 336.73 | 13K | 4.58 | 2184 | 116K | 2.71 | 4.38 | 2K | 4.66 | 33.07 | |
| RQ2 | Short Sessions | 145K | 4.15 | 31.67 | 9K | 2.57 | 1059 | 62K | 5.04 | 4.67 | 1.2K | 2.64 | 31.21 | 
| Intermediate Sessions | 145K | 4.15 | 31.67 | 3K | 5.77 | 889.1 | 62K | 5.04 | 4.67 | 716 | 5.53 | 32.50 | |
| Long Sessions | 145K | 4.15 | 31.67 | 1.4K | 14.38 | 669.7 | 62K | 5.04 | 4.67 | 299 | 11.25 | 30.00 | |
| RQ3 | Very Low Freq. | 145K | 4.15 | 31.67 | 13K | 4.05 | 19.89 | 62K | 5.04 | 4.67 | 2K | 3.19 | 4.09 | 
| Low Freq. | 145K | 4.15 | 31.67 | 13K | 3.80 | 36.96 | 62K | 5.04 | 4.67 | 2K | 2.10 | 9.54 | |
| Intermediate Freq. | 145K | 4.15 | 31.67 | 13K | 3.44 | 71.10 | 62K | 5.04 | 4.67 | 2K | 1.56 | 15.15 | |
| High Freq. | 145K | 4.15 | 31.67 | 13K | 3.17 | 104.86 | 62K | 5.04 | 4.67 | 2K | 1.27 | 20.31 | |
| RQ4 | Mixed | 743K | 3.97 | 94.88 | 13K | 4.58 | 1453 | 18K | 4.97 | 2.49 | 1.9K | 4.47 | 14.80 | 
| Recent | 470K | 4.02 | 79.19 | 13K | 4.58 | 1602 | 23K | 5.03 | 2.99 | 2K | 4.52 | 11.18 | |
| Old | 662K | 3.91 | 100.17 | 4.5K | 3.45 | 519.7 | 22K | 5.00 | 3.01 | 1.4K | 3.81 | 10.39 | |
| RQ5 | Large Portion | 842K | 3.91 | 99.60 | 13K | 4.57 | 564.3 | 104K | 5.06 | 5.64 | 2K | 4.85 | 39.23 | 
| Medium Portion | 421K | 3.91 | 55.49 | 13K | 4.57 | 282.6 | 26K | 5.08 | 2.75 | 2K | 4.47 | 11.89 | |
| Small Portion | 105K | 3.93 | 18.81 | 13K | 4.54 | 72.63 | 13K | 5.08 | 2.06 | 1.8K | 4.17 | 7.05 | |
| Very Small Portion | 26K | 3.89 | 7.35 | 12K | 4.16 | 21.78 | 3K | 5.13 | 1.37 | 1.2K | 3.53 | 3.12 | |
| RQ6 | 2 days | 145K | 4.15 | 31.67 | 13K | 4.57 | 852.8 | 5K | 5.01 | 1.74 | 1.6K | 4.04 | 5.18 | 
| 7 days | 354K | 4.1 | 102.91 | 13K | 4.58 | 1437 | 16K | 5.01 | 2.59 | 2K | 4.44 | 11.40 | |
| 14 days | 635K | 4.04 | 63.21 | 13K | 4.58 | 1835 | 28K | 4.98 | 3.25 | 2K | 4.59 | 17.21 | |
| 30 days | 1241K | 4.05 | 174.07 | 13K | 4.58 | 2472 | 62K | 5.04 | 4.67 | 2K | 4.77 | 31.27 | |
| RQ7 | 421K | 3.91 | 55.49 | 13K | 4.57 | 282.6 | 207K | 5.07 | 8.57 | 2K | 4.93 | 75.20 | |
| RQ8 | 421K | 3.91 | 55.49 | 13K | 4.57 | 282.6 | 207K | 5.07 | 8.57 | 2K | 4.93 | 75.20 | |
| TMALL | ROCKET | ||||||||||||
| Training Set | Test Set | Training Set | Test Set | ||||||||||
| No. of Sessions | Avg. Session Length | Avg. Item Freq. | No. of Sessions | Avg. Session Length | Avg. Item Freq. | No. of Sessions | Avg. Session Length | Avg. Item Freq. | No. of Sessions | Avg. Session Length | Avg. Item Freq. | ||
| RQ1 | Long Sessions | 488K | 12.79 | 11.82 | 9K | 9.72 | 143.9 | 13K | 16.73 | 4.2 | 1.3K | 3.93 | 17.49 | 
| Intermediate Sessions | 462K | 5.35 | 7.26 | 9K | 9.03 | 80.10 | 41K | 5.53 | 4.32 | 1.4K | 3.72 | 17.76 | |
| Short Sessions | 627K | 2.6 | 6.05 | 9K | 8.56 | 70.97 | 205K | 2.43 | 4.33 | 1.8K | 3.60 | 36.42 | |
| RQ2 | Short Sessions | 71K | 7.86 | 3.81 | 3K | 2.59 | 42.05 | 51K | 3.47 | 3.17 | 1.2K | 2.38 | 26.07 | 
| Intermediate Sessions | 71K | 7.86 | 3.81 | 3K | 5.21 | 36.92 | 51K | 3.47 | 3.17 | 260 | 5.14 | 20.00 | |
| Long Sessions | 71K | 7.86 | 3.81 | 3K | 17.43 | 25.92 | 51K | 3.47 | 3.17 | 96 | 16.5 | 18.72 | |
| RQ3 | Very Low Freq. | 71K | 7.86 | 3.81 | 9K | 2.12 | 11.06 | 259K | 3.65 | 7.03 | 1.8K | 3.03 | 4.78 | 
| Low Freq. | 71K | 7.86 | 3.81 | 9K | 1.52 | 15.99 | 259K | 3.65 | 7.03 | 1.8K | 2.23 | 12.12 | |
| Intermediate Freq. | 71K | 7.86 | 3.81 | 9K | 1.18 | 21.67 | 259K | 3.65 | 7.03 | 1.8K | 1.73 | 19.85 | |
| High Freq. | 71K | 7.86 | 3.81 | 9K | 1.08 | 24.76 | 259K | 3.65 | 7.03 | 1.8K | 1.44 | 27.36 | |
| RQ4 | Mixed | 265K | 7.44 | 6.1 | 9K | 9.39 | 63.09 | 37K | 3.6 | 2.71 | 1.4K | 3.66 | 14.31 | 
| Recent | 327K | 7.25 | 7.62 | 9K | 9.52 | 91.46 | 34K | 3.47 | 2.72 | 1.4K | 3.7 | 17.07 | |
| Old | 231K | 7.14 | 6.52 | 7K | 6.53 | 50.95 | 42K | 3.72 | 3.18 | 1K | 3.36 | 11.28 | |
| RQ5 | Large Portion | 186K | 7.03 | 4.92 | 9K | 8.76 | 40.27 | 130K | 3.66 | 4.77 | 1.7K | 3.68 | 33.80 | 
| Medium Portion | 91K | 7.16 | 3.58 | 8.5K | 8.06 | 22.93 | 32K | 3.68 | 2.46 | 1.3K | 3.59 | 10.33 | |
| Small Portion | 23K | 7.26 | 2.17 | 7K | 6.5 | 8.22 | 16K | 3.67 | 1.89 | 1K | 3.5 | 6.26 | |
| Very Small Portion | 5.5K | 7.22 | 1.56 | 5K | 4.82 | 3.54 | 4K | 3.61 | 1.31 | 512 | 3.11 | 2.95 | |
| RQ6 | 2 days | 71K | 7.86 | 3.81 | 9K | 8.61 | 28.94 | 3.8K | 3.41 | 1.46 | 674 | 3.23 | 5.51 | 
| 7 days | 228K | 7.46 | 6.42 | 9K | 9.37 | 69.88 | 13K | 3.49 | 1.97 | 1.1K | 3.61 | 9.70 | |
| 14 days | 462K | 6.95 | 8.98 | 9K | 9.62 | 123.2 | 24K | 3.47 | 2.41 | 1.3K | 3.68 | 13.68 | |
| 30 days | 883K | 6.42 | 12.02 | 9K | 9.76 | 184.4 | 51K | 3.47 | 3.17 | 1.6K | 3.72 | 21.92 | |
| RQ7 | 91K | 7.16 | 3.58 | 8.5K | 8.06 | 22.93 | 259K | 3.65 | 7.03 | 1.8K | 3.68 | 64.43 | |
| RQ8 | 91K | 7.16 | 3.58 | 8.5K | 8.06 | 22.93 | 259K | 3.65 | 7.03 | 1.8K | 3.68 | 64.43 | |
Appendix B. Experiments Results
| RECSYS | CIKMCUP | |||||||||||
|---|---|---|---|---|---|---|---|---|---|---|---|---|
| HR@5 | MRR@5 | HR@5 | MRR@5 | |||||||||
| Short | Intermediate | Long | Short | Intermediate | Long | Short | Intermediate | Long | Short | Intermediate | Long | |
| SPOP | 0.12266 | 0.12276 | 0.12179 | 0.06912 | 0.0686 | 0.068 | 0.12132 | 0.11757 | 0.11394 | 0.07221 | 0.07001 | 0.06793 | 
| AR | 0.2579 | 0.27188 | 0.26112 | 0.15759 | 0.16427 | 0.15784 | 0.12547 | 0.1388 | 0.127 | 0.07238 | 0.07587 | 0.06782 | 
| SR | 0.24833 | 0.27026 | 0.26726 | 0.15295 | 0.16194 | 0.16272 | 0.10735 | 0.12339 | 0.1169 | 0.06262 | 0.06919 | 0.06181 | 
| VSKNN | 0.14516 | 0.0834 | 0.24868 | 0.09956 | 0.05627 | 0.15752 | 0.12081 | 0.13116 | 0.14978 | 0.07924 | 0.07936 | 0.08961 | 
| SMF | 0.28226 | 0.29364 | 0.27855 | 0.14128 | 0.14973 | 0.13823 | 0.13326 | 0.14014 | 0.1307 | 0.06803 | 0.07067 | 0.06515 | 
| Item2Vec | 0.13476 | 0.17862 | 0.21602 | 0.07227 | 0.10501 | 0.12798 | 0.05672 | 0.05291 | 0.04657 | 0.02915 | 0.02772 | 0.02499 | 
| GRU4Rec+ | 0.26486 | 0.27336 | 0.26708 | 0.14788 | 0.14683 | 0.13923 | 0.07762 | 0.1057 | 0.08062 | 0.04137 | 0.05222 | 0.0417 | 
| NARM | 0.29068 | 0.32845 | 0.25034 | 0.16194 | 0.17854 | 0.15833 | 0.13304 | 0.16946 | 0.14416 | 0.07081 | 0.08692 | 0.07892 | 
| STAMP | 0.30889 | 0.32552 | 0.32518 | 0.185 | 0.19192 | 0.19246 | 0.09075 | 0.13554 | 0.12024 | 0.04903 | 0.07064 | 0.05912 | 
| NextItNet | 0.37462 | 0.40625 | 0.40444 | 0.23878 | 0.25829 | 0.25296 | 0.08629 | 0.09191 | 0.05682 | 0.05168 | 0.05077 | 0.02778 | 
| SRGNN | 0.31917 | 0.34112 | 0.34709 | 0.19072 | 0.20263 | 0.20599 | 0.13318 | 0.15517 | 0.14709 | 0.07248 | 0.08364 | 0.07491 | 
| CSRM | 0.33285 | 0.36188 | 0.38993 | 0.19668 | 0.21635 | 0.23569 | 0.13793 | 0.16326 | 0.14169 | 0.07025 | 0.08349 | 0.07384 | 
| TMALL | ROCKET | |||||||||||
| HR@5 | MRR@5 | HR@5 | MRR@5 | |||||||||
| Short | Intermediate | Long | Short | Intermediate | Long | Short | Intermediate | Long | Short | Intermediate | Long | |
| SPOP | 0.14287 | 0.13787 | 0.13027 | 0.08359 | 0.08036 | 0.07551 | 0.1253 | 0.12876 | 0.13085 | 0.07723 | 0.07728 | 0.07821 | 
| AR | 0.03466 | 0.04054 | 0.04016 | 0.02166 | 0.02438 | 0.02309 | 0.15006 | 0.13845 | 0.08871 | 0.09321 | 0.08381 | 0.04915 | 
| SR | 0.02776 | 0.03571 | 0.03799 | 0.01776 | 0.02157 | 0.02231 | 0.12972 | 0.12353 | 0.09365 | 0.08145 | 0.07307 | 0.05296 | 
| VSKNN | 0.0531 | 0.04991 | 0.04448 | 0.03762 | 0.03345 | 0.03167 | 0.18953 | 0.2281 | 0.2005 | 0.14098 | 0.15403 | 0.1476 | 
| SMF | 0.0449 | 0.05804 | 0.03869 | 0.02375 | 0.03019 | 0.02905 | 0.15691 | 0.15284 | 0.10432 | 0.08085 | 0.07681 | 0.05583 | 
| Item2Vec | 0.00941 | 0.00677 | 0.00769 | 0.00525 | 0.00375 | 0.00431 | 0.05597 | 0.06276 | 0.04536 | 0.03381 | 0.03583 | 0.02738 | 
| GRU4Rec+ | 0.04041 | 0.0687 | 0.08644 | 0.0223 | 0.03839 | 0.05352 | 0.13234 | 0.11502 | 0.06406 | 0.07596 | 0.06185 | 0.03817 | 
| NARM | 0.05725 | 0.10016 | 0.12878 | 0.03277 | 0.05849 | 0.08264 | 0.20912 | 0.22816 | 0.2162 | 0.13406 | 0.15309 | 0.13416 | 
| STAMP | 0.04271 | 0.06745 | 0.08406 | 0.02609 | 0.03915 | 0.05112 | 0.13486 | 0.10982 | 0.10178 | 0.08309 | 0.06312 | 0.05202 | 
| NextItNet | 0.05145 | 0.05813 | 0.0542 | 0.03182 | 0.03605 | 0.03585 | 0.18345 | 0.08576 | 0.01296 | 0.11701 | 0.05013 | 0.00614 | 
| SRGNN | 0.06934 | 0.09626 | 0.09892 | 0.04171 | 0.05824 | 0.0602 | 0.19835 | 0.19193 | 0.12954 | 0.12643 | 0.11033 | 0.0759 | 
| CSRM | 0.04689 | 0.08688 | 0.10122 | 0.02716 | 0.05099 | 0.05988 | 0.20338 | 0.18693 | 0.13085 | 0.12872 | 0.1123 | 0.06709 | 
| RECSYS | CIKMCUP | |||||||||||
|---|---|---|---|---|---|---|---|---|---|---|---|---|
| HR@5 | MRR@5 | HR@5 | MRR@5 | |||||||||
| Short | Intermediate | Long | Short | Intermediate | Long | Short | Intermediate | Long | Short | Intermediate | Long | |
| SPOP | 0.07384 | 0.14258 | 0.1636 | 0.04449 | 0.08335 | 0.08591 | 0.06207 | 0.11427 | 0.15337 | 0.04385 | 0.07187 | 0.08378 | 
| AR | 0.38767 | 0.30338 | 0.21566 | 0.25205 | 0.18148 | 0.12749 | 0.18727 | 0.15503 | 0.11187 | 0.10216 | 0.08386 | 0.06085 | 
| SR | 0.39096 | 0.30644 | 0.21935 | 0.25272 | 0.18307 | 0.13043 | 0.17307 | 0.13897 | 0.10409 | 0.09832 | 0.07778 | 0.05749 | 
| VSKNN | 0.36927 | 0.29541 | 0.2387 | 0.23924 | 0.17427 | 0.13559 | 0.18488 | 0.1607 | 0.1648 | 0.11907 | 0.09674 | 0.09222 | 
| SMF | 0.34652 | 0.29268 | 0.24241 | 0.18395 | 0.15282 | 0.12526 | 0.16446 | 0.16972 | 0.13466 | 0.08197 | 0.08744 | 0.06645 | 
| Item2Vec | 0.24224 | 0.18583 | 0.11741 | 0.15142 | 0.1136 | 0.06868 | 0.08369 | 0.06619 | 0.04921 | 0.04861 | 0.03696 | 0.02681 | 
| GRU4Rec+ | 0.29743 | 0.25613 | 0.19353 | 0.17157 | 0.13615 | 0.09878 | 0.11752 | 0.11022 | 0.09677 | 0.06347 | 0.05678 | 0.05154 | 
| NARM | 0.39978 | 0.38658 | 0.36131 | 0.24387 | 0.21054 | 0.18721 | 0.18182 | 0.1728 | 0.12893 | 0.10568 | 0.09507 | 0.06741 | 
| STAMP | 0.40926 | 0.36166 | 0.27058 | 0.26132 | 0.21244 | 0.1547 | 0.15474 | 0.15195 | 0.1297 | 0.07936 | 0.07619 | 0.06506 | 
| NextItNet | 0.40924 | 0.36179 | 0.2936 | 0.26304 | 0.22057 | 0.16627 | 0.09462 | 0.08665 | 0.07292 | 0.05279 | 0.04716 | 0.03819 | 
| SRGNN | 0.4302 | 0.37851 | 0.28337 | 0.27815 | 0.22035 | 0.15973 | 0.19062 | 0.18269 | 0.15094 | 0.10134 | 0.09253 | 0.07886 | 
| CSRM | 0.43302 | 0.41941 | 0.37752 | 0.27919 | 0.25634 | 0.22471 | 0.17629 | 0.16913 | 0.14617 | 0.09492 | 0.08908 | 0.07515 | 
| TMALL | ROCKET | |||||||||||
| HR@5 | MRR@5 | HR@5 | MRR@5 | |||||||||
| Short | Intermediate | Long | Short | Intermediate | Long | Short | Intermediate | Long | Short | Intermediate | Long | |
| SPOP | 0.05817 | 0.14093 | 0.15166 | 0.02761 | 0.05123 | 0.05096 | 0.09225 | 0.16759 | 0.13865 | 0.05905 | 0.09838 | 0.07192 | 
| AR | 0.08851 | 0.05766 | 0.02613 | 0.05383 | 0.03403 | 0.01485 | 0.22263 | 0.13241 | 0.05492 | 0.14306 | 0.08228 | 0.03132 | 
| SR | 0.07861 | 0.05352 | 0.02145 | 0.04914 | 0.03276 | 0.01263 | 0.19926 | 0.12037 | 0.0422 | 0.12845 | 0.07194 | 0.02945 | 
| VSKNN | 0.14484 | 0.12595 | 0.06213 | 0.11678 | 0.09593 | 0.04496 | 0.33197 | 0.29157 | 0.16186 | 0.25566 | 0.1952 | 0.1059 | 
| SMF | 0.06913 | 0.06787 | 0.04912 | 0.03776 | 0.03706 | 0.02514 | 0.21956 | 0.15556 | 0.07033 | 0.12352 | 0.08088 | 0.03639 | 
| Item2Vec | 0.02605 | 0.01485 | 0.00604 | 0.01472 | 0.00778 | 0.00316 | 0.09039 | 0.0666 | 0.03342 | 0.05138 | 0.04295 | 0.01849 | 
| GRU4Rec+ | 0.05928 | 0.05955 | 0.04445 | 0.03018 | 0.03272 | 0.02423 | 0.18638 | 0.12534 | 0.05988 | 0.11851 | 0.06665 | 0.03383 | 
| NARM | 0.11503 | 0.11868 | 0.06368 | 0.06421 | 0.07165 | 0.03628 | 0.26322 | 0.19321 | 0.09484 | 0.1743 | 0.10842 | 0.0572 | 
| STAMP | 0.11151 | 0.1088 | 0.07018 | 0.06363 | 0.0677 | 0.04122 | 0.19888 | 0.13902 | 0.06162 | 0.12361 | 0.07547 | 0.03569 | 
| NextItNet | 0.02386 | 0.02716 | 0.01139 | 0.01531 | 0.01463 | 0.00624 | 0.10473 | 0.04688 | 0.05208 | 0.07328 | 0.02845 | 0.02378 | 
| SRGNN | 0.12027 | 0.1221 | 0.05887 | 0.07332 | 0.07965 | 0.03554 | 0.21755 | 0.16059 | 0.08203 | 0.13708 | 0.09193 | 0.0458 | 
| CSRM | 0.0859 | 0.08377 | 0.04497 | 0.05066 | 0.05133 | 0.02565 | 0.25015 | 0.18316 | 0.08871 | 0.15998 | 0.11055 | 0.05343 | 
| RECSYS | CIKMCUP | |||||||||||||||
|---|---|---|---|---|---|---|---|---|---|---|---|---|---|---|---|---|
| HR@5 | MRR@5 | HR@5 | MRR@5 | |||||||||||||
| SPOP | 0.09101 | 0.09597 | 0.10111 | 0.10068 | 0.05233 | 0.0544 | 0.0577 | 0.05716 | 0.06932 | 0.09455 | 0.1079 | 0.1137 | 0.04055 | 0.0565 | 0.06404 | 0.06799 | 
| AR | 0.1443 | 0.16365 | 0.17659 | 0.18055 | 0.08025 | 0.0949 | 0.10249 | 0.10354 | 0.05657 | 0.09687 | 0.11444 | 0.12731 | 0.02686 | 0.04963 | 0.0604 | 0.06803 | 
| SR | 0.14384 | 0.16941 | 0.18121 | 0.18478 | 0.0809 | 0.09716 | 0.10548 | 0.10658 | 0.05284 | 0.08061 | 0.09772 | 0.10986 | 0.02869 | 0.04493 | 0.05465 | 0.06181 | 
| VSKNN | 0.24221 | 0.22056 | 0.22025 | 0.22658 | 0.17753 | 0.1581 | 0.15794 | 0.15997 | 0.17844 | 0.14333 | 0.13052 | 0.12706 | 0.12518 | 0.09318 | 0.08164 | 0.07717 | 
| SMF | 0.20131 | 0.24493 | 0.26802 | 0.26617 | 0.10311 | 0.12805 | 0.14179 | 0.14373 | 0.05227 | 0.11041 | 0.12816 | 0.13817 | 0.02685 | 0.05297 | 0.0617 | 0.07005 | 
| Item2Vec | 0.1138 | 0.10743 | 0.08578 | 0.08493 | 0.06174 | 0.05795 | 0.04619 | 0.04471 | 0.07792 | 0.07816 | 0.07091 | 0.06801 | 0.04414 | 0.04182 | 0.03894 | 0.03716 | 
| GRU4Rec+ | 0.20933 | 0.22735 | 0.23308 | 0.23388 | 0.11431 | 0.12285 | 0.12446 | 0.12414 | 0.04358 | 0.08158 | 0.09095 | 0.09798 | 0.02258 | 0.04305 | 0.04584 | 0.048 | 
| NARM | 0.32998 | 0.35038 | 0.33644 | 0.34514 | 0.17048 | 0.19217 | 0.16868 | 0.17472 | 0.14566 | 0.17503 | 0.17865 | 0.18348 | 0.07034 | 0.07726 | 0.09518 | 0.0897 | 
| STAMP | 0.29511 | 0.30625 | 0.32509 | 0.33313 | 0.18261 | 0.18517 | 0.19428 | 0.19928 | 0.1391 | 0.1773 | 0.17204 | 0.18448 | 0.07826 | 0.09003 | 0.08469 | 0.09796 | 
| NextItNet | 0.17952 | 0.20069 | 0.22674 | 0.23628 | 0.10464 | 0.11888 | 0.13481 | 0.13372 | 0.02529 | 0.04702 | 0.06904 | 0.07946 | 0.01424 | 0.02926 | 0.04069 | 0.0484 | 
| SRGNN | 0.32603 | 0.33067 | 0.33917 | 0.35266 | 0.19498 | 0.19677 | 0.20246 | 0.21098 | 0.15698 | 0.19654 | 0.20573 | 0.21139 | 0.07377 | 0.10416 | 0.10727 | 0.11323 | 
| CSRM | 0.38835 | 0.4074 | 0.40604 | 0.38443 | 0.24086 | 0.24088 | 0.24091 | 0.22746 | 0.18739 | 0.17416 | 0.18789 | 0.19913 | 0.09726 | 0.09033 | 0.10391 | 0.10734 | 
| TMALL | ROCKET | |||||||||||||||
| HR@5 | MRR@5 | HR@5 | MRR@5 | |||||||||||||
| SPOP | 0.12941 | 0.13657 | 0.13952 | 0.14145 | 0.04196 | 0.04561 | 0.0471 | 0.04786 | 0.08056 | 0.09195 | 0.10168 | 0.11253 | 0.04565 | 0.04991 | 0.05716 | 0.06696 | 
| AR | 0.0282 | 0.03158 | 0.03403 | 0.0349 | 0.01495 | 0.01731 | 0.01918 | 0.01996 | 0.06217 | 0.07735 | 0.10371 | 0.11454 | 0.03765 | 0.04492 | 0.06138 | 0.06922 | 
| SR | 0.02373 | 0.027 | 0.02944 | 0.03048 | 0.01306 | 0.01536 | 0.01721 | 0.018 | 0.06042 | 0.08445 | 0.10632 | 0.1158 | 0.03292 | 0.04688 | 0.06048 | 0.06783 | 
| VSKNN | 0.05241 | 0.0608 | 0.06517 | 0.0705 | 0.03533 | 0.04243 | 0.04716 | 0.05053 | 0.43962 | 0.27098 | 0.20856 | 0.20077 | 0.36826 | 0.21194 | 0.16397 | 0.15238 | 
| SMF | 0.04627 | 0.0506 | 0.05308 | 0.0535 | 0.02445 | 0.02694 | 0.02828 | 0.02885 | 0.03886 | 0.09381 | 0.11738 | 0.13227 | 0.02394 | 0.04583 | 0.05507 | 0.06403 | 
| Item2Vec | 0.00976 | 0.00925 | 0.0091 | 0.00896 | 0.00519 | 0.00495 | 0.00494 | 0.0048 | 0.06908 | 0.06943 | 0.06494 | 0.05686 | 0.04131 | 0.03946 | 0.03455 | 0.03315 | 
| GRU4Rec+ | 0.03803 | 0.04578 | 0.04798 | 0.04791 | 0.02108 | 0.02607 | 0.02645 | 0.02649 | 0.06506 | 0.10127 | 0.12935 | 0.14689 | 0.03739 | 0.05511 | 0.0717 | 0.08526 | 
| NARM | 0.08979 | 0.0836 | 0.0766 | 0.07404 | 0.0476 | 0.04091 | 0.04463 | 0.0406 | 0.14272 | 0.32406 | 0.26391 | 0.27157 | 0.11455 | 0.17624 | 0.17538 | 0.18172 | 
| STAMP | 0.10038 | 0.10896 | 0.11129 | 0.11527 | 0.06041 | 0.06397 | 0.06808 | 0.07073 | 0.12821 | 0.15655 | 0.18476 | 0.1875 | 0.07507 | 0.08605 | 0.10065 | 0.11198 | 
| NextItNet | 0.00644 | 0.01192 | 0.0149 | 0.01892 | 0.0034 | 0.00663 | 0.00863 | 0.01148 | 0.04817 | 0.11797 | 0.1523 | 0.17422 | 0.03458 | 0.07285 | 0.09908 | 0.10913 | 
| SRGNN | 0.08458 | 0.09004 | 0.09095 | 0.09503 | 0.05181 | 0.05447 | 0.05501 | 0.05718 | 0.1383 | 0.16667 | 0.18072 | 0.21574 | 0.0734 | 0.12361 | 0.11451 | 0.14222 | 
| CSRM | 0.06751 | 0.06864 | 0.06201 | 0.06335 | 0.04083 | 0.04097 | 0.0375 | 0.03792 | 0.15385 | 0.2716 | 0.24348 | 0.25185 | 0.06581 | 0.18189 | 0.16942 | 0.15667 | 
| RECSYS | CIKMCUP | |||||||||||
|---|---|---|---|---|---|---|---|---|---|---|---|---|
| HR@5 | MRR@5 | HR@5 | MRR@5 | |||||||||
| Recent | Old | Mixed | Recent | Old | Mixed | Recent | Old | Mixed | Recent | Old | Mixed | |
| SPOP | 0.12481 | 0.13773 | 0.12352 | 0.07032 | 0.08607 | 0.06964 | 0.12274 | 0.12135 | 0.12213 | 0.07284 | 0.07215 | 0.07153 | 
| AR | 0.29245 | 0.1776 | 0.28489 | 0.1806 | 0.10443 | 0.17524 | 0.13427 | 0.11955 | 0.12539 | 0.07544 | 0.06687 | 0.0685 | 
| SR | 0.29712 | 0.18192 | 0.28927 | 0.18315 | 0.10445 | 0.1783 | 0.10969 | 0.09605 | 0.09827 | 0.06309 | 0.05371 | 0.05832 | 
| VSKNN | 0.25384 | 0.18167 | 0.24997 | 0.15025 | 0.13974 | 0.15719 | 0.15665 | 0.19082 | 0.17319 | 0.09448 | 0.12078 | 0.1034 | 
| SMF | 0.28946 | 0.21291 | 0.29022 | 0.14583 | 0.0957 | 0.14433 | 0.14018 | 0.12912 | 0.13678 | 0.0712 | 0.06884 | 0.07295 | 
| Item2Vec | 0.18745 | 0.09194 | 0.2049 | 0.11464 | 0.05003 | 0.12256 | 0.07201 | 0.07004 | 0.07049 | 0.03823 | 0.03716 | 0.03827 | 
| GRU4Rec+ | 0.26846 | 0.21387 | 0.27605 | 0.14821 | 0.10796 | 0.15316 | 0.08287 | 0.07644 | 0.08018 | 0.04384 | 0.04222 | 0.0426 | 
| NARM | 0.37792 | 0.25972 | 0.36731 | 0.20859 | 0.14024 | 0.20211 | 0.15625 | 0.13568 | 0.14965 | 0.08421 | 0.07001 | 0.07337 | 
| STAMP | 0.35214 | 0.23059 | 0.3436 | 0.21096 | 0.135 | 0.20582 | 0.10582 | 0.09011 | 0.09635 | 0.05519 | 0.04826 | 0.04977 | 
| NextItNet | 0.4224 | 0.24509 | 0.41825 | 0.27186 | 0.13956 | 0.26655 | 0.04861 | 0.02009 | 0.01979 | 0.02762 | 0.01363 | 0.00967 | 
| SRGNN | 0.36947 | 0.25332 | 0.36916 | 0.22015 | 0.14564 | 0.22149 | 0.15666 | 0.14037 | 0.14298 | 0.08158 | 0.07055 | 0.07383 | 
| CSRM | 0.41451 | 0.2589 | 0.41225 | 0.25714 | 0.15053 | 0.25472 | 0.14608 | 0.11261 | 0.13633 | 0.07785 | 0.05953 | 0.07246 | 
| TMALL | ROCKET | |||||||||||
| HR@5 | MRR@5 | HR@5 | MRR@5 | |||||||||
| Recent | Old | Mixed | Recent | Old | Mixed | Recent | Old | Mixed | Recent | Old | Mixed | |
| SPOP | 0.13305 | 0.14922 | 0.1345 | 0.07756 | 0.08661 | 0.07834 | 0.12907 | 0.14063 | 0.13015 | 0.07498 | 0.09026 | 0.07752 | 
| AR | 0.03989 | 0.03953 | 0.03737 | 0.02317 | 0.0229 | 0.02173 | 0.13345 | 0.10742 | 0.12696 | 0.0839 | 0.06721 | 0.07907 | 
| SR | 0.03784 | 0.03508 | 0.03458 | 0.02214 | 0.02112 | 0.02033 | 0.12158 | 0.09594 | 0.11262 | 0.07349 | 0.06082 | 0.07304 | 
| VSKNN | 0.06215 | 0.05379 | 0.05775 | 0.03237 | 0.04978 | 0.04004 | 0.2291 | 0.27547 | 0.23572 | 0.16797 | 0.21138 | 0.17384 | 
| SMF | 0.05925 | 0.04245 | 0.05225 | 0.03063 | 0.02233 | 0.027 | 0.14972 | 0.13243 | 0.14927 | 0.08041 | 0.0707 | 0.08176 | 
| Item2Vec | 0.00675 | 0.00888 | 0.00711 | 0.00372 | 0.00476 | 0.00386 | 0.07314 | 0.05499 | 0.06764 | 0.04217 | 0.03003 | 0.04191 | 
| GRU4Rec+ | 0.07389 | 0.07113 | 0.06656 | 0.0417 | 0.039 | 0.03681 | 0.10509 | 0.09799 | 0.10153 | 0.06275 | 0.05702 | 0.06085 | 
| NARM | 0.11755 | 0.10832 | 0.10293 | 0.06809 | 0.05763 | 0.0533 | 0.17745 | 0.14916 | 0.19233 | 0.11323 | 0.09476 | 0.11792 | 
| STAMP | 0.09382 | 0.08182 | 0.08124 | 0.05612 | 0.04888 | 0.04835 | 0.13195 | 0.11451 | 0.11052 | 0.07561 | 0.06793 | 0.06546 | 
| NextItNet | 0.05903 | 0.03492 | 0.04622 | 0.03717 | 0.02088 | 0.02962 | 0.06747 | 0.05273 | 0.07173 | 0.0444 | 0.0375 | 0.04319 | 
| SRGNN | 0.09736 | 0.09248 | 0.09067 | 0.05864 | 0.05774 | 0.05508 | 0.14138 | 0.13945 | 0.14271 | 0.08261 | 0.0888 | 0.0861 | 
| CSRM | 0.08954 | 0.07502 | 0.07436 | 0.05184 | 0.04301 | 0.04267 | 0.16782 | 0.14886 | 0.16869 | 0.10206 | 0.08908 | 0.09692 | 
| RECSYS | CIKMCUP | |||||||||||||||
|---|---|---|---|---|---|---|---|---|---|---|---|---|---|---|---|---|
| HR@5 | MRR@5 | HR@5 | MRR@5 | |||||||||||||
| Large | Medium | Small | V.Small | Large | Medium | Small | V.Small | Large | Medium | Small | V.Small | Large | Medium | Small | V.Small | |
| SPOP | 0.123 | 0.23887 | 0.12375 | 0.13246 | 0.06885 | 0.17229 | 0.06909 | 0.07456 | 0.11678 | 0.12099 | 0.12219 | 0.13977 | 0.06926 | 0.07126 | 0.07293 | 0.08585 | 
| AR | 0.2539 | 0.20174 | 0.15408 | 0.17881 | 0.15159 | 0.12179 | 0.09584 | 0.11112 | 0.13897 | 0.11553 | 0.10946 | 0.09884 | 0.07758 | 0.0616 | 0.05932 | 0.05875 | 
| SR | 0.25294 | 0.23781 | 0.19775 | 0.14106 | 0.15411 | 0.14695 | 0.11946 | 0.08816 | 0.127 | 0.0957 | 0.08297 | 0.07022 | 0.07044 | 0.0536 | 0.04847 | 0.03977 | 
| VSKNN | 0.11868 | 0.18405 | 0.15433 | 0.19799 | 0.08256 | 0.11959 | 0.10386 | 0.12862 | 0.12383 | 0.14896 | 0.17333 | 0.26981 | 0.07731 | 0.09177 | 0.10744 | 0.16946 | 
| SMF | 0.26748 | 0.25059 | 0.1912 | 0.17083 | 0.13632 | 0.12911 | 0.09989 | 0.09317 | 0.14284 | 0.11634 | 0.11797 | 0.12938 | 0.07414 | 0.0622 | 0.05994 | 0.06912 | 
| Item2Vec | 0.14973 | 0.13127 | 0.12048 | 0.10802 | 0.08674 | 0.07685 | 0.06474 | 0.06305 | 0.04802 | 0.05903 | 0.06116 | 0.02273 | 0.02534 | 0.03192 | 0.03153 | 0.01275 | 
| GRU4Rec+ | 0.2516 | 0.23867 | 0.18468 | 0.13167 | 0.13645 | 0.13098 | 0.1019 | 0.0704 | 0.10874 | 0.07274 | 0.05259 | 0.03795 | 0.05526 | 0.03821 | 0.0296 | 0.02357 | 
| NARM | 0.3239 | 0.30572 | 0.2733 | 0.23365 | 0.17375 | 0.16939 | 0.16586 | 0.13512 | 0.16323 | 0.11283 | 0.11051 | 0.10799 | 0.08598 | 0.05754 | 0.0609 | 0.06637 | 
| STAMP | 0.30545 | 0.28161 | 0.21915 | 0.16974 | 0.17852 | 0.16534 | 0.12933 | 0.09496 | 0.13441 | 0.08896 | 0.0727 | 0.06558 | 0.07124 | 0.04413 | 0.04041 | 0.03772 | 
| NextItNet | 0.38028 | 0.35782 | 0.25321 | 0.14867 | 0.24234 | 0.22923 | 0.15534 | 0.08323 | 0.10202 | 0.03427 | 0.00893 | 0.01042 | 0.05662 | 0.01839 | 0.00417 | 0.00577 | 
| SRGNN | 0.32953 | 0.31111 | 0.2493 | 0.17498 | 0.19709 | 0.18589 | 0.14318 | 0.0939 | 0.15672 | 0.13125 | 0.11545 | 0.04622 | 0.08382 | 0.06738 | 0.06007 | 0.02957 | 
| CSRM | 0.37905 | 0.3521 | 0.29914 | 0.22736 | 0.22692 | 0.21471 | 0.17787 | 0.12587 | 0.15689 | 0.11646 | 0.10927 | 0.12969 | 0.08181 | 0.06025 | 0.0604 | 0.07177 | 
| TMALL | ROCKET | |||||||||||||||
| HR@5 | MRR@5 | HR@5 | MRR@5 | |||||||||||||
| Large | Medium | Small | V.Small | Large | Medium | Small | V.Small | Large | Medium | Small | V.Small | Large | Medium | Small | V.Small | |
| SPOP | 0.13858 | 0.14347 | 0.15952 | 0.17862 | 0.04681 | 0.04815 | 0.05564 | 0.06277 | 0.12635 | 0.12828 | 0.13363 | 0.13272 | 0.07727 | 0.08062 | 0.08246 | 0.08512 | 
| AR | 0.03168 | 0.02975 | 0.02908 | 0.03367 | 0.01822 | 0.01706 | 0.01649 | 0.01893 | 0.12744 | 0.11242 | 0.10736 | 0.12166 | 0.07956 | 0.07291 | 0.06982 | 0.08674 | 
| SR | 0.02863 | 0.02522 | 0.02274 | 0.02555 | 0.01686 | 0.01524 | 0.0134 | 0.01452 | 0.11887 | 0.0885 | 0.08934 | 0.08664 | 0.07449 | 0.05475 | 0.05791 | 0.0565 | 
| VSKNN | 0.05019 | 0.05684 | 0.08435 | 0.16206 | 0.03527 | 0.03948 | 0.05871 | 0.11423 | 0.19361 | 0.24895 | 0.3021 | 0.42527 | 0.14324 | 0.18544 | 0.22099 | 0.30087 | 
| SMF | 0.0454 | 0.04575 | 0.04833 | 0.05538 | 0.02371 | 0.02446 | 0.02693 | 0.03025 | 0.1503 | 0.1205 | 0.11787 | 0.11521 | 0.07871 | 0.06489 | 0.06786 | 0.06846 | 
| Item2Vec | 0.00613 | 0.00772 | 0.01009 | 0.01226 | 0.0032 | 0.00417 | 0.00557 | 0.0067 | 0.05295 | 0.04703 | 0.03815 | 0.02259 | 0.0288 | 0.0247 | 0.02175 | 0.01393 | 
| GRU4Rec+ | 0.05466 | 0.04454 | 0.02633 | 0.02606 | 0.03049 | 0.02472 | 0.01523 | 0.01633 | 0.12649 | 0.08693 | 0.07232 | 0.07477 | 0.07074 | 0.04966 | 0.04399 | 0.05 | 
| NARM | 0.07271 | 0.05639 | 0.04121 | 0.05831 | 0.04217 | 0.03128 | 0.0241 | 0.03684 | 0.19803 | 0.14715 | 0.13706 | 0.14397 | 0.10834 | 0.0993 | 0.08523 | 0.09854 | 
| STAMP | 0.06511 | 0.07118 | 0.02788 | 0.02535 | 0.03723 | 0.04386 | 0.016 | 0.01394 | 0.13456 | 0.09238 | 0.09513 | 0.05937 | 0.07717 | 0.0556 | 0.06497 | 0.03788 | 
| NextItNet | 0.02978 | 0.01732 | 0.00137 | 0.00299 | 0.01769 | 0.00964 | 0.00041 | 0.00116 | 0.14328 | 0.04464 | 0.00947 | 0.0125 | 0.09742 | 0.02718 | 0.00445 | 0.01146 | 
| SRGNN | 0.07542 | 0.06309 | 0.04779 | 0.03849 | 0.04654 | 0.03966 | 0.03141 | 0.02333 | 0.18273 | 0.10603 | 0.04278 | 0.01215 | 0.11294 | 0.06721 | 0.02416 | 0.00645 | 
| CSRM | 0.0609 | 0.04509 | 0.02679 | 0.051 | 0.03511 | 0.02653 | 0.01672 | 0.02995 | 0.19991 | 0.13938 | 0.1292 | 0.13333 | 0.1202 | 0.08582 | 0.07339 | 0.08299 | 
| RECSYS | CIKMCUP | |||||||||||||||
|---|---|---|---|---|---|---|---|---|---|---|---|---|---|---|---|---|
| HR@5 | MRR@5 | HR@5 | MRR@5 | |||||||||||||
| 2days | 7d | 14d | 30d | 2d | 7d | 14d | 30d | 2d | 7d | 14d | 30d | 2d | 7d | 14d | 30d | |
| SPOP | 0.13353 | 0.12558 | 0.12507 | 0.12356 | 0.07388 | 0.07079 | 0.07026 | 0.0694 | 0.24145 | 0.2112 | 0.12168 | 0.11996 | 0.17616 | 0.14873 | 0.07216 | 0.071 | 
| AR | 0.29183 | 0.29309 | 0.2579 | 0.28838 | 0.18077 | 0.18059 | 0.15759 | 0.17865 | 0.13353 | 0.13191 | 0.13511 | 0.144 | 0.07294 | 0.07332 | 0.07576 | 0.07949 | 
| SR | 0.10015 | 0.11067 | 0.11818 | 0.12579 | 0.05643 | 0.06239 | 0.06317 | 0.07129 | 0.11615 | 0.12723 | 0.13432 | 0.14264 | 0.06567 | 0.07218 | 0.07174 | 0.08067 | 
| VSKNN | 0.30713 | 0.26796 | 0.23744 | 0.20827 | 0.17618 | 0.16437 | 0.16055 | 0.13191 | 0.23906 | 0.16883 | 0.14673 | 0.12945 | 0.14352 | 0.10287 | 0.08866 | 0.07838 | 
| SMF | 0.28808 | 0.2933 | 0.2893 | 0.29315 | 0.15163 | 0.15178 | 0.14742 | 0.14412 | 0.14554 | 0.14331 | 0.14086 | 0.14701 | 0.07703 | 0.07536 | 0.07296 | 0.07247 | 
| Item2Vec | 0.1744 | 0.19101 | 0.19994 | 0.21624 | 0.10721 | 0.11551 | 0.1206 | 0.13141 | 0.06232 | 0.07352 | 0.06952 | 0.0628 | 0.03264 | 0.03883 | 0.03944 | 0.03486 | 
| GRU4Rec+ | 0.24186 | 0.26189 | 0.2738 | 0.28003 | 0.13034 | 0.1456 | 0.14972 | 0.15457 | 0.06384 | 0.0759 | 0.08589 | 0.10225 | 0.03709 | 0.03979 | 0.0429 | 0.05204 | 
| NARM | 0.37549 | 0.37502 | 0.37441 | 0.3797 | 0.20959 | 0.20882 | 0.20331 | 0.20724 | 0.12301 | 0.15468 | 0.15912 | 0.16702 | 0.06782 | 0.08064 | 0.08039 | 0.07969 | 
| STAMP | 0.34461 | 0.26508 | 0.35345 | 0.35459 | 0.20564 | 0.20701 | 0.20933 | 0.21206 | 0.09408 | 0.11142 | 0.11363 | 0.14463 | 0.0501 | 0.06093 | 0.05983 | 0.07407 | 
| NextItNet | 0.38438 | 0.41508 | 0.42338 | 0.42323 | 0.24487 | 0.26622 | 0.27193 | 0.26929 | 0.00586 | 0.02396 | 0.05127 | 0.09053 | 0.00353 | 0.01348 | 0.02996 | 0.05038 | 
| SRGNN | 0.357 | 0.36588 | 0.37042 | 0.37334 | 0.21429 | 0.2189 | 0.22263 | 0.22445 | 0.07751 | 0.14726 | 0.15678 | 0.17404 | 0.04411 | 0.07632 | 0.08005 | 0.09169 | 
| CSRM | 0.40702 | 0.41197 | 0.41463 | 0.41316 | 0.25111 | 0.25543 | 0.25653 | 0.25684 | 0.15244 | 0.14358 | 0.1523 | 0.15882 | 0.08049 | 0.07627 | 0.0803 | 0.079 | 
| TMALL | ROCKET | |||||||||||||||
| HR@5 | MRR@5 | HR@5 | MRR@5 | |||||||||||||
| 2d | 7d | 14d | 30d | 2d | 7d | 14d | 30d | 2d | 7d | 14d | 30d | 2d | 7d | 14d | 30d | |
| SPOP | 0.14327 | 0.13483 | 0.13224 | 0.1304 | 0.08368 | 0.07883 | 0.07723 | 0.07596 | 0.13537 | 0.13356 | 0.13098 | 0.12938 | 0.0859 | 0.0788 | 0.07753 | 0.07623 | 
| AR | 0.03543 | 0.03935 | 0.04136 | 0.04229 | 0.02035 | 0.02281 | 0.02396 | 0.02469 | 0.16457 | 0.14144 | 0.13154 | 0.13486 | 0.10271 | 0.08651 | 0.0838 | 0.08305 | 
| SR | 0.03091 | 0.0353 | 0.03906 | 0.04078 | 0.01836 | 0.02119 | 0.02312 | 0.02421 | 0.1294 | 0.11404 | 0.11643 | 0.12294 | 0.08567 | 0.07098 | 0.07125 | 0.07736 | 
| VSKNN | 0.07883 | 0.05627 | 0.04589 | 0.04485 | 0.06261 | 0.04714 | 0.04843 | 0.0321 | 0.45548 | 0.30787 | 0.25038 | 0.21187 | 0.32211 | 0.22249 | 0.18107 | 0.15659 | 
| SMF | 0.05477 | 0.05789 | 0.06187 | 0.06319 | 0.02908 | 0.02995 | 0.0317 | 0.03583 | 0.17386 | 0.13601 | 0.14442 | 0.15035 | 0.102 | 0.07642 | 0.07664 | 0.07966 | 
| Item2Vec | 0.00908 | 0.00738 | 0.00717 | 0.00734 | 0.00485 | 0.00392 | 0.00376 | 0.00398 | 0.03919 | 0.06648 | 0.07421 | 0.06584 | 0.02243 | 0.03738 | 0.04152 | 0.039 | 
| GRU4Rec+ | 0.04943 | 0.06804 | 0.07992 | 0.08865 | 0.02743 | 0.03817 | 0.04443 | 0.05135 | 0.11427 | 0.10118 | 0.10097 | 0.11632 | 0.07417 | 0.06367 | 0.05977 | 0.06836 | 
| NARM | 0.06912 | 0.10992 | 0.12225 | 0.12595 | 0.03813 | 0.06139 | 0.06845 | 0.06961 | 0.18371 | 0.16607 | 0.1933 | 0.17737 | 0.1256 | 0.10077 | 0.1144 | 0.10207 | 
| STAMP | 0.09296 | 0.08084 | 0.08592 | 0.08078 | 0.05638 | 0.04875 | 0.05089 | 0.0482 | 0.11957 | 0.12281 | 0.12268 | 0.13372 | 0.06733 | 0.07711 | 0.07059 | 0.07849 | 
| NextItNet | 0.01779 | 0.04797 | 0.06563 | 0.06847 | 0.01092 | 0.02927 | 0.03974 | 0.04313 | 0.03438 | 0.03585 | 0.05945 | 0.09115 | 0.02419 | 0.02197 | 0.03407 | 0.05971 | 
| SRGNN | 0.07548 | 0.09185 | 0.09919 | 0.10416 | 0.04656 | 0.05561 | 0.05991 | 0.06294 | 0.0625 | 0.07201 | 0.10463 | 0.16004 | 0.03972 | 0.04425 | 0.06321 | 0.09356 | 
| CSRM | 0.05328 | 0.07535 | 0.0923 | 0.10183 | 0.03097 | 0.04297 | 0.05358 | 0.06006 | 0.20612 | 0.16894 | 0.17307 | 0.1703 | 0.12712 | 0.10264 | 0.1052 | 0.10271 | 
| RECSYS | HR@ | MRR@ | COV@ | POP@ | ||||||||
|---|---|---|---|---|---|---|---|---|---|---|---|---|
| 1 | 5 | 20 | 1 | 5 | 20 | 1 | 5 | 20 | 1 | 5 | 20 | |
| S-POP | 0.03545 | 0.12288 | 0.15136 | 0.03545 | 0.06877 | 0.07218 | 0.12645 | 0.17678 | 0.18881 | 0.05014 | 0.36861 | 0.41405 | 
| AR | 0.09326 | 0.23779 | 0.29666 | 0.09326 | 0.14436 | 0.15269 | 0.12925 | 0.31183 | 0.40665 | 0.05395 | 0.04773 | 0.05782 | 
| SR | 0.09684 | 0.23781 | 0.38576 | 0.09684 | 0.14695 | 0.16186 | 0.13818 | 0.34088 | 0.55249 | 0.05339 | 0.04686 | 0.04941 | 
| VSKNN | 0.08387 | 0.18405 | 0.28761 | 0.08387 | 0.11959 | 0.12962 | 0.06223 | 0.13235 | 0.18946 | 0.07252 | 0.06734 | 0.05485 | 
| SMF | 0.06524 | 0.25059 | 0.48033 | 0.06524 | 0.12911 | 0.15239 | 0.13977 | 0.29848 | 0.50202 | 0.03742 | 0.03584 | 0.0342 | 
| Item2Vec | 0.04703 | 0.13127 | 0.28418 | 0.04703 | 0.07685 | 0.09154 | 0.14115 | 0.36694 | 0.67071 | 0.01948 | 0.01507 | 0.01152 | 
| GRU4Rec+ | 0.07526 | 0.23867 | 0.47698 | 0.07526 | 0.13098 | 0.15489 | 0.15376 | 0.37594 | 0.65268 | 0.02175 | 0.02043 | 0.01689 | 
| NARM | 0.09725 | 0.30572 | 0.6317 | 0.09725 | 0.16939 | 0.19892 | 0.14718 | 0.32267 | 0.61052 | 0.04394 | 0.04098 | 0.03585 | 
| STAMP | 0.10244 | 0.28161 | 0.50613 | 0.10244 | 0.16534 | 0.18781 | 0.12094 | 0.24481 | 0.47112 | 0.01721 | 0.01738 | 0.01885 | 
| NextItNet | 0.15686 | 0.35782 | 0.55857 | 0.15686 | 0.22923 | 0.24973 | 0.07244 | 0.18841 | 0.33614 | 0.05459 | 0.04872 | 0.04451 | 
| SRGNN | 0.11629 | 0.31111 | 0.53981 | 0.11629 | 0.18589 | 0.20882 | 0.1339 | 0.284 | 0.45424 | 0.01883 | 0.01918 | 0.01939 | 
| CSRM | 0.1403 | 0.3521 | 0.60582 | 0.1403 | 0.21471 | 0.24048 | 0.11977 | 0.26834 | 0.46558 | 0.04012 | 0.03706 | 0.03272 | 
| CIKMCUP | HR@ | MRR@ | COV@ | POP@ | ||||||||
| 1 | 5 | 20 | 1 | 5 | 20 | 1 | 5 | 20 | 1 | 5 | 20 | |
| S-POP | 0.03795 | 0.1143 | 0.13193 | 0.03795 | 0.06759 | 0.06972 | 0.02571 | 0.04627 | 0.04935 | 0.09372 | 0.39809 | 0.56251 | 
| AR | 0.0466 | 0.1481 | 0.20761 | 0.0466 | 0.08187 | 0.09005 | 0.03412 | 0.1143 | 0.18302 | 0.12387 | 0.10161 | 0.10267 | 
| SR | 0.04357 | 0.13856 | 0.2733 | 0.04357 | 0.07612 | 0.08958 | 0.0376 | 0.1261 | 0.28699 | 0.11482 | 0.0969 | 0.08535 | 
| VSKNN | 0.05088 | 0.11536 | 0.17571 | 0.05088 | 0.07443 | 0.08065 | 0.01756 | 0.05278 | 0.09645 | 0.13022 | 0.10130 | 0.07209 | 
| SMF | 0.03755 | 0.1546 | 0.3716 | 0.03755 | 0.07686 | 0.09758 | 0.03739 | 0.11054 | 0.24409 | 0.08022 | 0.0707 | 0.05845 | 
| Item2Vec | 0.00907 | 0.02949 | 0.08229 | 0.00907 | 0.01627 | 0.02119 | 0.03858 | 0.13398 | 0.32806 | 0.00579 | 0.00579 | 0.00585 | 
| GRU4Rec+ | 0.03408 | 0.13105 | 0.32018 | 0.03408 | 0.06633 | 0.08437 | 0.0434 | 0.14069 | 0.32344 | 0.04954 | 0.04892 | 0.04176 | 
| NARM | 0.04829 | 0.19298 | 0.43868 | 0.04829 | 0.0952 | 0.12134 | 0.03353 | 0.10048 | 0.29964 | 0.08762 | 0.08455 | 0.06647 | 
| STAMP | 0.04121 | 0.15149 | 0.35362 | 0.04121 | 0.07869 | 0.09799 | 0.03691 | 0.11405 | 0.25159 | 0.03807 | 0.03702 | 0.03414 | 
| NextItNet | 0.04688 | 0.15714 | 0.32277 | 0.04688 | 0.08473 | 0.10058 | 0.01531 | 0.05877 | 0.14956 | 0.08685 | 0.08713 | 0.08283 | 
| SRGNN | 0.05536 | 0.18393 | 0.39509 | 0.05536 | 0.09874 | 0.11929 | 0.03452 | 0.10384 | 0.23304 | 0.03984 | 0.03896 | 0.03583 | 
| CSRM | 0.04086 | 0.18665 | 0.43015 | 0.04086 | 0.08921 | 0.11293 | 0.02281 | 0.07181 | 0.17438 | 0.07868 | 0.0783 | 0.06864 | 
| TMALL | HR@ | MRR@ | COV@ | POP@ | ||||||||
| 1 | 5 | 20 | 1 | 5 | 20 | 1 | 5 | 20 | 1 | 5 | 20 | |
| S-POP | 0.04815 | 0.14347 | 0.19308 | 0.04815 | 0.06313 | 0.07056 | 0.03859 | 0.11621 | 0.19768 | 0.04018 | 0.20512 | 0.27367 | 
| AR | 0.01039 | 0.02975 | 0.04064 | 0.01039 | 0.01706 | 0.01855 | 0.0706 | 0.23079 | 0.38594 | 0.04326 | 0.03423 | 0.0182 | 
| SR | 0.00983 | 0.02522 | 0.04385 | 0.00983 | 0.01524 | 0.01716 | 0.09624 | 0.30236 | 0.53731 | 0.03828 | 0.0316 | 0.02423 | 
| VSKNN | 0.03073 | 0.05684 | 0.08502 | 0.03073 | 0.03948 | 0.04306 | 0.07479 | 0.27285 | 0.57219 | 0.06251 | 0.03870 | 0.02520 | 
| SMF | 0.01322 | 0.04575 | 0.09756 | 0.01322 | 0.02446 | 0.02945 | 0.08042 | 0.22742 | 0.44955 | 0.039 | 0.02898 | 0.02397 | 
| Item2Vec | 0.00234 | 0.00772 | 0.01909 | 0.00234 | 0.00417 | 0.00525 | 0.08061 | 0.23045 | 0.41993 | 0.00467 | 0.00432 | 0.00415 | 
| GRU4Rec+ | 0.01421 | 0.04454 | 0.07763 | 0.01421 | 0.02472 | 0.02813 | 0.11887 | 0.30595 | 0.56886 | 0.02515 | 0.02 | 0.01577 | 
| NARM | 0.01707 | 0.05639 | 0.13195 | 0.01707 | 0.03128 | 0.03805 | 0.15697 | 0.21753 | 0.30538 | 0.13894 | 0.13637 | 0.13393 | 
| STAMP | 0.02826 | 0.07118 | 0.11514 | 0.02826 | 0.04386 | 0.04826 | 0.10807 | 0.22155 | 0.3633 | 0.01271 | 0.01334 | 0.01315 | 
| NextItNet | 0.0055 | 0.01732 | 0.02926 | 0.0055 | 0.00964 | 0.01074 | 0.02945 | 0.07463 | 0.12817 | 0.06225 | 0.07357 | 0.08514 | 
| SRGNN | 0.02639 | 0.06309 | 0.10492 | 0.02639 | 0.03966 | 0.04379 | 0.07253 | 0.18728 | 0.35322 | 0.01267 | 0.01332 | 0.01306 | 
| CSRM | 0.01637 | 0.04509 | 0.08155 | 0.01637 | 0.02653 | 0.03011 | 0.05914 | 0.14149 | 0.27906 | 0.0374 | 0.03444 | 0.03008 | 
| ROCKET | HR@ | MRR@ | COV@20 | POP@20 | ||||||||
| 1 | 5 | 20 | 1 | 5 | 20 | 1 | 5 | 20 | 1 | 5 | 20 | |
| S-POP | 0.04035 | 0.12477 | 0.14753 | 0.04035 | 0.0754 | 0.07784 | 0.01588 | 0.02265 | 0.02461 | 0.05994 | 0.40345 | 0.44083 | 
| AR | 0.06166 | 0.14587 | 0.18291 | 0.06166 | 0.09149 | 0.09656 | 0.01992 | 0.07009 | 0.10894 | 0.09101 | 0.07402 | 0.08349 | 
| SR | 0.06083 | 0.14546 | 0.22512 | 0.06083 | 0.09048 | 0.09888 | 0.02153 | 0.07716 | 0.17382 | 0.07569 | 0.06229 | 0.05799 | 
| VSKNN | 0.09787 | 0.17365 | 0.21300 | 0.09787 | 0.12694 | 0.13113 | 0.01346 | 0.04020 | 0.07662 | 0.08880 | 0.07363 | 0.04940 | 
| SMF | 0.0329 | 0.15911 | 0.31513 | 0.0329 | 0.07583 | 0.09209 | 0.02084 | 0.07498 | 0.18105 | 0.06033 | 0.05043 | 0.04155 | 
| Item2Vec | 0.01584 | 0.04941 | 0.10507 | 0.01584 | 0.02798 | 0.0332 | 0.60701 | 0.23934 | 0.66277 | 0.00809 | 0.00687 | 0.00627 | 
| GRU4Rec+ | 0.05656 | 0.17949 | 0.31655 | 0.05656 | 0.09269 | 0.10776 | 0.02462 | 0.09038 | 0.23303 | 0.03512 | 0.03326 | 0.02954 | 
| NARM | 0.09294 | 0.22845 | 0.38783 | 0.09294 | 0.14104 | 0.15654 | 0.02415 | 0.08073 | 0.25337 | 0.05659 | 0.05901 | 0.0462 | 
| STAMP | 0.05199 | 0.15824 | 0.29445 | 0.05199 | 0.08886 | 0.10251 | 0.0192 | 0.05846 | 0.12198 | 0.02882 | 0.02912 | 0.02721 | 
| NextItNet | 0.09208 | 0.21094 | 0.32199 | 0.09208 | 0.13507 | 0.14612 | 0.01288 | 0.05247 | 0.13681 | 0.07332 | 0.07103 | 0.06876 | 
| SRGNN | 0.09231 | 0.21443 | 0.34087 | 0.09231 | 0.13575 | 0.14845 | 0.01764 | 0.06143 | 0.15321 | 0.02836 | 0.02839 | 0.02595 | 
| CSRM | 0.08091 | 0.22895 | 0.37966 | 0.08091 | 0.13351 | 0.14886 | 0.01852 | 0.06544 | 0.16379 | 0.06413 | 0.05781 | 0.04674 | 

Appendix C. Hyper-Parameters’ Ranges and Discretization Levels for Each Model
| Model Name | Hyper-parameters | |||||
|---|---|---|---|---|---|---|
| S-POP | TopN | |||||
| 10–1000 | ||||||
| Scale: Linear - Step: 10 | ||||||
| AR | Pruning | |||||
| 0–10 | ||||||
| Scale: Linear-Step: 1 | ||||||
| SR | Pruning | Weighting | ||||
| 0–10 | linear, same, div, log, quadratic | |||||
| Scale: Linear-Step: 1 | ||||||
| VSKNN | K | Sample | Sampling | Similarity Distance | Weighting | Weighting_Score | 
| 50–500 | 100–10,000 | Random-Recent | jaccard, cosine, binary, tanimoto | linear, same, div, log, quadratic | linear, same, div, log, quadratic | |
| Scale: Linear-Step: 10 | Scale: Linear - Step: 100 | |||||
| SMF | Learning Rate | Factors | Negative Samples | Momentum | Regularization | Dropout | 
| 0.001–0.1 | 50–200 | 100–4000 | 0.2 | 0.5 | 0.1–0.5 | |
| , | Scale: Linear-Step: 10 | Scale: Linear-Step: 100 | Scale: Linear-Step: 0.1 | |||
| Skip Probability | Batch Size | Max-Epochs | Loss Fun | |||
| 0.1 | 32 | 10 | bpr-max | |||
| Item2Vec | Starting Learning Rate | Final Learning Rate | Window Size | Embedding Dim. | Neg. Sampling | Max-Epochs | 
| 0.01–0.05 | 0.00001–0.001 | 3–9 | 32–512 | 10–100 | 20 | |
| Scale: Linear-Step: 0.01 | , | Scale: Linear - Step: 1 | , | Scale: Linear-Step: 10 | ||
| Freq. Threshold~ | SubSampling | |||||
| 1 | 0.0001 | |||||
| GRU4Rec+ | Learning Rate | Neurons/Layer | Hidden Layers | Dropout | Loss Fun | Optimizer | 
| 0.001–0.1 | 50–200 | 1 | 0–0.5 | BPR-Max | Adagrad | |
| , | Scale: Linear-Step: 10 | Scale: Linear-Step: 0.1 | ||||
| Momentum | Activation | Batch Size | Max-Epochs | |||
| 0.1 | tanh | 32 | 10 | |||
| NARM | Learning Rate | Batch Size | Hidden Units | Embedding Dim. | Optimizer | Max-Epochs | 
| 0.0001–0.01 | 512 | 50–200 | 50–200 | Adam | 10 | |
| , | Scale: Linear - Step: 10 | Scale: Linear-Step: 10 | ||||
| STAMP | Learning Rate | Hidden Size | Max Grad. Norm | Max-Epochs | Embedding Dim. | Std-dev | 
| 0.001–0.005 | 50–200 | 50–250 | 10 | 50–200 | 0.05 | |
| Scale: Linear-Step: 0.001 | Scale: Linear-Step: 10 | Scale: Linear-Step: 10 | Scale: Linear - Step: 10 | |||
| Activation Fun. | Batch Size~ | |||||
| sigmoid | 64 | |||||
| NextItNet | Learning Rate | Dilated Channels | Dilations | Batch Size | Max-Epochs | Neg. Sampling | 
| 0.0001–0.01 | 50–200 | 1,2,4 | 32 | 20 | FALSE | |
| , | Scale: Linear-Step: 10 | |||||
| SRGNN | Learning Rate | Batch Size | Max-Epochs | Neurons/Layer | LR Decay | L2 Penalty | 
| 0.0001–0.01 | 50–200 | 10 | 50–200 | 0.1 | 0.00001 | |
| , | Scale: Linear-Step: 10 | Scale: Linear-Step: 10 | ||||
| CSRM | Learning Rate | Memory Size | Hidden Units | Max-Epochs | Embedding Dim. | Memory Dim. | 
| 0.0001–0.01 | 128–1024 | 50–200 | 20 | 50–200 | 50–200 | |
| , | , | Scale: Linear - Step: 10 | Scale: Linear - Step: 10 | Scale: Linear - Step: 10 | ||
| Batch Size | Shift Range | |||||
| 512 | 1 | |||||
References
- Lee, D.; Hosanagar, K. Impact of Recommender Systems on Sales Volume and Diversity 2014. Available online: https://www.semanticscholar.org/paper/Impact-of-Recommender-Systems-on-Sales-Volume-and-Lee-Hosanagar/8109f0a47f433b32979d9b3f2da9facee5eba4ad (accessed on 1 August 2022).
- Liu, D.C.; Rogers, S.; Shiau, R.; Kislyuk, D.; Ma, K.C.; Zhong, Z.; Liu, J.; Jing, Y. Related pins at pinterest: The evolution of a real-world recommender system. In Proceedings of the 26th International Conference on World Wide Web Companion, Perth, Australia, 3–7 April 2017; International World Wide Web Conferences Steering Committee: Geneva, Switzerland, 2017; pp. 583–592. [Google Scholar]
- Van den Oord, A.; Dieleman, S.; Schrauwen, B. Deep content-based music recommendation. In Proceedings of the Advances in Neural Information Processing Systems, Lake Tahoe, NV, USA, 5–10 December 2013; pp. 2643–2651. [Google Scholar]
- Deldjoo, Y.; Elahi, M.; Cremonesi, P.; Garzotto, F.; Piazzolla, P.; Quadrana, M. Content-based video recommendation system based on stylistic visual features. J. Data Semant. 2016, 5, 99–113. [Google Scholar] [CrossRef]
- Wang, H.; Zhang, F.; Xie, X.; Guo, M. DKN: Deep knowledge-aware network for news recommendation. In Proceedings of the 2018 World Wide Web Conference, Lyon, France, 23–27 April 2018; International World Wide Web Conferences Steering Committee: Geneva, Switzerland, 2018; pp. 1835–1844. [Google Scholar]
- Koren, Y. Collaborative filtering with temporal dynamics. In Proceedings of the 15th ACM SIGKDD International Conference on Knowledge Discovery and Data Mining, Paris, France, 28 Jun–1 July 2009; ACM: New York, NY, USA, 2009; pp. 447–456. [Google Scholar]
- Song, Y.; Elkahky, A.M.; He, X. Multi-rate deep learning for temporal recommendation. In Proceedings of the 39th International ACM SIGIR Conference on Research and Development in Information Retrieval, Pisa, Italy, 17–21 July 2016; ACM: New York, NY, USA, 2016; pp. 909–912. [Google Scholar]
- Fan, W.; Ma, Y.; Li, Q.; He, Y.; Zhao, Y.E.; Tang, J.; Yin, D. Graph Neural Networks for Social Recommendation. 2019. Available online: https://ieeexplore.ieee.org/document/9139346 (accessed on 1 August 2022).
- Deng, S.; Huang, L.; Xu, G.; Wu, X.; Wu, Z. On deep learning for trust-aware recommendations in social networks. IEEE Trans. Neural Netw. Learn. Syst. 2016, 28, 1164–1177. [Google Scholar] [CrossRef]
- Mohallick, I.; De Moor, K.; Özgöbek, Ö.; Gulla, J.A. Towards New Privacy Regulations in Europe: Users’ Privacy Perception in Recommender Systems. In Proceedings of the International Conference on Security, Privacy and Anonymity in Computation, Communication and Storage, Melbourne, NSW, Australia, 11–13 December 2018; Springer: Berlin/Heidelberg, Germany, 2018; pp. 319–330. [Google Scholar]
- LeCun, Y.; Bengio, Y.; Hinton, G. Deep learning. Nature 2015, 521, 436. [Google Scholar] [CrossRef] [PubMed]
- Wang, H.; Wang, N.; Yeung, D.Y. Collaborative deep learning for recommender systems. In Proceedings of the 21th ACM SIGKDD International Conference on Knowledge Discovery and Data Mining, Sydney, Australia, 10–13 August 2015; ACM: New York, NY, USA, 2015; pp. 1235–1244. [Google Scholar]
- Kim, D.; Park, C.; Oh, J.; Lee, S.; Yu, H. Convolutional matrix factorization for document context-aware recommendation. In Proceedings of the 10th ACM Conference on Recommender Systems, Boston, MA, USA, 15–19 September 2016; ACM: New York, NY, USA, 2016; pp. 233–240. [Google Scholar]
- Hidasi, B.; Karatzoglou, A.; Baltrunas, L.; Tikk, D. Session-based recommendations with recurrent neural networks. arXiv 2015, arXiv:1511.06939. [Google Scholar]
- Kang, W.C.; McAuley, J. Self-attentive sequential recommendation. In Proceedings of the 2018 IEEE International Conference on Data Mining (ICDM), Singapore, 17–20 November 2018; IEEE: Piscataway, NJ, USA, 2018; pp. 197–206. [Google Scholar]
- Liu, Q.; Zeng, Y.; Mokhosi, R.; Zhang, H. STAMP: Short-term attention/memory priority model for session-based recommendation. In Proceedings of the 24th ACM SIGKDD International Conference on Knowledge Discovery & Data Mining, London, UK, 19–23 August 2018; ACM: New York, NY, USA, 2018; pp. 1831–1839. [Google Scholar]
- Wu, S.; Tang, Y.; Zhu, Y.; Wang, L.; Xie, X.; Tan, T. Session-based recommendation with graph neural networks. In Proceedings of the AAAI Conference on Artificial Intelligence, Honolulu, HI, USA, 27 January–1 February 2019; Volume 33, pp. 346–353. [Google Scholar]
- Ludewig, M.; Jannach, D. Evaluation of session-based recommendation algorithms. User Model. User-Adapt. Interact. 2018, 28, 331–390. [Google Scholar] [CrossRef]
- Jannach, D.; Ludewig, M. When recurrent neural networks meet the neighborhood for session-based recommendation. In Proceedings of the Eleventh ACM Conference on Recommender Systems, Como, Italy, 27–31 August 2017; pp. 306–310. [Google Scholar]
- Ludewig, M.; Mauro, N.; Latifi, S.; Jannach, D. Empirical Analysis of Session-Based Recommendation Algorithms. arXiv 2019, arXiv:1910.12781. [Google Scholar] [CrossRef]
- Kamehkhosh, I.; Jannach, D.; Ludewig, M. A Comparison of Frequent Pattern Techniques and a Deep Learning Method for Session-Based Recommendation. In Proceedings of the RecTemp@ RecSys, Como, Italy, 27–31 August 2017; pp. 50–56. Available online: https://www.semanticscholar.org/paper/A-Comparison-of-Frequent-Pattern-Techniques-and-a-Kamehkhosh-Jannach/5f6ff6990a1afac7e7b5616283b1d4e67a9d034f (accessed on 1 August 2022).
- Quadrana, M.; Cremonesi, P.; Jannach, D. Sequence-aware recommender systems. ACM Comput. Surv. (CSUR) 2018, 51, 66. [Google Scholar]
- Jannach, D.; Lerche, L.; Jugovac, M. Adaptation and evaluation of recommendations for short-term shopping goals. In Proceedings of the 9th ACM Conference on Recommender Systems, Vienna, Austria, 16–20 September 2015; ACM: New York, NY, USA, 2015; pp. 211–218. [Google Scholar]
- Bonnin, G.; Jannach, D. Automated generation of music playlists: Survey and experiments. ACM Comput. Surv. (CSUR) 2015, 47, 26. [Google Scholar] [CrossRef]
- Garcin, F.; Dimitrakakis, C.; Faltings, B. Personalized news recommendation with context trees. arXiv 2013, arXiv:1303.0665. [Google Scholar]
- Hosseinzadeh, A.; Hariri, N.; Mobasher, B.; Burke, R. Adapting recommendations to contextual changes using hierarchical hidden markov models. In Proceedings of the 9th ACM Conference on Recommender Systems, Vienna, Austria, 16–20 September 2015; pp. 241–244. [Google Scholar]
- Tavakol, M.; Brefeld, U. Factored MDPs for detecting topics of user sessions. In Proceedings of the 8th ACM Conference on Recommender Systems, Foster City, CA, USA, 6–10 October 2014; ACM: New York, NY, USA, 2014; pp. 33–40. [Google Scholar]
- Cheng, C.; Yang, H.; Lyu, M.R.; King, I. Where you like to go next: Successive point-of-interest recommendation. In Proceedings of the Twenty-Third International Joint Conference on Artificial Intelligence, Beijing, China, 3–9 August 2013. [Google Scholar]
- He, R.; McAuley, J. Fusing similarity models with markov chains for sparse sequential recommendation. In Proceedings of the 2016 IEEE 16th International Conference on Data Mining (ICDM), Barcelona, Spain, 12–15 December 2016; IEEE: Piscataway, MJ, USA, 2016; pp. 191–200. [Google Scholar]
- Hidasi, B.; Karatzoglou, A. Recurrent neural networks with top-k gains for session-based recommendations. In Proceedings of the 27th ACM International Conference on Information and Knowledge Management, Torino, Italy, 22–26 October 2018; ACM: New York, NY, USA, 2018; pp. 843–852. [Google Scholar]
- Hidasi, B.; Quadrana, M.; Karatzoglou, A.; Tikk, D. Parallel recurrent neural network architectures for feature-rich session-based recommendations. In Proceedings of the 10th ACM Conference on Recommender Systems, Boston, MA, USA, 15–19 September 2016; ACM: New York, NY, USA, 2016; pp. 241–248. [Google Scholar]
- Quadrana, M.; Karatzoglou, A.; Hidasi, B.; Cremonesi, P. Personalizing session-based recommendations with hierarchical recurrent neural networks. In Proceedings of the Eleventh ACM Conference on Recommender Systems, Como, Italy, 27–31 August 2017; ACM: New York, NY, USA, 2017; pp. 130–137. [Google Scholar]
- Ruocco, M.; Skrede, O.S.L.; Langseth, H. Inter-session modeling for session-based recommendation. In Proceedings of the 2nd Workshop on Deep Learning for Recommender Systems, Como, Italy, 27 August 2017; ACM: New York, NY, USA, 2017; pp. 24–31. [Google Scholar]
- Tuan, T.X.; Phuong, T.M. 3D convolutional networks for session-based recommendation with content features. In Proceedings of the Eleventh ACM Conference on Recommender Systems, Como, Italy, 27–31 August 2017; ACM: New York, NY, USA, 2017; pp. 138–146. [Google Scholar]
- Yuan, F.; Karatzoglou, A.; Arapakis, I.; Jose, J.M.; He, X. A Simple Convolutional Generative Network for Next Item Recommendation. In Proceedings of the Twelfth ACM International Conference on Web Search and Data Mining, Melbourne, VIC, Australia, 11–15 February 2019; ACM: New York, NY, USA, 2019; pp. 582–590. [Google Scholar]
- Wang, M.; Ren, P.; Mei, L.; Chen, Z.; Ma, J.; de Rijke, M. A Collaborative Session-based Recommendation Approach with Parallel Memory Modules 2019. Available online: https://dl.acm.org/doi/10.1145/3331184.3331210#:~:text=We%20propose%20a%20Collaborative%20Session-based%20Recommendation%20Machine%20%28CSRM%29%2C,Encoder%20%28IME%29%20and%20an%20Outer%20Memory%20Encoder%20%28OME%29 (accessed on 1 August 2022).
- Graves, A.; Wayne, G.; Danihelka, I. Neural turing machines. arXiv 2014, arXiv:1410.5401. [Google Scholar]
- Vaswani, A.; Shazeer, N.; Parmar, N.; Uszkoreit, J.; Jones, L.; Gomez, A.N.; Kaiser, Ł.; Polosukhin, I. Attention is all you need. In Proceedings of the Advances in Neural Information Processing Systems, Long Beach, CA, USA, 4–9 December 2017; pp. 5998–6008. [Google Scholar]
- Li, J.; Ren, P.; Chen, Z.; Ren, Z.; Lian, T.; Ma, J. Neural attentive session-based recommendation. In Proceedings of the 2017 ACM on Conference on Information and Knowledge Management, Singapore, 6–10 November 2017; ACM: New York, NY, USA, 2017; pp. 1419–1428. [Google Scholar]
- Chen, W.; Cai, F.; Chen, H.; de Rijke, M. A Dynamic Co-attention Network for Session-based Recommendation. In Proceedings of the 28th ACM International Conference on Information and Knowledge Management, Beijing, China, 3–7 November 2019; pp. 1461–1470. [Google Scholar]
- Devlin, J.; Chang, M.W.; Lee, K.; Toutanova, K. Bert: Pre-training of deep bidirectional transformers for language understanding. arXiv 2018, arXiv:1810.04805. [Google Scholar]
- Sun, F.; Liu, J.; Wu, J.; Pei, C.; Lin, X.; Ou, W.; Jiang, P. BERT4Rec: Sequential Recommendation with Bidirectional Encoder Representations from Transformer. arXiv 2019, arXiv:1904.06690. [Google Scholar]
- Barkan, O.; Koenigstein, N. Item2Vec: Neural Item Embedding for Collaborative Filtering. arXiv 2016, arXiv:1603.04259. [Google Scholar]
- Tang, J.; Wang, K. Personalized top-n sequential recommendation via convolutional sequence embedding. In Proceedings of the Eleventh ACM International Conference on Web Search and Data Mining, Marina Del Rey, CA, USA, 5–9 February 2018; pp. 565–573. [Google Scholar]
- Adomavicius, G.; Tuzhilin, A. Toward the next generation of recommender systems: A survey of the state-of-the-art and possible extensions. IEEE Trans. Knowl. Data Eng. 2005, 17, 734–749. [Google Scholar] [CrossRef]
- Agrawal, R.; Imieliński, T.; Swami, A. Mining association rules between sets of items in large databases. ACM Sigmod Rec. 1993, 22, 207–216. [Google Scholar] [CrossRef]
- Steck, H. Item popularity and recommendation accuracy. In Proceedings of the Fifth ACM conference on Recommender Systems, Chicago, IL, USA, 23–27 October 2011; pp. 125–132. [Google Scholar]
- Wen, Z. Recommendation System Based on Collaborative Filtering. CS229 Lecture Notes. 12 December 2008. Available online: https://www.dominodatalab.com/blog/recommender-systems-collaborative-filtering (accessed on 1 August 2022).
- Kabbur, S.; Ning, X.; Karypis, G. Fism: Factored item similarity models for top-n recommender systems. In Proceedings of the 19th ACM SIGKDD International Conference on Knowledge Discovery and Data Mining, Chicago, IL, USA, 11–14 August 2013; ACM: New York, NY, USA, 2013; pp. 659–667. [Google Scholar]
- Hidasi, B.; Karatzoglou, A. Recurrent Neural Networks with Top-k Gains for Session-based Recommendations. arXiv 2018, arXiv:1706.03847. [Google Scholar]
- Mikolov, T.; Chen, K.; Corrado, G.; Dean, J. Efficient estimation of word representations in vector space. arXiv 2013, arXiv:1301.3781. [Google Scholar]
- Shani, G.; Gunawardana, A. Evaluating recommendation systems. In Recommender Systems Handbook; Springer: Berlin/Heidelberg, Germany, 2011; pp. 257–297. [Google Scholar]
- Kim, H.K.; Kim, H.; Cho, S. Bag-of-concepts: Comprehending document representation through clustering words in distributed representation. Neurocomputing 2017, 266, 336–352. [Google Scholar] [CrossRef]
- Barry-Straume, J.; Tschannen, A.; Engels, D.W.; Fine, E. An evaluation of training size impact on validation accuracy for optimized convolutional neural networks. SMU Data Sci. Rev. 2018, 1, 12. [Google Scholar]
- Jannach, D.; Ludewig, M.; Lerche, L. Session-based item recommendation in e-commerce: On short-term intents, reminders, trends and discounts. User Model. User-Adapt. Interact. 2017, 27, 351–392. [Google Scholar] [CrossRef]
- Kumar, S.; Zhang, X.; Leskovec, J. Predicting dynamic embedding trajectory in temporal interaction networks. In Proceedings of the 25th ACM SIGKDD International Conference on Knowledge Discovery & Data Mining, Anchorage, AK, USA, 4–8 August 2019; ACM: New York, NY, USA, 2019; pp. 1269–1278. [Google Scholar]
- Hutter, F.; Babic, D.; Hoos, H.H.; Hu, A.J. Boosting verification by automatic tuning of decision procedures. In Proceedings of the Formal Methods in Computer Aided Design (FMCAD’07), Austin, TX, USA, 11–14 November 2007; IEEE: Piscataway, NJ, USA, 2007; pp. 27–34. [Google Scholar]
- Hutter, F.; Kotthoff, L.; Vanschoren, J. Automated Machine Learning; Springer: Berlin/Heidelberg, Germany, 2019. [Google Scholar]
- Elshawi, R.; Maher, M.; Sakr, S. Automated Machine Learning: State-of-The-Art and Open Challenges. arXiv 2019, arXiv:1906.02287. [Google Scholar]
















| Model Name | Authors Date | Personalized Recommendation | Main Layers of Architecture | Attention/ Memory | Supports Item Features | Framework | Open Source | 
|---|---|---|---|---|---|---|---|
| Item2Vec [43] | Barkan et al., 2016 | X | Feed-forward network | X | X | Genism https://github.com/Bekyilma/Recommendation-based-on-sequence- accessed on 1 August 2022 | ✓ | 
| GRU4Rec [14] | Hidasi et al. 2015 | X | Recurrent layers network | X | X | Theano https://github.com/hidasib/GRU4Rec accessed on 1 August 2022 | ✓ | 
| P-GRU4Rec [31] | Hidasi et al., 2016 | X | Recurrent layers network | X | ✓ | X | X | 
| Conv3D4Rec [34] | Tuan et al. 2017 | X | 3D convolutional networks | X | ✓ | X | X | 
| NARM [39] | Li et al., 2017 | X | Recurrent layers network | ✓ | X | Theano https://github.com/lijingsdu/sessionRec_NARM accessed on 1 August 2022 | ✓ | 
| IIRNN [33] | Ruocco et al., 2017 | ✓ | Recurrent layers network | X | X | Tensorflow https://github.com/olesls/master_thesis accessed on 1 August 2022 | ✓ | 
| HGRU4Rec [32] | Quadrana et al., 2017 | ✓ | Recurrent layers network | X | ✓ | Theano https://github.com/mquad/hgru4rec accessed on 1 August 2022 | ✓ | 
| GRU4Rec+ [30] | Hidasi et al., 2018 | X | Recurrent layers network | X | X | Theano https://github.com/hidasib/GRU4Rec accessed on 1 August 2022 | ✓ | 
| STAMP [16] | Liu et al., 2018 | X | Feed-forward network | ✓ | X | Tensorflow https://github.com/uestcnlp/STAMP accessed on 1 August 2022 | ✓ | 
| SASRec [15] | Kang et al., 2018 | ✓ | Feed-forward network | ✓ | X | Tensorflow https://github.com/kang205/SASRec accessed on 1 August 2022 | ✓ | 
| CASER [44] | Tang et al., 2018 | ✓ | Convolutional layers network | X | X | Pytorch https://github.com/graytowne/caser_pytorch accessed on 1 August 2022 | ✓ | 
| NextItNet [35] | Yuan et al., 2019 | X | Dilated convolutional layers network | X | X | Tensorflow (https://github.com/fajieyuan/nextitnet) accessed on 1 August 2022 | ✓ | 
| SRGNN [17] | Wu et al., 2019 | X | Graph neural network | ✓ | X | Tensorflow/Pytorch (https://github.com/CRIPAC-DIG/SR-GNN) accessed on 1 August 2022 | ✓ | 
| CSRM [36] | Wang et al., 2019 | X | Recurrent layers network | ✓ | X | Tensorflow (https://github.com/wmeirui/CSRM_SIGIR2019) accessed on 1 August 2022 | ✓ | 
| BERT4Rec [42] | Sun et al., 2019 | ✓ | Transformer- based network | ✓ | X | Tensorflow (https://github.com/FeiSun/BERT4Rec) accessed on 1 August 2022 | ✓ | 
| DCN-SR [40] | Chen et al., 2019 | X | Recurrent layers network | ✓ | X | X | X | 
| Symbol | Description | 
|---|---|
| Set of available items | |
| N | Total number of available items = | 
| Item with index where | |
| The click event in a session starting at time t | |
| The length of session starting at time t | |
| A session started at time t representing the sequence of clicked items | |
| if , and 0 otherwise | |
| , , | Set of general dataset D, training and testing sets sessions, respectively | 
| Distance between items at indices j and k in the session click stream | |
| Similarity distance between sessions and | |
| if x is one of elements in vector Y, and 0 otherwise | |
| = rank of x if it is one of the elements in vector Y, and 0 otherwise | |
| A weighting function for items clicked in session | |
| , | Embedding vector for session , or item , respectively | 
| Index of items with top K predicted scores in vector Y | 
| RECSYS | CIKMCUP | TMALL | ROCKET | |
|---|---|---|---|---|
| Number of items | 37.48 K | 122.53 K | 618.77 K | 134.71 K | 
| Number of sessions | 7.98 M | 310.33 K | 1.58 M | 367.59 K | 
| Number of clicks | 27.68 M | 1.16M | 10.83 M | 1.06 M | 
| Timespan in days | 175 | 152 | 62 | 138 | 
| Average item frequency | 738.5 | 9.5 | 17.5 | 7.9 | 
| Average session length | 3.47 | 3.75 | 6.86 | 2.88 | 
| Publisher’s Note: MDPI stays neutral with regard to jurisdictional claims in published maps and institutional affiliations. | 
© 2022 by the authors. Licensee MDPI, Basel, Switzerland. This article is an open access article distributed under the terms and conditions of the Creative Commons Attribution (CC BY) license (https://creativecommons.org/licenses/by/4.0/).
Share and Cite
Maher, M.; Ngoy, P.M.; Rebriks, A.; Ozcinar, C.; Cuevas, J.; Sanagavarapu, R.; Anbarjafari, G. Comprehensive Empirical Evaluation of Deep Learning Approaches for Session-Based Recommendation in E-Commerce. Entropy 2022, 24, 1575. https://doi.org/10.3390/e24111575
Maher M, Ngoy PM, Rebriks A, Ozcinar C, Cuevas J, Sanagavarapu R, Anbarjafari G. Comprehensive Empirical Evaluation of Deep Learning Approaches for Session-Based Recommendation in E-Commerce. Entropy. 2022; 24(11):1575. https://doi.org/10.3390/e24111575
Chicago/Turabian StyleMaher, Mohamed, Perseverance Munga Ngoy, Aleksandrs Rebriks, Cagri Ozcinar, Josue Cuevas, Rajasekhar Sanagavarapu, and Gholamreza Anbarjafari. 2022. "Comprehensive Empirical Evaluation of Deep Learning Approaches for Session-Based Recommendation in E-Commerce" Entropy 24, no. 11: 1575. https://doi.org/10.3390/e24111575
APA StyleMaher, M., Ngoy, P. M., Rebriks, A., Ozcinar, C., Cuevas, J., Sanagavarapu, R., & Anbarjafari, G. (2022). Comprehensive Empirical Evaluation of Deep Learning Approaches for Session-Based Recommendation in E-Commerce. Entropy, 24(11), 1575. https://doi.org/10.3390/e24111575
 
        



 
       