Space Emerges from What We Know—Spatial Categorisations Induced by Information Constraints
Abstract
1. Introduction
1.1. Overview
1.2. Rationale
2. Methods
2.1. Geometric Rate-Distortion
2.2. The Information Bottleneck Method
2.3. Successive Refinement of Information
| Algorithm 1 = SuccessiveRefinement() |
|
3. Results and Discussion
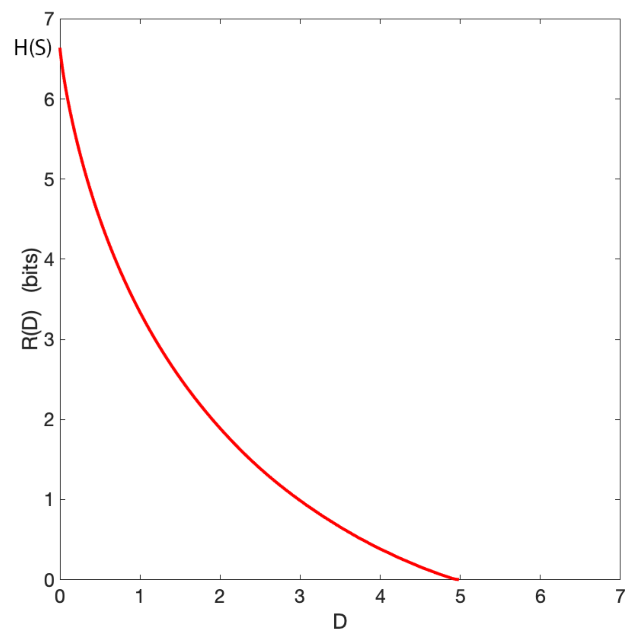
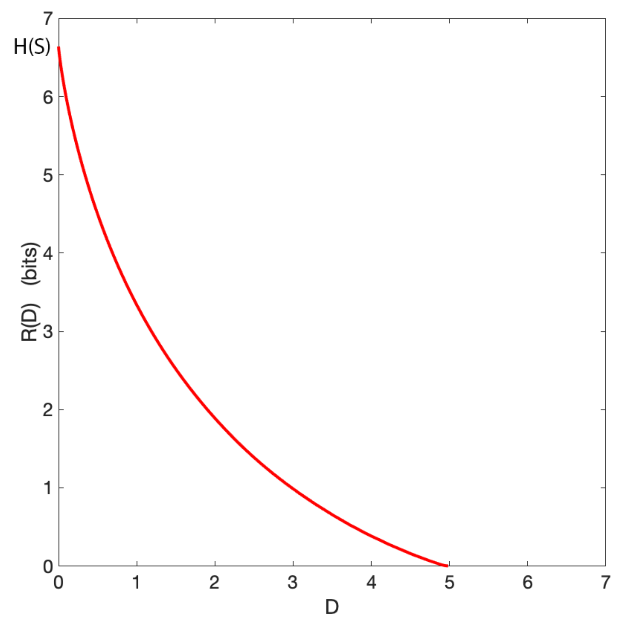
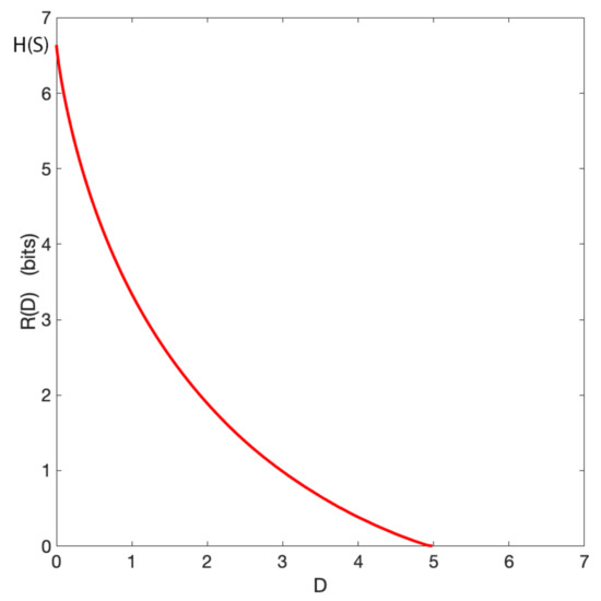
3.1. Spatial Compression via Geometric Rate-Distortion
3.2. Spatial Clustering via Information Bottleneck
3.3. Successively Refinable Spatial Representations
4. Conclusions
Author Contributions
Funding
Conflicts of Interest
References
- Equitz, W.H.; Cover, T.M. Successive Refinement of Information. IEEE Trans. Inf. Theory 1991, 37, 269–275. [Google Scholar] [CrossRef]
- Kuipers, B. Spatial semantic hierarchy. Artif. Intell. 2000, 119, 191–233. [Google Scholar] [CrossRef]
- Laughlin, S.B. Energy as a constraint on the coding and processing of sensory information. Curr. Opin. Neurobiol. 2001, 11, 475–480. [Google Scholar] [CrossRef]
- Polani, D. Information: Currency of Life? HFSP J. 2009, 3, 307–316. [Google Scholar] [CrossRef]
- Wiltschko, R.; Wiltschko, W. Magnetoreception in birds. J. R. Soc. Interface 2019, 16, 20190295. [Google Scholar] [CrossRef]
- Guilford, T.; Roberts, S.; Biro, D.; Rezek, I. Positional entropy during pigeon homing II: Navigational interpretation of Bayesian latent state models. J. Theor. Biol. 2004, 227, 25–38. [Google Scholar] [CrossRef]
- Finney, B. Nautical Cartography and Traditional Navigation in Oceania. In Cartography in the Traditional African, American, Arctic, Australian, and Pacific Societies; Woodward, D., Lewis, G.M., Eds.; The University of Chicago Press: Chicago, IL, USA, 1998; Volume 2, pp. 443–494. [Google Scholar]
- O’Regan, J.K.; Noë, A. A sensorimotor account of vision and visual consciousness. Behav. Brain Sci. 2001, 24, 939–973. [Google Scholar] [CrossRef]
- Philipona, D.; O’Regan, J.K.; Nadal, J.P.; Coenen, O.J. Perception of the structure of the physical world using unknown multimodal sensors and effectors. In Proceedings of the Advances in Neural Information Processing Systems, Vancouver, BC, Canada, 13–18 December 2004. [Google Scholar]
- Terekhov, A.V.; O’Regan, J.K. Space as an invention of active agents. Front. Robot. AI 2016, 3. [Google Scholar] [CrossRef]
- Laflaquière, A.; O’Regan, J.K.; Gas, B.; Terekhov, A. Discovering space—Grounding spatial topology and metric regularity in a naive agent’s sensorimotor experience. Neural Netw. 2018, 105, 371–392. [Google Scholar] [CrossRef]
- Von Uexküll, J. Streifzüge Durch die Umwelten von Tieren und Menschen; Rowohlt: Hamburg, Germany, 1956. [Google Scholar]
- Haun, A.; Tononi, G. Why does space feel theway it does? Towards a principled account of spatial experience. Entropy 2019, 21, 1160. [Google Scholar] [CrossRef]
- O’ Keefe, J.; Burgess, N. Geometric determinants of the place fields of hippocampal neurons. Nature 1996, 381, 425–428. [Google Scholar] [CrossRef] [PubMed]
- Redish, A.D.; Touretzky, D.S. The Role of the Hippocampus in Solving the Morris Water Maze. Neural Comput. 1998, 10, 73–111. [Google Scholar] [CrossRef] [PubMed]
- Gustafson, N.J.; Daw, N.D. Grid cells, place cells, and geodesic generalization for spatial reinforcement learning. PLoS Comput. Biol. 2011, 7. [Google Scholar] [CrossRef] [PubMed]
- Dayan, P. Improving Generalization for Temporal Difference Learning: The Successor Representation. Neural Comput. 1993, 5, 613–624. [Google Scholar] [CrossRef]
- Stachenfeld, K.L.; Botvinick, M.; Gershman, S.J. Design Principles of the Hippocampal Cognitive Map. In Advances in Neural Information Processing Systems 27; Ghahramani, Z., Welling, M., Cortes, C., Lawrence, N.D., Weinberger, K.Q., Eds.; Curran Associates, Inc.: Nice, France, 2014; pp. 2528–2536. [Google Scholar]
- Polani, D.; Nehaniv, C.; Martinetz, T.; Kim, J.T. Relevant Information in Optimized Persistence vs. Progeny Strategies. In Artificial Life X; Rocha, L.M., Bedau, M., Floreano, D., Goldstone, R., Vespignani, A., Yaeger, L., Eds.; The MIT Press: Cambridge, MA, USA, 2006; pp. 337–343. [Google Scholar]
- Kappen, B.; Gomez, V.; Opper, M. Optimal control as a graphical model inference problem. arXiv 2009, arXiv:0901.0633v2. [Google Scholar] [CrossRef]
- Braun, P.A.O.D.A. A Minimum Relative Entropy Principle for Learning and Acting. J. Artif. Intell. Res. 2010, 38, 475–511. [Google Scholar]
- Tishby, N.; Polani, D. Information Theory of Decisions and Actions. In Perception-Action Cycle: Models, Architecture and Hardware; Cutsuridis, V., Hussain, A., Taylor, J., Eds.; Springer: New York, NY, USA, 2011; pp. 601–636. [Google Scholar]
- Ortega, P.A.; Braun, D.A. Thermodynamics as a theory of decision-making with information-processing costs. Proc. R. Soc. A 2013, 469. [Google Scholar] [CrossRef]
- Genewein, T.; Leibfried, F.; Grau-Moya, J.; Braun, D.A. Bounded Rationality, Abstraction, and Hierarchical Decision-Making: An Information-Theoretic Optimality Principle. Front. Robot. AI 2015, 2, 27. [Google Scholar] [CrossRef]
- Laughlin, S.B.; de Ruyter van Steveninck, R.R.; Anderson, J.C. The metabolic cost of neural information. Nat. Neurosci. 1998, 1, 36–41. [Google Scholar] [CrossRef]
- Friston, K. The free-energy principle: A rough guide to the brain? Trends Cogn. Sci. 2009, 13, 293–301. [Google Scholar] [CrossRef]
- Berger, T. Rate-distortion theory. In Wiley Encyclopedia of Telecommunications; John Wiley & Sons, Inc.: New York, NY, USA, 2003. [Google Scholar]
- Tishby, N.; Pereira, F.C.; Bialek, W. The information bottleneck method. arXiv 2000, arXiv:physics/0004057. [Google Scholar]
- Shannon, C.E. A mathematical theory of communication. Bell Syst. Tech. J. 1948, 27, 379–423. [Google Scholar] [CrossRef]
- Cover, T.M.; Thomas, J.A. Elements of Information Theory; John Wiley & Sons, Inc.: New York, NY, USA, 2012. [Google Scholar]
- Shannon, C.E. Coding theorems for a discrete source with a fidelity criterion. IRE Nat. Conv. Rec. 1959, 4, 1. [Google Scholar]
- Arimoto, S. An algorithm for computing the capacity of arbitrary discrete memoryless channels. IEEE Trans. Inf. Theory 1972, 18, 14–20. [Google Scholar] [CrossRef]
- Blahut, R. Computation of channel capacity and rate-distortion functions. IEEE Trans. Inf. Theory 1972, 18, 460–473. [Google Scholar] [CrossRef]
- Shamir, O.; Sabato, S.; Tishby, N. Learning and generalization with the information bottleneck. Theor. Comput. Sci. 2010, 411, 2696–2711. [Google Scholar] [CrossRef]
- Slonim, N.; Tishby, N. Agglomerative information bottleneck. In Proceedings of the Advances in Neural Information Processing Systems, Vancouver, BC, Canada, 5–8 September 2000; pp. 617–623. [Google Scholar]
- Truman, J.W.; Riddiford, L.M. The origins of insect metamorphosis. Nature 1999, 401, 447–452. [Google Scholar] [CrossRef] [PubMed]
- Wen, X.; Zhang, H.; Li, G.; Liu, M.; Yin, W.; Lin, W.; Zhang, J.; Shen, D. First-year development of modules and hubs in infant brain functional networks. Neuroimage 2019, 185, 222–235. [Google Scholar] [CrossRef] [PubMed]
- van Dijk, S.; Polani, D. Informational Constraints-Driven Organization in Goal-Directed Behavior. Adv. Complex Syst. 2013, 16. [Google Scholar] [CrossRef]









Publisher’s Note: MDPI stays neutral with regard to jurisdictional claims in published maps and institutional affiliations. |
© 2020 by the authors. Licensee MDPI, Basel, Switzerland. This article is an open access article distributed under the terms and conditions of the Creative Commons Attribution (CC BY) license (http://creativecommons.org/licenses/by/4.0/).
Share and Cite
Catenacci Volpi, N.; Polani, D. Space Emerges from What We Know—Spatial Categorisations Induced by Information Constraints. Entropy 2020, 22, 1179. https://doi.org/10.3390/e22101179
Catenacci Volpi N, Polani D. Space Emerges from What We Know—Spatial Categorisations Induced by Information Constraints. Entropy. 2020; 22(10):1179. https://doi.org/10.3390/e22101179
Chicago/Turabian StyleCatenacci Volpi, Nicola, and Daniel Polani. 2020. "Space Emerges from What We Know—Spatial Categorisations Induced by Information Constraints" Entropy 22, no. 10: 1179. https://doi.org/10.3390/e22101179
APA StyleCatenacci Volpi, N., & Polani, D. (2020). Space Emerges from What We Know—Spatial Categorisations Induced by Information Constraints. Entropy, 22(10), 1179. https://doi.org/10.3390/e22101179

