Application of Bayesian Networks and Information Theory to Estimate the Occurrence of Mid-Air Collisions Based on Accident Precursors
Abstract
1. Introduction
2. Materials and Methods
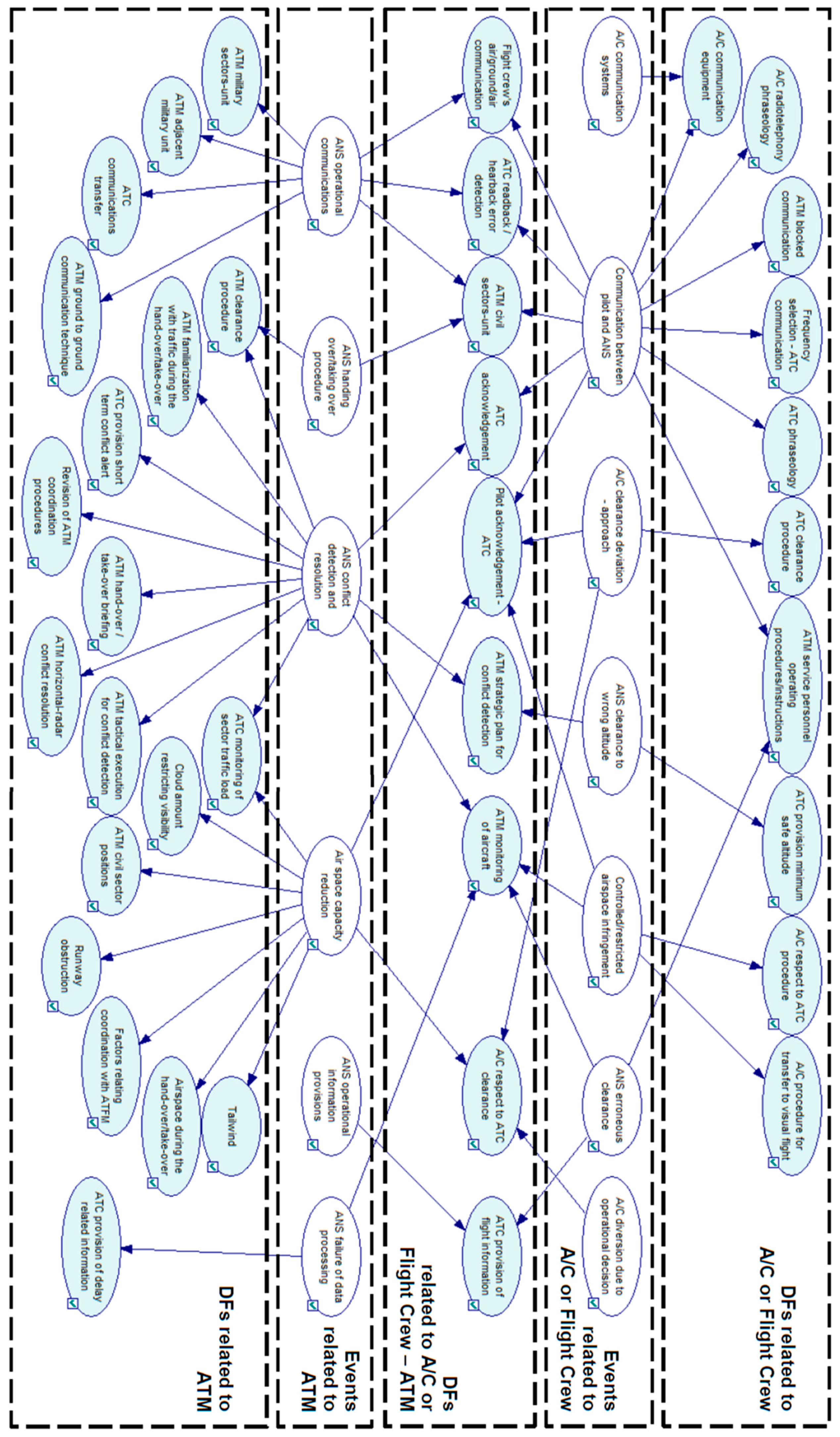
2.1. Investigation of Causals Paths Leading to a Serious LOS
2.2. Development and Validation of a BN Model
2.3. Identification of the Most Relevant Precursors Through Information Theory Principles
2.4. Development and Evaluation of Predictive Scenarios
3. Case study: Assessment Four Years of LOS in Spanish Airspace
- Phase 1: Investigation of causal paths leading to serious LOS
- Phase 2: Bayesian modeling
- Phase 3: Information theory
3.1. Case Study Phase 1: Investigation of Causal Paths Leading to Serious LOS (Steps 1 to 4)
3.2. Case Study Phase 2: Bayesian Modeling (Step 5)
- Adverse events, that is, effects or stages that set in motion the LOS incident.
- Influential causes extracted from reports. Influential factors can be either DFs (descriptive factors) or EFs (explanatory factors). Both DFs and EFs are causes of failures. The three components events, DFs and EFs are identified as precursors.
- The type of LOS resulting at each occurrence. LOS are classified according to its severity.
- Group 1 of events, parent nodes, related to A/C systems or flight crew’s operations.
- Group 2 of events, parent nodes, related to ATM systems or operations.
- Group 3 of factors, children nodes, related to A/C systems or flight crew’s operations.
- Group 4 of factors, children nodes, related to ATM systems or operations.
- Group 5 of factors, children nodes, related to the interaction of operations between flight crew and ATM.
- Forward conditional probability approach, introducing events of assessment dataset in the BN model to determine DFs and compare this result with real data ;
- Backward conditional probability approach, introducing DFs of assessment dataset in the BN model to determine events and compare the results with real data .
3.3. Case Study Phase 2: Information Theory (Steps 6 to 9)
- DF 24010102: Air traffic control use of readback/hearback error detection
- DF 22120200: Air traffic management’s tactical execution of the conflict detection strategy
- DF 22080101: Air traffic management’s internal coordination of civil sectors in the same unit
- DF 12252600: Flight crew’s air/ground/air communication
- DF 22120100: Air traffic management’s strategic planning for conflict detection
- DF 22060100: Air traffic management’s monitoring of aircraft
- TP is the number of times that both the classifier “24010102: Air traffic control use of readback/hearback error detection” and a severe LOS took place.
- FN is the number of times that the classifier “24010102: Air traffic control use of readback/hearback error detection” did not take place although a severe LOS occurred.
- FP is the number of times that the classifier “24010102: Air traffic control use of readback/hearback error detection” took place but no severe LOS occurred.
- TN is the number of times that neither the classifier “24010102: Air traffic control use of readback/hearback error detection” took place nor the severe LOS occurred.
4. Conclusions
4.1. Benefits of the Methodology Application
4.2. Limitations of the Application
- BN model limitation: As well as other predictive models, uncertainties are inevitable in the BN model. The degree of uncertainties can only be reduced if the model is updated with new incident cases constantly; thus, the location of a contrastive event or factor to incident should be more accurate.
- Data source limitation: Even though all events and factors are extracted from the incident reports, the BN is based on expert knowledge due to the quantitative limitation on investigated incident data. Taking into account that all events or factors extracted from incident reports could be occurring in other ATM occurrences not classified as safety incidents, the consequences of this missing real data could affect the accuracy of the Information Theory approach.
4.3. Future Work
- Regarding the methodology and case study results, a new reduced ATM safety monitoring program could be designed and implemented for real operations. This real application implies BN model improvement using the real operational data as feedback.
- Radar data can be used to solve the data source limitation problem. Data extracted from FDR and voice communications between pilots and ATCOs contribute to the identification of events or factors present in ATM occurrences without incident categories.
Author Contributions
Funding
Conflicts of Interest
Abbreviations
| A/C | Aircraft |
| ACC | Accuracy |
| ADREP | Accident/Incident Data Reporting |
| ATCO | Air Traffic Control Officer |
| ATM | Air Traffic Management |
| ATS | Air Traffic Services |
| BN | Bayesian Network |
| CPT | Conditional Probabilistic Table |
| DAG | Directed Acyclic Graph |
| DF | Descriptive Factor |
| EASA | European Aviation Safety Agency |
| EF | Explanatory Factor |
| EU | European Union |
| FDM | Flight Data Monitoring |
| FDR | Flight Data Recorder |
| FN | False Negatives |
| FP | False Positives |
| FPR | False Positive Rate |
| ICAO | International Civil Aviation Organization |
| LOO | Leave One Out |
| LOS | Loss of Separation |
| MAC | Mid-Air Collisions |
| NextGen | Next Generation Air Transportation System |
| ROC | Receiver Operating Characteristic |
| SESAR | Single European Sky ATM Research |
| SOAM | Safety Occurrence Analysis Methodology |
| STCA | Short Term Conflict Alert |
| TN | True Negatives |
| TP | True Positives |
| TPR | True Positive Rate |
References
- EASA Annual Safety Review. Available online: https://www.easa.europa.eu/document-library/general-publications/annual-safety-review-2017 (accessed on 1 December 2018).
- Bier, V.M.; Yi, W. The performance of precursor–based estimators for rare event frequencies. Reliab. Eng. Syst. Saf. 1995, 50, 241–251. [Google Scholar] [CrossRef]
- Johnson, J.W.; Rasmuson, D.M. The USNRC’s accident sequence precursor program: an overview and development of a Bayesian approach to estimate core damage frequency using precursor information. Reliab. Eng. Syst. Saf. 1996, 53, 205–216. [Google Scholar] [CrossRef]
- Kirchsteiger, C. Impact of accident precursors on risk estimates from accident databases. J. Loss Prev. Proc. Ind. 1997, 10, 159–167. [Google Scholar] [CrossRef]
- Phimister, J.; Oktem, U.; Kleindorfer, P.; Kunreuther, H. Near-missincident management in the chemical process industry. Risk Anal. 2003, 23, 445–459. [Google Scholar] [CrossRef] [PubMed]
- Dillon, R.; Tinsley, C. How near-misses influence decisión making under risk: a missed opportunity for learning. Manag. Sci. 2008, 54, 1425–1440. [Google Scholar] [CrossRef]
- Eckle, P.; Burgherr, P. Bayesian data analysis of severe fatal accident risk in the oil chain. Risk Anal. 2013, 33, 146–169. [Google Scholar] [CrossRef] [PubMed]
- Smith, C.; Borgonovo, E. Decision making during nuclear power plant incidents–A new approach to the evaluation of precursors events. Risk Anal. 2007, 27, 1027–1042. [Google Scholar] [CrossRef] [PubMed]
- Taleb, N. The Black Swan: The Impact of the Highly Improbable; Penguin Random House: New York, NY, USA, 2007. [Google Scholar]
- Khakzad, N.; Khan, F.; Paltrinieri, N. On the application of near accident data in risk analysis of major accidents. Reliab. Eng. Syst. Saf. 2014, 126, 116–125. [Google Scholar] [CrossRef]
- Quigley, J.; Bedford, T.; Walls, L. Estimating rate of occurrence of rare events with empirical bayes: A railway application. Reliab. Eng. Syst. Saf. 2007, 92, 619–627. [Google Scholar] [CrossRef]
- Perrin, E.; Kirwan, B.; Stroup, R. A Systematic Model of ATM Safety: The Integrated Risk Picture. In Proceedings of the Conference on Risk Analysis and Safety Performance in Aviation, Atlantic City, NJ, USA, 19–21 September 2006. [Google Scholar]
- EAM 2/GUI 1, ESARR 2 GUIDANCE TO ATM SAFETY REGULATORS, Severity Classification Scheme for Safety Occurrences in ATM. Available online: https://www.eurocontrol.int/sites/default/files/article/content/documents/single-sky/src/esarr2/eam2-gui1-e1.0.pdf (accessed on 1 December 2018).
- 2014 Safety Forum—Airborne Conflict. Available online: https://www.flightdataservices.com/2014/05/29/safety-forum-airborne-conflict (accessed on 1 December 2018).
- EOFDM Working Group A. Review of Mid Air Collision (MAC) Precursors from an FDM Perspective. Available online: https://www.easa.europa.eu/sites/default/files/dfu/2018_05_18_EOFDM_WGA_MAC.PDF (accessed on 1 December 2018).
- Hosseini, S.; Al Khaled, A.; Sarder, M. A general framework for assessing system resilience using Bayesian network: A case study of sulfuric acid manufacturer. J. Manufact. Syst. 2016, 41, 211–227. [Google Scholar] [CrossRef]
- Hosseini, S.; Barker, K. Modeling infrastructure resilience using Bayesian networks: A case study of inland waterway ports. Comput. Ind. Eng. 2016, 93, 252–266. [Google Scholar] [CrossRef]
- Hosseini, S.; Barker, K. A Bayesian network model for resilience-based supplier selection. Int. J. Prod. Econ. 2016, 180, 68–87. [Google Scholar] [CrossRef]
- Hosseini, S.; Sarder, M. Development of a Bayesian network model for optimal site selection of electric vehicle charging station. Elect. Power Energy Syst. 2019, 105, 110–122. [Google Scholar] [CrossRef]
- Arnaldo Valdés, R.M.; Gómez Comendador, V.F.; Perez Sanz, L.; Rodriguez Sanz, A. Prediction of aircraft safety incidents using Bayesian inference and hierarchical structures. Saf. Sci. 2018, 104, 216–230. [Google Scholar] [CrossRef]
- Regulation (EU) No 376/. Available online: https://www.easa.europa.eu/document-library/regulations/regulation-eu-no-3762014 (accessed on 1 December 2018).
- ANNEX 11 to the Convention on International Civil Aviation. Available online: https://store.icao.int/icao-annex-11 (accessed on 1 December 2018).
- Informes Definitivos AESA. Available online: https://www.seguridadaerea.gob.es/lang_castellano/g_r_seguridad/ceanita/informes_definitivos/default.aspx (accessed on 1 December 2018).
- Licu, T.; Cioran, F.; Hayward, B.; Lowe, A. EUROCONTROL—Systemic Occurrence Analysis Methodology (SOAM)—A Reason-based organisational methodology for analysing incidents and accidents. Reliab. Eng. Syst. Saf. 2007, 92, 1162–1169. [Google Scholar] [CrossRef]
- EUROCONTROL. Guidelines on the Systematic Occurrence Analysis Methodology (SOAM). Available online: https://skybrary.aero/bookshelf/content/bookDetails.php?bookId=275 (accessed on 1 December 2018).
- Ferrante, O.; Jouniaux, P.; Loo, T.; Nicolas, G.; Cabon, P.; Mollard, R. Application of ADREP 2000 taxonomy for the analysis and the encoding of aviation accidents and incidents: a human factors approach. Hum. Factor Aerosp. Saf. Ashgate 2004, 4, 19–48. [Google Scholar]
- ADREP Taxonomy. Available online: https://www.icao.int/safety/airnavigation/AIG/Pages/ADREP-Taxonomies.aspx (accessed on 1 December 2018).
- Wilson, A.G.; Huzurbazar, A.V. Bayesian networks for multilevel system reliability. Reliab. Eng. Syst. Saf. 2006, 92, 1413–1420. [Google Scholar] [CrossRef]
- Khakzad, N.; Khan, F.; Amyotte, P. Safety analysis in process facilities: Comparison of fault tree and Bayesian network approaches. Reliab. Eng. Syst. Saf. 2011, 96, 925–932. [Google Scholar] [CrossRef]
- Pearl, J. Causality: Models, Reasoning and Inference, 2nd ed.; Cambridge University Press: Cambridge, UK, 2009. [Google Scholar]
- Nadkarni, S.; Shenoy, P.P. A causal mapping approach to constructing Bayesian networks. Decis. Support Syst. 2004, 38, 259–281. [Google Scholar] [CrossRef]
- Squillante, R.; Santos Fo, D.J.; Maruyama, N.; Junqueira, F.; Moscato, L.A.; Nakamoto, F.Y.; Miyagi, P.E.; Okamoto, J. Modeling accident scenarios from databases with missing data: A probabilistic approach for safety-related systems design. Saf. Sci. 2018, 104, 119–134. [Google Scholar] [CrossRef]
- Przytula, K.; Thompson, D. Construction of Bayesian networks for diagnostics. In Proceedings of the Aerospace Conference, Big Sky, MT, USA, 25 March 2000. [Google Scholar]
- Faber, M.H.; Straub, D.; Heredia-Zavoni, E.; Montes-Iturrizaga, R. Risk assessment for structural design criteria of FPSO systems. Part I: Generic models and acceptance criteria. Mar. Struct. 2012, 28, 120–133. [Google Scholar] [CrossRef]
- BayesFusion, L. GeNIe Modeler. Available online: https://support.bayesfusion.com/docs/GeNIe/index.html?learning_generatedatafile.html (accessed on 1 December 2018).








| Adverse Events (E) | Event Definition | P(E) | Descriptive Factors (DF) | Descriptive Factor Definition | P(DF) | P(DF|E) |
|---|---|---|---|---|---|---|
| 1230000 | Communication systems related event | 5.88 × 10−2 | 12232800 | Flight crew’s operation of communication equipment | 5.88 × 10−2 | 1.00 |
| 2020201 | Air navigation service erroneous clearance | 1.76 × 10−1 | 22060100 | Air traffic management’s monitoring of aircraft | 5.88 × 10−2 | 3.33 × 10−1 |
| 24010703 | Air traffic control provision of flight information | 5.88 × 10−2 | 3.33 × 10−1 | |||
| 25050000 | Air traffic management service personnel operating procedures/instructions | 1.18 × 10−1 | 6.67 × 10−1 | |||
| 2020202 | Air navigation service clearance to wrong altitude | 1.18 × 10−1 | 22120100 | Air traffic management’s strategic planning for conflict detection | 5.88 × 10−2 | 5.00 × 10−1 |
| 24010704 | Air traffic control provision of a minimum safe flight level/altitude/height/sector altitude | 5.88 × 10−2 | 5.00 × 10−1 | |||
| 2020300 | Communication between pilot and air navigation service related event | 5.29 × 10−1 | 12232800 | Flight crew’s operation of communication equipment | 5.88 × 10−2 | 1.11 × 10−1 |
| 12251800 | Flight crew’s radiotelephony phraseology | 5.88 × 10−2 | 1.11 × 10−1 | |||
| 12252600 | Flight crew’s air/ground/air communication | 2.94 × 10−1 | 5.56 × 10−1 | |||
| 22080101 | Air traffic management’s internal coordination of civil sectors in the same unit | 5.88 × 10−2 | 1.11 × 10−1 | |||
| 24010101 | Air traffic control use of phraseology | 5.88 × 10−2 | 1.11 × 10−1 | |||
| 24010102 | Air traffic control use of readback/hearback error detection | 3.53 × 10−1 | 6.67 × 10−1 | |||
| 24010103 | Blocked communication | 1.18 × 10−1 | 2.22 × 10−1 | |||
| 24010107 | Air traffic control requirement for the acknowledgement of information by the flight crew | 5.88 × 10−2 | 1.11 × 10−1 | |||
| 24010108 | Air traffic control requirement for the acknowledgement of information by the air traffic control officer | 5.88 × 10−2 | 1.11 × 10−1 | |||
| 24010301 | Frequency selection in the air traffic control communication | 5.88 × 10−2 | 1.11 × 10−1 | |||
| 25050000 | Air traffic management service personnel operating procedures/instructions | 5.88 × 10−2 | 1.11 × 10−1 | |||
| 2020400 | Controlled/restricted airspace infringement | 1.18 × 10−1 | 12251600 | Flight crew’s action in respect to air traffic control procedure | 5.88 × 10−2 | 5.00 × 10−1 |
| 12252400 | Flight crew’s action in respect to procedure for transfer to visual flight | 5.88 × 10−2 | 5.00 × 10−1 | |||
| 22060100 | Air traffic management’s monitoring of aircraft | 5.88 × 10−2 | 5.00 × 10−1 | |||
| 24010107 | Air traffic control requirement for the acknowledgement of information by the flight crew | 5.88 × 10−2 | 5.00 × 10−1 | |||
| 2020508 | Clearance deviation—approach | 1.18 × 10−1 | 12251500 | Flight crew’s action in respect to air traffic control clearance | 5.88 × 10−2 | 5.00 × 10−1 |
| 23020400 | Air traffic control use of clearance procedure | 5.88 × 10−2 | 5.00 × 10−1 | |||
| 24010107 | Air traffic control requirement for the acknowledgement of information by the flight crew | 5.88 × 10−2 | 5.00 × 10−1 | |||
| 2100200 | Diversion due to operational decision | 5.88 × 10−2 | 12251500 | Flight crew’s action in respect to air traffic control clearance | 5.88 × 10−2 | 1.00 |
| 4010100 | Air navigation services operational communications relate | 2.94 × 10−1 | 12252600 | Flight crew’s air/ground/air communication | 5.88 × 10−2 | 2.00 × 10−1 |
| 22080101 | Air traffic management’s internal coordination of civil sectors in the same unit | 1.18 × 10−1 | 4.00 × 10−1 | |||
| 22080102 | Air traffic management’s internal coordination of military sectors in the same unit | 5.88 × 10−2 | 2.00 × 10−1 | |||
| 22080202 | Air traffic management’s coordination with an adjacent military unit | 5.88 × 10−2 | 2.00 × 10−1 | |||
| 24010102 | Air traffic control use of readback/hearback error detection | 5.88 × 10−2 | 2.00 × 10−1 | |||
| 24010106 | Air traffic control transfer of communication | 5.88 × 10−2 | 2.00 × 10−1 | |||
| 24010204 | Communication technique used by air traffic management in ground to ground communication | 5.88 × 10−2 | 2.00 × 10−1 | |||
| 4010200 | Air navigation services operational information provisions | 5.88 × 10−2 | 24010703 | Air traffic control provision of flight information | 5.88 × 10−2 | 1.00 |
| 4010400 | Air navigation services conflict detection and resolution related event | 5.88 × 10−1 | 22060100 | Air traffic management’s monitoring of aircraft | 1.76 × 10−1 | 3.00 × 10−1 |
| 22080303 | Revision of air traffic management’s coordination procedures | 5.88 × 10−2 | 1.00 × 10−1 | |||
| 22100600 | Briefing for the hand-over/take-over | 5.88 × 10−2 | 1.00 × 10−1 | |||
| 22100700 | Familiarization with traffic during the hand-over/take-over | 5.88 × 10−2 | 1.00 × 10−1 | |||
| 22120100 | Air traffic management’s strategic planning for conflict detection | 1.76 × 10−1 | 3.00 × 10−1 | |||
| 22120200 | Air traffic management’s tactical execution of the conflict detection strategy | 2.35 × 10−1 | 4.00 × 10−1 | |||
| 22130101 | Air traffic management’s horizontal conflict resolution by radar vectoring/monitoring | 5.88 × 10−2 | 1.00 × 10−1 | |||
| 23010300 | Clearance procedure | 5.88 × 10−2 | 1.00 × 10−1 | |||
| 24010108 | Air traffic control requirement for the acknowledgement of information by the air traffic control officer | 5.88 × 10−2 | 1.00 × 10−1 | |||
| 24010604 | Air traffic control provision of a short-term conflict alert (STCA) warning | 5.88 × 10−2 | 1.00 × 10−1 | |||
| 27030000 | Air traffic control monitoring of sector traffic load | 5.88 × 10−2 | 1.00 × 10−1 | |||
| 4010600 | Air navigation services handing over/taking over procedure | 1.18 × 10−1 | 22080101 | Air traffic management’s internal coordination of civil sectors in the same unit | 1.18 × 10−1 | 1.00 |
| 23010300 | Clearance procedure | 5.88 × 10−2 | 5.00 × 10−1 | |||
| 4050400 | Failure of data processing | 5.88 × 10−2 | 22060100 | Air traffic management’s monitoring of aircraft | 5.88 × 10−2 | 1.00 |
| 24010705 | Air traffic control provision of delay related information | 5.88 × 10−2 | 1.00 | |||
| 4070400 | Air space capacity reduction | 2.94 × 10−1 | 12251500 | Flight crew’s action in respect to air traffic control clearance | 5.88 × 10−2 | 2.00 × 10−1 |
| 22080103 | Air traffic management’s internal coordination of positions in civil sectors in the same unit | 5.88 × 10−2 | 2.00 × 10−1 | |||
| 22100300 | Airspace during the hand-over/take-over | 5.88 × 10−2 | 2.00 × 10−1 | |||
| 24010107 | Air traffic control requirement for the acknowledgement of information by the flight crew | 5.88 × 10−2 | 2.00 × 10−1 | |||
| 27030000 | Air traffic control monitoring of sector traffic load | 1.18 × 10−1 | 4.00 × 10−1 | |||
| 27050200 | Factors relating coordination with air traffic flow management | 5.88 × 10−2 | 2.00 × 10−1 | |||
| 41100300 | Runway obstruction | 5.88 × 10−2 | 2.00 × 10−1 | |||
| 52020400 | Tailwind | 5.88 × 10−2 | 2.00 × 10−1 | |||
| 52031400 | Cloud amount restricting visibility | 5.88 × 10−2 | 2.00 × 10−1 |
| Adverse Events (E) | Event Definition | Descriptive Factors (DF) | Descriptive Factor Definition |
|---|---|---|---|
| 2020300 | Communication between pilot and air navigation service related event | 12252600 | Flight crew’s air/ground/air communication |
| 22080101 | Air traffic management’s internal coordination of civil sectors in the same unit | ||
| 24010102 | Air traffic control use of readback/hearback error detection | ||
| 4010400 | Air navigation services conflict detection and resolution related event | 22120100 | Air traffic management’s strategic planning for conflict detection |
| 22120200 | Air traffic management’s tactical execution of the conflict detection strategy | ||
| 23010300 | Clearance procedure | ||
| 4010600 | Air navigation services handing over/taking over procedure | 22080101 | Air traffic management’s internal coordination of civil sectors in the same unit |
| Scenario | DFs in Each Scenario | TPR | FPR | ACC |
|---|---|---|---|---|
| 1 | 24010102: Air traffic control use of readback/hearback error detection | 0.420 | 0.420 | 0.580 |
| 2 | 22120200: Air traffic management’s tactical execution of the conflict detection strategy | 0.320 | 0.320 | 0.680 |
| 3 | 22080101: Air traffic management’s internal coordination of civil sectors in the same unit | 0.370 | 0.370 | 0.630 |
| 4 | 12252600: Flight crew’s air/ground/air communication | 0.370 | 0.370 | 0.630 |
| 5 | 22120100: Air traffic management’s strategic planning for conflict detection | 0.320 | 0.320 | 0.680 |
| 6 | 22060100: Air traffic management’s monitoring of aircraft | 0.320 | 0.320 | 0.680 |
| 7 | 24010102+22060100: Air traffic control use of readback/hearback error detection & Air traffic management’s monitoring of aircraft | 0.740 | 0.155 | 0.845 |
| 8 | 24010102+22060100+22080101: Air traffic control use of readback/hearback error detection & Air traffic management’s monitoring of aircraft & Air traffic management’s internal coordination of civil sectors in the same unit | 0.790 | 0.050 | 0.950 |
| 9 | 24010102+22060100+22120100: Air traffic control use of readback/hearback error detection & Air traffic management’s monitoring of aircraft & Air traffic management’s strategic planning for conflict detection | 0.840 | 0.043 | 0.957 |
| 10 | 24010102+22120200+22080101+12252600+22120100+22060100: All six precursors | 0.950 | 0.002 | 0.998 |
© 2018 by the authors. Licensee MDPI, Basel, Switzerland. This article is an open access article distributed under the terms and conditions of the Creative Commons Attribution (CC BY) license (http://creativecommons.org/licenses/by/4.0/).
Share and Cite
Arnaldo Valdés, R.M.; Liang Cheng, S.Z.Y.; Gómez Comendador, V.F.; Sáez Nieto, F.J. Application of Bayesian Networks and Information Theory to Estimate the Occurrence of Mid-Air Collisions Based on Accident Precursors. Entropy 2018, 20, 969. https://doi.org/10.3390/e20120969
Arnaldo Valdés RM, Liang Cheng SZY, Gómez Comendador VF, Sáez Nieto FJ. Application of Bayesian Networks and Information Theory to Estimate the Occurrence of Mid-Air Collisions Based on Accident Precursors. Entropy. 2018; 20(12):969. https://doi.org/10.3390/e20120969
Chicago/Turabian StyleArnaldo Valdés, Rosa María, Schon Z.Y. Liang Cheng, Victor Fernando Gómez Comendador, and Francisco Javier Sáez Nieto. 2018. "Application of Bayesian Networks and Information Theory to Estimate the Occurrence of Mid-Air Collisions Based on Accident Precursors" Entropy 20, no. 12: 969. https://doi.org/10.3390/e20120969
APA StyleArnaldo Valdés, R. M., Liang Cheng, S. Z. Y., Gómez Comendador, V. F., & Sáez Nieto, F. J. (2018). Application of Bayesian Networks and Information Theory to Estimate the Occurrence of Mid-Air Collisions Based on Accident Precursors. Entropy, 20(12), 969. https://doi.org/10.3390/e20120969

