Non-Fourier Heat Transfer with Phonons and Electrons in a Circular Thin Layer Surrounding a Hot Nanodevice
Abstract
:1. Introduction
2. Radial Heat Transfer from a Hot Source
2.1. The Physical Model

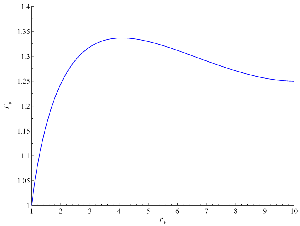
2.2. Results for a Bi2Te3 Surrounding Layer
- (1)
- (2)
- (3)
- (4)


3. Thermodynamic Compatibility

4. Conclusions
- (1)
- the charge distribution as homogeneous as possible;
- (2)
- the ratio as high as possible.
Acknowledgments
Author Contributions
Conflicts of Interest
References
- Chen, G. Nanoscale Energy Transport and Conversion—A Parallel Treatment of Electrons, Molecules, Phonons, and Photons; Oxford University Press: Oxford, UK, 2005. [Google Scholar]
- Zhang, Z.M. Nano/Microscale Heat Transfer; McGraw-Hill: New York, NY, USA, 2007. [Google Scholar]
- Ferry, D.K.; Goodnick, S.M. Transport in Nanostructures, 2nd ed.; Cambridge University Press: Cambridge, UK, 2009. [Google Scholar]
- Jou, D.; Casas-Vázquez, J.; Lebon, G. Extended Irreversible Thermodynamics, 4th ed.; Springer: Berlin, Germany, 2010. [Google Scholar]
- Volz, S. (Ed.) Thermal Nanosystems and Nanomaterials; Springer: Berlin/Heidelberg, Germany, 2010.
- Cahill, D.G.; Braun, P.V.; Chen, G.; Clarke, D.R.; Fan, S.; Goodson, K.E.; Keblinski, P.; King, W.P.; Mahan, G.D.; Majumdar, A.; et al. Nanoscale thermal transport. II. 2003–2012. Appl. Phys. Rev. 2014, 1, 011305. [Google Scholar] [CrossRef]
- Lee, S.; Broido, D.; Esfarjani, K.; Chen, G. Hydrodynamic phonon transport in suspended graphene. Nat. Commun. 2015, 6, 6290. [Google Scholar] [CrossRef] [PubMed]
- Chen, G. Ballistic-diffusive heat-conduction equations. Phys. Rev. Lett. 2001, 86, 2297–2300. [Google Scholar] [CrossRef] [PubMed]
- Alvarez, F.X.; Jou, D.; Sellitto, A. Phonon hydrodynamics and phonon-boundary scattering in nanosystems. J. Appl. Phys. 2009, 105, 014317. [Google Scholar] [CrossRef]
- Wang, M.; Yang, N.; Guo, Z.Y. Non-Fourier heat conductions in nanomaterials. J. Appl. Phys. 2011, 110, 1064310. [Google Scholar] [CrossRef]
- Tzou, D.Y. Nonlocal behavior in phonon transport. Int. J. Heat Mass Transf. 2011, 54, 475–481. [Google Scholar] [CrossRef]
- Lebon, G.; Jou, D.; Dauby, P.C. Beyond the Fourier heat conduction law and the thermal non-slip condition. Phys. Lett. A 2012, 376, 2842–2846. [Google Scholar] [CrossRef]
- De Tomas, C.; Cantarero, A.; Lopeandia, A.F.; Alvarez, F.X. Thermal conductivity of group-IV Semiconductors from a Kinetic-Collective Model. Proc. R. Soc. A 2014, 470, 20140371. [Google Scholar] [CrossRef] [PubMed]
- Kazan, M.; Masri, P. The contribution of surfaces and interfaces to the crystal thermal conductivity. Surf. Sci. Rep. 2014, 69, 1–37. [Google Scholar] [CrossRef]
- Kovács, R.; Ván, P. Generalized heat conduction in heat pulse experiments. Int. J. Heat Mass Transf. 2015, 83, 613–620. [Google Scholar] [CrossRef]
- Jou, D.; Cimmelli, V.A.; Sellitto, A. Nonlocal heat transport with phonons and electrons: Application to metallic nanowires. Int. J. Heat Mass Transf. 2012, 55, 2338–2344. [Google Scholar] [CrossRef]
- Lebon, G.; Jou, D.; Casas-Vázquez, J. Understanding Non-Equilibrium Thermodynamics; Springer: Berlin, Germany, 2008. [Google Scholar]
- Jou, D.; Sellitto, A.; Cimmelli, V.A. Phonon temperature and electron temperature in thermoelectric coupling. J. Non-Equilib. Thermodyn. 2013, 38, 335–361. [Google Scholar] [CrossRef]
- Jou, D.; Sellitto, A.; Cimmelli, V.A. Multi-temperature mixture of phonons and electrons and nonlocal thermoelectric transport in thin layers. Int. J. Heat Mass Transf. 2014, 71, 459–468. [Google Scholar] [CrossRef]
- Satterthwaite, C.B.; Ure, R.W., Jr. Electrical and thermal properties of Bi2Te3. Phys. Rev. 1957, 108, 1164–1170. [Google Scholar] [CrossRef]
- Qui, B.; Sun, L.; Ruan, X. Lattice thermal conductivity reduction in Bi2Te3 quantum wires with smooth and rough surfaces: A molecular dynamics study. Phys. Rev. B 2011, 83, 035312. [Google Scholar]
- Sellitto, A.; Alvarez, F.X. Non-Fourier heat removal from hot nanosystems through graphene layer. Nanoscale Syst. Math. Model. Theory Appl. 2012, 1, 38–47. [Google Scholar] [CrossRef]
- Sellitto, A.; Jou, D.; Bafaluy, J. Nonlocal effects in radial heat transport in silicon thin layers and graphene sheets. Proc. R. Soc. A 2012, 468, 1217–1229. [Google Scholar] [CrossRef]
- Cimmelli, V.A.; Jou, D.; Ruggeri, T.; Ván, P. Entropy Principle and Recent Results in Non-Equilibrium Theories. Entropy 2014, 16, 1756–1807. [Google Scholar] [CrossRef]
- Maciá, E. Theoretical prospective of quasicrystals as thermoelectric materials. Phys. Rev. B 2001, 64, 094206. [Google Scholar] [CrossRef]
- Tamura, R.; Waseda, A.; Kimura, K.; Ino, H. Semiconductorlike transport in highly ordered Al-Cu-Ru quasicrystals. Phys. Rev. B 1994, 50, 9640(R). [Google Scholar] [CrossRef]
- Lin, Z.; Zhigilei, L.V.; Celli, V. Electron-phonon coupling and electron heat capacity of metals under conditions of strong electron-phonon nonequilibrium. Phys. Rev. B 2008, 77, 075133. [Google Scholar] [CrossRef]
- Sellitto, A.; Cimmelli, V.A.; Jou, D. Influence of electron and phonon temperature on the efficiency of thermoelectric conversion. Int. J. Heat Mass Transf. 2015, 80, 344–352. [Google Scholar] [CrossRef]
- Berciaud, S.; Han, M.Y.; Mak, K.F.; Brus, L.E.; Kim, P.; Heinz, T.F. Electron and Optical Phonon Temperatures in Electrically Biased Graphene. Phys. Rev. Lett. 2010, 104, 227401. [Google Scholar] [CrossRef]
- Schreier, M.; Kamra, A.; Weiler, M.; Xiao, J.; Bauer, G.E.W.; Gross, R.; Goennenwein, S.T.B. Magnon, phonon, and electron temperature profiles and the spin Seebeck effect in magnetic insulator/normal metal hybrid structures. Phys. Rev. B 2013, 88, 094410. [Google Scholar] [CrossRef]
- Rogolino, P.; Sellitto, A.; Cimmelli, V.A. Influence of the electron and phonon temperature and of theelectric-charge density on the optimal efficiency of thermoelectric nanowires. Mech. Res. Commun. 2015. [Google Scholar] [CrossRef]
© 2015 by the authors; licensee MDPI, Basel, Switzerland. This article is an open access article distributed under the terms and conditions of the Creative Commons Attribution license (http://creativecommons.org/licenses/by/4.0/).
Share and Cite
Cimmelli, V.A.; Carlomagno, I.; Sellitto, A. Non-Fourier Heat Transfer with Phonons and Electrons in a Circular Thin Layer Surrounding a Hot Nanodevice. Entropy 2015, 17, 5157-5170. https://doi.org/10.3390/e17085157
Cimmelli VA, Carlomagno I, Sellitto A. Non-Fourier Heat Transfer with Phonons and Electrons in a Circular Thin Layer Surrounding a Hot Nanodevice. Entropy. 2015; 17(8):5157-5170. https://doi.org/10.3390/e17085157
Chicago/Turabian StyleCimmelli, Vito Antonio, Isabella Carlomagno, and Antonio Sellitto. 2015. "Non-Fourier Heat Transfer with Phonons and Electrons in a Circular Thin Layer Surrounding a Hot Nanodevice" Entropy 17, no. 8: 5157-5170. https://doi.org/10.3390/e17085157
APA StyleCimmelli, V. A., Carlomagno, I., & Sellitto, A. (2015). Non-Fourier Heat Transfer with Phonons and Electrons in a Circular Thin Layer Surrounding a Hot Nanodevice. Entropy, 17(8), 5157-5170. https://doi.org/10.3390/e17085157
