Alone or Mixed? The Effect of Digital Human Narrative Scenarios on Chinese Consumer Eco-Product Purchase Intention
Abstract
1. Introduction
2. Literature Review and Hypothesis Development
2.1. The Effect of Digital Human Type on Consumer Attitudes
2.2. The Effect of Digital Human Narrative Scenarios on Eco-Product Purchase Intention
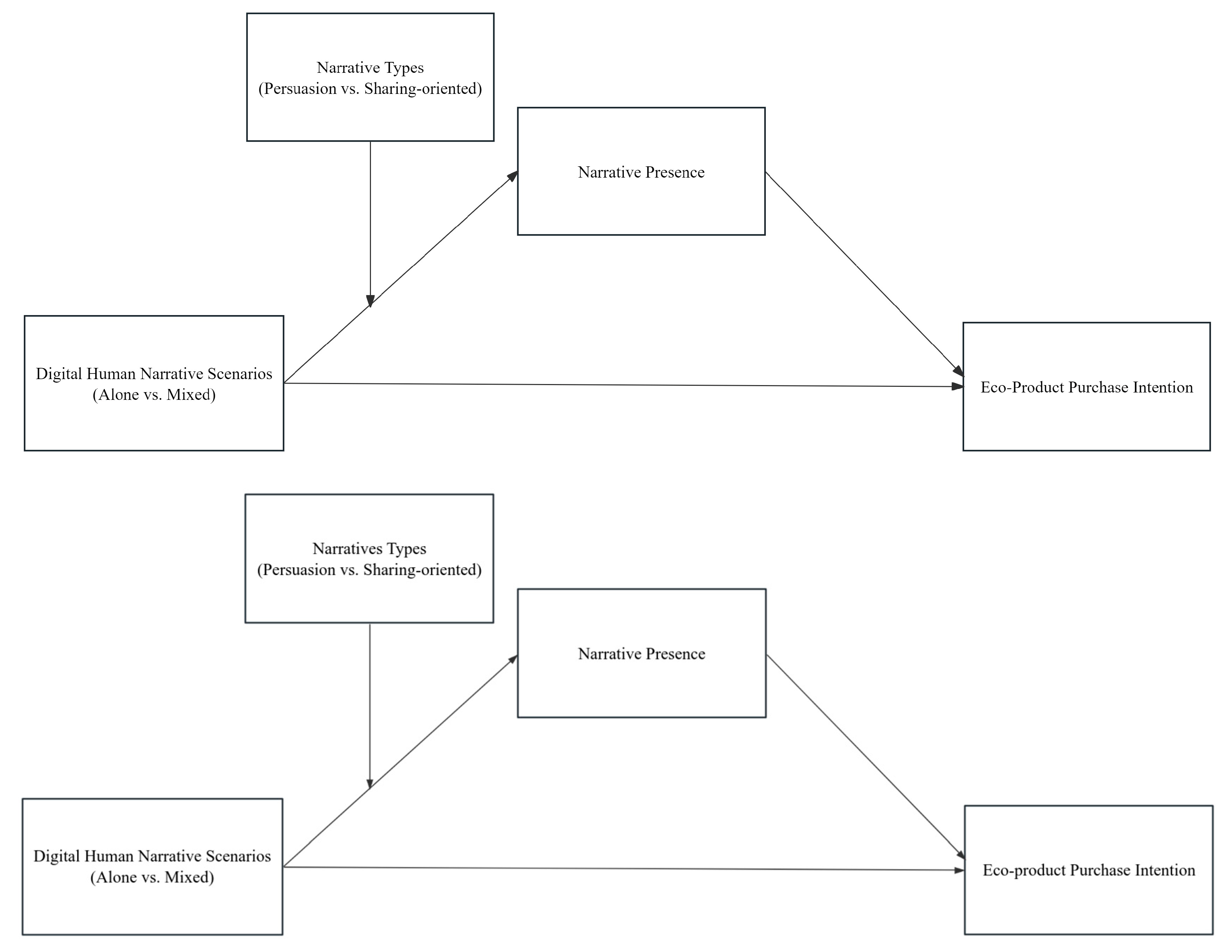
2.3. The Mediating Role of Narrative Presence
2.4. The Moderating Effect of the Narrative Type
3. Methods
3.1. Study 1: The Effect of Digital Human Type on Consumer Attitudes
3.1.1. Experiment Design and Procedure
3.1.2. Results
3.2. Study 2: Impact of Digital Human Narrative Scenes on Consumer Purchase Intention
3.2.1. Experiment Design and Procedure
3.2.2. Results
3.3. Study 3: The Mediating Role of Narrative Presence
3.3.1. Experiment Design and Procedure
3.3.2. Results
3.4. Study 4: The Moderating Effect of the Narrative Types
3.4.1. Experiment Design and Procedure
3.4.2. Results
3.5. Discussion
4. Discussion
4.1. Findings
4.2. Theoretical Contributions
4.3. Managerial Implications
4.4. Limitations and Directions for Future Research
Author Contributions
Funding
Institutional Review Board Statement
Informed Consent Statement
Data Availability Statement
Conflicts of Interest
Appendix A
| Study 1 (N = 48) | Study 2 (N = 258) | Study 3 (N = 260) | Study 4 (N = 252) | ||||||
|---|---|---|---|---|---|---|---|---|---|
| Number | Percent | Number | Percent | Number | Percent | Number | Percent | ||
| Gender | Male | 22 | 45.8% | 142 | 55.0% | 127 | 48.8% | 135 | 53.6% |
| Female | 26 | 54.2% | 116 | 45.0% | 133 | 51.2% | 117 | 46.4% | |
| Age (years) | 18–25 | 48 | 100% | 79 | 30.6% | 72 | 27.7% | 83 | 32.9% |
| 26–35 | 0 | 0.0% | 96 | 37.2% | 114 | 43.8% | 91 | 36.1% | |
| 36–45 | 0 | 0.0% | 54 | 20.9% | 48 | 18.5% | 59 | 23.4% | |
| >46 | 0 | 0.0% | 29 | 11.2% | 26 | 10.0% | 19 | 7.5% | |
| Education level | Junior High School | 0 | 0.0% | 6 | 2.3% | 5 | 1.9% | 8 | 3.2% |
| High school | 0 | 0.0% | 7 | 2.7% | 10 | 3.8% | 5 | 2.0% | |
| Undergraduate | 32 | 66.7% | 181 | 70.2% | 187 | 71.9% | 149 | 59.1% | |
| Postgraduate | 16 | 33.3% | 40 | 15.5% | 41 | 15.8% | 53 | 21.0% | |
| Doctorate | 0 | 0.0% | 24 | 9.3% | 17 | 6.5% | 37 | 14.7% | |
| Profession | Student | 48 | 100% | 52 | 20.2% | 61 | 23.5% | 59 | 23.4% |
| Employee | 0 | 0.0% | 198 | 76.7% | 186 | 71.5% | 183 | 72.6% | |
| Freelancer | 0 | 0.0% | 8 | 3.1% | 13 | 5.0% | 10 | 4.0% | |
| Anime-Like Digital Humans (those who are clearly not human and represent what Mori [34] termed the “Toy Robot” end of the spectrum). | Human-Like Digital Human | ||
| Study 1 | ![]() https://b23.tv/WTjyUrs | ![]() https://b23.tv/WeVXsDV | |
| Single Narrative Scenarios | Mixed Narrative Scenarios | ||
| Study 2 | ![]() https://b23.tv/DC5H9yq | ![]() https://b23.tv/BULUsyr | |
| Study 3 | ![]() https://b23.tv/zATeBJp | ![]() https://b23.tv/IzqRnQM | |
| Study 4 | Persuasion -Oriented Interaction | ![]() https://b23.tv/bszNvkV | ![]() https://b23.tv/YsJ6EfO |
| Sharing -Oriented Interaction | ![]() https://b23.tv/vkUw84e | ![]() https://b23.tv/zXuCzgf | |

References
- Arsenyan, J.; Mirowska, A. Almost Human? A Comparative Case Study on the Social Media Presence of Virtual Influencers. Int. J. Hum. Comput. Stud. 2021, 155, 102694. [Google Scholar] [CrossRef]
- Yang, J.; Chuenterawong, P.; Lee, H.; Chock, T.M. Anthropomorphism in CSR Endorsement: A Comparative Study on Humanlike vs. Cartoonlike Virtual Influencers’ Climate Change Messaging. J. Promot. Manag. 2023, 29, 705–734. [Google Scholar] [CrossRef]
- Ham, J.; Li, S.; Shah, P.; Eastin, M.S. The “Mixed” Reality of Virtual Brand Endorsers: Understanding the Effect of Brand Engagement and Social Cues on Technological Perceptions and Advertising Effectiveness. J. Interact. Advert. 2023, 23, 98–113. [Google Scholar] [CrossRef]
- Xie-Carson, L.; Magor, T.; Benckendorff, P.; Hughes, K. All Hype or the Real Deal? Investigating User Engagement with Virtual Influencers in Tourism. Tourism Manag. 2023, 99, 104779. [Google Scholar] [CrossRef]
- Li, H.; Lei, Y.; Zhou, Q.; Yuan, H. Can You Sense without Being Human? Comparing Virtual and Human Influencers Endorsement Effectiveness. J. Retail. Consum. Serv. 2023, 75, 103456. [Google Scholar] [CrossRef]
- Ozdemir, O.; Kolfal, B.; Messinger, P.; Rizvi, S. Human or Virtual: How Influencer Type Shapes Brand Attitudes. Comput. Hum. Behavc. 2023, 145, 107771. [Google Scholar] [CrossRef]
- Qu, Y.; Baek, E. Let Virtual Creatures Stay Virtual: Tactics to Increase Trust in Virtual Influencers. J. Res. Interact. Mark. 2024, 18, 91–108. [Google Scholar] [CrossRef]
- Kim, H.; Park, M. When Digital Celebrity Talks to You: How Human-like Virtual Influencers Satisfy Consumer’s Experience through Social Presence on Social Media Endorsements. J. Retail. Consum. Serv. 2024, 76, 103581. [Google Scholar] [CrossRef]
- Yao, Q.; Kuai, L.; Jiang, L. Effects of the anthropomorphic image of intelligent customer service avatars on consumers’ willingness to interact after service failures. J. Res. Interact. Mark. 2023, 17, 734–753. [Google Scholar] [CrossRef]
- Zhou, X.; Yan, X.; Jiang, Y. Making Sense? The Sensory- Specific Nature of Virtual Influencer Effectiveness. J. Mark. 2023, 88, 84–106. [Google Scholar] [CrossRef]
- Jiang, K.; Zheng, J.; Luo, S. Green Power of Virtual Influencer: The Role of Virtual Influencer Image, Emotional Appeal, and Product Involvement. J. Retail. Consum. Serv. 2024, 77, 103660. [Google Scholar] [CrossRef]
- Gerrath, M.H.; Olya, H.; Shah, Z.; Li, H. Virtual Influencers and Pro-Environmental Causes: The Roles of Message Warmth and Trust in Experts. J. Bus. Res. 2024, 175, 114520. [Google Scholar] [CrossRef]
- Chihara, T.; Fukuchi, N.; Seo, A. Optimal product design method with digital human modeling for physical workload reduction: A case study illustrating its application to handrail position design. Jpn. J. Ergon. 2017, 53, 25–35. [Google Scholar] [CrossRef][Green Version]
- Wang, X.; Qiu, X. The Influence of Image Realism of Digital Endorsers on the Purchase Intention of Gift Products for the Elderly. Behav. Sci. 2023, 13, 74. [Google Scholar] [CrossRef]
- Sung, E.; Han, D.I.D.; Choi, Y.K.; Gillespie, B.; Couperus, A.; Koppert, M. Augmented Digital Human vs. Human Agents in Storytelling Marketing: Exploratory Electroencephalography and Experimental Studies. Psychol. Mark. 2023, 40, 2428–2446. [Google Scholar] [CrossRef]
- Garvey, A.; Kim, T.; Duhachek, A. Bad News? Send an AI. Good News? Send a Human. J. Mark. 2023, 87, 10–25. [Google Scholar] [CrossRef]
- Wykowska, A.; Wiese, E.; Prosser, A.; Müller, H.J. Beliefs about the Minds of Others Influence How We Process Sensory Information. PLoS ONE 2014, 9, e94339. [Google Scholar] [CrossRef]
- Van Auken, S.; Lonial, S.C. Children’s Perceptions of Characters: Human versus Animate Assessing Implications for Children’s Advertising. J. Advert. 1985, 14, 13–61. [Google Scholar] [CrossRef]
- Franke, C.; Groeppel-Klein, A.; Müller, K. Consumers’ Responses to Virtual Influencers as Advertising Endorsers: Novel and Effective or Uncanny and Deceiving? J. Advert. 2023, 52, 523–539. [Google Scholar] [CrossRef]
- Wang, C.L. Editorial—What is an interactive marketing perspective and what are emerging research areas? J. Res. Interact. Mark. 2024, 18, 161–165. [Google Scholar] [CrossRef]
- Pomirleanu, N.; Chennamaneni, P.R.; John-Mariadoss, B.; Schibrowsky, J.A. Building Human Brands: The Role of Critical Reviews. J. Res. Interact. Mark. 2023, 17, 681–697. [Google Scholar] [CrossRef]
- Green, M.C. Transportation Into Narrative Worlds: The Role of Prior Knowledge and Perceived Realism. Discourse Process. 2004, 38, 247–266. [Google Scholar] [CrossRef]
- Main, K.J.; Aditya, S.; Dahl, D.W. How Source Cues Impact Consumer Evaluations of Direct and Indirect Persuasion Attempts. Can. J. Adm. Sci./Rev. Can. Des Sci. De L’administration 2014, 31, 35–43. [Google Scholar] [CrossRef]
- Bok, S.Y.; Yeo, J. Indirect, so It Is Persuasive. But Not for Me: The Role of Metaphoric Thinking Tendency. Int. J. Advert. 2019, 38, 544–562. [Google Scholar] [CrossRef]
- Miao, F.; Kozlenkova, I.V.; Wang, H.; Xie, T.; Palmatier, R.W. An Emerging Theory of Avatar Marketing. J. Mark. 2022, 86, 67–90. [Google Scholar] [CrossRef]
- Sands, S.; Ferraro, C.; Demsar, V.; Chandler, G. False Idols: Unpacking the Opportunities and Challenges of Falsity in the Context of Virtual Influencers. Bus. Horiz. 2022, 65, 777–788. [Google Scholar] [CrossRef]
- Melnychuk, H.A.; Arasli, H.; Nevzat, R. How to Engage and Attract Virtual Influencers’ Followers: A New Non-Human Approach in the Age of Influencer Marketing. Market. Intelli. Plan. 2024, 42, 393–417. [Google Scholar] [CrossRef]
- Li, B.; Chen, S.; Zhou, Q. Empathy with Influencers? The Impact of the Sensory Advertising Experience on User Behavioral Responses. J. Retail. Consum. Serv. 2023, 72, 103286. [Google Scholar] [CrossRef]
- Mustak, M.; Salminen, J.; Mäntymäki, M.; Rahman, A.; Dwivedi, Y.K. Deepfakes: Deceptions, Mitigations, and Opportunities. J. Bus. Res. 2023, 154, 113368. [Google Scholar] [CrossRef]
- Bradley, S. Even Better than the Real Thing? Meet the Virtual Influencers Taking over Your Feeds. Available online: https://www.thedrum.com/news/2020/03/20/even-better-the-real-thing-meet-the-virtual-influencers-taking-over-your-feeds (accessed on 20 March 2020).
- Li, Y.; Song, X.; Zhou, M. Impacts of Brand Digitalization on Brand Market Performance: The Mediating Role of Brand Competence and Brand Warmth. J. Res. Interact. Mark. 2023, 17, 398–415. [Google Scholar] [CrossRef]
- Tan, J. The Rise of the AI Influencer: Are They Simply Easier to Work with. Available online: https://www.marketing-interactive.com/rise-of-ai-influencers-how-you-can-get-a-piece-of-this-pie (accessed on 27 August 2019).
- Jain, R.; Luck, E.; Mathews, S.; Schuster, L. Creating Persuasive Environmental Communicators: Spokescharacters as Endorsers in Promoting Sustainable Behaviors. Sustainability 2022, 15, 335. [Google Scholar] [CrossRef]
- Mori, M. Bukimi No Tani [the Uncanny Valley]. Energy 1970, 7, 33. [Google Scholar]
- Breves, P.; Liebers, N. #Greenfluencing. The Impact of Parasocial Relationships with Social Media Influencers on Advertising Effectiveness and Followers’ Pro-Environmental Intentions. Environ. Commun. 2022, 16, 773–787. [Google Scholar] [CrossRef]
- Gray, K.; Wegner, D.M. Feeling Robots and Human Zombies: Mind Perception and the Uncanny Valley. Cognition 2012, 125, 125–130. [Google Scholar] [CrossRef] [PubMed]
- Kim, D.Y.; Kim, H.-Y. Influencer Advertising on Social Media: The Multiple Inference Model on Influencer-Product Congruence and Sponsorship Disclosure. J. Bus. Res. 2021, 130, 405–415. [Google Scholar] [CrossRef]
- Shan, Y.; Chen, K.-J.; Lin, E. When Social Media Influencers Endorse Brands: The Effects of Self-Influencer Congruence, Parasocial Identification, and Perceived Endorser Motive. Int. J. Advert. 2020, 39, 590–610. [Google Scholar] [CrossRef]
- Caruana, N.; Spirou, D.; Brock, J. Human Agency Beliefs Influence Behaviour during Virtual Social Interactions. PeerJ 2017, 5, e3819. [Google Scholar] [CrossRef]
- Song, W.; Ren, S.; Yu, J. Bridging the Gap between Corporate Social Responsibility and New Green Product Success: The Role of Green Organizational Identity. Bus. Strategy Environ. 2019, 29, 88–97. [Google Scholar] [CrossRef]
- Soderberg, C.K.; Callahan, S.P.; Kochersberger, A.O.; Amit, E.; Ledgerwood, A. The Effects of Psychological Distance on Abstraction: Two Meta-Analyses. Psychol. Bull. 2014, 141, 525–548. [Google Scholar] [CrossRef]
- Alboqami, H. Trust Me, I’m an Influencer!—Causal Recipes for Customer Trust in Artificial Intelligence Influencers in the Retail Industry. J. Retail. Consum. Serv. 2023, 72, 103242. [Google Scholar] [CrossRef]
- Park, G.; Nan, D.; Park, E.; Kim, K.J.; Han, J.; del Pobil, A.P. Computers as Social Actors? Examining How Users Perceive and Interact with Virtual Influencers on Social Media. In Proceedings of the 2021 15th International Conference on Ubiquitous Information Management and Communication (IMCOM), Seoul, Republic of Korea, 4–6 January 2021. [Google Scholar]
- Ohanian, R. Construction and Validation of a Scale to Measure Celebrity Endorsers’ Perceived Expertise, Trustworthiness, and Attractiveness. J. Advert. 1990, 19, 39–52. [Google Scholar] [CrossRef]
- Ki, C.-W. (Chloe); Cuevas, L.M.; Chong, S.M.; Lim, H. Influencer Marketing: Social Media Influencers as Human Brands Attaching to Followers and Yielding Positive Marketing Results by Fulfilling Needs. J. Retail. Consum. Serv. 2020, 55, 102133. [Google Scholar] [CrossRef]
- Longoni, C.; Bonezzi, A.; Morewedge, C.K. Resistance to Medical Artificial Intelligence. J. Consum. Res. 2019, 46, 629–650. [Google Scholar] [CrossRef]
- Wiese, E.; Weis, P.P. It Matters to Me If You Are Human—Examining Categorical Perception in Human and Nonhuman Agents. Int. J. Hum-Comput. Stud. 2020, 133, 1–12. [Google Scholar] [CrossRef]
- Appel, M.; Izydorczyk, D.; Weber, S.; Mara, M.; Lischetzke, T. The Uncanny of Mind in a Machine: Humanoid Robots as Tools, Agents, and Experiencers. Comput. Hum. Behav. 2020, 102, 274–286. [Google Scholar] [CrossRef]
- Wu, R.; Liu, J.; Chen, S.; Tong, X. The Effect of E-Commerce Virtual Live Streamer Socialness on Consumers’ Experiential Value: An Empirical Study Based on Chinese E-Commerce Live Streaming Studios. J. Res. Interact. Mark. 2023, 17, 714–733. [Google Scholar] [CrossRef]
- Hu, H.; Ma, F. Human-like Bots Are Not Humans: The Weakness of Sensory Language for Virtual Streamers in Livestream Commerce. J. Retail. Consum. Serv. 2023, 75, 103541. [Google Scholar] [CrossRef]
- Zhou, Q.; Li, B.; Li, H.; Lei, Y. Mere Copycat? The Effects of Human versus Human-like Virtual Influencers on Brand Endorsement Effectiveness: A Moderated Serial-Mediation Model. J. Retail. Consum. Serv. 2024, 76, 103610. [Google Scholar] [CrossRef]
- Krämer, N.C.; Feurstein, M.; Kluck, J.P.; Meier, Y.; Rother, M.; Winter, S. Beware of Selfies: The Impact of Photo Type on Impression Formation Based on Social Networking Profiles. Front. Psychol. 2017, 8, 188. [Google Scholar] [CrossRef]
- Pegors, T.K.; Mattar, M.G.; Bryan, P.B.; Epstein, R.A. Simultaneous Perceptual and Response Biases on Sequential Face Attractiveness Judgments. J. Exp. Psychol. Gen. 2015, 144, 664–673. [Google Scholar] [CrossRef]
- Tarabieh, S.M. The Synergistic Impact of Social Media and Traditional Media on Purchase Decisions: The Mediating Role of Brand Loyalty. Int. R. Manag. Mark. 2017, 7, 51–62. [Google Scholar]
- Ramayah, T.; Lee, J.W.C.; Mohamad, O. Green Product Purchase Intention: Some Insights from a Developing Country. Resour. Conserv. Recy. 2010, 54, 1419–1427. [Google Scholar] [CrossRef]
- Chattaraman, V.; Kwon, W.-S.; Gilbert, J.E.; Ross, K. Should AI-Based, Conversational Digital Assistants Employ Social- or Task-Oriented Interaction Style? A Task-Competency and Reciprocity Perspective for Older Adults. Comput. Hum. Behav. 2019, 90, 315–330. [Google Scholar] [CrossRef]
- Lee, S.; Choi, J. Enhancing User Experience with Conversational Agent for Movie Recommendation: Effects of Self-Disclosure and Reciprocity. Int. J. Hum-Comput. Stud. 2017, 103, 95–105. [Google Scholar] [CrossRef]
- Sun, Y.; Shao, X.; Li, X.; Guo, Y.; Nie, K. How Live Streaming Influences Purchase Intentions in Social Commerce: An IT Affordance Perspective. Electron. Commer. Res. Appl. 2019, 37, 100886. [Google Scholar] [CrossRef]
- Xu, X.; Huang, D.; Shang, X. Social Presence or Physical Presence? Determinants of Purchasing Behaviour in Tourism Live-Streamed Shopping. Tour. Manag. Perspect. 2021, 40, 100917. [Google Scholar] [CrossRef]
- Tajfel, H.; Turner, J.C.; Austin, W.G.; Worchel, S. An integrative theory of intergroup conflict. In Organizational Identity: A Reader; Brooks/Cole: Monterey, CA, USA, 1979; pp. 56–65. [Google Scholar]
- Farivar, S.; Wang, F. Effective Influencer Marketing: A Social Identity Perspective. J. Retail. Consum. Serv. 2022, 67, 103026. [Google Scholar] [CrossRef]
- Fulk, J.; Steinfield, C.W.; Schmitz, J.; Power, J.G. A social information processing model of media use in organizations. Commun. Res. 1987, 14, 529–552. [Google Scholar] [CrossRef]
- Kim, D.Y.; Kim, H.-Y. Social media influencers as human brands: An interactive marketing perspective. J. Res. Interact. Mark. 2023, 17, 94–109. [Google Scholar] [CrossRef]
- Straub, D.W. The Effect of Culture on IT Diffusion: E-Mail and FAX in Japan and the U.S. Inform. Syst. Res. 1994, 5, 23–47. [Google Scholar] [CrossRef]
- Straub, D.; Karahanna, E. Knowledge Worker Communications and Recipient Availability: Toward a Task Closure Explanation of Media Choice. Organ. Sci. 1998, 9, 160–175. [Google Scholar] [CrossRef]
- Birnie, S.A.; Horvath, P. Psychological Predictors of Internet Social Communication. J. Comput-Mediat. Comm. 2002, 7, JCMC743. [Google Scholar] [CrossRef]
- Gao, W.; Jiang, N.; Guo, Q.; Timmermans, H. How Do Virtual Streamers Affect Purchase Intention in the Live Streaming Context? A Presence Perspective. J. Retail. Consum. Serv. 2023, 73, 103356. [Google Scholar] [CrossRef]
- Rowe, J.P.; McQuiggan, S.W.; Lester, J.C. Narrative Presence in Intelligent Learning Environments. In In Proceedings of the 2007 AAAI Symposium on Intelligent Narrative Technologies, Arlington, VA, USA, 9–11 November 2007. [Google Scholar]
- Busselle, R.; Bilandzic, H. Measuring Narrative Engagement. Media. Psychol. 2009, 12, 321–347. [Google Scholar] [CrossRef]
- Green, M.C. Narratives and Cancer Communication. J. Commun. 2006, 56, S163–S183. [Google Scholar] [CrossRef]
- Green, M.C.; Brock, T.C. The Role of Transportation in the Persuasiveness of Public Narratives. J. Pers. Soc. Psychol. 2000, 79, 701–721. [Google Scholar] [CrossRef] [PubMed]
- Slater, M.D.; Rouner, D. Entertainment?Education and Elaboration Likelihood: Understanding the Processing of Narrative Persuasion. Commun. Theor. 2002, 12, 173–191. [Google Scholar] [CrossRef]
- Huang, T.-L.; Chung, H.F.L.; Chen, X. Digital Modality Richness Drives Vivid Memory Experience. J. Res. Interact. Mark. 2023, 17, 921–939. [Google Scholar] [CrossRef]
- Bandura, A. Self-efficacy. In The Corsini Encyclopedia of Psychology; Wiley: Hoboken, NJ, USA, 2010; pp. 1–3. [Google Scholar] [CrossRef]
- Cassell, J.; Tartaro, A. Intersubjectivity in Human–Agent Interaction. Interact. Stud. 2007, 8, 391–410. [Google Scholar] [CrossRef]
- Chan, R.Y.K. The Effectiveness of Environmental Advertising: The Role of Claim Type and the Source Country Green Image. Int. J. Advert. 2000, 19, 349–375. [Google Scholar] [CrossRef]
- Chang, C. Feeling Ambivalent About Going Green. J. Advert. 2011, 40, 19–32. [Google Scholar] [CrossRef]
- Hartmann, P.; Apaolaza-Ibáñez, V. Green Advertising Revisited. Int. J. Advert. 2009, 28, 715–739. [Google Scholar] [CrossRef]
- Yi, M.R.; Lee, H. A Study on the Regulatory Fit Effects of Influencer Types and Message Types. Int. J. Hum. Comput. Interact. 2023, 7, 1–13. [Google Scholar] [CrossRef]
- Cacioppo, J.T.; Petty, R.E.; Kao, C.F.; Rodriguez, R. Central and Peripheral Routes to Persuasion: An Individual Difference Perspective. J. Pers. Soc. Psycho. 2005, 51, 1032–1043. [Google Scholar] [CrossRef]
- Izogo, E.E.; Mpinganjira, M. Somewhat pushy but effective: The role of value-laden social media digital content marketing (VSM-DCM) for search and experience products. J. Res. Interact. Mark. 2022, 16, 365–383. [Google Scholar] [CrossRef]
- Seymour, M.; Yuan, L.; Dennis, A.R.; Riemer, K. Have We Crossed the Uncanny Valley? Understanding Affinity, Trustworthiness, and Preference for Realistic Digital Humans in Immersive Environments. J. Assoc. Inf. Syst. 2022, 22, 591–617. [Google Scholar] [CrossRef]
- Trope, Y.; Liberman, N. Construal-Level Theory of Psychological Distance. Psychol. Rev. 2010, 117, 440–463. [Google Scholar] [CrossRef] [PubMed]
- Yu, J.; Dickinger, A.; So, K.K.F.; Egger, R. Artificial intelligence-generated virtual influencer: Examining the effects of emotional display on user engagement. J. Retail. Consum. Serv. 2023, 76, 103560. [Google Scholar] [CrossRef]
- Gordon, R.; Ciorciari, J.; van Laer, T. Using EEG to Examine the Role of Attention, Working Memory, Emotion, and Imagination in Narrative Transportation. Eur. J. Mark. 2018, 52, 92–117. [Google Scholar] [CrossRef]
- Cabanac, M. What Is Emotion? Behav. Process. 2002, 60, 69–83. [Google Scholar] [CrossRef]
- Sheth, J.N.; Newman, B.I.; Gross, B.L. Why We Buy What We Buy: A Theory of Consumption Values. J. Bus. Res. 1991, 22, 159–170. [Google Scholar] [CrossRef]
- Sauseng, P.; Klimesch, W.; Schabus, M.; Doppelmayr, M. Fronto-Parietal EEG Coherence in Theta and Upper Alpha Reflect Central Executive Functions of Working Memory. Int. J. Psychophysiol. 2005, 57, 97–103. [Google Scholar] [CrossRef] [PubMed]
- Sauseng, P.; Klimesch, W. What Does Phase Information of Oscillatory Brain Activity Tell Us about Cognitive Processes? Neurosci. Biobehav. R. 2008, 32, 1001–1013. [Google Scholar] [CrossRef] [PubMed]
- Pfurtscheller, G.; Müller, G.R.; Pfurtscheller, J.; Gerner, H.J.; Rupp, R. ‘Thought’—Control of Functional Electrical Stimulation to Restore Hand Grasp in a Patient with Tetraplegia. Neurosci. Lett. 2003, 351, 33–36. [Google Scholar] [CrossRef] [PubMed]
- Berends, H.I.; Wolkorte, R.; Ijzerman, M.J.; van Putten, M.J.A.M. Differential Cortical Activation during Observation and Observation-and-Imagination. Exp. Brain. Res. 2013, 229, 337–345. [Google Scholar] [CrossRef] [PubMed]
- Dawar, N. Extensions of Broad Brands: The Role of Retrieval in Evaluations of Fit. J. Consum. Psychol. 1996, 5, 189–207. [Google Scholar] [CrossRef]
- Vecchiato, G.; Astolfi, L.; De Vico Fallani, F.; Cincotti, F.; Mattia, D.; Salinari, S.; Soranzo, R.; Babiloni, F. Changes in Brain Activity During the Observation of TV Commercials by Using EEG, GSR and HR Measurements. Brain. Topogr. 2010, 23, 165–179. [Google Scholar] [CrossRef] [PubMed]
- Wang, C.L. Editorial—The misassumptions about contributions. J. Res. Interact. Mark. 2022, 16, 1–2. [Google Scholar] [CrossRef]
- Turner, G. Celebrities and the Environment: The Limits to Their Power. Environ. Commun. 2016, 10, 811–814. [Google Scholar] [CrossRef]
- Conti, M.; Gathani, J.; Tricomi, P.P. Virtual Influencers in Online Social Media. IEEE Commun. Mag. 2022, 60, 86–91. [Google Scholar] [CrossRef]






| b | t | p | 95% CI | |
|---|---|---|---|---|
| Digital human narrative scenarios → Narrative presence | 0.655 | 7.508 | <0.001 | [0.484, 0.826] |
| Narrative presence → Eco-product purchase intention | 0.59 | 12.31 | <0.001 | [0.496, 0.684] |
| Digital human narrative scenarios → Eco-product purchase intention | 0.26 | 3.508 | <0.001 | [0.405, |
| (total effect) | 3.508] | |||
| Digital human narrative scenarios → Eco-product purchase intention | 0.386 | 11.688 | <0.001 | [0.193, |
| (direct effect) | 0.323] | |||
| Digital human narrative scenarios → Narrative presence → Eco-product purchase intention | 0.646 | 7.65 | <0.001 | [0.481, 0.812] |
Disclaimer/Publisher’s Note: The statements, opinions and data contained in all publications are solely those of the individual author(s) and contributor(s) and not of MDPI and/or the editor(s). MDPI and/or the editor(s) disclaim responsibility for any injury to people or property resulting from any ideas, methods, instructions or products referred to in the content. |
© 2024 by the authors. Licensee MDPI, Basel, Switzerland. This article is an open access article distributed under the terms and conditions of the Creative Commons Attribution (CC BY) license (https://creativecommons.org/licenses/by/4.0/).
Share and Cite
Huang, C.; Song, T.; Wang, H. Alone or Mixed? The Effect of Digital Human Narrative Scenarios on Chinese Consumer Eco-Product Purchase Intention. J. Theor. Appl. Electron. Commer. Res. 2024, 19, 1734-1755. https://doi.org/10.3390/jtaer19030085
Huang C, Song T, Wang H. Alone or Mixed? The Effect of Digital Human Narrative Scenarios on Chinese Consumer Eco-Product Purchase Intention. Journal of Theoretical and Applied Electronic Commerce Research. 2024; 19(3):1734-1755. https://doi.org/10.3390/jtaer19030085
Chicago/Turabian StyleHuang, Chaohua, Tong Song, and Haijun Wang. 2024. "Alone or Mixed? The Effect of Digital Human Narrative Scenarios on Chinese Consumer Eco-Product Purchase Intention" Journal of Theoretical and Applied Electronic Commerce Research 19, no. 3: 1734-1755. https://doi.org/10.3390/jtaer19030085
APA StyleHuang, C., Song, T., & Wang, H. (2024). Alone or Mixed? The Effect of Digital Human Narrative Scenarios on Chinese Consumer Eco-Product Purchase Intention. Journal of Theoretical and Applied Electronic Commerce Research, 19(3), 1734-1755. https://doi.org/10.3390/jtaer19030085











