Virtual Reality Experience of Mega Sports Events: A Technology Acceptance Study
Abstract
:1. Introduction
2. Related Research and Conceptual Model
2.1. VR and Its Application for Media Consumption in Mega Sports Events
2.2. Technology Acceptance of VR for Spectating Mega Sports Events
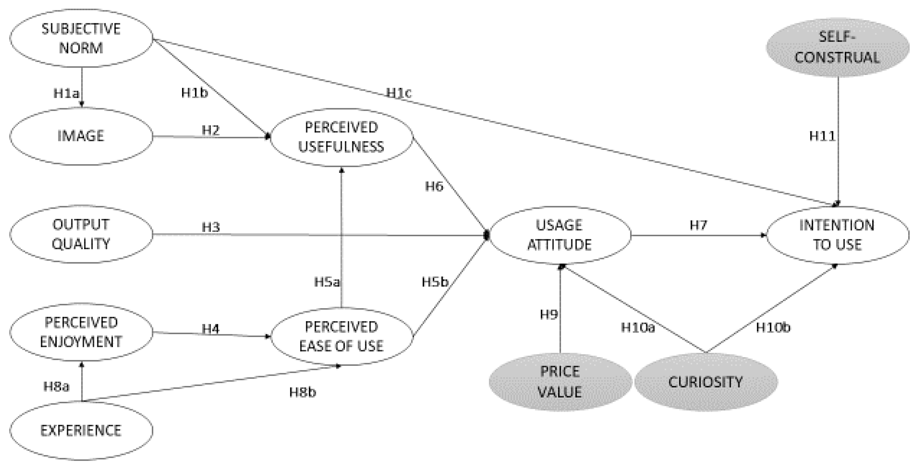
3. Research Hypotheses
3.1. Subjective Norm
3.2. Image
3.3. Output Quality
3.4. Perceived Enjoyment
3.5. Perceived Ease of Use
3.6. Perceived Usefulness
3.7. Usage Attitude
3.8. Experience
3.9. Price Value
3.10. Curiosity
3.11. Self-Construal
4. Materials, Methods, and Data
Data Gathering
5. Results
5.1. Reliability and Validity Assessment
5.2. Inner Model and Hypotheses Evaluation
6. Conclusions and Discussion
6.1. Scholarly Contributions
6.2. Practical Contributions
6.3. Social Implications
6.4. Limitations and Future Research
Author Contributions
Funding
Institutional Review Board Statement
Informed Consent Statement
Data Availability Statement
Conflicts of Interest
References
- Uhm, J.P.; Lee, H.W.; Han, J.W. Creating sense of presence in a virtual reality experience: Impact on neurophysiological arousal and attitude towards a winter sport. Sport Manag. Rev. 2020, 23, 588–600. [Google Scholar] [CrossRef]
- Xu, Z.; Gonzalez-Serrano, M.H.; Porreca, R.; Jones, P. Innovative sports-embedded gambling promotion: A study of spectators’ enjoyment and gambling intention during XFL games. J. Bus. Res. 2021, 131, 206–216. [Google Scholar] [CrossRef]
- Daries, N.; Cristobal-Fransi, E.; Ferrer-Rosell, B. Implementation of Website Marketing Strategies in Sports Tourism: Analysis of the Online Presence and E-Commerce of Golf Courses. J. Theor. Appl. Electron. Commer. Res. 2021, 16, 542–561. [Google Scholar] [CrossRef]
- Gillooly, L.; Crowther, P.; Medway, D. Experiential sponsorship activation at a sports mega-event: The case of Cisco at London 2012. Sports Bus. Manag. 2017, 7, 404–425. [Google Scholar] [CrossRef] [Green Version]
- Alonso-Dos-Santos, M.; Moreno, F.C.; Ríos, F.M.; Alguacil, M. Online Sport Event Consumers: Attitude, E-Quality and E-Satisfaction. J. Theor. Appl. Electron. Commer. Res. 2017, 12, 54–70. [Google Scholar] [CrossRef] [Green Version]
- Kunz, R.E.; Santomier, J.P. Sport content and virtual reality technology acceptance. Sports Bus. Manag. 2020, 10, 88–103. [Google Scholar] [CrossRef]
- Milgram, P.; Kishino, F. A taxonomy of mixed reality visual displays. IEICE TRANS. Inf. Syst. 1994, 77, 1321–1329. [Google Scholar]
- Flavián, C.; Ibáñez-Sánchez, S.; Orús, C. The impact of virtual, augmented and mixed reality technologies on the customer experience. J. Bus. Res. 2019, 100, 547–560. [Google Scholar] [CrossRef]
- Rauschnabel, P.A. Virtually enhancing the real world with holograms: An exploration of expected gratifications of using augmented reality smart glasses. Psych. Mark. 2018, 35, 557–572. [Google Scholar] [CrossRef]
- Lo, W.H.; Cheng, K.L.B. Does virtual reality attract visitors? The mediating effect of presence on consumer response in virtual reality tourism advertising. Inf. Technol. Tour. 2020, 22, 537–562. [Google Scholar] [CrossRef]
- Lui, T.W. Augmented reality and virtual reality: Changing realities in a dynamic world. Inf. Technol. Tour. 2021, 23, 637–639. [Google Scholar] [CrossRef]
- Kim, D.; Ko, Y.J. The impact of virtual reality (VR) technology on sport spectators’ flow experience and satisfaction. Comput. Hum. Behav. 2019, 93, 346–356. [Google Scholar] [CrossRef]
- Bowman, D.A.; McMahan, R.P. Virtual reality: How much immersion is enough? Computer 2007, 40, 36–43. [Google Scholar] [CrossRef]
- Veloutsou, C.; Mafe, C.R. Brands as relationship builders in the virtual world: A bibliometric analysis. Electron. Commer. Res. Appl. 2020, 39, 100901. [Google Scholar] [CrossRef]
- Ihde, D. Technology and the Lifeworld: From Garden to Earth; Indiana University Press: Bloomington, IN, USA, 1990. [Google Scholar]
- Tussyadiah, I.P.; Jung, T.H.; tom Dieck, M.C. Embodiment of wearable augmented reality technology in tourism experiences. J. Tr. Res. 2017, 57, 597–611. [Google Scholar] [CrossRef] [Green Version]
- Flavián, C.; Ibáñez-Sánchez, S.; Orús, C. Impacts of technological embodiment through virtual reality on potential guests’ emotions and engagement. J. Hosp. Mark. Manag. 2021, 30, 1–20. [Google Scholar] [CrossRef]
- Orús, C.; Ibáñez-Sánchez, S.; Flavián, C. Enhancing the customer experience with virtual and augmented reality: The impact of content and device type. I. J. Hosp. Mark. Manag. 2021, 98, 103019. [Google Scholar] [CrossRef]
- Wagler, A.; Hanus, M.D. Comparing virtual reality tourism to real-life experience: Effects of presence and engagement on attitude and enjoyment. Commun. Res. Rep. 2018, 35, 456–464. [Google Scholar] [CrossRef]
- Martínez-Navarro, J.; Bign’e, E.; Guixeres, J.; Alcãniz, M.; Torrecilla, C. The influence of virtual reality in e-commerce. J. Bus. Res. 2019, 100, 475–482. [Google Scholar] [CrossRef]
- Wei, W. Research progress on virtual reality (VR) and augmented reality (AR) in tourism and hospitality: A critical review of publications from 2000 to 2018. J. Hos. Tour. Techn. 2019, 10, 539–570. [Google Scholar] [CrossRef]
- Tussyadiah, I.P.; Wang, D.; Jung, T.H.; tom Dieck, M.C. Virtual reality, presence and attitude change: Empirical evidence from tourism. Tour. Manag. 2018, 66, 140–154. [Google Scholar] [CrossRef]
- Pencarelli, T. The digital revolution in the travel and tourism industry. Inf. Technol. Tour. 2020, 22, 455–476. [Google Scholar] [CrossRef]
- Sagnier, C.; Loup-Escande, E.; Lourdeaux, D.; Thouvenin, I.; Valléry, G. User acceptance of virtual reality: An extended technology acceptance model. Int. J. Hum. Comput. Stud. 2020, 36, 993–1007. [Google Scholar] [CrossRef]
- Peukert, C.; Pfeiffer, J.; Meißner, M.; Pfeiffer, T.; Weinhardt, C. Shopping in virtual reality stores: The influence of immersion on system adoption. J. Inf. Syst. 2019, 36, 755–788. [Google Scholar] [CrossRef]
- Pfeiffer, J.; Pfeiffer, T.; Meißner, M.; Weiß, E. Eye-tracking-based classification of information search behavior using machine learning: Evidence from experiments in physical shops and virtual reality shopping environments. Inf. Syst. Res. 2020, 31, 675–691. [Google Scholar] [CrossRef]
- Huang, H.M.; Liaw, S.S. An analysis of learners’ intentions toward virtual reality learning based on constructivist and technology acceptance approaches. Int. Rev. Res. Open. Dis. Learn. 2018, 19, 1–25. [Google Scholar] [CrossRef] [Green Version]
- Bender, S.M.; Sung, B. Fright, attention, and joy while killing zombies in virtual reality: A psychophysiological analysis of VR user experience. Psych. Mark. 2021, 38, 937–947. [Google Scholar] [CrossRef]
- Lee, J.; Kim, J.; Choi, J.Y. The adoption of virtual reality devices: The technology acceptance model integrating enjoyment, social interaction, and strength of the social ties. Tel. Inf. 2019, 39, 37–48. [Google Scholar] [CrossRef]
- Bertrand, M.; Bouchard, S. Applying the technology acceptance model to VR with people who are favourable to its use. Journ. Cyb. Ther. Reh. 2008, 1, 200–210. [Google Scholar]
- Manis, K.T.; Choi, D. The virtual reality hardware acceptance model (VR-HAM): Extending and individuating the technology acceptance model (TAM) for virtual reality hardware. J. Bus. Res. 2019, 100, 503–513. [Google Scholar] [CrossRef]
- Choi, Y.K.; Totten, J.W. Self-construal’s role in mobile TV acceptance: Extension of TAM across cultures. J. Bus. Res. 2012, 65, 1525–1533. [Google Scholar] [CrossRef]
- Trope, Y.; Liberman, N. Construal-level theory of psychological distance. Psych. Rev. 2010, 117, 440–463. [Google Scholar] [CrossRef] [Green Version]
- Qi, J.Y.; Qu, Q.X.; Zhou, Y.P. How does customer self-construal moderate CRM value creation chain? Elec. Com. Res. App. 2014, 13, 295–304. [Google Scholar] [CrossRef]
- Wohlgenannt, I.; Simons, A.; Stieglitz, S. Virtual reality. Bus. Inf. Syst. Eng. 2020, 62, 455–461. [Google Scholar] [CrossRef]
- Jun, S.H.; Kim, J.H. 5G will popularize virtual and augmented reality: KT’s trials for world’s first 5G Olympics in PyeongChang. In Proceedings of the International Conference on Electronic Commerce, Pangyo, Korea, 17–18 August 2017; pp. 1–8. [Google Scholar] [CrossRef] [Green Version]
- Hartl, E.; Berger, B. Escaping reality: Examining the role of presence and escapism in user adoption of virtual reality glasses. In Proceedings of the 25th European Conference on Information Systems, Guimarães, Portugal, 5–11 June 2017; pp. 2413–2428. [Google Scholar]
- Shin, D. Empathy and embodied experience in virtual environment: To what extent can virtual reality stimulate empathy and embodied experience? Comput. Hum. Behav. 2018, 78, 64–73. [Google Scholar] [CrossRef]
- Zhang, M.; Zhang, Z.; Chang, Y.; Aziz, E.S.; Esche, S.; Chassapis, C. Recent developments in game-based virtual reality educational laboratories using the Microsoft Kinect. Int. J. Emer. Tech. Learn. 2018, 13, 138–159. [Google Scholar] [CrossRef] [Green Version]
- Hilfert, T.; König, M. Low-cost virtual reality environment for engineering and construction. Vis. Eng. 2016, 4, 2. [Google Scholar] [CrossRef] [Green Version]
- Ahir, K.; Govani, K.; Gajera, R.; Shah, M. Application on virtual reality for enhanced education learning, military training and sports. Aug. Hum. Res. 2020, 5, 7. [Google Scholar] [CrossRef]
- Jackson, T., II. Immersive Virtual Reality in Sports: Coaching and Training. In Implementing Augmented Reality into Immersive Virtual Learning Environments; Russel, D., Ed.; IGI Global: Hershey, PA, USA, 2021; pp. 135–150. [Google Scholar] [CrossRef]
- Neumann, D.L.; Moffitt, R.L.; Thomas, P.R.; Loveday, K.; Watling, D.P.; Lombard, C.L.; Tremeer, M.A. A systematic review of the application of interactive virtual reality to sport. J. Virtual Real. 2018, 22, 183–198. [Google Scholar] [CrossRef] [Green Version]
- Bideau, B.; Kulpa, R.; Vignais, N.; Brault, S.; Multon, F.; Craig, C. Using virtual reality to analyze sports performance. IEEE Comput. Graph. Appl. 2009, 30, 14–21. [Google Scholar] [CrossRef]
- Kuhnen, U.; Hannover, B.; Schubert, B. The semantic-procedural interface model of the self: The role of self-knowledge for context-dependent versus context-independent modes of thinking. J. Pers. Soc. Psychol. 2001, 80, 397–409. [Google Scholar] [CrossRef] [PubMed]
- Rondan-Cataluña, F.J.; Arenas-Gaitán, J.; Ramírez-Correa, P.E. A comparison of the different versions of popular technology acceptance models. Kybernetes 2015, 4, 788–805. [Google Scholar] [CrossRef]
- Tao, M.; Nawaz, M.Z.; Nawaz, S.; Butt, A.H.; Ahmad, H. Users’ acceptance of innovative mobile hotel booking trends: UK vs. PRC. Inf. Tech. Tour. 2018, 20, 9–36. [Google Scholar] [CrossRef]
- Zhang, J.; Mao, E. Cash, credit, or phone? An empirical study on the adoption of mobile payments in the United States. Psychol. Mark. 2020, 37, 87–98. [Google Scholar] [CrossRef]
- Davis, F.D. Perceived usefulness, perceived ease of use, and user acceptance of information technology. MIS Q. 1989, 13, 319–340. [Google Scholar] [CrossRef] [Green Version]
- Venkatesh, V.; Bala, H. Technology acceptance model 3 and a research agenda on interventions. Dec. Sci. 2008, 39, 273–315. [Google Scholar] [CrossRef] [Green Version]
- Venkatesh, V.; Davis, F.D. A theoretical extension of the technology acceptance model: Four longitudinal field studies. Manag. Sci. 2000, 46, 186–204. [Google Scholar] [CrossRef] [Green Version]
- Hsu, C.L.; Lu, H.P. Why do people play online games? An extended TAM with social influences and flow experience. Inf. Manag. 2004, 41, 853–868. [Google Scholar] [CrossRef]
- Moon, J.W.; Kim, Y.G. Extending the TAM for a World-Wide-Web context. Inf. Manag. 2001, 38, 217–230. [Google Scholar] [CrossRef]
- Venkatesh, V.; Thong, J.Y.; Xu, X. Consumer acceptance and use of information technology: Extending the unified theory of acceptance and use of technology. Manag. Inf. Syst. Q. 2012, 36, 157–178. [Google Scholar] [CrossRef] [Green Version]
- Jang, W.; Wu, L.; Wen, J. Understanding the effects of different types of meaningful sports consumption on sports consumers’ emotions, motivations, and behavioral intentions. Sport Manag. Rev. 2021, 24, 46–68. [Google Scholar] [CrossRef]
- Doyle, J.P.; Filo, K.; Lock, D.; Funk, D.C.; McDonald, H. Exploring PERMA in spectator sport: Applying positive psychology to examine the individual-level benefits of sport consumption. Sport Manag. Rev. 2016, 19, 506–519. [Google Scholar] [CrossRef] [Green Version]
- Teal, R.; Roberts, M.; Harrigan, P.; Clarkson, J.; Rosenberg, M. Leveraging spectator emotion: A review and conceptual framework for marketing health behaviors in elite sports. Sport Manag. Rev. 2020, 23, 183–199. [Google Scholar] [CrossRef]
- Li, G.X.; Liu, J.X. Construal level theory: Theoretical framework and affect process in consumer behaviors. In Proceedings of the International Conference on Management Science & Engineering 21th Annual Conference Proceedings, Helsinki, Finland, 17–19 August 2014; Lan, H., Yang, Y.H., Eds.; IEEE: Piscataway, NJ, USA, 2014; pp. 475–483. [Google Scholar] [CrossRef]
- Lo, C.J.; Tsarenko, Y.; Tojib, D. Does consumer-firm affiliation matter? The impact of social distance on consumers’ moral judgments. Psychol. Mark. 2019, 36, 1215–1225. [Google Scholar] [CrossRef]
- Zhang, Z.; Wang, X.; Wu, R. Is the devil in the details? Construal-level effects on perceived usefulness of online reviews for experience services. Electron. Commer. Res. Appl. 2021, 46, 101033. [Google Scholar] [CrossRef]
- Belanche, D.; Casaló, L.V.; Flavián, C. Artificial Intelligence in FinTech: Understanding robo-advisors adoption among customers. Ind. Manag. Data Syst. 2019, 119, 1411–1430. [Google Scholar] [CrossRef]
- Belanche, D.; Casaló, L.V.; Flavián, F. Customer’s acceptance of humanoid robots in services: The moderating role of risk aversion. In Marketing and Smart Technologies; Rocha, A., Reis, J.L., Peter, M.K., Cayolla, R., Loureiro, S., Bogdanović, Z., Eds.; Springer: Singapore, 2020; pp. 449–458. [Google Scholar]
- Flavián, C.; Pérez-Rueda, A.; Belanche, D.; Casaló, L.V. Intention to use analytical artificial intelligence (AI) in services–the effect of technology readiness and awareness. J. Serv. Manag. 2022, 33, 293–320. [Google Scholar] [CrossRef]
- Ariffin, S.K.; Abd Rahman, M.F.R.; Muhammad, A.M.; Zhang, Q. Understanding the consumer’s intention to use the e-wallet services. Span. J. Mark.-ESIC 2021, 25, 446–461. [Google Scholar] [CrossRef]
- Camilleri, M.A.; Falzon, L. Understanding motivations to use online streaming services: Integrating the technology acceptance model (TAM) and the uses and gratifications theory (UGT). Span. J. Mark.–ESIC 2021, 25, 217–238. [Google Scholar] [CrossRef]
- Rynarzewska, A.I. Virtual reality: A new channel in sport consumption. J. Res. Interact. Mark. 2018, 12, 472–488. [Google Scholar] [CrossRef]
- Mütterlein, J.; Hess, T. Immersion, presence, interactivity: Towards a joint understanding of factors influencing virtual reality acceptance and use. In A Tradition of Innovation, Proceedings of the 23rd Americas Conference on Information Systems, Association for Information Systems, Boston, MA, USA, 10–12 August 2017; Association for Information Systems (AIS): Atlanta, GA, USA, 2017; pp. 1–10. [Google Scholar]
- Mlekus, L.; Bentler, D.; Paruzel, A.; Kato-Beiderwieden, A.L.; Maier, G.W. How to raise technology acceptance: User experience characteristics as technology-inherent determinants. Gruppe. Interaktion. Organ. 2020, 51, 273–283. [Google Scholar] [CrossRef]
- Schepers, J.; Wetzels, M. A meta-analysis of the technology acceptance model: Investigating subjective norm and moderation effects. Inf. Manag. 2007, 44, 90–103. [Google Scholar] [CrossRef]
- Blau, P.M. Exchange and Power in Social Life; Wiley: New York, NY, USA, 1964. [Google Scholar]
- Kiesler, C.A.; Kiesler, S.B. Conformity; Addison Wesley Publishing Company: Reading, MA, USA, 1969. [Google Scholar]
- Pfeffer, J. Organizations and Organization Theory; Pitman: Boston, MA, USA, 1982. [Google Scholar]
- Kelman, H.C. Compliance, identification, and internalization three processes of attitude change. Int. J. Confl. Manag. 1958, 2, 51–60. [Google Scholar] [CrossRef]
- Warshaw, P.R. A new model for predicting behavioral intentions: An alternative to Fishbein. J. Mark. Res. 1980, 17, 153–172. [Google Scholar] [CrossRef]
- Salancik, G.R.; Pfeffer, J. A social information processing approach to job attitudes and task design. Adm. Sci. Q. 1978, 23, 224–253. [Google Scholar] [CrossRef] [PubMed]
- Fulk, J.; Steinfield, C.W.; Schmitz, J.; Power, J.G. A social information processing model of media use in organizations. Commun. Res. 1987, 14, 529–552. [Google Scholar] [CrossRef]
- Rice, R.E.; Aydin, C. Attitudes toward new organizational technology: Network proximity as a mechanism for social information processing. Adm. Sci. Q. 1991, 36, 219–244. [Google Scholar] [CrossRef]
- Lu, J.; Yao, J.E.; Yu, C.S. Personal innovativeness, social influences and adoption of wireless Internet services via mobile technology. J. Strateg. Inf. Syst. 2005, 14, 245–268. [Google Scholar] [CrossRef]
- Fetscherin, M.; Lattemann, C. User acceptance of virtual worlds. J. Electron. Commer. Res. 2008, 9, 231–242. [Google Scholar]
- Chen, C.Y.; Shih, B.Y.; Yu, S.H. Disaster prevention and reduction for exploring teachers’ technology acceptance using a virtual reality system and partial least squares techniques. Nat. Hazards 2012, 62, 1217–1231. [Google Scholar] [CrossRef]
- Bhattacherjee, A. Acceptance of e-commerce services: The case of electronic brokerages. IEEE Trans. Syst. Man Cybern. Syst. 2000, 30, 411–420. [Google Scholar] [CrossRef] [Green Version]
- Alalwan, A.A.; Yogesh, K.D.; Nripendra, P.R. Factors influencing adoption of mobile banking by Jordanian bank customers: Extending UTAUT2 with trust. Int. J. Inf. Manag. 2017, 37, 99–110. [Google Scholar] [CrossRef]
- Sanchez-Franco, M.J. WebCT–The quasimoderating effect of perceived affective quality on an extending Technology Acceptance Model. Comput. Educ. J. 2010, 54, 37–46. [Google Scholar] [CrossRef]
- Huang, Y.C.; Backman, S.J.; Backman, K.F.; Moore, D. Exploring user acceptance of 3D virtual worlds in travel and tourism marketing. Tour. Manag. 2013, 36, 490–501. [Google Scholar] [CrossRef]
- Yang, H.; Yu, J.; Zo, H.; Choi, M. User acceptance of wearable devices: An extended perspective of perceived value. Telemat. Inform. 2016, 33, 256–269. [Google Scholar] [CrossRef]
- King, W.R.; He, J. A meta-analysis of the technology acceptance model. Inf. Manag. 2006, 43, 740–755. [Google Scholar] [CrossRef]
- Chow, M.; Herold, D.K.; Choo, T.M.; Chan, K. Extending the technology acceptance model to explore the intention to use Second Life for enhancing healthcare education. Comput. Educ. J. 2012, 59, 1136–1144. [Google Scholar] [CrossRef]
- Kim, J.; Forsythe, S. Adoption of virtual try-on technology for online apparel shopping. J. Interact. Mark. 2008, 22, 45–59. [Google Scholar] [CrossRef]
- Tokel, S.T.; İsler, V. Acceptance of virtual worlds as learning space. Innov. Educ. Teach. Int. 2015, 52, 254–264. [Google Scholar] [CrossRef]
- Wallace, L.G.; Sheetz, S.D. The adoption of software measures: A technology acceptance model (TAM) perspective. Inf. Manag. 2014, 51, 249–259. [Google Scholar] [CrossRef]
- Cross, S.E.; Madson, L. Models of the self: Self-construals and gender. Psychol. Bull. 1997, 122, 5–37. [Google Scholar] [CrossRef] [PubMed]
- Ho, C.K.; Ke, W.; Liu, H. E-learning system implementation: Implications from the construal level theory. In Proceedings of the Pacific Asia Conference on Information Systems (PACIS), Jeju Island, Korea, 18–22 June 2013; p. 243. Available online: https://aisel.aisnet.org/pacis2013/243 (accessed on 23 May 2022).
- Horn, R.; Wagner, R. Advancing reputation measurement: Evolving toward improved quantitative assessments. Mark. Intell. Plan. 2019, 38, 181–194. [Google Scholar] [CrossRef]
- Grimm, M.S.; Wagner, R. The Impact of Missing Values on PLS, ML and FIML Model Fit. Arch. Data Sci. 2020, 6, 1–17. [Google Scholar] [CrossRef]
- Dijkstra, T.K.; Henseler, J. Consistent and asymptotically normal PLS estimators for linear structural equations. Comput. Stat. Data Anal. 2015, 81, 10–23. [Google Scholar] [CrossRef] [Green Version]
- Dijkstra, T.K.; Schermelleh-Engel, K. Consistent partial least squares for nonlinear structural equation models. Psychometrika 2014, 79, 585–604. [Google Scholar] [CrossRef]
- Hair, J.F.; Ringle, C.M.; Sarstedt, M. PLS-SEM: Indeed a silver bullet. J. Mark. Theory Pract. 2011, 19, 139–152. [Google Scholar] [CrossRef]
- Hair, J.F.; Ringle, C.M.; Sarstedt, M. The use of partial least squares (PLS) to address marketing management topics. J. Mark. Theory Pract. 2011, 19, 135–138. Available online: https://ssrn.com/abstract=2228902 (accessed on 23 May 2022). [CrossRef]
- Hair, J.F.; Risher, J.J.; Sarstedt, M.; Ringle, C.M. When to use and how to report the results of PLS-SEM. Eur. Bus. Rev. 2019, 31, 2–24. [Google Scholar] [CrossRef]
- Liberman, N.; Trope, Y.; Stephan, E. Psychological distance. In Social Psychology: Handbook of Basic Principles; Kruglanski, A.W., Higgins, E.T., Eds.; The Guilford Press: New York, NY, USA, 2007; pp. 353–381. [Google Scholar]
- Baumgartner, H.; Steenkamp, J.B.E. Exploratory consumer buying behavior: Conceptualization and measurement. Int. J. Res. Mark. 1996, 13, 121–137. [Google Scholar] [CrossRef]
- Thamizhvanan, A.; Xavier, M.J. Determinants of customers’ online purchase intention: An empirical study in India. J. Indian Bus. Res. 2013, 5, 17–32. [Google Scholar] [CrossRef]
- Yeo, V.C.S.; Goh, S.K.; Rezaei, S. Consumer experiences, attitude and behavioral intention toward online food delivery (OFD) services. J. Retail. Consum. Serv. 2017, 35, 150–162. [Google Scholar] [CrossRef]
- Hu, L.T.; Bentler, P.M. Fit indices in covariance structure modeling: Sensitivity to underparameterized model misspecification. Psychol. Methods 1998, 3, 424–453. [Google Scholar] [CrossRef]
- Sarstedt, M.; Henseler, J.; Ringle, C.M. Multigroup analysis in partial least squares (PLS) path modeling: Alternative methods and empirical results. Res. Methodol. Strategy Manag. 2011, 22, 195–218. [Google Scholar] [CrossRef]
- Kosa, M.; Uysal, A.; Eren, P.E. Acceptance of Virtual Reality Games: A Multi-Theory Approach. Int. J. Gaming. Comput. Mediat. Simul. 2020, 12, 43–70. [Google Scholar] [CrossRef]
- Szajna, B. Empirical evaluation of the revised technology acceptance model. Manag. Sci. 1996, 42, 85–92. [Google Scholar] [CrossRef]
- Wixom, B.H.; Todd, P.A. A theoretical integration of user satisfaction and technology acceptance. Inf. Syst. Res. 2005, 16, 85–102. [Google Scholar] [CrossRef]
- Zulauf, K.; Wagner, R. Online shopping therapy: If you want to be happy, shop around. J. Int. Consum. Mark. 2021. advance online publication. [Google Scholar] [CrossRef]
- Van Heerde, H.J.; Moorman, C.; Moreau, C.P.; Palmatier, R.W. Reality Check: Infusing Ecological Value into Academic Marketing Research. J. Mark. 2021, 85, 1–13. [Google Scholar] [CrossRef]
- Kim, H.S.; Kim, M. Viewing sports online together? Psychological consequences on social live streaming service usage. Sport Manag. Rev. 2020, 23, 869–882. [Google Scholar] [CrossRef]
- Flavián, C.; Ibáñez-Sánchez, S.; Orús, C. The influence of scent on virtual reality experiences: The role of aroma-content congruence. J. Bus. Res. 2021, 123, 289–301. [Google Scholar] [CrossRef]

| Variable | Cases (%) | Variable | Cases (%) | ||
|---|---|---|---|---|---|
| Gender | Male | 148 (43.66%) | Education | Secondary school | 119 (35.1%) |
| Female | 188 (55.46%) | College degree | 57 (16.82%) | ||
| I prefer not to answer | 3 (0.88%) | Bachelor’s degree | 111 (32.74%) | ||
| Do you do any sports? | Yes | 219 (64.6%) | Master’s degree | 44 (12.98%) | |
| No | 120 (35.4%) | Doctorate degree | 8 (2.36%) | ||
| What sport | Age | 18–30 | 229 (67.55%) | ||
| do you do? | 31–40 | 30 (8.85%) | |||
| (multiple | 41–50 | 37 (10.92%) | |||
| responses) | Tennis | 20 (6.23%) | 51–60 | 34 (10.03%) | |
| Swimming | 23 (7.16%) | 61–70 | 6 (1.77%) | ||
| Volleyball | 12 (3.74%) | 71–80 | 3 (0.88%) | ||
| Basketball | 13 (4.05%) | Country | Italy | 221 (65.19%) | |
| Gymnastics | 36 (11.21%) | France | 68 (20.06%) | ||
| Fencing | 32 (9.97%) | Poland | 13 (3.84%) | ||
| Jogging | 56 (17.45%) | Germany | 5 (1.47%) | ||
| Athletics | 7 (2.18%) | Spain | 4 (1.18%) | ||
| Football | 25 (7.79%) | United Kingdom | 4 (1.18%) | ||
| Other | 97 (30.22%) | Other | 24 (7.08%) | ||
| Outer Loading | Cronbach’s Alpha | Rho_A | CR | AVE | |
|---|---|---|---|---|---|
| Self-construal [88,100] | 0.838 | 0.841 | 0.839 | 0.723 | |
| When you are using a VR device … | |||||
| Do you think about how useful it is to support you in watching sports? | 0.880 | ||||
| Do you think about how easy it is to use it to watch sports? | 0.819 | ||||
| Curiosity [101] | 0.739 | 0.787 | 0.756 | 0.614 | |
| I like to shop around and look at displays. | 0.657 | ||||
| I often read advertisements just out of curiosity. | 0.892 | ||||
| Experience [102,103] | 0.851 | 0.852 | 0.851 | 0.741 | |
| I feel comfortable using a VR device. | 0.844 | ||||
| I feel competent using a VR device. | 0.878 | ||||
| Image [50,51] | 0.777 | 0.779 | 0.778 | 0.637 | |
| Among my friends, people who use VR devices attract more attention. | 0.824 | ||||
| Having a VR device is a status symbol among my friends. | 0.771 | ||||
| Intention to use [50] | 0.923 | 0.924 | 0.924 | 0.801 | |
| There is a high likelihood that I will use a VR device during the next Olympic Games. | 0.879 | ||||
| I will use a VR device during the next Olympic Games. | 0.902 | ||||
| Using a VR device during the next Olympic Games is important to me. | 0.905 | ||||
| Output quality [50,51] | 0.806 | 0.816 | 0.809 | 0.681 | |
| I have no problem with the quality of VR’s video/image output. | 0.878 | ||||
| I rate the video/image I get from VR as excellent. | 0.769 | ||||
| Perceived ease of use [49] | 0.839 | 0.840 | 0.839 | 0.635 | |
| I believe it would be easy to get a VR device to do what I want it to do. | 0.791 | ||||
| I would find a VR device flexible to interact with. | 0.827 | ||||
| It would be easy for me to become skillful at using a VR device. | 0.772 | ||||
| Perceived enjoyment [49] | 0.896 | 0.896 | 0.896 | 0.811 | |
| I believe I would find using a VR device enjoyable. | 0.893 | ||||
| Using a VR device would be enjoyable. | 0.908 | ||||
| Perceived usefulness [49] | 0.837 | 0.839 | 0.838 | 0.722 | |
| I believe using a VR device would help me to be more effective. | 0.825 | ||||
| Using a VR device would improve my life. | 0.873 | ||||
| Price value [54] | 0.900 | 0.904 | 0.901 | 0.821 | |
| The current average price of a VR device is €100: | |||||
| A VR device is a good value for the money. | 0.869 | ||||
| At the current average price, a VR device provides a good value. | 0.941 | ||||
| Subjective norm [32] | 0.812 | 0.829 | 0.820 | 0.606 | |
| I feel envy toward people who own a VR device. | 0.676 | ||||
| People important to me think I should use a VR device. | 0.855 | ||||
| People I look up to expect me to use a VR device. | 0.793 | ||||
| Usage attitude [49] | 0.966 | 0.966 | 0.966 | 0.852 | |
| My impression of using a VR device is: bad–good. | 0.918 | ||||
| My impression of using a VR device is: negative–positive. | 0.925 | ||||
| My impression of using a VR device is: unsatisfactory–satisfactory. | 0.937 | ||||
| My impression of using a VR device is: unfavorable–favorable. | 0.913 | ||||
| My impression of using a VR device is: unpleasant–pleasant. | 0.923 |
| SC | C | EX | IM | IU | OQ | PEOU | PE | PU | PV | SN | UA | |
|---|---|---|---|---|---|---|---|---|---|---|---|---|
| SC | 0.850 | 0.179 | 0.273 | 0.321 | 0.517 | 0.180 | 0.173 | 0.145 | 0.354 | 0.167 | 0.240 | 0.247 |
| C | 0.183 | 0.783 | 0.174 | 0.215 | 0.351 | 0.028 | 0.111 | 0.218 | 0.186 | 0.184 | 0.174 | 0.213 |
| EX | 0.271 | 0.168 | 0.861 | 0.222 | 0.291 | 0.260 | 0.678 | 0.488 | 0.347 | 0.243 | 0.313 | 0.386 |
| IM | 0.319 | 0.213 | 0.223 | 0.798 | 0.482 | 0.311 | 0.324 | 0.328 | 0.656 | 0.181 | 0.756 | 0.311 |
| IU | 0.516 | 0.352 | 0.290 | 0.482 | 0.895 | 0.186 | 0.284 | 0.234 | 0.594 | 0.238 | 0.539 | 0.313 |
| OQ | 0.177 | −0.004 | 0.261 | 0.309 | 0.183 | 0.825 | 0.288 | 0.263 | 0.230 | 0.431 | 0.156 | 0.641 |
| PEOU | 0.172 | 0.104 | 0.677 | 0.328 | 0.285 | 0.290 | 0.797 | 0.657 | 0.586 | 0.299 | 0.391 | 0.440 |
| PE | 0.145 | 0.204 | 0.488 | 0.331 | 0.233 | 0.263 | 0.658 | 0.901 | 0.507 | 0.393 | 0.310 | 0.599 |
| PU | 0.353 | 0.185 | 0.346 | 0.657 | 0.591 | 0.227 | 0.588 | 0.507 | 0.849 | 0.246 | 0.667 | 0.417 |
| PV | 0.166 | 0.171 | 0.244 | 0.185 | 0.237 | 0.428 | 0.301 | 0.393 | 0.245 | 0.906 | 0.182 | 0.487 |
| SN | 0.239 | 0.175 | 0.307 | 0.747 | 0.539 | 0.149 | 0.380 | 0.296 | 0.658 | 0.176 | 0.778 | 0.203 |
| UA | 0.247 | 0.202 | 0.385 | 0.312 | 0.312 | 0.639 | 0.441 | 0.599 | 0.416 | 0.486 | 0.195 | 0.923 |
| Image | Stone–Geisser Q2 = 0.292 | R2 = 0.558 | R2 adjusted = 0.556 | ||||||
| Coefficient | Path Coefficient | T-Statistics | p-Values | f2 | VIF | Hypothesis | |||
| Subjective Norm | 0.747 | 14.603 | <0.001 | *** | 1.260 | 1.000 | H1a (strongly supported) | ||
| Intention to use | Stone–Geisser Q2 = 0.350 | R2 = 0.502 | R2 adjusted = 0.496 | ||||||
| Coefficient | Path Coefficient | T-Statistics | p-Values | f2 | VIF | Hypothesis | |||
| Curiosity | 0.195 | 4.163 | <0.001 | *** | 0.071 | 1.078 | H10b (strongly supported) | ||
| Self-Construal | 0.359 | 7.132 | <0.001 | *** | 0.231 | 1.125 | H11 (strongly supported) | ||
| Subjective Norm | 0.398 | 7.178 | <0.001 | *** | 0.290 | 1.098 | H1c (strongly supported) | ||
| Usage Attitude | 0.107 | 2.254 | 0.025 | * | 0.021 | 1.112 | H7 (weakly supported) | ||
| Perceived ease of use | Stone–Geisser Q2 = 0.341 | R2 = 0.599 | R2 adjusted = 0.597 | ||||||
| Coefficient | Path Coefficient | T-Statistics | p-Values | f2 | VIF | Hypothesis | |||
| Experience | 0.468 | 7.531 | <0.001 | *** | 0.416 | 1.312 | H8b (strongly supported) | ||
| Perceived Enjoyment | 0.429 | 7.113 | <0.001 | *** | 0.351 | 1.312 | H4 (strongly supported) | ||
| Perceived enjoyment | Stone–Geisser Q2 = 0.161 | R2 = 0.238 | R2 adjusted = 0.235 | ||||||
| Coefficient | Path Coefficient | T-Statistics | p-Values | f2 | VIF | Hypothesis | |||
| Experience | 0.488 | 9.766 | <0.001 | *** | 0.312 | 1.000 | H8a (strongly supported) | ||
| Perceived usefulness | Stone–Geisser Q2 = 0.390 | R2 = 0.616 | R2 adjusted = 0.613 | ||||||
| Coefficient | Path Coefficient | T-Statistics | p-Values | f2 | VIF | Hypothesis | |||
| Image | 0.336 | 2.936 | 0.003 | ** | 0.129 | 2.272 | H2 (supported) | ||
| Perceived Ease of Use | 0.378 | 6.362 | <0.001 | *** | 0.317 | 1.174 | H5a (strongly supported) | ||
| Subjective Norm | 0.264 | 2.339 | 0.020 | * | 0.077 | 2.369 | H1b (weakly supported) | ||
| Usage attitude | Stone–Geisser Q2 = 0.414 | R2 = 0.551 | R2 adjusted = 0.544 | ||||||
| Coefficient | Path Coefficient | T-Statistics | p-Values | f2 | VIF | Hypothesis | |||
| Curiosity | 0.131 | 2.379 | 0.018 | * | 0.036 | 1.067 | H10a (weakly supported) | ||
| Output Quality | 0.489 | 8.090 | <0.001 | *** | 0.414 | 1.285 | H3 strongly supported) | ||
| Perceived Ease of Use | 0.142 | 2.096 | 0.037 | * | 0.028 | 1.622 | H5b (weakly supported) | ||
| Perceived Usefulness | 0.155 | 2.415 | 0.016 | * | 0.034 | 1.578 | H6 (weakly supported) | ||
| Price Value | 0.174 | 2.827 | 0.005 | ** | 0.051 | 1.320 | H9 (supported) | ||
Publisher’s Note: MDPI stays neutral with regard to jurisdictional claims in published maps and institutional affiliations. |
© 2022 by the authors. Licensee MDPI, Basel, Switzerland. This article is an open access article distributed under the terms and conditions of the Creative Commons Attribution (CC BY) license (https://creativecommons.org/licenses/by/4.0/).
Share and Cite
Capasa, L.; Zulauf, K.; Wagner, R. Virtual Reality Experience of Mega Sports Events: A Technology Acceptance Study. J. Theor. Appl. Electron. Commer. Res. 2022, 17, 686-703. https://doi.org/10.3390/jtaer17020036
Capasa L, Zulauf K, Wagner R. Virtual Reality Experience of Mega Sports Events: A Technology Acceptance Study. Journal of Theoretical and Applied Electronic Commerce Research. 2022; 17(2):686-703. https://doi.org/10.3390/jtaer17020036
Chicago/Turabian StyleCapasa, Ludovica, Katrin Zulauf, and Ralf Wagner. 2022. "Virtual Reality Experience of Mega Sports Events: A Technology Acceptance Study" Journal of Theoretical and Applied Electronic Commerce Research 17, no. 2: 686-703. https://doi.org/10.3390/jtaer17020036
APA StyleCapasa, L., Zulauf, K., & Wagner, R. (2022). Virtual Reality Experience of Mega Sports Events: A Technology Acceptance Study. Journal of Theoretical and Applied Electronic Commerce Research, 17(2), 686-703. https://doi.org/10.3390/jtaer17020036

