Engagement on Twitter, a Closer Look from the Consumer Electronics Industry
Abstract
1. Introduction
2. Materials Theoretical Background
2.1. Social Networks
2.2. Twitter
- Pre-purchase: using microblogs to read what customers want to say in the market research.
- Purchase: another way of using microblogs by the company is to send advertising and brand reinforcement messages.
- Post-purchase: refers to customer service, where companies can turn to these microblogging sites for continuous improvement in customer service and claims management.
2.3. Engagement
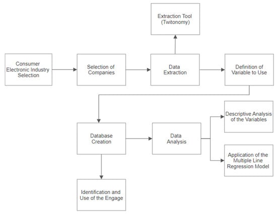
3. Materials and Methods
3.1. Data
3.2. Data Processing
4. Results
4.1. Descriptive Analysis of Variables
4.2. Pearson’s Correlation Coefficient
4.3. Regressions
5. Discussion
6. Conclusions
Author Contributions
Funding
Institutional Review Board Statement
Informed Consent Statement
Data Availability Statement
Acknowledgments
Conflicts of Interest
Appendix A
| Names of the Companies | Names on Twitter |
|---|---|
| LG Electronics | @LGUS |
| Huawei | @Huawei |
| Samsung Electronics | @Samsung |
| Sony | @Sony |
| Xiaomi | @Xiaomi |
| Motorola | @Moto |
| HP | @HP |
| ASUS | @ASUS |
| Nokia | @nokia |
| Microsoft | @Microsoft |
| Dell | @Dell |
| Lenovo | @Lenovo |
| Intel | @intel |
| AMD | @AMD |
| Amazon | @amazon |
| NVIDIA | @nvidia |
| Logitech | @logitech |
| Canon USA Corp. | @canonusa |
| TCL USA | @TCL_USA |
| Toshiba | @toshibausa |
| OnePlus | @oneplus |
| Philips | @philips |
| Nintendo of America | @nintendoamerica |
| NikonUSA | @nikonusa |
| Bose | @bose |
| Kodak | @kodak |
| Panasonic Corp. | @panasonic |
| Hitachi | @hitachiglobal |
| Pebble | @pebble |
References
- Prakash, M.; Ramage, S.; Kavvada, A.; Goodman, S. Open Earth Observations for Sustainable Urban Development. Remote Sens. 2020, 12, 1646. [Google Scholar] [CrossRef]
- Egaña, F.; Pezoa-Fuentes, C.; Roco, L. The Use of Digital Social Networks and Engagement in Chilean Wine Industry. J. Theor. Appl. Electron. Commer. Res. 2021, 16, 70. [Google Scholar] [CrossRef]
- Giakoumaki, C.; Krepapa, A. Brand engagement in self-concept and consumer engagement in social media: The role of the source. Psychol. Mark. 2020, 37, 457–465. [Google Scholar] [CrossRef]
- Knol, A.; Tan, Y.-H. The Cultivation of Information Infrastructures for International Trade: Stakeholder Challenges and Engagement Reasons. J. Theor. Appl. Electron. Commer. Res. 2018, 13, 106–117. [Google Scholar] [CrossRef]
- Habibi, M.R.; Laroche, M.; Richard, M.O. The roles of brand community and community engagement in building brand trust on social media. Comput. Hum. Behav. 2014, 37, 152–161. [Google Scholar] [CrossRef]
- Calderón-Monge, E.; Ramírez-Hurtado, J.M. Measuring the consumer engagement related to social media: The case of franchising. Electron. Commer. Res. 2021, 0123456789, 1–26. [Google Scholar] [CrossRef]
- Jansen, B.J.; Zhang, M.; Sobel, K.; Chowdury, A. Twitter power: Tweets as electronic word of mouth. J. Am. Soc. Inf. Sci. Technol. 2009, 60, 2169–2188. [Google Scholar] [CrossRef]
- Marketing Science Institute. Research Priorities 2020–2022. 2020. Available online: https://www.msi.org/wp-content/uploads/2020/06/MSI$_$RP20-22.pdf (accessed on 11 August 2021).
- Pletikosa Cvijikj, I.; Michahelles, F. Online engagement factors on Facebook brand pages. Soc. Netw. Anal. Min. 2013, 3, 843–861. [Google Scholar] [CrossRef]
- Saabate, F.; Berbegal-Mirabent, J.; Cañabate, A.; Lebherz, P.R. Factors influencing popularity of branded content in Facebook fan pages. Eur. Manag. J. 2014, 32, 1001–1011. [Google Scholar] [CrossRef]
- Pérez Dasilva, J.; Genaut Arratibel, A.; Meso Ayerdi, K.; Mendiguren Galdospin, T.; Marauri Castillo, Í.; Iturregui Mardaras, L.; Rivero Santamarina, D. Las empresas en Facebook y Twitter. Situación actual y estrategias comunicativas. Rev. Lat. Comun. Soc. 2013, 68, 20–30. [Google Scholar] [CrossRef]
- Matosas-López, L.; Romero-Ania, A. How to Improve Customer Engagement in Social Networks: A Study of Spanish Brands in the Automotive Industry. J. Theor. Appl. Electron. Commer. Res. 2021, 16, 177. [Google Scholar] [CrossRef]
- Zhang, M.; Jansen, B.J.; Chowdhury, A. Business engagement on Twitter: A path analysis. Electron. Mark. 2011, 21, 161–175. [Google Scholar] [CrossRef]
- Ibrahim, N.F.; Wang, X.; Bourne, H. Exploring the effect of user engagement in online brand communities: Evidence from Twitter. Comput. Hum. Behav. 2017, 72, 321–338. [Google Scholar] [CrossRef]
- Dolan, R.; Conduit, J.; Fahy, J. Social media engagement: A construct of positively and negatively valenced engagement behaviors. In Customer Engagement; Routledge: New York, NY, USA, 2015; pp. 120–141. [Google Scholar]
- Itakura, K.Y.; Sonehara, N. Using Twitter’s Mentions for Efficient Emergency Message Propagation. In Proceedings of the 2013 International Conference on Availability, Reliability and Security, Regensburg, Germany, 2–6 September 2013; pp. 530–537. [Google Scholar] [CrossRef]
- Muñoz-Expósito, M.; Oviedo-García, M.Á.; Castellanos-Verdugo, M. How to measure engagement in Twitter: Advancing a metric. Internet Res. 2017, 27, 1122–1148. [Google Scholar] [CrossRef]
- Mei, Y.; Zhong, Y.; Yang, J. Finding and Analyzing Principal Features for Measuring User Influence on Twitter. In Proceedings of the 2015 IEEE 1st International Conference on Big Data Computing Service and Applications, BigDataService 2015, Redwood City, CA, USA, 30 March–2 April 2015; pp. 478–486. [Google Scholar] [CrossRef]
- Obar, J.A.; Steven, S.W. Social Media Definition and the Governance Challenge—An Introduction to the Special Issue. SSRN Electron. J. 2015, 39, 745–750. [Google Scholar] [CrossRef]
- Ackermann, M.; Ludwig, B.; Wilhelm, K. HelloWorld: An Open Source, Distributed and Secure Social Network. In W3C Workshop on the Future of Social Networking; 2009; Available online: https://www.w3.org/2008/09/msnws/papers/HelloWorld_paper.pdf (accessed on 11 August 2021).
- Campos Freire, F. Las redes sociales trastocan los modelos de los medios de comunicación tradicionales (The impacts of post-media networks on the traditional media). Rev. Lat. De Comun. Soc. 2008, 11, 277–286. [Google Scholar]
- Herrera, Harold Hütt. Las Redes Sociales: Una Nueva Herramienta De Difusión. Reflexiones 2012, 91, 121–128. [Google Scholar] [CrossRef]
- Ros-Martín, M. Evolución de los servicios de redes sociales en internet. Prof. Inf. 2009, 18, 552–558. [Google Scholar] [CrossRef][Green Version]
- Celaya, J. La Empresa en la Web 2.0; Grupo Planeta: Barcelona, Spain, 2000. [Google Scholar]
- Hossain, M.A.; Kim, M. A comprehensive study on social commerce in social networking sites. SAGE Open 2020, 10, 2158244020936225. [Google Scholar] [CrossRef]
- Sanz, L. Análisis de redes sociales: O cómo representar las estructuras sociales subyacentes. Networks 2003, 10. Available online: http://hdl.handle.net/10261/1569 (accessed on 11 August 2021).
- Devereux, E.; Grimmer, L.; Grimmer, M. Consumer engagement on social media: Evidence from small retailers. J. Consum. Behav. 2020, 19, 151–159. [Google Scholar] [CrossRef]
- Marolt, M.; Zimmermann, H.-D.; Žnidaršič, A.; Pucihar, A. Exploring Social Customer Relationship Management Adoption in Micro, Small and Medium-Sized Enterprises. J. Theor. Appl. Electron. Commer. Res. 2020, 15, 38–58. [Google Scholar] [CrossRef]
- Kujur, F.; Singh, S. Visual Communication and Consumer-Brand Relationship on Social Networking Sites—Uses & Gratifications Theory Perspective. J. Theor. Appl. Electron. Commer. Res. 2020, 15, 30–47. [Google Scholar]
- Kaplan, A.M.; Haenlein, M. The early pleasbird catches the news: Nine things you should know about micro-blogging. Bus. Horiz. 2011, 54, 105–113. [Google Scholar] [CrossRef]
- Kim, E.; Sung, Y.; Kang, H. Brand followers’ retweeting behavior on Twitter: How brand relationships influence brand electronic word-of-mouth. Comput. Hum. Behav. 2014, 37, 18–25. [Google Scholar] [CrossRef]
- Hallberg, U.E.; Schaufeli, W.B. “Same same” but different? Can work engagement be discriminated from job involvement and organizational commitment? Eur. Psychol. 2006, 11, 119–127. [Google Scholar] [CrossRef]
- Baron, P.; Corbin, L. Student engagement: Rhetoric and reality. High. Educ. Res. Dev. 2012, 31, 759–772. [Google Scholar] [CrossRef]
- van Doorn, J.; Lemon, K.N.; Mittal, V.; Nass, S.; Pick, D.; Pirner, P.; Verhoef, P.C. Customer engagement behavior: Theoretical foundations and research directions. J. Serv. Res. 2010, 13, 253–266. [Google Scholar] [CrossRef]
- Hollebeek, L. Exploring customer brand engagement: Definition and themes. J. Strateg. Mark. 2011, 19, 555–573. [Google Scholar] [CrossRef]
- Brodie, R.J.; Hollebeek, L.D.; Jurić, B.; Ilić, A. Customer engagement: Conceptual domain, fundamental propositions, and implications for research. J. Serv. Res. 2011, 14, 252–271. [Google Scholar] [CrossRef]
- Dessart, L.; Veloutsou, C.; Morgan-Thomas, A. Consumer engagement in online brand communities: A social media perspective. J. Prod. Brand Manag. 2015, 24, 28–42. [Google Scholar] [CrossRef]
- Brodie, R.J.; Ilic, A.; Juric, B.; Hollebeek, L. Consumer engagement in a virtual brand community: An exploratory analysis. J. Bus. Res. 2013, 66, 105–114. [Google Scholar] [CrossRef]
- Leventhal, R.C.; Hollebeek, L.D.; Chen, T. Exploring positively-versus negatively-valenced brand engagement: A conceptual model. J. Prod. Brand Manag. 2014, 23, 62–74. [Google Scholar] [CrossRef]
- Bennett, W.L.; Wells, C.; Freelon, D. Communicating civic engagement: Contrasting models of citizenship in the youth web sphere. J. Commun. 2011, 61, 835–856. [Google Scholar] [CrossRef]
- Hargittai, E.; Hsieh, Y.L.P. Predictors and consequences of differentiated practices on social network sites. Inf. Commun. Soc. 2010, 13, 515–536. [Google Scholar] [CrossRef]
- Nichols, S.L.; Friedland, L.A.; Rojas, H.; Cho, J.; Shah, D.V. Examining the effects of public journalism on civil society from 1994 to 2002: Organizational factors, project features, story frames, and citizen engagement. J. Mass Commun. Q. 2006, 83, 77–100. [Google Scholar] [CrossRef]
- Campbell, C.; Pitt, L.F.; Parent, M.; Berthon, P.R. Understanding consumer conversations around ads in a Web 2.0 world. J. Advert. 2011, 40, 87–102. [Google Scholar] [CrossRef]
- Shao, G. Understanding the appeal of user-generated media: A uses and gratification perspective. Internet Res. 2009, 19, 7–25. [Google Scholar] [CrossRef]
- Voorveld, H.A.; Neijens, P.C.; Smit, E.G. The Relat ion Between Actual and Perceived Interactivity. J. Advert. 2011, 40, 77–92. [Google Scholar] [CrossRef]
- Li, T.; Berens, G.; de Maertelaere, M. Corporate Twitter channels: The impact of engagement and informedness on corporate reputation. Int. J. Electron. Commer. 2013, 18, 97–126. [Google Scholar] [CrossRef]
- Herrera-Torres, L.; Pérez-Tur, F.; García-Fernández, J.; Fernández-Gavira, J. El uso de las redes sociales y el engagement de los clubes de la Liga Endesa ACB. Cuad. Psicol. Deporte 2017, 17, 175–182. [Google Scholar]
- da Silva, I.O.; Gouveia, F.C. Engajamento informacional nas redes sociais: Como calcular? AtoZ Novas Práticas Em Inf. E Conhecimento 2021, 10, 94–102. [Google Scholar] [CrossRef]
- Read, W.; Robertson, N.; McQuilken, L. Ahmed Shahriar Ferdous, Consumer engagement on Twitter: Perceptions of the brand matter. Eur. J. Mark. 2019, 53, 1905–1933. [Google Scholar] [CrossRef]
- Juntunen, M.; Ismagilova, E.; Oikarinen, E.L. B2B brands on Twitter: Engaging users with a varying combination of social media content objectives, strategies, and tactics. Ind. Mark. Manag. 2020, 89, 630–641. [Google Scholar] [CrossRef]
- Vinerean, S.; Opreana, A. Measuring Customer Engagement in Social Media Marketing: A Higher-Order Model. J. Theor. Appl. Electron. Commer. Res. 2021, 16, 145. [Google Scholar] [CrossRef]

| Author | Page | Definition |
|---|---|---|
| [34] | (p. 256) | Engagement is defined as “the manifestations of a customer’s behavior that has a brand or firm focus, beyond the purchase, because of motivational drivers”. |
| [36] | (p. 260) | Engagement refers to “a psychological state that occurs by virtue of an interactive customer and mutual value creation of experiences with a focal agent/object (for example, a brand) in focal service relationships”. |
| [35] | (p. 555) | Engagement is defined as “The level of motivational mental state, related to the brand and dependent on the context of a client, characterized by specific levels of cognitive, emotional, and behavioral activity in the interactions of the brand. It includes the themes of immersion, passion and activation”. |
| [38] | Engagement refers to a psychological state and process that could lead to customer loyalty. | |
| [14] | Engagement can be conceptualized as the state of being engaged, connected, involved, and interested in something. |
| Form of Interaction Mei et al. [18] | Twitonomy | Definition |
|---|---|---|
| New mentions | Mentions per tweet | These are the new mentions that consider how many mentions there are for each new tweet. |
| Public list | Listed/1000 followers | These are the new public lists. The variable “Listed” considers the tweets beyond the analyzed tweets; that is, more than 3200 tweets per company. Therefore, Twitonomy provides the option to see an average of every 1000 followers that can be considered new public lists. |
| New tweets | Tweets per day | These are new tweets that consider how many new tweets on average there are per day. |
| New retweets | Tweets retweeted | This variable considers a total of tweets retweeted according to the tweets analyzed; therefore, they explain the new retweets as it only considers the retweets of the analyzed tweets. |
| Twitter account age | Months of account created | This variable considers a total of tweets retweeted according to the tweets analyzed; therefore, they explain the new retweets as it only considers the retweets of the analyzed tweets. |
| Descriptive Statistical | Number | Minimum | Maximum | Media | Standard Deviation | Variance |
|---|---|---|---|---|---|---|
| Engagement F1 Months of accoumt create | 30 | 1.095 | 1.9225 | 1.3932 | 0.2570 | 0.066 |
| 30 | 57 | 163 | 123.10 | 26.655 | 710.507 | |
| Tweets retweeted | 30 | 102 | 2892 | 1434.13 | 844.956 | 713,949.913 |
| Mentions per tweet Tweets per day Listed/1000 followeres | 30 | 0.1 | 1.06 | 0.6510 | 0.30937 | 0.096 |
| 30 | 1.27 | 68.09 | 8.3980 | 14.0683 | 197.918 | |
| 30 | 0.71 | 20.92 | 5.3677 | 4.8984 | 23.9940 |
| Engagement F1 | Months of Account Created | Tweets Retweeted | Mentions per Tweet | Tweets per Day | |
|---|---|---|---|---|---|
| Months of account created | 0.173 | ||||
| 0.361 | |||||
| Tweets retweeted | 0.046 | −0.209 | |||
| 0.809 | 0.268 | ||||
| Tweets per tweet | 0.468 | 0.232 | −0.758 | ||
| 0.009 | 0.217 | 0.000 | |||
| Tweets per day | −0.271 | 0.172 | −0.531 | 0.385 | |
| 0.148 | 0.363 | 0.003 | 0.036 | ||
| Listed/1000 followers | 0.224 | 0.162 | −0.037 | 0.116 | −0.149 |
| 0.234 | 0.393 | 0.847 | 0.540 | 0.431 |
| S | R-Square | R-Square (Adjusted) | R-Square (Pred) | ||
|---|---|---|---|---|---|
| 0.1740 | 62.04% | 54.13% | 40.09% | ||
| Concept | Coef. | EE of the Coef. | t-Value | p-Value | FIV |
| Constant | 0.157 | 0.246 | 0.64 | 0.528 | |
| Norm. Tweets per day | 0.210 | 0.254 | 0.83 | 0.415 | 2.89 |
| Norm. Listed/1000 followers | −0.0077 | 0.0507 | −0.15 | 0.881 | 1.60 |
| Mentions per tweet | 0.967 | 0.164 | 5.91 | 0.000 | 2.45 |
| Months of accounts created | 0.0011 | 0.00131 | 0.88 | 0.388 | 1.18 |
| Tweets retweeted | 0.0002 | 0.000073 | 3.43 | 0.002 | 3.67 |
| S | R-Square | R-Square (Adjusted) | R-Square (Pred) | ||
|---|---|---|---|---|---|
| 0.267151 | 6.88% | 0.00% | 0.00% | ||
| Concept | Coef. | EE of the Coef. | t-Value | p-Value | FIV |
| Constant | 1.056 | 0.296 | 3.56 | 0.002 | |
| Norm. Tweets per day | 0.122 | 0.388 | 0.31 | 0.757 | 2.88 |
| Norm. Listed/1000 followers | 0.0416 | 0.0767 | 0.54 | 0.593 | 1.55 |
| Months of accounts created | 0.00165 | 0.00201 | 0.82 | 0.419 | 1.17 |
| Tweets retweeted | 0.000008 | 0.000093 | 0.09 | 0.932 | 2.51 |
Publisher’s Note: MDPI stays neutral with regard to jurisdictional claims in published maps and institutional affiliations. |
© 2022 by the authors. Licensee MDPI, Basel, Switzerland. This article is an open access article distributed under the terms and conditions of the Creative Commons Attribution (CC BY) license (https://creativecommons.org/licenses/by/4.0/).
Share and Cite
Garcia-Rivera, D.; Matamoros-Rojas, S.; Pezoa-Fuentes, C.; Veas-González, I.; Vidal-Silva, C. Engagement on Twitter, a Closer Look from the Consumer Electronics Industry. J. Theor. Appl. Electron. Commer. Res. 2022, 17, 558-570. https://doi.org/10.3390/jtaer17020029
Garcia-Rivera D, Matamoros-Rojas S, Pezoa-Fuentes C, Veas-González I, Vidal-Silva C. Engagement on Twitter, a Closer Look from the Consumer Electronics Industry. Journal of Theoretical and Applied Electronic Commerce Research. 2022; 17(2):558-570. https://doi.org/10.3390/jtaer17020029
Chicago/Turabian StyleGarcia-Rivera, Danilo, Sebastián Matamoros-Rojas, Claudia Pezoa-Fuentes, Iván Veas-González, and Cristian Vidal-Silva. 2022. "Engagement on Twitter, a Closer Look from the Consumer Electronics Industry" Journal of Theoretical and Applied Electronic Commerce Research 17, no. 2: 558-570. https://doi.org/10.3390/jtaer17020029
APA StyleGarcia-Rivera, D., Matamoros-Rojas, S., Pezoa-Fuentes, C., Veas-González, I., & Vidal-Silva, C. (2022). Engagement on Twitter, a Closer Look from the Consumer Electronics Industry. Journal of Theoretical and Applied Electronic Commerce Research, 17(2), 558-570. https://doi.org/10.3390/jtaer17020029

