Sign in to use this feature.

Years

Between: -

Subjects

remove_circle_outline
remove_circle_outline
remove_circle_outline
remove_circle_outline

Journals

Article Types

Countries / Regions

Search Results (8)

Search Parameters:
Keywords = unfolded protein score

Order results
Result details
Results per page
Select all
Export citation of selected articles as:
20 pages, 2001 KB  
Article
Testing Protein Stress Signals in Peripheral Immunocytes Under the Same Treatment Capable of Decreasing the Incidence of Alzheimer’s Disease in Bladder Cancer Patients
by Benjamin Y. Klein, Ofer N. Gofrit and Charles L. Greenblatt
Curr. Issues Mol. Biol. 2025, 47(6), 392; https://doi.org/10.3390/cimb47060392 - 26 May 2025
Cited by 2 | Viewed by 1075
Abstract
Several studies showed that the incidence of Alzheimer’s disease (AD) is significantly lower in patients with non-muscle invasive bladder cancer (NMIBC) treated with intravesical bacillus Calmette–Guérin (BCG) instillations compared to treatment by alternative methods. Hypothetically, failure to clear misfolded and aggregated proteins (i.e., [...] Read more.
Several studies showed that the incidence of Alzheimer’s disease (AD) is significantly lower in patients with non-muscle invasive bladder cancer (NMIBC) treated with intravesical bacillus Calmette–Guérin (BCG) instillations compared to treatment by alternative methods. Hypothetically, failure to clear misfolded and aggregated proteins (i.e., beta-amyloid) in AD brains and peripheral blood mononuclear cells (PBMCs) implicates BCG in upgrading the unfolded protein response (UPR). To test this hypothesis, pre- versus post-BCG PBMC proteins of the UPR pathway were compared in six NMIBC patients by capillary immunoelectrophoresis on an Abby instrument. PERK, the endoplasmic reticulum (ER) resident kinase, a stress-activated sensor, and its substrate alpha component of the eIF2 translation factor (eIF2a) complex inactivation were considered as potentially proapoptotic via a downstream proapoptotic transcription factor only if persistently high. GAPDH, a glycolytic marker of innate immunocyte training by BCG, and eight other UPR proteins were considered antiapoptotic. Summation of antiapoptotic %change scores per patient showed that the older the age, the lower the antiapoptotic %change. Higher antiapoptotic scores were observed upon a longer time from BCG treatment (with the exception of the patient in her ninth decade of life). Studies with more individuals could substantiate that BCG enhances the antiapoptotic aggregate-clearance effect of the UPR in PBMCs of NMIBC patients, which hypothetically protects brain cells against AD. Full article
(This article belongs to the Special Issue Molecules at Play in Neurological Diseases)
Show Figures

Graphical abstract

15 pages, 6802 KB  
Article
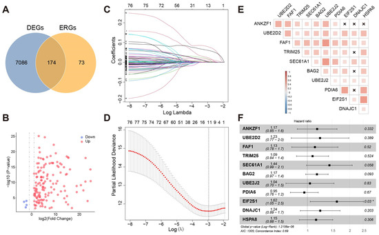
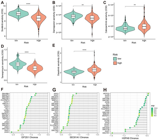
Connections Between Endoplasmic Reticulum Stress and Prognosis of Hepatocarcinoma
by Ming Wu, Jinxing Yan, Shimei Qin, Lei Fu, Shibin Sun, Wan Li, Junjie Lv and Lina Chen
Bioengineering 2024, 11(11), 1136; https://doi.org/10.3390/bioengineering11111136 - 11 Nov 2024
Viewed by 1880
Abstract
Endoplasmic reticulum (ER) stress is a state in which misfolded or unfolded proteins accumulate in the lumen of the ER as a result of some exogenous or endogenous factors. It plays a crucial role in the pathogenesis of malignancies, affecting cell survival, proliferation, [...] Read more.
Endoplasmic reticulum (ER) stress is a state in which misfolded or unfolded proteins accumulate in the lumen of the ER as a result of some exogenous or endogenous factors. It plays a crucial role in the pathogenesis of malignancies, affecting cell survival, proliferation, and metastasis in cancer. ER stress genes could provide new ideas for potential therapeutic targets in cancer. In our study, we aimed to construct an ER stress-related genes (ERGs) model for hepatocellular carcinoma (HCC). ERGs with differential expression and significant survival were screened to construct a prognostic model. The effectiveness of the model was successfully validated by external datasets. High and low-risk groups were classified based on risk scores. Functional analysis showed risk groups involved in the unfolded protein response, DNA repair, and other differential pathways. When compared to patients with low risk, the prognosis for HCC patients in the high-risk group might be worsened by disruptions in these pathways. Importantly, we considered genomic druggability and predicted drugs. Sorafenib-induced autophagy in HCC cells through an ES stress mechanism. Sorafenib was more sensitive for high-risk patients. In brief, our model predicted the prognosis of HCC and provided novel treatment strategies for the study of other cancers. Full article
(This article belongs to the Section Cellular and Molecular Bioengineering)
Show Figures

Graphical abstract

22 pages, 2524 KB  
Article
Stabilization of the Quadruplex-Forming G-Rich Sequences in the Rhinovirus Genome Inhibits Uncoating—Role of Na+ and K+
by Antonio Real-Hohn, Martin Groznica, Georg Kontaxis, Rong Zhu, Otávio Augusto Chaves, Leonardo Vazquez, Peter Hinterdorfer, Heinrich Kowalski and Dieter Blaas
Viruses 2023, 15(4), 1003; https://doi.org/10.3390/v15041003 - 19 Apr 2023
Cited by 4 | Viewed by 3188
Abstract
Rhinoviruses (RVs) are the major cause of common cold, a respiratory disease that generally takes a mild course. However, occasionally, RV infection can lead to serious complications in patients debilitated by other ailments, e.g., asthma. Colds are a huge socioeconomic burden as neither [...] Read more.
Rhinoviruses (RVs) are the major cause of common cold, a respiratory disease that generally takes a mild course. However, occasionally, RV infection can lead to serious complications in patients debilitated by other ailments, e.g., asthma. Colds are a huge socioeconomic burden as neither vaccines nor other treatments are available. The many existing drug candidates either stabilize the capsid or inhibit the viral RNA polymerase, the viral proteinases, or the functions of other non-structural viral proteins; however, none has been approved by the FDA. Focusing on the genomic RNA as a possible target for antivirals, we asked whether stabilizing RNA secondary structures might inhibit the viral replication cycle. These secondary structures include G-quadruplexes (GQs), which are guanine-rich sequence stretches forming planar guanine tetrads via Hoogsteen base pairing with two or more of them stacking on top of each other; a number of small molecular drug candidates increase the energy required for their unfolding. The propensity of G-quadruplex formation can be predicted with bioinformatics tools and is expressed as a GQ score. Synthetic RNA oligonucleotides derived from the RV-A2 genome with sequences corresponding to the highest and lowest GQ scores indeed exhibited characteristics of GQs. In vivo, the GQ-stabilizing compounds, pyridostatin and PhenDC3, interfered with viral uncoating in Na+ but not in K+-containing phosphate buffers. The thermostability studies and ultrastructural imaging of protein-free viral RNA cores suggest that Na+ keeps the encapsulated genome more open, allowing PDS and PhenDC3 to diffuse into the quasi-crystalline RNA and promote the formation and/or stabilization of GQs; the resulting conformational changes impair RNA unraveling and release from the virion. Preliminary reports have been published. Full article
(This article belongs to the Special Issue Enteroviruses 2023)
Show Figures

Figure 1

20 pages, 7576 KB  
Article
Drug Repurposing against KRAS Mutant G12C: A Machine Learning, Molecular Docking, and Molecular Dynamics Study
by Tarapong Srisongkram and Natthida Weerapreeyakul
Int. J. Mol. Sci. 2023, 24(1), 669; https://doi.org/10.3390/ijms24010669 - 30 Dec 2022
Cited by 26 | Viewed by 6041
Abstract
The Kirsten rat sarcoma viral G12C (KRASG12C) protein is one of the most common mutations in non-small-cell lung cancer (NSCLC). KRASG12C inhibitors are promising for NSCLC treatment, but their weaker activity in resistant tumors is their drawback. This study aims [...] Read more.
The Kirsten rat sarcoma viral G12C (KRASG12C) protein is one of the most common mutations in non-small-cell lung cancer (NSCLC). KRASG12C inhibitors are promising for NSCLC treatment, but their weaker activity in resistant tumors is their drawback. This study aims to identify new KRASG12C inhibitors from among the FDA-approved covalent drugs by taking advantage of artificial intelligence. The machine learning models were constructed using an extreme gradient boosting (XGBoost) algorithm. The models can predict KRASG12C inhibitors well, with an accuracy score of validation = 0.85 and Q2Ext = 0.76. From 67 FDA-covalent drugs, afatinib, dacomitinib, acalabrutinib, neratinib, zanubrutinib, dutasteride, and finasteride were predicted to be active inhibitors. Afatinib obtained the highest predictive log-inhibitory concentration at 50% (pIC50) value against KRASG12C protein close to the KRASG12C inhibitors. Only afatinib, neratinib, and zanubrutinib covalently bond at the active site like the KRASG12C inhibitors in the KRASG12C protein (PDB ID: 6OIM). Moreover, afatinib, neratinib, and zanubrutinib exhibited a distance deviation between the KRASG2C protein-ligand complex similar to the KRASG12C inhibitors. Therefore, afatinib, neratinib, and zanubrutinib could be used as drug candidates against the KRASG12C protein. This finding unfolds the benefit of artificial intelligence in drug repurposing against KRASG12C protein. Full article
(This article belongs to the Section Molecular Pathology, Diagnostics, and Therapeutics)
Show Figures

Figure 1

12 pages, 2802 KB  
Article
Unraveling the Binding Mechanism of Alzheimer’s Drugs with Irisin: Spectroscopic, Calorimetric, and Computational Approaches
by Rashid Waseem, Anas Shamsi, Tanzeel Khan, Md. Imtaiyaz Hassan, Syed Naqui Kazim, Mohammad Shahid and Asimul Islam
Int. J. Mol. Sci. 2022, 23(11), 5965; https://doi.org/10.3390/ijms23115965 - 25 May 2022
Cited by 17 | Viewed by 3255
Abstract
The prevalence of Alzheimer’s disease (AD) has been a major health concern for a long time. Despite recent progress, there is still a strong need to develop effective disease-modifying therapies. Several drugs have already been approved to retard the progression of AD-related symptoms; [...] Read more.
The prevalence of Alzheimer’s disease (AD) has been a major health concern for a long time. Despite recent progress, there is still a strong need to develop effective disease-modifying therapies. Several drugs have already been approved to retard the progression of AD-related symptoms; however, there is a need to develop an effective carrier system for the delivery of drugs to combat such diseases. In recent years, various biological macromolecules, including proteins, have been used as carriers for drug delivery. Irisin is a beneficial hormone in such diseases, including AD and related pathologies. Herein, the interaction mechanism of irisin with AD drugs such as memantine, galantamine, and fluoxetine is investigated. Fluorescence studies revealed that the above drugs bind to irisin with significant affinity, with fluoxetine having the highest binding affinity. Isothermal titration calorimetry (ITC) complemented the spontaneous binding of these drugs with irisin, delineating various associated thermodynamic and binding parameters. Molecular docking further validated the fluorescence and ITC results and unfolded the mechanism that hydrogen bonding governs the binding of fluoxetine to irisin with a significant binding score, i.e., −6.3 kcal/mol. We believe that these findings provide a promising solution to fight against AD as well as a platform for further research to utilize irisin in the drug-delivery system for an effective therapeutic strategy. Full article
Show Figures

Figure 1

16 pages, 3415 KB  
Article
Novel NPR2 Gene Mutations Affect Chondrocytes Function via ER Stress in Short Stature
by Qiuyue Li, Xin Fan, Wei Lu, Chengjun Sun, Zhou Pei, Miaoying Zhang, Jinwen Ni, Jing Wu, Fa-Xing Yu and Feihong Luo
Cells 2022, 11(8), 1265; https://doi.org/10.3390/cells11081265 - 8 Apr 2022
Cited by 7 | Viewed by 4033
Abstract
Natriuretic peptide receptor 2 (NPR2) plays a key role in cartilage and bone morphogenesis. The NPR2 gene mutations result in acromesomelic dysplasia, Maroteaux type (AMDM), short stature with nonspecific skeletal abnormalities (SNSK), and epiphyseal chondrodysplasia, Miura type (ECDM). However, the pathogenic mechanism remains [...] Read more.
Natriuretic peptide receptor 2 (NPR2) plays a key role in cartilage and bone morphogenesis. The NPR2 gene mutations result in acromesomelic dysplasia, Maroteaux type (AMDM), short stature with nonspecific skeletal abnormalities (SNSK), and epiphyseal chondrodysplasia, Miura type (ECDM). However, the pathogenic mechanism remains unclear. In our study, we identified one de novo (R557C) and six novel variants (G602W, V970F, R767*, R363*, F857S, and Y306S) in five independent Chinese families with familial short stature. Three patients with heterozygous mutations (G602W, V970F, and R767*) were diagnosed with SNSK (height SD score ranged from −2.25 to −5.60), while another two with compound heterozygous mutations (R363* and F857S, R557C and Y306S) were diagnosed with AMDM (height SD score ranged from −3.10 to −5.35). Among three patients with heterozygous status, two patients before puberty initiation with rhGH treatment significantly improved their growth (height velocity 7.2 cm/year, 6.0 cm/year), and one patient in puberty had a poor response to the rhGH treatment (height velocity 2.5 cm/year). Seven NPR2 gene variants were constructed and overexpressed in HEK293T and ATDC5 cells, and we found that ATDC5 cells with mutant NPR2 gene showed decreased differentiation, as evidenced by lower expression of ColII, ColX, and BMP4 and higher expression of Sox9. Moreover, the apoptosis rate was elevated in ATDC5 cells expressing the mutant NPR2 gene. N-glycosylation modification, plasma membrane localization, and ER stress resulted from the accumulation of mutant protein in ER, as shown by the higher expression of GRP78 and p-IRE1α. Overall, our results provide a novel insight into NPR2 loss of function, which could promote chondrocyte apoptosis and repress cell differentiation through ER stress and the unfolded protein response. Full article
(This article belongs to the Topic Cell Signaling Pathways)
Show Figures

Figure 1

15 pages, 6094 KB  
Article
The Role of BiP and the IRE1α–XBP1 Axis in Rhabdomyosarcoma Pathology
by Mahmoud Aghaei, Ahmad Nasimian, Marveh Rahmati, Philip Kawalec, Filip Machaj, Jakub Rosik, Bhavya Bhushan, S. Zahra Bathaie, Negar Azarpira, Marek J. Łos, Afshin Samali, David Perrin, Joseph W. Gordon and Saeid Ghavami
Cancers 2021, 13(19), 4927; https://doi.org/10.3390/cancers13194927 - 30 Sep 2021
Cited by 16 | Viewed by 4141 | Correction
Abstract
Background: Rhabdomyosarcoma (RMS) is the most common soft-tissue sarcoma in children, and is associated with a poor prognosis in patients presenting with recurrent or metastatic disease. The unfolded protein response (UPR) plays pivotal roles in tumor development and resistance to therapy, including RMS. [...] Read more.
Background: Rhabdomyosarcoma (RMS) is the most common soft-tissue sarcoma in children, and is associated with a poor prognosis in patients presenting with recurrent or metastatic disease. The unfolded protein response (UPR) plays pivotal roles in tumor development and resistance to therapy, including RMS. Methods: In this study, we used immunohistochemistry and a tissue microarray (TMA) on human RMS and normal skeletal muscle to evaluate the expression of key UPR proteins (GRP78/BiP, IRE1α and cytosolic/nuclear XBP1 (spliced XBP1-sXBP1)) in the four main RMS subtypes: alveolar (ARMS), embryonal (ERMS), pleomorphic (PRMS) and sclerosing/spindle cell (SRMS) RMS. We also investigated the correlation of these proteins with the risk of RMS and several clinicopathological indices, such as lymph node involvement, distant metastasis, tumor stage and tumor scores. Results: Our results revealed that the expression of BiP, sXBP1, and IRE1α, but not cytosolic XBP1, are significantly associated with RMS (BiP and sXBP1 p-value = 0.0001, IRE1 p-value = 0.001) in all of the studied types of RMS tumors (n = 192) compared to normal skeletal muscle tissues (n = 16). In addition, significant correlations of BiP with the lymph node score (p = 0.05), and of IRE1α (p value = 0.004), cytosolic XBP1 (p = 0.001) and sXBP1 (p value = 0.001) with the stage score were observed. At the subtype level, BiP and sXBP1 expression were significantly associated with all subtypes of RMS, whereas IRE1α was associated with ARMS, PRMS and ERMS, and cytosolic XBP1 expression was associated with ARMS and SRMS. Importantly, the expression levels of IRE1α and sXBP1 were more pronounced in ARMS than in any of the other subtypes. The results also showed correlations of BiP with the lymph node score in ARMS (p value = 0.05), and of sXBP1 with the tumor score in PRMS (p value = 0.002). Conclusions: In summary, this study demonstrates that the overall UPR is upregulated and, more specifically, that the IRE1/sXBP1 axis is active in RMS. The subtype and stage-specific dependency on the UPR machinery in RMS may open new avenues for the development of novel targeted therapeutic strategies and the identification of specific tumor markers in this rare but deadly childhood and young-adult disease. Full article
(This article belongs to the Special Issue Targeted Therapies for Pediatric Solid Tumors)
Show Figures

Figure 1

14 pages, 2320 KB  
Article
The Unfolded Protein Response Is Associated with Cancer Proliferation and Worse Survival in Hepatocellular Carcinoma
by Ankit Patel, Masanori Oshi, Li Yan, Ryusei Matsuyama, Itaru Endo and Kazuaki Takabe
Cancers 2021, 13(17), 4443; https://doi.org/10.3390/cancers13174443 - 3 Sep 2021
Cited by 21 | Viewed by 3005
Abstract
Hepatocellular carcinoma is a leading cause of cancer death worldwide. The unfolded protein response (UPR) has been revealed to confer tumorigenic capacity in cancer cells. We hypothesized that a quantifiable score representative of the UPR could be used as a biomarker for cancer [...] Read more.
Hepatocellular carcinoma is a leading cause of cancer death worldwide. The unfolded protein response (UPR) has been revealed to confer tumorigenic capacity in cancer cells. We hypothesized that a quantifiable score representative of the UPR could be used as a biomarker for cancer progression in HCC. In this study, a total of 655 HCC patients from 4 independent HCC cohorts were studied to examine the relationships between enhancement of the UPR and cancer biology and patient survival in HCC utilizing an UPR score. The UPR correlated with carcinogenic sequence and progression of HCC consistently in two cohorts. Enhanced UPR was associated with the clinical parameters of HCC progression, such as cancer stage and multiple parameters of cell proliferation, including histological grade, mKI67 gene expression, and enrichment of cell proliferation-related gene sets. The UPR was significantly associated with increased mutational load, but not with immune cell infiltration or angiogeneis across independent cohorts. The UPR was consistently associated with worse survival across independent cohorts of HCC. In conclusion, the UPR score may be useful as a biomarker to predict prognosis and to better understand HCC. Full article
(This article belongs to the Special Issue Novel Biomarkers of Gastrointestinal Cancer)
Show Figures

Figure 1

Back to TopTop