Sign in to use this feature.

Years

Between: -

Subjects

remove_circle_outline
remove_circle_outline

Journals

Article Types

Countries / Regions

Search Results (2)

Search Parameters:
Keywords = transaortic valvular pressure gradient

Order results
Result details
Results per page
Select all
Export citation of selected articles as:
14 pages, 5126 KB  
Article
The Impact of Left Ventricular Performance and Afterload on the Evaluation of Aortic Valve Stenosis: A 1D Mathematical Modeling Approach
by Cemre Çelikbudak Orhon, Nikolaos Stergiopulos, Stéphane Noble, Georgios Giannakopoulos, Hajo Müller and Dionysios Adamopoulos
Bioengineering 2023, 10(4), 425; https://doi.org/10.3390/bioengineering10040425 - 28 Mar 2023
Cited by 1 | Viewed by 2627
Abstract
The transaortic valvular pressure gradient (TPG) plays a central role in decision-making for patients suffering from severe aortic stenosis. However, the flow-dependence nature of the TPG makes the diagnosis of aortic stenosis challenging since the markers of cardiac performance and afterload present high [...] Read more.
The transaortic valvular pressure gradient (TPG) plays a central role in decision-making for patients suffering from severe aortic stenosis. However, the flow-dependence nature of the TPG makes the diagnosis of aortic stenosis challenging since the markers of cardiac performance and afterload present high physiological interdependence and thus, isolated effects cannot be measured directly in vivo. We used a validated 1D mathematical model of the cardiovascular system, coupled with a model of aortic stenosis, to assess and quantify the independent effect of the main left ventricular performance parameters (end-systolic (Ees) and end-diastolic (Eed) elastance) and principal afterload indices (total vascular resistance (TVR) and total arterial compliance (TAC)) on the TPG for different levels of aortic stenosis. In patients with critical aortic stenosis (aortic valve area (AVA) ≤ 0.6 cm2), a 10% increase of Eed from the baseline value was associated with the most important effect on the TPG (−5.6 ± 0.5 mmHg, p < 0.001), followed by a similar increase of Ees (3.4 ± 0.1 mmHg, p < 0.001), in TAC (1.3 ±0.2 mmHg, p < 0.001) and TVR (−0.7 ± 0.04 mmHg, p < 0.001). The interdependence of the TPG left ventricular performance and afterload indices become stronger with increased aortic stenosis severity. Disregarding their effects may lead to an underestimation of stenosis severity and a potential delay in therapeutic intervention. Therefore, a comprehensive evaluation of left ventricular function and afterload should be performed, especially in cases of diagnostic challenge, since it may offer the pathophysiological mechanism that explains the mismatch between aortic severity and the TPG. Full article
(This article belongs to the Special Issue Mathematical Modeling of Aortic Diseases)
Show Figures

Graphical abstract

14 pages, 4365 KB  
Article
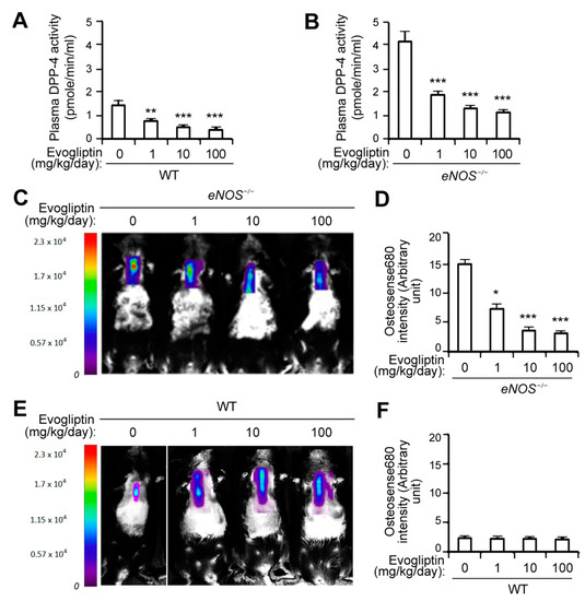
Evogliptin Suppresses Calcific Aortic Valve Disease by Attenuating Inflammation, Fibrosis, and Calcification
by Bongkun Choi, Eun-Young Kim, Ji-Eun Kim, Soyoon Oh, Si-On Park, Sang-Min Kim, Hyuksu Choi, Jae-Kwan Song and Eun-Ju Chang
Cells 2021, 10(1), 57; https://doi.org/10.3390/cells10010057 - 1 Jan 2021
Cited by 33 | Viewed by 4850
Abstract
Calcific aortic valve disease (CAVD) accompanies inflammatory cell infiltration, fibrosis, and ultimately calcification of the valve leaflets. We previously demonstrated that dipeptidyl peptidase-4 (DPP-4) is responsible for the progression of aortic valvular calcification in CAVD animal models. As evogliptin, one of the DPP-4 [...] Read more.
Calcific aortic valve disease (CAVD) accompanies inflammatory cell infiltration, fibrosis, and ultimately calcification of the valve leaflets. We previously demonstrated that dipeptidyl peptidase-4 (DPP-4) is responsible for the progression of aortic valvular calcification in CAVD animal models. As evogliptin, one of the DPP-4 inhibitors displays high specific accumulation in cardiac tissue, we here evaluated its therapeutic potency for attenuating valvular calcification in CAVD animal models. Evogliptin administration markedly reduced calcific deposition accompanied by a reduction in proinflammatory cytokine expression in endothelial nitric oxide synthase-deficient mice in vivo, and significantly ameliorated the mineralization of the primary human valvular interstitial cells (VICs), with a reduction in the mRNA expression of bone-associated and fibrosis-related genes in vitro. In addition, evogliptin ameliorated the rate of change in the transaortic peak velocity and mean pressure gradients in our rabbit model as assessed by echocardiography. Importantly, evogliptin administration in a rabbit model was found to suppress the effects of a high-cholesterol diet and of vitamin D2-driven fibrosis in association with a reduction in macrophage infiltration and calcific deposition in aortic valves. These results have indicated that evogliptin prohibits inflammatory cytokine expression, fibrosis, and calcification in a CAVD animal model, suggesting its potential as a selective therapeutic agent for the inhibition of valvular calcification during CAVD progression. Full article
Show Figures

Figure 1

Back to TopTop