Sign in to use this feature.

Years

Between: -

Subjects

remove_circle_outline
remove_circle_outline

Journals

Article Types

Countries / Regions

Search Results (7)

Search Parameters:
Keywords = supercharged NK cells

Order results
Result details
Results per page
Select all
Export citation of selected articles as:
21 pages, 2156 KB  
Article
Natural Killer Cell Therapy Combined with Probiotic Bacteria Supplementation Restores Bone Integrity in Cancer by Promoting IFN-γ Production
by Kawaljit Kaur, Patricia Reese, Jason Chiang and Anahid Jewett
Cells 2025, 14(17), 1347; https://doi.org/10.3390/cells14171347 - 29 Aug 2025
Cited by 1 | Viewed by 1539
Abstract
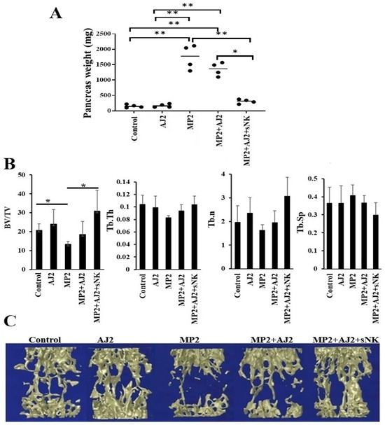
This study found a strong link between interferon-gamma (IFN-γ) secretion from immune cells and changes in bone quality in pancreatic tumor-bearing humanized-BLT (hu-BLT) mice. Tumor presence in hu-BLT mice led to bone resorption and reduced IFN-γ production compared to healthy mice. Interestingly, oral [...] Read more.
This study found a strong link between interferon-gamma (IFN-γ) secretion from immune cells and changes in bone quality in pancreatic tumor-bearing humanized-BLT (hu-BLT) mice. Tumor presence in hu-BLT mice led to bone resorption and reduced IFN-γ production compared to healthy mice. Interestingly, oral supplementation with probiotic bacteria AJ2, either alone or combined with supercharged NK (sNK) cells, inhibited tumor growth and increased IFN-γ levels in tissue compartments and tumor sites. Enhanced IFN-γ secretion was observed in cell cultures from the pancreas, spleen, PBMCs, splenocyte-derived NK cells, and bone marrow of mice treated with sNK cells and AJ2 compared to untreated tumor-bearing mice. Higher IFN-γ levels were associated with improved bone integrity in hu-BLT mice. TRAP staining showed increased osteoclastic activity and bone resorption in untreated tumor mice, in contrast to those treated with sNK and AJ2. This research highlights the role of immune cell-derived IFN-γ in preventing tumor-induced bone loss and improving bone quality, suggesting that probiotics, alone or with immunotherapies, have potential as treatments for osteolytic cancers. Full article
Show Figures

Figure 1

22 pages, 1820 KB  
Article
Supercharged Natural Killer (sNK) Cells Inhibit Melanoma Tumor Progression and Restore Endogenous NK Cell Function in Humanized BLT Mice
by Kawaljit Kaur, Paytsar Topchyan and Anahid Jewett
Cancers 2025, 17(15), 2430; https://doi.org/10.3390/cancers17152430 - 23 Jul 2025
Cited by 3 | Viewed by 1330
Abstract
Background: We have previously shown the remarkable impact of a single infusion of supercharged NK cells (sNK) in preventing and eliminating oral, pancreatic, and uterine cancers implanted in humanized BLT (hu-BLT) mice. Objective: In this report, we extended the studies to melanoma tumors [...] Read more.
Background: We have previously shown the remarkable impact of a single infusion of supercharged NK cells (sNK) in preventing and eliminating oral, pancreatic, and uterine cancers implanted in humanized BLT (hu-BLT) mice. Objective: In this report, we extended the studies to melanoma tumors to observe whether there were differences in response to sNK cells. Methods: We investigated the safety and tissue biodistribution profile of sNK cells in hu-BLT mice. This included the effect of sNK cell therapy on the peripheral blood-derived PBMCs, bone marrow, and spleen of hu-BLT mice. Results: Our investigation showed promising outcomes, as sNK cell infusions effectively inhibited melanoma tumor growth in hu-BLT mice. These potent cells not only traversed through the peripheral blood, spleen, and bone marrow but also infiltrated the tumor site, triggering in vivo differentiation of melanoma tumors. Moreover, the infusion of sNK cells increased the percentages of NK cells in the peripheral blood of hu-BLT mice, restoring cytotoxicity and IFN-γ secretion within the peripheral blood, spleen, and bone marrow of melanoma-bearing mice. Conclusions: This therapeutic approach not only reversed tumor progression but also revitalized the functionality of endogenous NK cells, potentially reversing the immunosuppressive effects induced by tumor cells in cancer patients. Full article
Show Figures

Figure 1

12 pages, 1415 KB  
Review
Super-Charged Natural Killer Cells: A Promising Immunotherapeutic Strategy for Oral Cancer
by Kawaljit Kaur and Anahid Jewett
Immuno 2025, 5(1), 8; https://doi.org/10.3390/immuno5010008 - 25 Feb 2025
Cited by 1 | Viewed by 2364
Abstract
NK cells have traditionally been classified as effectors of innate immunity, even though they also exhibit some features of adaptive immunity such as memory. NK cells contribute to the lysis and growth inhibition of cancer, mediating direct cytotoxicity and antibody-dependent cellular cytotoxicity (ADCC) [...] Read more.
NK cells have traditionally been classified as effectors of innate immunity, even though they also exhibit some features of adaptive immunity such as memory. NK cells contribute to the lysis and growth inhibition of cancer, mediating direct cytotoxicity and antibody-dependent cellular cytotoxicity (ADCC) and regulating the functions of other immune cells, respectively. NK cells regulate the function of other immune cells via the release of inflammatory cytokines and chemokines. Currently, NK cell therapeutics in oral cancer have been less efficient due to several limitations, as follows: (a) lower percentages of NK cells in peripheral blood immune cells; (b) limited survival and decreased function of NK cells, especially in the tumor microenvironment; and (c) a lack of tools or methodologies to expand and activate NK cells to the levels that are required for the effective targeting of oral cancer. To overcome these limitations, we established and demonstrated a novel technology for activating and expanding highly functional NK cells coined as supercharged NK (sNK) cells. This review summarizes the characteristics of sNK cells and highlights their superior anti-cancer activity when compared to primary activated NK cells. Full article
Show Figures

Figure 1

17 pages, 3627 KB  
Review
Exploring the Potential of Natural Killer Cell-Based Immunotherapy in Targeting High-Grade Serous Ovarian Carcinomas
by Kawaljit Kaur, Jashan Sanghu, Sanaz Memarzadeh and Anahid Jewett
Vaccines 2024, 12(6), 677; https://doi.org/10.3390/vaccines12060677 - 18 Jun 2024
Cited by 6 | Viewed by 8641
Abstract
High-grade serous ovarian cancers (HGSOCs) likely consist of poorly differentiated stem-like cells (PDSLCs) and differentiated tumor cells. Conventional therapeutics are incapable of completely eradicating PDSLCs, contributing to disease progression and tumor relapse. Primary NK cells are known to effectively lyse PDSLCs, but they [...] Read more.
High-grade serous ovarian cancers (HGSOCs) likely consist of poorly differentiated stem-like cells (PDSLCs) and differentiated tumor cells. Conventional therapeutics are incapable of completely eradicating PDSLCs, contributing to disease progression and tumor relapse. Primary NK cells are known to effectively lyse PDSLCs, but they exhibit low or minimal cytotoxic potential against well-differentiated tumors. We have introduced and discussed the characteristics of super-charged NK (sNK) cells in this review. sNK cells, in comparison to primary NK cells, exhibit a significantly higher capability for the direct killing of both PDSLCs and well-differentiated tumors. In addition, sNK cells secrete significantly higher levels of cytokines, especially those known to induce the differentiation of tumors. In addition, we propose that a combination of sNK and chemotherapy could be one of the most effective strategies to eliminate the heterogeneous population of ovarian tumors; sNK cells can lyse both PDSLCs and well-differentiated tumors, induce the differentiation of PDSLCs, and could be used in combination with chemotherapy to target both well-differentiated and NK-induced differentiated tumors. Full article
(This article belongs to the Section Vaccination Against Cancer and Chronic Diseases)
Show Figures

Figure 1

17 pages, 4183 KB  
Article
Osteoclasts and Probiotics Mediate Significant Expansion, Functional Activation and Supercharging in NK, γδ T, and CD3+ T Cells: Use in Cancer Immunotherapy
by Kawaljit Kaur and Anahid Jewett
Cells 2024, 13(3), 213; https://doi.org/10.3390/cells13030213 - 24 Jan 2024
Cited by 2 | Viewed by 3104
Abstract
Our previous studies have introduced osteoclasts (OCs) as major activators of NK cells. It was found that OCs exhibit the capabilities of inducing cell expansion as well as increasing the cytotoxic activity of NK cells by granule release and increasing the secretion of [...] Read more.
Our previous studies have introduced osteoclasts (OCs) as major activators of NK cells. It was found that OCs exhibit the capabilities of inducing cell expansion as well as increasing the cytotoxic activity of NK cells by granule release and increasing the secretion of TNF-α and TRAIL, leading to increased lysis of tumors in short-term as well as long-term periods, respectively. OC- induced expanded NK cells were named supercharged NK cells (sNK) due to their significantly high functional activity as well as their significantly higher cell expansion rate. It is, however, unclear whether the OC-mediated effect in NK cells is specific or whether other cytotoxic immune cells can also be expanded and activated by OCs. We chose to focus on γδ T cells and pan T cells, which also include CD8+ T cells. In this paper, we report that OCs are capable of expanding and functionally activating both γδ T cells and pan T cells. Expanded γδ T and pan T cells were capable of secreting high levels of INF-γ, albeit with different dynamics to those of NK cells, and, moreover, they are unable to kill NK-specific targets. Since we used humanized-BLT (hu-BLT) mice as a model of human disease, we next determined whether NK and T cell activation through OCs is also evident in cells obtained from hu-BLT mice. Similar to humans, OCs were capable of increasing the cell expansion and secretion of IFN-γ in the culture of either NK or T cells from hu-BLT mice, providing yet further evidence that these mice are appropriate models to study human disease. Therefore, these studies indicated that CD3+ T or γδ T cells can proliferate and be supercharged by OCs similar to the NK cells; thus, they can be used individually or in combination in the cell therapy of cancers. Full article
Show Figures

Figure 1

18 pages, 2674 KB  
Article
Differences in Tumor Growth and Differentiation in NSG and Humanized-BLT Mice; Analysis of Human vs. Humanized-BLT-Derived NK Expansion and Functions
by Kawaljit Kaur and Anahid Jewett
Cancers 2023, 15(1), 112; https://doi.org/10.3390/cancers15010112 - 24 Dec 2022
Cited by 5 | Viewed by 3462
Abstract
There is significant interest and debate regarding the best mouse model of human disease, since studies in wild-type mice may not always recapitulate human diseases. The NSG mouse model has been one of the most commonly used mouse models to study cancer; however, [...] Read more.
There is significant interest and debate regarding the best mouse model of human disease, since studies in wild-type mice may not always recapitulate human diseases. The NSG mouse model has been one of the most commonly used mouse models to study cancer; however, this mouse model, even though it has several advantages in regard to the ease of tumor implantation and financial feasibility, does not represent human disease due to the immunodeficient nature of this model. In this study, we performed oral and pancreatic tumor studies in NSG and hu-BLT mice and found several distinguishing features that make hu-BLT model more suitable for studying human cancer. In addition, we compared the immune function of humans to hu-BLT mice to understand the differences and similarities of the models. Oral and pancreatic cancer stem cells were implanted in NSG and hu-BLT mice. Both tumors grew robustly in NSG mice and killed them within a short period of time. On the contrary, unlike NSG mice, tumor-bearing hu-BLT mice survived longer, grew smaller tumors, and the grown tumors exhibited lower rates of expansion, with a higher surface expression of MHC-class I and lower NK cell-mediated cytotoxicity that was previously shown to have more of a differentiated phenotype. Although the peripheral blood of hu-BLT mice in comparison to that of humans had lower percentages of NK cells and cytotoxic function, it mediated a higher secretion of IFN-γ, likely contributing to the differentiation of the tumor cells and subsequent decrease in the tumor size in the hu-BLT mice in comparison to the NSG mice. Spleen-derived hu-BLT mouse NK cells were able to expand in the presence of autologous osteoclasts and substantially increase both cytotoxicity and secretion of IFN-γ, similar to those seen in peripheral blood-derived human NK cells, indicating that NK cells from hu-BLT mice are capable of expansion and functional activation when activating signals are given. Thus, the many similarities between human and hu-BLT mouse immune systems make this mouse model more appropriate to study human cancer. In particular, it is well-suited for studies of allogeneic NK cell-based immunotherapy in cancer treatment. The advantages and challenges of hu-BLT mice in cancer studies are also discussed in this report. Full article
(This article belongs to the Special Issue The Role of Immune Cells in the Tumor Microenvironment)
Show Figures

Figure 1

23 pages, 4470 KB  
Article
Probiotic-Treated Super-Charged NK Cells Efficiently Clear Poorly Differentiated Pancreatic Tumors in Hu-BLT Mice
by Kawaljit Kaur, Anna Karolina Kozlowska, Paytsar Topchyan, Meng-Wei Ko, Nick Ohanian, Jessica Chiang, Jessica Cook, Phyu Ou Maung, So-Hyun Park, Nicholas Cacalano, Changge Fang and Anahid Jewett
Cancers 2020, 12(1), 63; https://doi.org/10.3390/cancers12010063 - 24 Dec 2019
Cited by 58 | Viewed by 5917
Abstract
Background and Aims: We have previously demonstrated that the stage of differentiation of tumors has profound effect on the function of NK cells, and that stem-like/poorly differentiated tumors were preferentially targeted by the NK cells. Therefore, in this study we determined the role [...] Read more.
Background and Aims: We have previously demonstrated that the stage of differentiation of tumors has profound effect on the function of NK cells, and that stem-like/poorly differentiated tumors were preferentially targeted by the NK cells. Therefore, in this study we determined the role of super-charged NK cells in immune mobilization, lysis, and differentiation of stem-like/undifferentiated tumors implanted in the pancreas of humanized-BLT (hu-BLT) mice fed with or without AJ2 probiotics. The phenotype, growth rate and metastatic potential of pancreatic tumors differentiated by the NK cells (NK-differentiated) or patient derived differentiated or stem-like/undifferentiated pancreatic tumors were investigated. Methods: Pancreatic tumor implantation was performed in NSG and hu-BLT mice. Stage of differentiation of tumors was determined using our published criteria for well-differentiated tumors exhibiting higher surface expression of MHC- class I, CD54, and PD-L1 (B7H1) and lower expression of CD44 receptors. The inverse was seen for poorly-differentiated tumors. Results: Stem-like/undifferentiated pancreatic tumors grew rapidly and formed large tumors and exhibited lower expression of above-mentioned differentiation antigens in the pancreas of NSG and hu-BLT mice. Unlike stem-like/undifferentiated tumors, NK-differentiated MP2 (MiaPaCa-2) tumors or patient-derived differentiated tumors were not able to grow or grew smaller tumors, and were unable to metastasize in NSG or hu-BLT mice, and they were susceptible to chemotherapeutic drugs. Stem-like/undifferentiated pancreatic tumors implanted in the pancreas of hu-BLT mice and injected with super-charged NK cells formed much smaller tumors, proliferated less, and exhibited differentiated phenotype. When differentiation of stem-like tumors by the NK cells was prevented by the addition of antibodies to IFN-γ and TNF-α, tumors grew rapidly and metastasized, and they remained resistant to chemotherapeutic drugs. Greater numbers of immune cells infiltrated the tumors of NK-injected and AJ2-probiotic bacteria-fed mice. Moreover, increased IFN-γ secretion in the presence of decreased IL-6 was seen in tumors resected and cultured from NK-injected and AJ2 fed mice. Tumor-induced decreases in NK cytotoxicity and IFN-γ secretion were restored/increased within PBMCs, spleen, and bone marrow when mice received NK cells and were fed with AJ2. Conclusion: NK cells prevent growth of pancreatic tumors through lysis and differentiation, thereby curtailing the growth and metastatic potential of stem-like/undifferentiated-tumors. Full article
Show Figures

Figure 1

Back to TopTop