Sign in to use this feature.

Years

Between: -

Subjects

remove_circle_outline
remove_circle_outline
remove_circle_outline

Journals

Article Types

Countries / Regions

Search Results (5)

Search Parameters:
Keywords = stellettin B

Order results
Result details
Results per page
Select all
Export citation of selected articles as:
17 pages, 2605 KB  
Article
Stellettin B Induces Cell Death in Bladder Cancer Via Activating the Autophagy/DAPK2/Apoptosis Signaling Cascade
by Chun-Han Chang, Bo-Jyun Lin, Chun-Han Chen, Nham-Linh Nguyen, Tsung-Han Hsieh, Jui-Hsin Su and Mei-Chuan Chen
Mar. Drugs 2023, 21(2), 73; https://doi.org/10.3390/md21020073 - 21 Jan 2023
Cited by 16 | Viewed by 3650
Abstract
Bladder cancer (BC) is one of the most prevalent cancers worldwide. However, the recurrence rate and five-year survival rate have not been significantly improved in advanced BC, and new therapeutic strategies are urgently needed. The anticancer activity of stellettin B (SP-2), a triterpene [...] Read more.
Bladder cancer (BC) is one of the most prevalent cancers worldwide. However, the recurrence rate and five-year survival rate have not been significantly improved in advanced BC, and new therapeutic strategies are urgently needed. The anticancer activity of stellettin B (SP-2), a triterpene isolated from the marine sponge Rhabdastrella sp., was evaluated with the MTT assay as well as PI and Annexin V/7-AAD staining. Detailed mechanisms were elucidated through an NGS analysis, protein arrays, and Western blotting. SP-2 suppressed the viability of BC cells without severe toxicity towards normal uroepithelial cells, and it increased apoptosis with the activation of caspase 3/8/9, PARP, and γH2AX. The phosphorylation of FGFR3 and its downstream targets were downregulated by SP-2. Meanwhile, it induced autophagy in BC cells as evidenced by LC3-II formation and p62 downregulation. The inhibition of autophagy using pharmacological inhibitors or through an ATG5-knockout protected RT-112 cells from SP-2-induced cell viability suppression and apoptosis. In addition, the upregulation of DAPK2 mRNA and protein expression also contributed to SP-2-induced cytotoxicity and apoptosis. In RT-112 cells, an FGFR3-TACC3-knockout caused the downregulation of DAPK2, autophagy, and apoptosis. In conclusion, this is the first study demonstrating that SP-2 exhibits potent anti-BC activity by suppressing the FGFR3-TACC3/Akt/mTOR pathway, which further activates a novel autophagy/DAPK2/apoptosis signaling cascade. Full article
(This article belongs to the Special Issue Development and Application of Marine-Derived Anti-cancer Agents)
Show Figures

Figure 1

19 pages, 4826 KB  
Article
Stellettin B-Induced Oral Cancer Cell Death via Endoplasmic Reticulum Stress–Mitochondrial Apoptotic and Autophagic Signaling Pathway
by Tsu-Jen Kuo, Yen-Hsuan Jean, Po-Chang Shih, Shu-Yu Cheng, Hsiao-Mei Kuo, Yi-Ting Lee, Yu-Cheng Lai, Chung-Chih Tseng, Wu-Fu Chen and Zhi-Hong Wen
Int. J. Mol. Sci. 2022, 23(15), 8813; https://doi.org/10.3390/ijms23158813 - 8 Aug 2022
Cited by 8 | Viewed by 3364
Abstract
Oral squamous cell carcinoma (OSCC) affects tens of thousands of people worldwide. Despite advances in cancer treatment, the 5-year survival rate of patients with late-stage OSCC is low at 50–60%. Therefore, the development of anti-OSCC therapy is necessary. We evaluated the effects of [...] Read more.
Oral squamous cell carcinoma (OSCC) affects tens of thousands of people worldwide. Despite advances in cancer treatment, the 5-year survival rate of patients with late-stage OSCC is low at 50–60%. Therefore, the development of anti-OSCC therapy is necessary. We evaluated the effects of marine-derived triterpene stellettin B in human OC2 and SCC4 cells. Stellettin B dose-dependently decreased the viability of both cell lines, with a significant reduction in OC2 cells at ≥0.1 µM at 24 and 48 h, and in SCC4 cells at ≥1 µM at 24 and 48 h. Terminal deoxynucleotidyl transferase dUTP nick-end labeling (TUNEL)-positive cells were significantly observed at 20 µM of stellettin B at 48 h, with the overexpression of cleaved caspase3 and cleaved poly(ADP-ribose) polymerase (PARP). Moreover, mitochondrial respiratory functions were ablated by stellettin B. Autophagy-related LC3-II/LC3-I ratio and Beclin-1 proteins were increased, whereas p62 was decreased. At 20 µM at 48 h, the expression levels of the endoplasmic reticulum (ER) stress biomarkers calnexin and BiP/GRP78 were significantly increased and mitogen-activated protein kinase (MAPK) signaling pathways were activated. Further investigation using the autophagy inhibitor 3-methyladenine (3-MA) demonstrated that it alleviated stellettin B-induced cell death and autophagy. Overall, our findings show that stellettin B induces the ER stress, mitochondrial stress, apoptosis, and autophagy, causing cell death of OSCC cells. Full article
(This article belongs to the Section Molecular Oncology)
Show Figures

Figure 1

18 pages, 3287 KB  
Article
In Vitro and In Vivo Neuroprotective Effects of Stellettin B Through Anti-Apoptosis and the Nrf2/HO-1 Pathway
by Chien-Wei Feng, Nan-Fu Chen, Zhi-Hong Wen, Wen-Ya Yang, Hsiao-Mei Kuo, Ping-Jyun Sung, Jui-Hsin Su, Shu-Yu Cheng and Wu-Fu Chen
Mar. Drugs 2019, 17(6), 315; https://doi.org/10.3390/md17060315 - 29 May 2019
Cited by 28 | Viewed by 5307
Abstract
Pharmaceutical agents for halting the progression of Parkinson’s disease (PD) are lacking. The current available medications only relieve clinical symptoms and may cause severe side effects. Therefore, there is an urgent need for novel drug candidates for PD. In this study, we demonstrated [...] Read more.
Pharmaceutical agents for halting the progression of Parkinson’s disease (PD) are lacking. The current available medications only relieve clinical symptoms and may cause severe side effects. Therefore, there is an urgent need for novel drug candidates for PD. In this study, we demonstrated the neuroprotective activity of stellettin B (SB), a compound isolated from marine sponges. We showed that SB could significantly protect SH-SY5Y cells against 6-OHDA-induced cellular damage by inhibiting cell apoptosis and oxidative stress through PI3K/Akt, MAPK, caspase cascade modulation and Nrf2/HO-1 cascade modulation, respectively. In addition, an in vivo study showed that SB reversed 6-OHDA-induced a locomotor deficit in a zebrafish model of PD. The potential for developing SB as a candidate drug for PD treatment is discussed. Full article
(This article belongs to the Special Issue Bioactive Compounds from Marine Sponges)
Show Figures

Graphical abstract

17 pages, 3570 KB  
Article
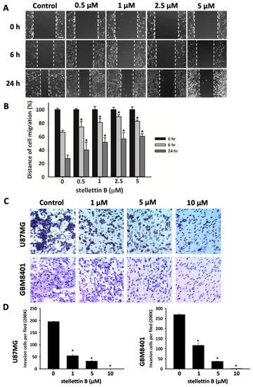
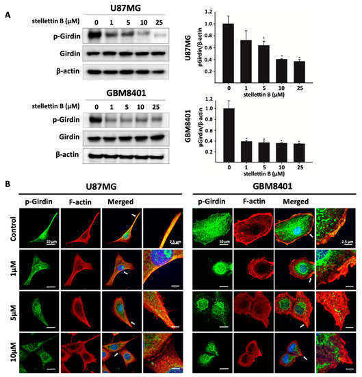
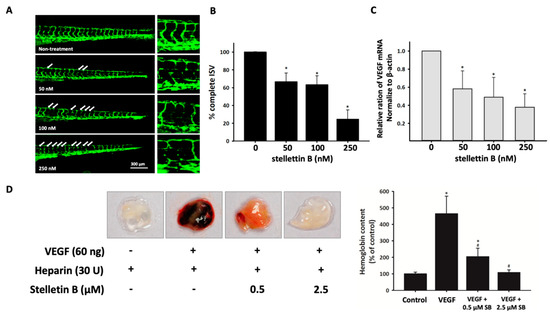
Anti-Invasion and Antiangiogenic Effects of Stellettin B through Inhibition of the Akt/Girdin Signaling Pathway and VEGF in Glioblastoma Cells
by Shu-Yu Cheng, Nan-Fu Chen, Pi-Yu Lin, Jui-Hsin Su, Bing-Hung Chen, Hsiao-Mei Kuo, Chun-Sung Sung, Ping-Jyun Sung, Zhi-Hong Wen and Wu-Fu Chen
Cancers 2019, 11(2), 220; https://doi.org/10.3390/cancers11020220 - 14 Feb 2019
Cited by 36 | Viewed by 4894
Abstract
Angiogenesis and invasion are highly related with tumor metastatic potential and recurrence prediction in the most aggressive brain cancer, glioblastoma multiforme (GBM). For the first time, this study reveals that marine-sponge-derived stellettin B reduces angiogenesis and invasion. We discovered that stellettin B reduces [...] Read more.
Angiogenesis and invasion are highly related with tumor metastatic potential and recurrence prediction in the most aggressive brain cancer, glioblastoma multiforme (GBM). For the first time, this study reveals that marine-sponge-derived stellettin B reduces angiogenesis and invasion. We discovered that stellettin B reduces migration of glioblastoma cells by scratch wound healing assay and invasion via chamber transwell assay. Further, stellettin B downregulates Akt/Mammalian Target of Rapamycin (Akt/mTOR) and Signal transducer and activator of transcription 3 (Stat3) signaling pathways, which are essential for invasion and angiogenesis in glioblastoma. This study further demonstrates that stellettin B affects filamentous actin (F-actin) rearrangement by decreasing the cross-linkage of phosphor-Girdin (p-Girdin), which attenuates glioblastoma cell invasion. Moreover, stellettin B blocks the expression and secretion of a major proangiogenic factor, vascular endothelial growth factor (VEGF), in glioblastoma cells. Stellettin B also reduces angiogenic tubule formation in human umbilical vein endothelial cells (HUVECs). In vivo, we observed that stellettin B decreased blood vesicle formation in developmental zebrafish and suppressed angiogenesis in Matrigel plug transplant assay in mice. Decreased VEGF transcriptional expression was also found in stellettin B–treated zebrafish embryos. Overall, we conclude that stellettin B might be a potential antiangiogenic and anti-invasion agent for future development of therapeutic agents for cancer therapy. Full article
Show Figures

Figure 1

14 pages, 1117 KB  
Article
In Vitro Antitumor Activity of Stellettin B, a Triterpene from Marine Sponge Jaspis stellifera, on Human Glioblastoma Cancer SF295 Cells
by Sheng-An Tang, Qianxiang Zhou, Wen-Zhi Guo, Yuling Qiu, Ran Wang, Meihua Jin, Wenjing Zhang, Ke Li, Takao Yamori, Shingo Dan and Dexin Kong
Mar. Drugs 2014, 12(7), 4200-4213; https://doi.org/10.3390/md12074200 - 15 Jul 2014
Cited by 53 | Viewed by 8073
Abstract
Stellettin B was isolated from marine sponge Jaspis stellifera. In vitro antitumor activities were investigated on 39 human cancer cell lines. Stellettin B exhibited highly potent inhibition against the growth of a human glioblastoma cell line SF295, with a GI50 of 0.01 μM. [...] Read more.
Stellettin B was isolated from marine sponge Jaspis stellifera. In vitro antitumor activities were investigated on 39 human cancer cell lines. Stellettin B exhibited highly potent inhibition against the growth of a human glioblastoma cell line SF295, with a GI50 of 0.01 μM. In contrast, stellettin B showed very weak inhibitory activity on normal cell lines including HMEC, RPTEC, NHBE and PrEC, with GI50s higher than 10 μM, suggesting its relatively selective cytotoxicity against human cancer cells compared to normal human cell lines. We then focused on the antitumor activity of this compound on SF295 cells. Flow cytometric analysis indicated that stellettin B induced apoptosis in SF295 cells in a concentration-dependent manner. Further study indicated that stellettin B increased the production of ROS, the activity of caspase 3/7, as well as the cleavage of PARP, each of which is known to be involved in apoptosis. To investigate the molecular mechanism for cell proliferation inhibition and apoptosis induction, effect on the phosphorylation of several signal proteins of PI3K/Akt and RAS/MAPK pathways was examined. Stellettin B inhibited the phosphorylation of Akt potently, with no activity on p-ERK and p-p38, suggesting that inhibition of PI3K/Akt pathway might be involved in the antiproliferative and apoptosis-inducing effect. However, homogenous time-resolved fluorescence (HTRF) assay indicated that stellettin B did not inhibit PI3K activity, suggesting that the direct target might be signal protein upstream of Akt pathway other than PI3K. Full article
Show Figures

Figure 1

Back to TopTop