Sign in to use this feature.

Years

Between: -

Subjects

remove_circle_outline
remove_circle_outline
remove_circle_outline
remove_circle_outline
remove_circle_outline
remove_circle_outline
remove_circle_outline

Journals

Article Types

Countries / Regions

Search Results (4)

Search Parameters:
Keywords = stacked supported lipid bilayer

Order results
Result details
Results per page
Select all
Export citation of selected articles as:
22 pages, 3248 KB  
Article
The Interaction of Temozolomide with Blood Components Suggests the Potential Use of Human Serum Albumin as a Biomimetic Carrier for the Drug
by Marta Rubio-Camacho, José A. Encinar, María José Martínez-Tomé, Rocío Esquembre and C. Reyes Mateo
Biomolecules 2020, 10(7), 1015; https://doi.org/10.3390/biom10071015 - 9 Jul 2020
Cited by 26 | Viewed by 4184
Abstract
The interaction of temozolomide (TMZ) (the main chemotherapeutic agent for brain tumors) with blood components has not been studied at the molecular level to date, even though such information is essential in the design of dosage forms for optimal therapy. This work explores [...] Read more.
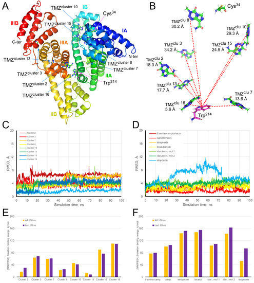
The interaction of temozolomide (TMZ) (the main chemotherapeutic agent for brain tumors) with blood components has not been studied at the molecular level to date, even though such information is essential in the design of dosage forms for optimal therapy. This work explores the binding of TMZ to human serum albumin (HSA) and alpha-1-acid glycoprotein (AGP), as well as to blood cell-mimicking membrane systems. Absorption and fluorescence experiments with model membranes indicate that TMZ does not penetrate into the lipid bilayer, but binds to the membrane surface with very low affinity. Fluorescence experiments performed with the plasma proteins suggest that in human plasma, most of the bound TMZ is attached to HSA rather than to AGP. This interaction is moderate and likely mediated by hydrogen-bonding and hydrophobic forces, which increase the hydrolytic stability of the drug. These experiments are supported by docking and molecular dynamics simulations, which reveal that TMZ is mainly inserted in the subdomain IIA of HSA, establishing π-stacking interactions with the tryptophan residue. Considering the overexpression of albumin receptors in tumor cells, our results propose that part of the administered TMZ may reach its target bound to plasma albumin and suggest that HSA-based nanocarriers are suitable candidates for designing biomimetic delivery systems that selectively transport TMZ to tumor cells. Full article
Show Figures

Graphical abstract

11 pages, 2655 KB  
Data Descriptor
TIRF Microscope Image Sequences of Fluorescent IgE-FcεRI Receptor Complexes inside a FcεRI-Centric Synapse in RBL-2H3 Cells
by Rachel Drawbond and Kathrin Spendier
Data 2019, 4(3), 111; https://doi.org/10.3390/data4030111 - 28 Jul 2019
Cited by 2 | Viewed by 4536
Abstract
Total internal reflection fluorescence (TIRF) microscope image sequences are commonly used to study receptors in live cells. The dataset presented herein facilitates the study of the IgE-FcεRI receptor signaling complex (IgE-RC) in rat basophilic leukemia (RBL-2H3) cells coming into contact with a supported [...] Read more.
Total internal reflection fluorescence (TIRF) microscope image sequences are commonly used to study receptors in live cells. The dataset presented herein facilitates the study of the IgE-FcεRI receptor signaling complex (IgE-RC) in rat basophilic leukemia (RBL-2H3) cells coming into contact with a supported lipid bilayer with 25 mol% N-dinitrophenyl-aminocaproyl phosphatidylethanolamine, modeling an immunological synapse. TIRF microscopy was used to image IgE-RCs within this FcεRI-centric synapse by loading RBL-2H3 cells with fluorescent anti-dinitrophenyl (anti-DNP) immunoglobulin E (IgE) in suspension for 24 h. Fluorescent anti-DNP IgE (IgE488) concentrations of this suspension increased from 10% to 100% and corresponding non-fluorescent anti-DNP IgE concentrations decreased from 90% to 0%. After the removal of unbound anti-DNP IgE, multiple image sequences were taken for each of these ten conditions. Prior to imaging, anti-DNP IgE-primed RBL-2H3 cells were either kept for a few minutes, for about 30 min, or for about one hour in Hanks buffer. The dataset contains 482 RBL-2H3 model synapse image stacks, dark images to correct for background intensity, and TIRF illumination profile images to correct for non-uniform TIRF illumination. After background subtraction, non-uniform illumination correction, and conversion of pixel units from analog-to-digital units to photo electrons, the average pixel intensity was calculated. The average pixel intensity within FcεRI-centric synapses for all three Hanks buffer conditions increased linearly at a rate of 0.42 ± 0.02 photo electrons per pixel per % IgE488 in suspension. RBL-2H3 cell degranulation was tested by detecting β-hexosaminidase activity. Prolonged RBL-2H3 cell exposure to Hanks buffer inhibited exocytosis in RBL-2H3 cells. Full article
Show Figures

Figure 1

15 pages, 1424 KB  
Article
Polymer-Induced Swelling of Solid-Supported Lipid Membranes
by Martin Kreuzer, Marcus Trapp, Reiner Dahint and Roland Steitz
Membranes 2016, 6(1), 2; https://doi.org/10.3390/membranes6010002 - 23 Dec 2015
Cited by 6 | Viewed by 6720
Abstract
In this paper, we study the interaction of charged polymers with solid-supported 1,2-dimyristoyl-sn-glycero-3-phosphocholine (DMPC) membranes by in-situ neutron reflectivity. We observe an enormous swelling of the oligolamellar lipid bilayer stacks after incubation in solutions of poly(allylamine hydrochloride) (PAH) in D2O. The [...] Read more.
In this paper, we study the interaction of charged polymers with solid-supported 1,2-dimyristoyl-sn-glycero-3-phosphocholine (DMPC) membranes by in-situ neutron reflectivity. We observe an enormous swelling of the oligolamellar lipid bilayer stacks after incubation in solutions of poly(allylamine hydrochloride) (PAH) in D2O. The positively charged polyelectrolyte molecules interact with the lipid bilayers and induce a drastic increase in their d-spacing by a factor of ~4. Temperature, time, and pH influence the swollen interfacial lipid linings. From our study, we conclude that electrostatic interactions introduced by the adsorbed PAH are the main cause for the drastic swelling of the lipid coatings. The DMPC membrane stacks do not detach from their solid support at T > Tm. Steric interactions, also introduced by the PAH molecules, are held responsible for the stabilizing effect. We believe that this novel system offers great potential for fundamental studies of biomembrane properties, keeping the membrane’s natural fluidity and freedom, decoupled from a solid support at physiological conditions. Full article
(This article belongs to the Special Issue Membrane Structure and Dynamics)
Show Figures

Figure 1

14 pages, 7339 KB  
Article
Multi-Stacked Supported Lipid Bilayer Micropatterning through Polymer Stencil Lift-Off
by Yujie Zhu, Ahmed Negmi and Jose Moran-Mirabal
Membranes 2015, 5(3), 385-398; https://doi.org/10.3390/membranes5030385 - 28 Aug 2015
Cited by 7 | Viewed by 8547
Abstract
Complex multi-lamellar structures play a critical role in biological systems, where they are present as lamellar bodies, and as part of biological assemblies that control energy transduction processes. Multi-lamellar lipid layers not only provide interesting systems for fundamental research on membrane structure and [...] Read more.
Complex multi-lamellar structures play a critical role in biological systems, where they are present as lamellar bodies, and as part of biological assemblies that control energy transduction processes. Multi-lamellar lipid layers not only provide interesting systems for fundamental research on membrane structure and bilayer-associated polypeptides, but can also serve as components in bioinspired materials or devices. Although the ability to pattern stacked lipid bilayers at the micron scale is of importance for these purposes, limited work has been done in developing such patterning techniques. Here, we present a simple and direct approach to pattern stacked supported lipid bilayers (SLBs) using polymer stencil lift-off and the electrostatic interactions between cationic and anionic lipids. Both homogeneous and phase-segregated stacked SLB patterns were produced, demonstrating that the stacked lipid bilayers retain lateral diffusivity. We demonstrate patterned SLB stacks of up to four bilayers, where fluorescence resonance energy transfer (FRET) and quenching was used to probe the interactions between lipid bilayers. Furthermore, the study of lipid phase behaviour showed that gel phase domains align between adjacent layers. The proposed stacked SLB pattern platform provides a robust model for studying lipid behaviour with a controlled number of bilayers, and an attractive means towards building functional bioinspired materials or devices. Full article
(This article belongs to the Special Issue Membrane Structure and Dynamics)
Show Figures

Figure 1

Back to TopTop