Sign in to use this feature.

Years

Between: -

Subjects

remove_circle_outline

Journals

Article Types

Countries / Regions

Search Results (2)

Search Parameters:
Keywords = spooling process tape

Order results
Result details
Results per page
Select all
Export citation of selected articles as:
10 pages, 6152 KB  
Article
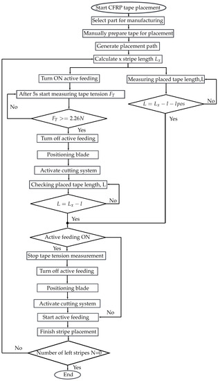
Adaptive Feeding Roller with An Integrated Cutting System for Automated Fiber Placement (AFP)
by Mohammad Bahar and Michael Sinapius
J. Compos. Sci. 2020, 4(3), 92; https://doi.org/10.3390/jcs4030092 - 16 Jul 2020
Cited by 7 | Viewed by 6473
Abstract
Automated Fiber Placement (AFP) has been used for more than 30 years as a manufacturing process for large components such as aircraft fuselage or nose made of composite materials. As the literature research showed, 85% of efficient AFP head process time is used [...] Read more.
Automated Fiber Placement (AFP) has been used for more than 30 years as a manufacturing process for large components such as aircraft fuselage or nose made of composite materials. As the literature research showed, 85% of efficient AFP head process time is used for the cutting process, accelerating, decelerating and necessary directional changes of the AFP head. The AFP head consists of various modules that synchronize the complete process. In recent years, scientists tried to extend the advantages of this technique and optimize the process. The aim of this article is to show the integration of the cutting unit and the feeding unit in a compact and simple system. Therefore the cutting edge of the tape and the productivity can be increased significantly. The feeding system pulls the tape from the material spool to under the compaction roller. Obviously, the tape should also cut to a predefined length. According to the state of the art, the cutting unit works when the feeding unit is in the standing position. The layup process has therefore a short break, which is no longer required with the new approach. The cutting process is realized without interruption, therefore the lost time during cutting can be saved. The integrated unit is synchronized with the AFP process to apply the active or passive feeding process. Full article
Show Figures

Figure 1

18 pages, 20035 KB  
Article
Resistance Spot Welding of Aluminum Alloy and Carbon Steel with Spooling Process Tapes
by Seungmin Shin, Dae-Jin Park, Jiyoung Yu and Sehun Rhee
Metals 2019, 9(4), 410; https://doi.org/10.3390/met9040410 - 3 Apr 2019
Cited by 19 | Viewed by 12449
Abstract
Many lightweight materials, including aluminum alloy, magnesium alloy, and plastic, have been used for automotives. Aluminum alloy—the most commonly utilized lightweight metal—has poor resistance spot weldability owing to its inherent properties, which demand the development of welding solutions. Various welding techniques are utilized [...] Read more.
Many lightweight materials, including aluminum alloy, magnesium alloy, and plastic, have been used for automotives. Aluminum alloy—the most commonly utilized lightweight metal—has poor resistance spot weldability owing to its inherent properties, which demand the development of welding solutions. Various welding techniques are utilized to improve the resistance spot weldability of aluminum alloy, including DeltaSpot welding. However, the technological development for welding dissimilar metals (aluminum alloy and steel) required for vehicle body assembly is still in its nascent stages. This study proposes DeltaSpot welding (a resistance spot welding process with spooling process tapes) using the alloy combination of 6000 series aluminum alloy (Al 6K32) and 440 MPa grade steel (SGARC 440). The welding characteristics of the main process parameters in DeltaSpot welding were analyzed and the weldability of the combination of the aluminum alloy, Al 6K32, and 440 MPa grade steel was evaluated. In addition, the characteristics of the intermetallic compound layer between the 440 MPa grade steel and Al 6K32 sheets were identified via scanning electron microscopy/energy dispersive X-ray spectroscopy (SEM-EDS). Full article
(This article belongs to the Special Issue Dissimilar Metal Welding)
Show Figures

Figure 1

Back to TopTop