Sign in to use this feature.

Years

Between: -

Subjects

remove_circle_outline
remove_circle_outline
remove_circle_outline
remove_circle_outline
remove_circle_outline

Journals

Article Types

Countries / Regions

Search Results (10)

Search Parameters:
Keywords = space-based optical backbone network

Order results
Result details
Results per page
Select all
Export citation of selected articles as:
31 pages, 4976 KB  
Article
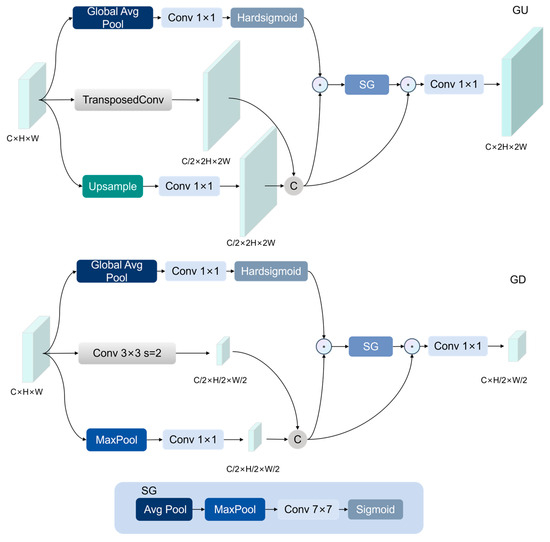
CEH-DETR: A State Space-Based Framework for Efficient Multi-Scale Ship Detection
by Xiaolin Zhang, Ru Wang and Shengzheng Wang
J. Mar. Sci. Eng. 2026, 14(3), 279; https://doi.org/10.3390/jmse14030279 - 29 Jan 2026
Viewed by 404
Abstract
Ship detection in optical images is critical for maritime supervision but faces challenges from scale variations and complex backgrounds. Existing detectors often struggle to balance global context modeling with computational efficiency. To address this, we propose Contextual Efficient Hierarchical DETR (CEH-DETR), an efficient [...] Read more.
Ship detection in optical images is critical for maritime supervision but faces challenges from scale variations and complex backgrounds. Existing detectors often struggle to balance global context modeling with computational efficiency. To address this, we propose Contextual Efficient Hierarchical DETR (CEH-DETR), an efficient framework for multi-scale ship detection. First, we introduce the Cross-stage Parallel State Space Hidden Mixer (CPSHM) backbone, integrating State Space Models with CNNs to capture global dependencies with linear complexity. Second, the Efficient Adaptive Feature Integration (EAFI) module reduces attention complexity to linear using Token Statistics-based Attention. Third, the Hierarchical Attention-guided Feature Pyramid Network (HAFPN) effectively fuses multi-scale features while preserving spatial details. Experiments on the ABOships dataset demonstrate that CEH-DETR achieves a superior balance between accuracy and efficiency. Relative to the baseline RT-DETR, our approach achieves a parameter reduction of 25.6% while increasing mAP@50 by 2.0 percentage points and boosting inference speed to 133.7 FPS (+112.1%), making it highly suitable for real-time maritime surveillance. Full article
Show Figures

Figure 1

26 pages, 8395 KB  
Article
Design and Performance Insights in Backbone Node Upgrades: From Single-Band WSS to UWB-Based Flex-WBSS Solutions
by Charalampos Papapavlou, Konstantinos Paximadis, Dan M. Marom and Ioannis Tomkos
Telecom 2025, 6(4), 93; https://doi.org/10.3390/telecom6040093 - 4 Dec 2025
Viewed by 652
Abstract
Emerging services such as artificial intelligence (AI), 5G, the Internet of Things (IoT), cloud data services and teleworking are growing exponentially, pushing bandwidth needs to the limit. Space Division Multiplexing (SDM) in the spatial domain, along with Ultra-Wide Band (UWB) transmission in the [...] Read more.
Emerging services such as artificial intelligence (AI), 5G, the Internet of Things (IoT), cloud data services and teleworking are growing exponentially, pushing bandwidth needs to the limit. Space Division Multiplexing (SDM) in the spatial domain, along with Ultra-Wide Band (UWB) transmission in the spectrum domain, represent two degrees of freedom that will play a crucial role in the evolution of backbone optical networks. SDM and UWB technologies necessitate the replacement of conventional Wavelength-Selective-Switch (WSS)-based architectures with innovative optical switching elements capable of handling both higher port counts and flexible switching across various granularities. In this work, we introduce a novel Photonic Integrated Circuit (PIC)-based switching element called flex-Waveband Selective Switch (WBSS), designed to provide flexible band switching across the UWB spectrum (~21 THz). The proposed flex-WBSS supports a hierarchical three-layered Multi-Granular Optical Node (MG-ON) architecture incorporating optical switching across various granularities ranging from entire fibers and flexibly defined bands down to individual wavelengths. To evaluate its performance, we develop a custom network simulator, enabling a thorough performance analysis on the critical performance metrics of the node. Simulations are conducted over an existing network topology evaluating three traffic-oriented switching policies: Full Fiber Switching (FFS), Waveband Switching (WBS) and Wavelength Switching (WS). Simulation results reveal high Optical-to-Signal Ratio (OSNR) and low Bit Error Rate (BER) values, particularly under the FFS policy. In contrast, the integration of the WBS policy bridges the gap between existing WSS- and future FFS-based architectures and manages to mitigate capacity bottlenecks, enabling rapid scalable network upgrades in existing infrastructures. Additionally, we propose a probabilistic framework to evaluate the node’s bandwidth utilization and scaling behavior, exploring trade-offs among scalability, component numbers and complexity. The proposed framework can be easily adapted for the design of future transport optical networks. Finally, we perform a SWaP-C (Size, Weight, Power and Cost) analysis. Results show that our novel MG-ON achieves strong performance, reaching a throughput exceeding 10 Pb/s with high OSNR values ≈14–20 dB and BER ≈10−9 especially under the FFS policy. Moreover, it delivers up to 7.5× cost reduction compared to alternative architectures, significantly reducing deployment/upgrade costs while maintaining low power consumption. Full article
(This article belongs to the Special Issue Optical Communication and Networking)
Show Figures

Figure 1

24 pages, 7007 KB  
Article
M4MLF-YOLO: A Lightweight Semantic Segmentation Framework for Spacecraft Component Recognition
by Wenxin Yi, Zhang Zhang and Liang Chang
Remote Sens. 2025, 17(18), 3144; https://doi.org/10.3390/rs17183144 - 10 Sep 2025
Cited by 4 | Viewed by 1923
Abstract
With the continuous advancement of on-orbit services and space intelligence sensing technologies, the efficient and accurate identification of spacecraft components has become increasingly critical. However, complex lighting conditions, background interference, and limited onboard computing resources present significant challenges to existing segmentation algorithms. To [...] Read more.
With the continuous advancement of on-orbit services and space intelligence sensing technologies, the efficient and accurate identification of spacecraft components has become increasingly critical. However, complex lighting conditions, background interference, and limited onboard computing resources present significant challenges to existing segmentation algorithms. To address these challenges, this paper proposes a lightweight spacecraft component segmentation framework for on-orbit applications, termed M4MLF-YOLO. Based on the YOLOv5 architecture, we propose a refined lightweight design strategy that aims to balance segmentation accuracy and resource consumption in satellite-based scenarios. MobileNetV4 is adopted as the backbone network to minimize computational overhead. Additionally, a Multi-Scale Fourier Adaptive Calibration Module (MFAC) is designed to enhance multi-scale feature modeling and boundary discrimination capabilities in the frequency domain. We also introduce a Linear Deformable Convolution (LDConv) to explicitly control the spatial sampling span and distribution of the convolution kernel, thereby linearly adjusting the receptive field coverage range to improve feature extraction capabilities while effectively reducing computational costs. Furthermore, the efficient C3-Faster module is integrated to enhance channel interaction and feature fusion efficiency. A high-quality spacecraft image dataset, comprising both real and synthetic images, was constructed, covering various backgrounds and component types, including solar panels, antennas, payload instruments, thrusters, and optical payloads. Environment-aware preprocessing and enhancement strategies were applied to improve model robustness. Experimental results demonstrate that M4MLF-YOLO achieves excellent segmentation performance while maintaining low model complexity, with precision reaching 95.1% and recall reaching 88.3%, representing improvements of 1.9% and 3.9% over YOLOv5s, respectively. The mAP@0.5 also reached 93.4%. In terms of lightweight design, the model parameter count and computational complexity were reduced by 36.5% and 24.6%, respectively. These results validate that the proposed method significantly enhances deployment efficiency while preserving segmentation accuracy, showcasing promising potential for satellite-based visual perception applications. Full article
Show Figures

Figure 1

21 pages, 4507 KB  
Article
GSTD-DETR: A Detection Algorithm for Small Space Targets Based on RT-DETR
by Yijian Zhang, Huichao Guo, Yang Zhao, Laixian Zhang, Chenglong Luan, Yingchun Li and Xiaoyu Zhang
Electronics 2025, 14(12), 2488; https://doi.org/10.3390/electronics14122488 - 19 Jun 2025
Cited by 1 | Viewed by 2047
Abstract
Ground-based optical equipment for detecting geostationary orbit space targets typically involves long-exposure imaging, facing challenges such as small and blurred target images, complex backgrounds, and star streaks obstructing the view. To address these issues, this study proposes a GSTD-DETR model based on Real-Time [...] Read more.
Ground-based optical equipment for detecting geostationary orbit space targets typically involves long-exposure imaging, facing challenges such as small and blurred target images, complex backgrounds, and star streaks obstructing the view. To address these issues, this study proposes a GSTD-DETR model based on Real-Time Detection Transformer (RT-DETR), which aims to balance model efficiency and detection accuracy. First, we introduce a Dynamic Cross-Stage Partial (DynCSP) backbone network for feature extraction and fusion, which enhances the network’s representational capability by reducing convolutional parameters and improving information exchange between channels. This effectively reduces the model’s parameter count and computational complexity. Second, we propose a ResFine model with a feature pyramid designed for small target detection, enhancing its ability to perceive small targets. Additionally, we improve the detection head and incorporate a Dynamic Multi-Channel Attention mechanism, which strengthens the focus on critical regions. Finally, we designed an Area-Weighted NWD loss function to improve detection accuracy. The experimental results show that compared to RT-DETR-r18, the GSTD-DETR model reduces the parameter count by 29.74% on the SpotGEO dataset. Its AP50 and AP50:95 improve by 1.3% and 4.9%, reaching 88.6% and 49.9%, respectively. The GSTD-DETR model demonstrates superior performance in the detection accuracy of faint and small space targets. Full article
Show Figures

Figure 1

58 pages, 15358 KB  
Article
A Vision of 6th Generation of Fixed Networks (F6G): Challenges and Proposed Directions
by Dimitris Uzunidis, Konstantinos Moschopoulos, Charalampos Papapavlou, Konstantinos Paximadis, Dan M. Marom, Moshe Nazarathy, Raul Muñoz and Ioannis Tomkos
Telecom 2023, 4(4), 758-815; https://doi.org/10.3390/telecom4040035 - 7 Nov 2023
Cited by 28 | Viewed by 5635
Abstract
Humankind has entered a new era wherein a main characteristic is the convergence of various technologies providing services and exerting a major impact upon all aspects of human activity, be it social interactions with the natural environment. Fixed networks are about to play [...] Read more.
Humankind has entered a new era wherein a main characteristic is the convergence of various technologies providing services and exerting a major impact upon all aspects of human activity, be it social interactions with the natural environment. Fixed networks are about to play a major role in this convergence, since they form, along with mobile networks, the backbone that provides access to a broad gamut of services, accessible from any point of the globe. It is for this reason that we introduce a forward-looking approach for fixed networks, particularly focused on Fixed 6th Generation (F6G) networks. First, we adopt a novel classification scheme for the main F6G services, comprising six categories. This classification is based on the key service requirements, namely latency, capacity, and connectivity. F6G networks differ from those of previous generations (F1G–F5G) in that they concurrently support multiple key requirements. We then propose concrete steps towards transforming the main elements of fixed networks, such as optical transceivers, optical switches, etc., such that they satisfy the new F6G service requirements. Our study categorizes the main networking paradigm of optical switching into two categories, namely ultra-fast and ultra-high capacity switching, tailored to different service categories. With regard to the transceiver physical layer, we propose (a) the use of all-optical processing to mitigate performance barriers of analog-to-digital and digital-to-analog converters (ADC/DAC) and (b) the exploitation of optical multi-band transmission, space division-multiplexing, and the adoption of more efficient modulation formats. Full article
Show Figures

Figure 1

13 pages, 4221 KB  
Article
Research on Orbital Angular Momentum Multiplexing Communication System Based on Neural Network Inversion of Phase
by Yang Cao, Zupeng Zhang, Xiaofeng Peng, Yuhan Wang and Huaijun Qin
Electronics 2022, 11(10), 1592; https://doi.org/10.3390/electronics11101592 - 17 May 2022
Cited by 1 | Viewed by 2620
Abstract
An adaptive optical wavefront recovery method based on a residual attention network is proposed for the degradation of an Orbital Angular Momentum multiplexing communication system performance caused by atmospheric turbulence in free-space optical communication. To prevent the degeneration phenomenon of neural networks, the [...] Read more.
An adaptive optical wavefront recovery method based on a residual attention network is proposed for the degradation of an Orbital Angular Momentum multiplexing communication system performance caused by atmospheric turbulence in free-space optical communication. To prevent the degeneration phenomenon of neural networks, the residual network is used as the backbone network, and a multi-scale residual hybrid attention network is constructed. Distributed feature extraction by convolutional kernels at different scales is used to enhance the network’s ability to represent light intensity image features. The attention mechanism is used to improve the recognition rate of the network for broken light spot features. The network loss function is designed by combining realistic evaluation indexes so as to obtain Zernike coefficients that match the actual wavefront aberration. Simulation experiments are carried out for different atmospheric turbulence intensity conditions, and the results show that the residual attention network can reconstruct the turbulent phase quickly and accurately. The peaks to valleys of the recovered residual aberrations were between 0.1 and 0.3 rad, and the root means square was between 0.02 and 0.12 rad. The results obtained by the residual attention network are better than those of the conventional network at different SNRs. Full article
(This article belongs to the Special Issue Mechatronic Control Engineering)
Show Figures

Figure 1

20 pages, 29188 KB  
Article
SFRS-Net: A Cloud-Detection Method Based on Deep Convolutional Neural Networks for GF-1 Remote-Sensing Images
by Xiaolong Li, Hong Zheng, Chuanzhao Han, Wentao Zheng, Hao Chen, Ying Jing and Kaihan Dong
Remote Sens. 2021, 13(15), 2910; https://doi.org/10.3390/rs13152910 - 24 Jul 2021
Cited by 17 | Viewed by 3915
Abstract
Clouds constitute a major obstacle to the application of optical remote-sensing images as they destroy the continuity of the ground information in the images and reduce their utilization rate. Therefore, cloud detection has become an important preprocessing step for optical remote-sensing image applications. [...] Read more.
Clouds constitute a major obstacle to the application of optical remote-sensing images as they destroy the continuity of the ground information in the images and reduce their utilization rate. Therefore, cloud detection has become an important preprocessing step for optical remote-sensing image applications. Due to the fact that the features of clouds in current cloud-detection methods are mostly manually interpreted and the information in remote-sensing images is complex, the accuracy and generalization of current cloud-detection methods are unsatisfactory. As cloud detection aims to extract cloud regions from the background, it can be regarded as a semantic segmentation problem. A cloud-detection method based on deep convolutional neural networks (DCNN)—that is, a spatial folding–unfolding remote-sensing network (SFRS-Net)—is introduced in the paper, and the reason for the inaccuracy of DCNN during cloud region segmentation and the concept of space folding/unfolding is presented. The backbone network of the proposed method adopts an encoder–decoder structure, in which the pooling operation in the encoder is replaced by a folding operation, and the upsampling operation in the decoder is replaced by an unfolding operation. As a result, the accuracy of cloud detection is improved, while the generalization is guaranteed. In the experiment, the multispectral data of the GaoFen-1 (GF-1) satellite is collected to form a dataset, and the overall accuracy (OA) of this method reaches 96.98%, which is a satisfactory result. This study aims to develop a method that is suitable for cloud detection and can complement other cloud-detection methods, providing a reference for researchers interested in cloud detection of remote-sensing images. Full article
(This article belongs to the Special Issue Pattern Analysis in Remote Sensing)
Show Figures

Graphical abstract

24 pages, 12459 KB  
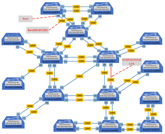
Article
A Research Study on Protocol Stack of Space-Based Optical Backbone Network
by Yu Zhang, Yabo Yuan, Bingli Guo, Qingsong Luo, Bingfeng Zhao, Wei Zhou, Mingyi Jiang, Yixiang Wang, Mingjiang Fu, Yiting Liu, Bo Wang and Shanguo Huang
Appl. Sci. 2021, 11(5), 2367; https://doi.org/10.3390/app11052367 - 7 Mar 2021
Cited by 2 | Viewed by 3314
Abstract
Facing the growing high data rate and large communication capacity demands, optical communications are widely recognized to be used to implement satellite communications. For a space-based optical backbone network, an appropriately designed protocol stack is important. In this paper, we proposed a protocol [...] Read more.
Facing the growing high data rate and large communication capacity demands, optical communications are widely recognized to be used to implement satellite communications. For a space-based optical backbone network, an appropriately designed protocol stack is important. In this paper, we proposed a protocol stack that is suitable for a space-based optical backbone network. Following this, we then used software to simulate this stack, built a hardware platform to test it, and finally, analyzed the results. The results showed that the proposed protocol stack was well designed to provide efficient control and management of the space-based optical backbone network. It could improve management efficiency by collecting resources and automatically calculating and building route paths. It could also facilitate data forwarding in intermediate satellite nodes with limited source and power, by using an advanced orbiting systems (AOS) frame switching scheme to avoid unnecessary processes, such as unpacking, upper-layer processing and repacking for passing services. The protocol stack could also support the use of unidirectional links to improve the link resource utilization. Finally, it could also provide transparent transmission for different kinds of services. Full article
(This article belongs to the Section Electrical, Electronics and Communications Engineering)
Show Figures

Figure 1

18 pages, 6597 KB  
Article
An Optimal Framework for WDM Systems Using Analytical Characterization of Refractive Index-Related Nonlinear Impairments
by Muhammad Irfan, Farman Ali, Fazal Muhammad, Abdullah S. Alwadie, Adam Glowacz, Iwona Goldasz, Ryszard Mielnik, Fahad Salem Alkahtani and Hidayatullah Khan
Electronics 2021, 10(3), 221; https://doi.org/10.3390/electronics10030221 - 20 Jan 2021
Cited by 9 | Viewed by 3828
Abstract
Nonlinear effects in the optical transmission systems (OTSs) are considered as the major performance limiting factor to provide high transmission rates over ultra-long distances. As the demands for system capacity, transmission range and the number of users is increasing exponentially with the development [...] Read more.
Nonlinear effects in the optical transmission systems (OTSs) are considered as the major performance limiting factor to provide high transmission rates over ultra-long distances. As the demands for system capacity, transmission range and the number of users is increasing exponentially with the development of mobile broadband, new challenges are being faced by the backbone optical networks. Mainly, the refractive index related non-linearities (RIrNLs) need to be characterized to design an optimal OTS for error-free transmission with provision of wavelength division multiplexing (WDM) to support for multiple channels. This paper provides an estimation technique of RIrNLs for long-haul transmission and their treatment for different channel spacing and the number of channels in a WDM system operating frequency domain multiple in multiple out (FD-MIMO) equalizer based digital signal processing (DSP) receiver and microstrip Chebyshev low pass filter. The main focus of this work is to utilize the existing structure of OTS for RIrNLs treatment with a low cost solution. Thus, by varying the parameters of the third order dispersion parameters, group velocity dispersion parameters, phase modulation dispersion and nonlinear refractive index, the impact of RIrNLs is investigated in detail to enhance the transmission range and capacity of the current OTS. The proposed system is analyzed in terms of range of input power, fiber length and received power for OTS figure of merits including bit error rate (BER) and optical signal-to-noise ratio (OSNR). Using duo-binary modulation, the BER achieved in this work is <105 till 500 km range, for maximum number of 32 channels, with 100 Gbps aggregate data rate, which shows the feasibility and effectiveness of our proposed model. Full article
(This article belongs to the Section Networks)
Show Figures

Figure 1

26 pages, 4766 KB  
Article
Urban Free-Space Optical Network Optimization
by Revital Marbel, Boaz Ben-Moshe and Tal Grinshpoun
Appl. Sci. 2020, 10(21), 7872; https://doi.org/10.3390/app10217872 - 6 Nov 2020
Cited by 5 | Viewed by 3295
Abstract
This paper presents a set of graph optimization problems related to free-space optical communication networks. Such laser-based wireless networks require a line of sight to enable communication, thus a visibility graph model is used herein. The main objective is to provide connectivity from [...] Read more.
This paper presents a set of graph optimization problems related to free-space optical communication networks. Such laser-based wireless networks require a line of sight to enable communication, thus a visibility graph model is used herein. The main objective is to provide connectivity from a communication source point to terminal points through the use of some subset of available intermediate points. To this end, we define a handful of problems that differ mainly in the costs applied to the nodes and/or edges of the graph. These problems should be optimized with respect to cost and performance. The problems at hand are shown to be NP-hard. A generic heuristic based on a genetic algorithm is proposed, followed by a set of simulation experiments that demonstrate the performance of the suggested heuristic method on real-life scenarios. The suggested genetic algorithm is compared with the Euclidean Steiner tree method. Our simulations show that in many settings, especially in dense graphs, the genetic algorithm finds lower-cost solutions than its competitor, while it falls behind in some settings. However, the run-time performance of the genetic algorithm is considerably better in graphs with 1000 nodes or more, being more than twice faster in some settings. We conclude that the suggested heuristic improves run-time performance on large-scale graphs and can handle a wider range of related optimization problems. The simulation results suggest that the 5G urban backbone may benefit significantly from using free-space optical networks. Full article
Show Figures

Figure 1

Back to TopTop