Sign in to use this feature.

Years

Between: -

Subjects

remove_circle_outline
remove_circle_outline
remove_circle_outline
remove_circle_outline
remove_circle_outline
remove_circle_outline
remove_circle_outline
remove_circle_outline
remove_circle_outline

Journals

remove_circle_outline
remove_circle_outline
remove_circle_outline
remove_circle_outline

Article Types

Countries / Regions

remove_circle_outline
remove_circle_outline

Search Results (236)

Search Parameters:
Keywords = polygonum

Order results
Result details
Results per page
Select all
Export citation of selected articles as:
21 pages, 3050 KB  
Article
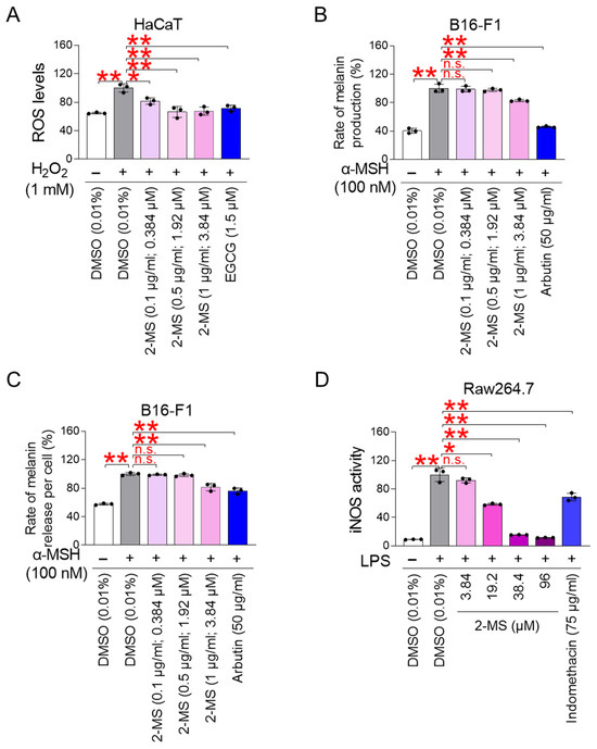
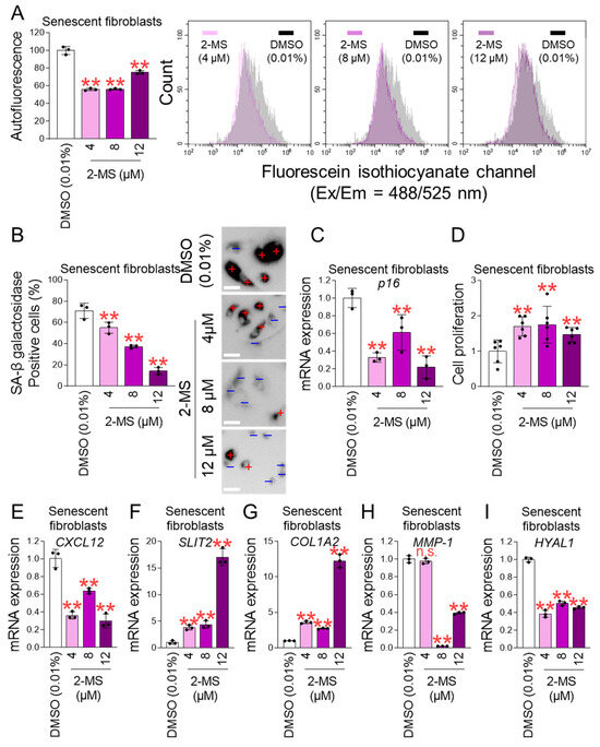
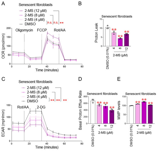
2-Methoxystypandrone from Polygonum cuspidatum Rejuvenates Senescence by Reducing Mitochondrial ROS
by Jee Hee Yoon, Ye Hyang Kim, Minseon Kim, Eun Young Jeong, Yun Haeng Lee, Ji Ho Park, Yoo Jin Lee, So Hun Lee, Ha Yeon Kim, Hye Min Kang, Hyung Wook Kwon, Youngjoo Byun, Song Seok Shin and Joon Tae Park
Antioxidants 2026, 15(3), 357; https://doi.org/10.3390/antiox15030357 - 11 Mar 2026
Viewed by 252
Abstract
Oxidative stress induced by reactive oxygen species (ROS) is a major contributor to senescence. Although strategies to mitigate ROS are considered crucial for reversing this process, effective interventions remain limited. Extracts from Polygonum cuspidatum (P. cuspidatum) have shown protective effects against [...] Read more.
Oxidative stress induced by reactive oxygen species (ROS) is a major contributor to senescence. Although strategies to mitigate ROS are considered crucial for reversing this process, effective interventions remain limited. Extracts from Polygonum cuspidatum (P. cuspidatum) have shown protective effects against senescence by suppressing mitochondrial ROS production; however, the specific bioactive compound responsible for these effects has not yet been identified. This study aimed to identify the active compound in P. cuspidatum responsible for reducing mitochondrial ROS and to elucidate its mechanism of action in rejuvenating senescence. Bioactive components of P. cuspidatum extract were screened for their ability to decrease mitochondrial ROS production. The most potent compound, 2-methoxystypandrone (2-MS), was further examined for its effects on oxidative phosphorylation (OXPHOS) efficiency, mitochondrial ROS generation, and senescence-associated phenotypes in a skin cell-based model. 2-MS was identified as the most effective compound for reducing mitochondrial ROS. Mechanistically, 2-MS enhanced OXPHOS efficiency, thereby minimizing ROS production resulting from inefficient respiration. Reduction in mitochondrial ROS by 2-MS restored senescence-associated phenotypes and rejuvenated senescence by suppressing ROS-driven melanogenesis and inflammatory responses in skin cells. This study identifies 2-MS as a key active ingredient of P. cuspidatum that exerts anti-aging effects through the reduction in mitochondrial ROS generation. These findings highlight 2-MS as a promising therapeutic and cosmetic candidate for rejuvenating senescence. Full article
Show Figures

Figure 1

18 pages, 1290 KB  
Article
Phytochemical Profiling, Antioxidant and Antibacterial Activities of Persicaria odorata Ethanolic Leaf Extract and Evaluation of Growth Performance, Disease Resistance, and Gene Expression in Labeo chrysophekadion (Bleeker, 1849)
by Sontaya Sookying, Dutrudi Panprommin, Grissana Pook-in, Pinhatai Pardubyew, Thanatip Kaeothep, Tunyatorn Nakwong and Paiboon Panase
Animals 2026, 16(5), 848; https://doi.org/10.3390/ani16050848 - 8 Mar 2026
Viewed by 264
Abstract
Persicaria odorata is a medicinal plant recognized for its diverse biological activities. This study investigated the phytochemical profile, antioxidant and antibacterial activities of P. odorata ethanolic leaf extract (POE), as well as its effects on growth performance, disease resistance, and gene expression in [...] Read more.
Persicaria odorata is a medicinal plant recognized for its diverse biological activities. This study investigated the phytochemical profile, antioxidant and antibacterial activities of P. odorata ethanolic leaf extract (POE), as well as its effects on growth performance, disease resistance, and gene expression in Labeo chrysophekadion (Bleeker, 1849) over 150 days. Qualitative screening of POE confirmed the presence of phenolics and flavonoids associated with antioxidant and antibacterial properties. Quantitative analysis determined total phenolic and flavonoid contents in POE, and HPLC confirmed the presence of quercetin and catechin. The extract exhibited notable antioxidant capacity and antibacterial activity against selected pathogens. Dietary supplementation with POE at different inclusion levels resulted in numerically higher growth indices than the control, although differences were not statistically significant (p > 0.05). Fish fed 0.50 and 0.75 g/kg POE showed reduced cumulative mortality compared with the control and 0.25 g/kg group (p < 0.05). POE supplementation also upregulated IL-1β and IGF-1 expression, suggesting enhanced immune responses and growth regulation. Overall, POE shows potential as a natural feed additive to support fish health and disease resistance in aquaculture. Full article
(This article belongs to the Section Animal Nutrition)
Show Figures

Figure 1

20 pages, 9702 KB  
Article
n-Butanol Extract of Polygonum capitatum Targets Biofilm Formation, Motility, and Adhesion Attenuation to Combat Uropathogenic Escherichia coli
by Derong Zeng, Yan Zhang, Jingjing Guo, Jiahua Yu, Shuai Dou, Yuqi Yang, Xiang Yu, Yongqiang Zhou, Juan Xue, Zehuan Wang and Wude Yang
Curr. Issues Mol. Biol. 2026, 48(3), 265; https://doi.org/10.3390/cimb48030265 - 2 Mar 2026
Viewed by 195
Abstract
Uropathogenic Escherichia coli (UPEC) that form biofilms exhibit high-level antibiotic resistance, which poses substantial challenges to current therapeutic strategies for urinary tract infection (UTI). There is an urgent need for strategies specifically targeting UPEC biofilms. This study investigated the effects of the n-butanol [...] Read more.
Uropathogenic Escherichia coli (UPEC) that form biofilms exhibit high-level antibiotic resistance, which poses substantial challenges to current therapeutic strategies for urinary tract infection (UTI). There is an urgent need for strategies specifically targeting UPEC biofilms. This study investigated the effects of the n-butanol extract of Polygonum capitatum (BPC) on UPEC strains, focusing on its antibacterial activity, biofilm formation, bacterial motility, adhesion capacity, and cell membrane integrity. The disk diffusion method, minimum inhibitory concentration (MIC), and minimum bactericidal concentration (MBC) assays demonstrated that BPC exhibited potent antibacterial activity against both reference and clinically isolated UPEC strains. Time–kill curve assays further confirmed that BPC inhibits bacterial growth in a time-dependent manner. BPC inhibited UPEC biofilm formation in a dose-dependent manner, significantly reducing biofilm formation in both reference and clinical UPEC strains. Furthermore, BPC disrupted cell membrane integrity in UPEC strain CFT073, resulting in the leakage of alkaline phosphatase (AKP), β-galactosidase, and intracellular proteins. BPC treatment also significantly reduced bacterial surface hydrophobicity, impaired swimming and swarming motility, and diminished adhesion and invasion capabilities. A total of 32 active compounds, predominantly flavonoids, were identified in BPC by UHPLC-Q-orbitrap MS/MS. Molecular docking studies revealed that several compounds in BPC, such as quercetin-3,4′-O-di-beta-glucoside, exhibited strong binding affinity to AKP and β-galactosidase, further supporting its potential to disrupt membrane integrity and inhibit biofilm formation. Thus, BPC exerts anti-UPEC effects through biofilm disruption and multi-targeted anti-virulence mechanisms, highlighting its potential as a novel therapeutic or adjunctive agent for UTI, particularly against recalcitrant biofilm-associated infections. The mode of action of BPC provides a scientific basis for developing new anti-infective strategies as alternatives to conventional antibiotics. Full article
Show Figures

Graphical abstract

42 pages, 4311 KB  
Review
Emodin and the Anthraquinone Scaffold: Therapeutic Promise and Strategies to Overcome Translational Barriers
by Rositsa Mihaylova, Viktoria Elincheva, Rumyana Simeonova and Georgi Momekov
Molecules 2026, 31(5), 833; https://doi.org/10.3390/molecules31050833 - 2 Mar 2026
Viewed by 294
Abstract
Emodin, a trihydroxy-methyl anthraquinone abundant in rhubarb, Polygonum species, and other medicinal plants, exemplifies the therapeutic potential and translational complexity of the broader anthraquinone scaffold. Anthraquinone derivatives have demonstrated antiproliferative, anti-inflammatory, metabolic, cardiovascular, antifibrotic, and immunomodulatory effects, consistently reported across diverse preclinical models, [...] Read more.
Emodin, a trihydroxy-methyl anthraquinone abundant in rhubarb, Polygonum species, and other medicinal plants, exemplifies the therapeutic potential and translational complexity of the broader anthraquinone scaffold. Anthraquinone derivatives have demonstrated antiproliferative, anti-inflammatory, metabolic, cardiovascular, antifibrotic, and immunomodulatory effects, consistently reported across diverse preclinical models, targeting pathways such as NF-κB, PI3K/AKT, MAPKs, AMPK, PPARs, NLRP3, and ferroptosis-related axes. Despite strong preclinical efficacy, clinical development has been limited by unfavorable absorption, distribution, metabolism, and excretion (ADME) characteristics, including poor aqueous solubility, extensive first-pass glucuronidation, and active efflux via intestinal and hepatic transporters. These features result in low and variable systemic exposure, while high local concentrations, particularly in the gastrointestinal tract, contribute to context-dependent toxicity signals that complicate risk assessment. The present review integrates pharmacological, toxicological, and formulation-focused evidence to provide a unified assessment of emodin and the anthraquinone scaffold. Particular emphasis is placed on bidirectional, dose- and context-dependent effects on the liver and kidney; the modulation of cytochrome P450 enzymes, UGTs, and transporters; and emerging preclinical formulation strategies that aim to decouple intrinsic bioactivity from pharmacokinetic limitations. Full article
(This article belongs to the Special Issue Biological Evaluation of Plant Extracts, 2nd Edition)
Show Figures

Graphical abstract

14 pages, 4818 KB  
Article
In Vitro Safety Profiling and Leukoderma-Relevant Hazard Assessment of Raspberry Ketone Versus Polygonum cillinerve Total Anthraquinones in a Keratinocyte–Melanocyte Co-Culture Model
by Manyi Hou, Xiaoyu Yang, Xin Nong, Congfen He, Yan Liang and Lei Liu
Molecules 2026, 31(5), 822; https://doi.org/10.3390/molecules31050822 - 28 Feb 2026
Viewed by 177
Abstract
Safety concerns surrounding skin-lightening agents have intensified following chemical leukoderma linked to rhododendrol. Here, we performed an in vitro safety and hazard profiling comparison of raspberry ketone (RK) and a total anthraquinone fraction from Fallopia multiflora var. cillinerve (Polygonum cillinerve) using [...] Read more.
Safety concerns surrounding skin-lightening agents have intensified following chemical leukoderma linked to rhododendrol. Here, we performed an in vitro safety and hazard profiling comparison of raspberry ketone (RK) and a total anthraquinone fraction from Fallopia multiflora var. cillinerve (Polygonum cillinerve) using an immortalized keratinocyte–melanocyte co-culture model (human HaCaT keratinocytes and murine B10.BR melanocytes, 3:1). Rhododendrol and arbutin were included as contextual references. Following viability-guided range finding, cells were exposed for 48 h and evaluated for melanocyte stress and injury, including ROS generation, UPR/ER-stress activation (PERK/eIF2α–ATF4-associated readouts: ATF4, Hmox1, GADD45a; and IRE1 phosphorylation), IL-8-related chemokine output (CXCL1/KC, a murine functional homolog of IL-8), cell-cycle perturbation, and Caspase-3-associated apoptosis. In parallel, targeted LC–MS metabolomics was performed to resolve pathway-level perturbations. High-dose RK elicited a rhododendrol-like in vitro stress/toxicity signature, characterized by elevated ROS, robust UPR engagement, inflammatory chemokine induction, cell-cycle dysregulation, and pro-apoptotic responses; under viability-adjusted conditions, these effects remained more evident than with arbutin. Metabolomics revealed convergent disturbances between RK and rhododendrol, highlighting purine metabolism as a prominent perturbed pathway and suggesting purine-related metabolites as candidate indicators associated with leukoderma-relevant cellular stress in vitro. In contrast, the anthraquinone fraction did not trigger oxidative or ER stress within the tested range and exhibited a more favorable in vitro safety profile, including reduced ROS. Full article
Show Figures

Figure 1

18 pages, 3374 KB  
Article
Network Pharmacology and Transcriptome Analysis Reveal Potential Cardiometabolic Targets of Polygonum cuspidatum
by Jihong Oh, Jieun Choo, Garam Yang, Hongmin Chu and Won G. An
Biomedicines 2026, 14(3), 516; https://doi.org/10.3390/biomedicines14030516 - 26 Feb 2026
Viewed by 353
Abstract
Objectives: Polygonum cuspidatum Sieb. et Zucc (PC) has traditionally been used for inflammatory and circulatory disorders; however, the systems-level mechanisms of its effect on cardiometabolic disease processes, including insulin resistance and vascular injury, remain incompletely understood. This study aimed to identify biological [...] Read more.
Objectives: Polygonum cuspidatum Sieb. et Zucc (PC) has traditionally been used for inflammatory and circulatory disorders; however, the systems-level mechanisms of its effect on cardiometabolic disease processes, including insulin resistance and vascular injury, remain incompletely understood. This study aimed to identify biological pathways potentially modulated by PC through the integration of network pharmacology with patient-derived transcriptomic data. Methods: Four representative compounds—resveratrol, polydatin, emodin, and physcion—were selected based on previously reported chemical fingerprints that characterize PC. Predicted targets were obtained from public compound–target databases and used to construct a compound–target network. Functional enrichment was performed using Kyoto Encyclopedia of Genes and Genomes (KEGG) pathway analysis and Genetic Association Database (GAD) disease associations. To evaluate clinical relevance, predicted targets were compared with differentially expressed genes (DEGs) from insulin-resistant adipose tissue (GSE20950) and atherosclerotic lesions (GSE43292). Results: A total of 329 predicted target genes were identified, with resveratrol emerging as the dominant topological hub (214 targets). Network and enrichment analyses highlighted MAPK14, MAPT, VEGFA, IL1B, NLRP3, and HMOX1 as key targets involved in inflammatory, oxidative, and vascular injury pathways that overlapped with transcriptomic signatures. KEGG analysis demonstrated significant enrichment in AGE–RAGE signaling, TNF-mediated inflammation, and lipid–atherosclerosis pathways, while GAD mapping indicated associations with type 2 diabetes and atherosclerosis. Integration of transcriptomic datasets further supported a convergence on coordinated inflammatory and oxidative processes driving vascular remodeling. Conclusions: These findings suggest that the major constituents of PC may modulate interconnected cardiometabolic processes linking insulin resistance and vascular injury implicated in atherosclerotic cardiovascular disease. By integrating network pharmacology with patient-derived transcriptomic evidence, this study provides a systems-level framework for interpreting the potential biological roles of PC in insulin resistance and vascular injury. Full article
(This article belongs to the Special Issue Type 2 Diabetes: Current Progress and Future Challenges)
Show Figures

Figure 1

20 pages, 3385 KB  
Article
Community Structure and Soil Environmental Drivers of Rhizosphere and Root Endophytic Microbiota of Polygonum divaricatum in a Temperate Grassland
by Yubo Ren, Bo Zhang, Hui Jin, Xiaoyan Yang, Zhongxiang Xu, Yue Yuan, Cuiping Hua, Zuhua Yan and Bo Qin
Biology 2026, 15(4), 359; https://doi.org/10.3390/biology15040359 - 20 Feb 2026
Viewed by 340
Abstract
Understanding the ecological drivers of plant-associated microbiota is essential for predicting grassland ecosystem resilience. This study aimed to characterize the community structure, functional potential, and soil environmental drivers of rhizosphere and root endophytic microbiota associated with Polygonum divaricatum across three Hulunbuir Grassland sites. [...] Read more.
Understanding the ecological drivers of plant-associated microbiota is essential for predicting grassland ecosystem resilience. This study aimed to characterize the community structure, functional potential, and soil environmental drivers of rhizosphere and root endophytic microbiota associated with Polygonum divaricatum across three Hulunbuir Grassland sites. A nested sampling design was applied with three replicated plots per site, from which paired rhizosphere soil and root samples were collected. Each sample represented a composite of 15 plants, yielding six samples per site (total n = 18) and allowing the separation of compartmental and environmental effects on community assembly. P. divaricatum plays a key role in nutrient cycling and soil stability; however, its rhizosphere and root microbiomes remain poorly characterized. Fungal diversity was consistently higher in the root endosphere, whereas bacterial diversity was greater in rhizosphere soils. Fungal assemblages were dominated by Ascomycota and Mortierellomycota, primarily represented by Mortierella and Trichoderma, while bacterial communities were dominated by Actinomycetota and Pseudomonadota, enriched in Bradyrhizobium and Pseudonocardia. Community differentiation reflected strong compartmental filtering and responses to soil pH, organic carbon, nitrogen, and enzyme activities. Functional prediction indicated clear compartmental partitioning: in the rhizosphere, bacterial communities were enriched in pathways related to carbon and nitrogen metabolism and secondary metabolite biosynthesis, whereas in the root endosphere, functional profiles were more associated with transport, uptake, and fermentation; fungal communities were dominated by saprotrophic and symbiotrophic guilds. These findings demonstrate that soil biochemical gradients and host-driven filtering jointly structure the P. divaricatum microbiome, providing ecological insights into plant–microbe–soil interactions and the maintenance of grassland ecosystem stability. Full article
Show Figures

Figure 1

20 pages, 3533 KB  
Article
Field Discovery and Evaluation of Native Spontaneous Plants for Soil Heavy Metal Pollution and Sustainable Phytoremediation Potential for Mining Wastelands
by Ping Shi, Lin Jiang, Alsu Kuznetsova, Yiwei Ren, Jun Lu and Tariq Siddique
Sustainability 2026, 18(4), 1923; https://doi.org/10.3390/su18041923 - 12 Feb 2026
Viewed by 294
Abstract
Heavy metal pollution in mining wastelands poses a serious threat to soil quality and ecosystem sustainability, particularly in cold-climate regions where phytoremediation efficiency remains poorly understood. The present study aims to determine the risk of heavy metals in soils and the phytoremediation potential [...] Read more.
Heavy metal pollution in mining wastelands poses a serious threat to soil quality and ecosystem sustainability, particularly in cold-climate regions where phytoremediation efficiency remains poorly understood. The present study aims to determine the risk of heavy metals in soils and the phytoremediation potential of native dominant spontaneous plants in lead–zinc mining wasteland and located in a cold region characterized by harsh winters and heavy snowfall. Soil samples (n = 60) and plant tissues (n = 84) were collected across the study area, and the concentrations of Cd, Pb, Zn, and Cu in rhizosphere soils and plant tissues were determined using atomic absorption spectrophotometry. Bioconcentration and translocation factors were calculated to evaluate plant metal enrichment and transport capacities. The results revealed that the concentrations of Cd, Pb, Zn, and Cu were at a relatively high potential ecological hazard level in the tailing ponds and surrounding areas. Field surveys showed that indigenous dominant spontaneous plants were better adapted to the harsh climatic conditions and poor soil matters than non-native plants, making them more economical and reliable candidates for phytoremediation. The study unexpectedly identified Commelina communis as a Cu phytostabilization candidate and found several metal-enriching plant species (n = 6), including Scirpus, Typha, Carex, Artemisia, Commelina, and Polygonum. The results can serve as a basic plant resource database for government institutions related to natural, ecological, and environmental sustainable management, offering new insights into self-sustaining phytoremediation strategies and sustainable ecological restoration in cold-region mining areas. Full article
Show Figures

Figure 1

18 pages, 3398 KB  
Article
Optimization of Extraction and Antioxidant Activities of Resveratrol from Polygonum cuspidatum by Ultrasound-Assisted Natural Deep Eutectic Solvent Method
by Ying Guo, Siyi Wan, Yue Gu, Ting He, Zhaoyuan Chen, Xiaoxiao Qu, Jiaxin Quan, Junkai Ma and Izni Atikah Abd Hamid
Molecules 2026, 31(3), 492; https://doi.org/10.3390/molecules31030492 - 30 Jan 2026
Cited by 1 | Viewed by 520
Abstract
Polygonum cuspidatum, a traditional medicinal plant widely cultivated in Hubei Province, China, contains resveratrol, which has been shown to regulate lipoprotein metabolism, inhibit platelet aggregation, and aid in the prevention of arteriosclerosis and cardiovascular diseases. However, conventional extraction methods are often limited [...] Read more.
Polygonum cuspidatum, a traditional medicinal plant widely cultivated in Hubei Province, China, contains resveratrol, which has been shown to regulate lipoprotein metabolism, inhibit platelet aggregation, and aid in the prevention of arteriosclerosis and cardiovascular diseases. However, conventional extraction methods are often limited by low efficiency and solvent toxicity. A novel extraction strategy integrating an ultrasound-assisted extraction with natural deep eutectic solvents (NADES) was developed to achieve environmentally friendly and effective recovery of resveratrol from Polygonum cuspidatum. The optimized NADES system consisted of betaine and DL-malic acid in a 1:4 molar ratio with 50% water content. Using single-factor experiments and Response Surface Methodology, the following parameters were identified as optimum: solid–liquid ratio, 1:28 g/mL; ultrasonic power, 240 W; ultrasonic temperature, 40 °C; and ultrasonic time, 30 min. In such a case, the resveratrol yield reached 33.12 mg/g by UV-Vis spectroscopy and 2.95 mg/g by HPLC analysis, significantly higher than that obtained by other methods. Antioxidant assays demonstrated that the extract exhibited strong scavenging activity against ABTS+•, DPPH•, and •OH radicals. These results demonstrate that the ultrasound-assisted extraction with NADES method provides an efficient and eco-friendly alternative for extracting resveratrol from Polygonum cuspidatum, yielding extracts with notable antioxidant properties. Full article
(This article belongs to the Special Issue Natural Antioxidants in Functional Food)
Show Figures

Graphical abstract

18 pages, 449 KB  
Article
Rotating Intercrops in Continuous Maize Cultivation: Interaction Between Main Crop, Intercrops, and Weeds
by Austėja Švereikaitė, Jovita Balandaitė, Ugnius Ginelevičius, Aušra Sinkevičienė, Rasa Kimbirauskienė, Lina Juodytė and Kęstutis Romaneckas
Agronomy 2026, 16(2), 142; https://doi.org/10.3390/agronomy16020142 - 6 Jan 2026
Viewed by 369
Abstract
Continuous cropping leads to declines in soil productivity and biodiversity, as well as a deterioration of overall phytosanitary conditions. What if we rotate the intercrops instead of the main crops? In a stationary three-year field experiment, maize was intercropped with Fabaceae (faba bean, [...] Read more.
Continuous cropping leads to declines in soil productivity and biodiversity, as well as a deterioration of overall phytosanitary conditions. What if we rotate the intercrops instead of the main crops? In a stationary three-year field experiment, maize was intercropped with Fabaceae (faba bean, crimson and Persian clovers, and blue-flowered alfalfa), Poaceae (winter rye, annual ryegrass, spring barley, and common oat), and Brassicaceae (white mustard, spring oilseed rape, oilseed radish, and spring Camelina) intercrops in separate growing seasons. Fabaceae intercrops developed slowly and competed poorly with weeds. The highest air-dried biomass (ADM) was produced by Persian and crimson clovers (approx. 86 g m−2). Intercrops of the Poaceae family, particularly rye and oats, as well as ryegrass, which was the most productive at 200 g m−2 ADM, germinated faster and competed effectively with weeds. Brassicaceae intercrops also developed rapidly, especially mustard, Camelina, and radish (the most productive 206 g m−2 ADM). Most intercrops competed with maize and reduced its biomass productivity; however, their competitive effects were weaker than those of weeds. A strong negative correlation between maize and weed biomass was detected (max. r = −0.946; p < 0.01). Complex evaluation index (CEI) showed that the crimson clover–annual ryegrass–spring oilseed rape rotation (CC-AR-SR) was the most productive and was effective in suppressing major weeds Echinochloa crus-galli, Chenopodium album, Polygonum lapathifolium, and Cirsium arvense, less competitive with maize (CEI 4.82), and can be used as an Integrated Pest Management tool. Full article
Show Figures

Figure 1

24 pages, 2618 KB  
Article
Metal-Associated Particulate Matter (PM2.5) Induces Cognitive Dysfunction: Polygonum multiflorum Improves Neuroinflammation and Synaptic Function
by Hye Ji Choi, Hyo Lim Lee and Ho Jin Heo
Int. J. Mol. Sci. 2026, 27(1), 230; https://doi.org/10.3390/ijms27010230 - 25 Dec 2025
Viewed by 651
Abstract
Fine particulate matter (PM2.5), which contains heavy metals such as Al, Fe, Mg, and Mn, among others, induces cognitive dysfunction through oxidative stress, neuroinflammation, and impaired mitochondria. This study evaluated the neuroprotective effects of a 40% ethanol extract of Polygonum multiflorum [...] Read more.
Fine particulate matter (PM2.5), which contains heavy metals such as Al, Fe, Mg, and Mn, among others, induces cognitive dysfunction through oxidative stress, neuroinflammation, and impaired mitochondria. This study evaluated the neuroprotective effects of a 40% ethanol extract of Polygonum multiflorum (EPM) on PM2.5-induced cognitive dysfunction in a mouse model. Behavioral assessments demonstrated attenuated learning and memory impairment following EPM treatment. Redox homeostasis was restored through increased expression of superoxide dismutase (SOD) and glutathione (GSH) and decreased levels of malondialdehyde (MDA) and mitochondrial reactive oxygen species (mtROS) in the EPM group. Mitochondrial function was attenuated, as indicated by recovery of mitochondrial membrane potential and ATP levels. EPM inhibited neuroinflammation by downregulating the TLR4-MyD88-NF-κB pathway and maintaining blood–brain barrier integrity through the upregulation of tight junction proteins. It modulated neuronal apoptosis through the JNK pathway, reducing the accumulation of amyloid-beta and phosphorylated tau. Synaptic plasticity was preserved through upregulation of BDNF/TrkB signaling and cholinergic neurotransmission via regulation of acetylcholine (ACh), acetylcholinesterase (AChE), and choline acetyltransferase (ChAT). To standardize EPM, high-performance liquid chromatography (HPLC) confirmed the presence of the bioactive compound, tetrahydroxystilbene glucoside (TSG). These findings suggest that EPM may be a promising functional food candidate for mitigating PM2.5-related cognitive impairments. Full article
(This article belongs to the Special Issue Metals and Metal Ions in Human Health, Diseases, and Environment)
Show Figures

Figure 1

17 pages, 2053 KB  
Article
Evaluation of the Antioxidant, Antibacterial Activity and Volatile Components of Three Distinctive Apis cerana Honeys
by Haibo Wang, Cuiping Zhang, Caoyang Lu, Xiasen Jiang, Bin Yuan, Fuliang Hu and Defang Niu
Foods 2026, 15(1), 24; https://doi.org/10.3390/foods15010024 - 22 Dec 2025
Cited by 1 | Viewed by 521
Abstract
To comprehensively evaluate the physicochemical characteristics and bioactivities of three distinctive Apis cerana (A. cerana) honeys—Bauhinia championii honey (BCH), Polygonum perfoliatum honey (PPH), and Rhus chinensis honey (RCH)—systematic analyses were performed on total phenolic content (TPC), in vitro antioxidant capacity [...] Read more.
To comprehensively evaluate the physicochemical characteristics and bioactivities of three distinctive Apis cerana (A. cerana) honeys—Bauhinia championii honey (BCH), Polygonum perfoliatum honey (PPH), and Rhus chinensis honey (RCH)—systematic analyses were performed on total phenolic content (TPC), in vitro antioxidant capacity (via DPPH, ABTS, and FRAP assays), antibacterial efficacy against Staphylococcus aureus (S. aureus) and Escherichia coli, and volatile composition analysis. Among the varieties, BCH presented the most substantial TPC (636.21 ± 17.05 mg GAE/kg), a value statistically higher than that of PPH and RCH (p < 0.05), and correspondingly exhibited superior antioxidant performance across all assays. All honeys displayed a clear concentration-dependent antioxidant effect. Antibacterial assays revealed that both undiluted and diluted (0.5 g/mL) samples exerted significant inhibitory effects on the tested pathogens, furthermore, BCH and PPH showing significantly higher inhibition against S. aureus than the positive control (penicillin, p < 0.05). Volatile profiling by HS-SPME-GC-QQQ identified 42, 35, and 38 volatile compounds in BCH, PPH, and RCH, respectively, including esters, terpenes, aldehydes, and phenolics. Cedrol (in PPH), phenylethyl acetate (in BCH), and benzaldehyde (in RCH) were pinpointed as potential botanical markers that define their characteristic aroma profiles and may partially contribute to their bioactivity. Collectively, these honeys possess remarkable antioxidant and antibacterial properties, with BCH showing the greatest potential for functional food applications owing to its high phenolic concentration and robust overall bioactivity. These findings elucidate the intrinsic link between the botanical chemical signatures of A. cerana honey and its biological functions, offering a scientific foundation for their utilization in functional food innovation, geographical indication protection, and quality authentication. Full article
(This article belongs to the Special Issue Bee Products Consumption and Human Health)
Show Figures

Figure 1

20 pages, 4395 KB  
Article
Optimizing Extraction Polarity for Multifunctional Bioactivities and Phenolic Composition in Polygonum cuspidatum Sieb. et Zucc. Ultrasonic Extraction
by Yuchen Cheng, Myat Pwint Phyu, Yuri Kang, Tao Lyu and Woonjung Kim
Antioxidants 2025, 14(12), 1431; https://doi.org/10.3390/antiox14121431 - 28 Nov 2025
Viewed by 866
Abstract
Objective: This study aimed to optimize the extraction of bioactive compounds from Polygonum cuspidatum Sieb. et Zucc. (P. cuspidatum) by evaluating the effect of ethanol concentration. Methods: Ultrasonic extraction was performed using ethanol concentrations of 0%, 30%, 50%, and 70%, and [...] Read more.
Objective: This study aimed to optimize the extraction of bioactive compounds from Polygonum cuspidatum Sieb. et Zucc. (P. cuspidatum) by evaluating the effect of ethanol concentration. Methods: Ultrasonic extraction was performed using ethanol concentrations of 0%, 30%, 50%, and 70%, and the resulting extracts were assessed for their chemical composition and multifunctional bioactivities. Results: The 70% Ethanol extract exhibited the highest total polyphenol and flavonoid contents and demonstrated the most potent antioxidant, enzyme-inhibitory, and antimicrobial activities, with significant differences (p < 0.05) compared to other concentrations. Chemical analysis identified tannic acid, emodin, and a variety of phenolic compounds as the primary bioactive constituents. Structural analyses using Field Emission Scanning Electron Microscopy (FE-SEM) and Fourier Transform Infrared (FT-IR) Spectroscopy revealed that 70% Ethanol induced the most pronounced structural changes to the cell wall, while FT-IR analysis confirmed the presence of O-H, C=O, C=C, and C-O functional groups, providing a mechanistic basis for the superior extraction efficiency and bioactivity. Conclusions: Ethanol concentration is a critical determinant for maximizing the bioactivity of P. cuspidatum. Extraction with 70% ethanol is identified as the optimal condition, supporting the potential of this plant as a source of natural bioactive compounds. Full article
(This article belongs to the Special Issue Plant Materials and Their Antioxidant Potential, 3rd Edition)
Show Figures

Figure 1

23 pages, 2476 KB  
Article
Industrial Applications of Different Parts of Flatland Polygonum cuspidatum by Combining Microwave-Assisted Extraction and Fermentation Process
by Chih-Yu Chen, Guey-Horng Wang, Jong-Tar Kuo, Pei-Ning Hsu, Yu-Chen Shen, Yen-Hsun Chen and Ying-Chien Chung
Plants 2025, 14(23), 3572; https://doi.org/10.3390/plants14233572 - 22 Nov 2025
Cited by 1 | Viewed by 741
Abstract
Polygonum cuspidatum is a well-known and versatile medicinal plant. In Taiwan, P. cuspidatum is typically found in central mountainous regions. Once acclimated, it can also thrive in flat areas, where it is known as flatland P. cuspidatum. Flatland P. cuspidatum has several [...] Read more.
Polygonum cuspidatum is a well-known and versatile medicinal plant. In Taiwan, P. cuspidatum is typically found in central mountainous regions. Once acclimated, it can also thrive in flat areas, where it is known as flatland P. cuspidatum. Flatland P. cuspidatum has several advantages over alpine P. cuspidatum; for example, flatland P. cuspidatum grows faster and has larger leaves. This study enhanced the functionality of different parts of flatland P. cuspidatum (flowers, leaves, and rhizomes) by using microwave-assisted extraction (MAE) technology and Box–Behnken response surface methodology. Experiments revealed that the combination of MAE parameters that yielded optimal results was influenced by which plant part was used as input material. Regarding whitening activity, the extracts were ranked as follows: leaf > rhizome > flower. Leaf extracts had higher total flavonoid content, and rhizome extracts had higher total phenolic content. Regarding antiaging activity, the extracts were ranked as follows: rhizome > leaf > flower. The rankings for antimicrobial activity were as follows: leaf > rhizome > flower. Regarding anti-inflammatory activity, the extracts were ranked as follows: flower > rhizome > leaf. The rhizome extract exhibited slight cytotoxicity. UHPLC-UV-Q-TOF-HRMS/MS analysis identified 27, 34, and 37 bioactive compounds in the leaf, rhizome, and flower extracts, respectively. Given the relatively low pharmacological activity observed in the MAE-optimized flower extract, fermentation with Aspergillus oryzae was employed to enhance its efficacy. This process significantly enhanced the extract’s pharmacological properties, including its whitening, antiaging, and antimicrobial properties. Increased levels of 3-O-caffeoylquinic acid, decursin, quercetin, quercitrin, kaempferol, resveratrol, epicatechin gallate, resveratrol-3-O-D-(2-galloyl)-glucopyranoside, resveratrol-4′-O-β-D-glucoside, apigenin, emodin-8-O-(6′-O-malonyl)-glucoside, physcion, emodin, and torachrysone in the fermented flower extract likely contributed to its enhanced pharmacological activities. The results of this study indicate that the newly developed flatland P. cuspidatum extracts can be considered viable substitutes for alpine P. cuspidatum extracts. Full article
Show Figures

Figure 1

12 pages, 259 KB  
Article
Anthelmintic Activity of Traditional Medicinal Plants Used in Europe
by Olexandra Boyko and Viktor Brygadyrenko
Biology 2025, 14(12), 1636; https://doi.org/10.3390/biology14121636 - 21 Nov 2025
Viewed by 1051
Abstract
Synthetic anthelmintic drugs not only contribute to the development of pathogen resistance and environmental pollution but also to the development of pathogen resistance. Therefore, identifying the anthelmintic properties of widely used medicinal plants could be of great practical interest to veterinary and human [...] Read more.
Synthetic anthelmintic drugs not only contribute to the development of pathogen resistance and environmental pollution but also to the development of pathogen resistance. Therefore, identifying the anthelmintic properties of widely used medicinal plants could be of great practical interest to veterinary and human medicine. In our experiment, we evaluated the in vitro survivability of the noninvasive and invasive (L1–2 and L3, respectively) larvae of Strongyloides papillosus and Haemonchus contortus subject to aqueous solutions of ethanolic tinctures of traditional medicinal plants (46 species). Most of the plant species we studied belonged to the families Asteraceae (Achillea millefolium, Arctium lappa, Artemisia absinthium, Bidens tripartita, Calendula officinalis, Cynara cardunculus var. scolymus, Echinacea purpurea, Helichrysum arenarium, Inula helenium, Matricaria chamomilla, Silybum marianum, Tanacetum vulgare, Taraxacum officinale, Tragopogon porrifolius), Rosaceae (Agrimonia eupatoria, Fragaria vesca, Sanguisorba officinalis), and Lamiaceae (Leonurus cardiaca, Mentha × piperita, Origanum vulgare, Salvia officinalis, Thymus vulgaris). Other plant families were represented by 1–3 species: Fabaceae (Glycyrrhiza glabra, Hedysarum alpinum, Trifolium pratense), Salicaceae (Populus nigra, P. tremula, Salix alba), Fagaceae (Quercus robur), Betulaceae (Betula pendula), Juglandaceae (Juglans regia), Rhamnaceae (Frangula alnus), Acoraceae (Acorus calamus), Apiaceae (Foeniculum vulgare), Caprifoliaceae (Valeriana officinalis), Cucurbitaceae (Cucurbita pepo), Equisetaceae (Equisetum arvense), Ericaceae (Vaccinium vitis-idaea), Gentianaceae (Centaurium erythraea), Hypericaceae (Hypericum perforatum), Malvaceae (Althaea officinalis), Plantaginaceae (Linaria vulgaris, Plantago major), Poaceae (Zea mays), Polygonaceae (Polygonum aviculare), and Ranunculaceae (Nigella sativa). We determined Artemisia absinthium, Inula helenium, Matricaria chamomilla, Salvia officinalis, and Populus nigra, whose aqueous solutions of alcohol tinctures demonstrated nematocidal properties. The other plants we studied did not affect the viability of parasitic nematode larvae. Full article
Back to TopTop