Sign in to use this feature.

Years

Between: -

Subjects

remove_circle_outline
remove_circle_outline
remove_circle_outline

Journals

Article Types

Countries / Regions

Search Results (2)

Search Parameters:
Keywords = oneness

Order results
Result details
Results per page
Select all
Export citation of selected articles as:
15 pages, 332 KB  
Review
New Horizons of Macrophage Immunomodulation in the Healing of Diabetic Foot Ulcers
by Ching-Wen Lin, Chien-Min Hung, Wan-Jiun Chen, Jui-Ching Chen, Wen-Yen Huang, Chia-Sing Lu, Ming-Liang Kuo and Shyi-Gen Chen
Pharmaceutics 2022, 14(10), 2065; https://doi.org/10.3390/pharmaceutics14102065 - 27 Sep 2022
Cited by 81 | Viewed by 27743
Abstract
Diabetic foot ulcers (DFUs) are one of the most costly and troublesome complications of diabetes mellitus. The wound chronicity of DFUs remains the main challenge in the current and future treatment of this condition. Persistent inflammation results in chronic wounds characterized by dysregulation [...] Read more.
Diabetic foot ulcers (DFUs) are one of the most costly and troublesome complications of diabetes mellitus. The wound chronicity of DFUs remains the main challenge in the current and future treatment of this condition. Persistent inflammation results in chronic wounds characterized by dysregulation of immune cells, such as M1 macrophages, and impairs the polarization of M2 macrophages and the subsequent healing process of DFUs. The interactive regulation of M1 and M2 macrophages during DFU healing is critical and seems manageable. This review details how cytokines and signalling pathways are co-ordinately regulated to control the functions of M1 and M2 macrophages in normal wound repair. DFUs are defective in the M1-to-M2 transition, which halts the whole wound-healing machinery. Many pre-clinical and clinical innovative approaches, including the application of topical insulin, CCL chemokines, micro RNAs, stem cells, stem-cell-derived exosomes, skin substitutes, antioxidants, and the most recent Phase III-approved ON101 topical cream, have been shown to modulate the activity of M1 and M2 macrophages in DFUs. ON101, the newest clinically approved product in this setting, is designed specifically to down-regulate M1 macrophages and further modulate the wound microenvironment to favour M2 emergence and expansion. Finally, the recent evolution of macrophage modulation therapies and techniques will improve the effectiveness of the treatment of diverse DFUs. Full article
15 pages, 4240 KB  
Article
Novel Antrodia cinnamomea Extract Reduced Cancer Stem-Like Phenotype Changes and Resensitized KRAS-Mutant Colorectal Cancer via a MicroRNA-27a Pathway
by Tsung-Jen Lin, Kuo-Chu Lai, An-Sheng Lee, Chien-Hsin Chang, Chiung-Lin Liu and Ching-Hu Chung
Cancers 2019, 11(11), 1657; https://doi.org/10.3390/cancers11111657 - 26 Oct 2019
Cited by 6 | Viewed by 5251
Abstract
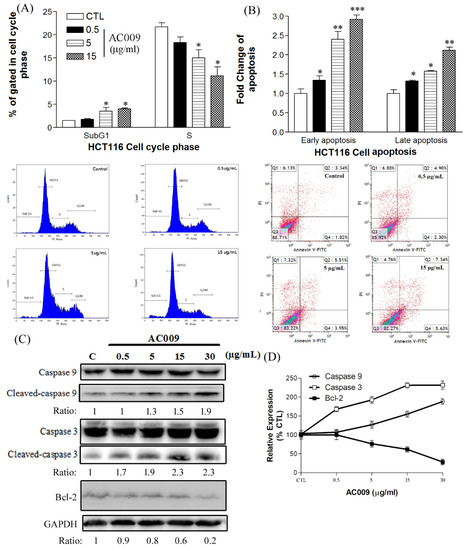
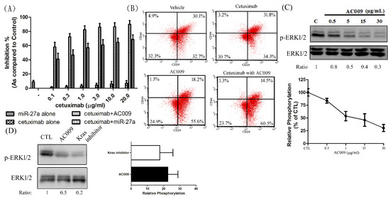
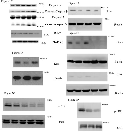
Colorectal cancer (CRC) is one of the most common causes of death in Taiwan. Previous studies showed that Antrodia cinnamomea (AC) can treat poisoning, diarrhea, and various types of cancer. Therefore, we purified a novel ubiquinone derivative, AC009, and investigated its antitumor effects. [...] Read more.
Colorectal cancer (CRC) is one of the most common causes of death in Taiwan. Previous studies showed that Antrodia cinnamomea (AC) can treat poisoning, diarrhea, and various types of cancer. Therefore, we purified a novel ubiquinone derivative, AC009, and investigated its antitumor effects. Cell viability assays revealed that AC009 reduced the viability of several human CRC cell lines. AC009 treatment resulted in cell-cycle arrest/apoptosis, and these effects may occur via caspase and Bcl-2 signaling pathways. We demonstrated that AC009 could significantly inhibit in vivo tumor growth in xenograft mouse models. Using messenger RNA (mRNA) and microRNA (miRNA) microarrays, we found that KRAS gene expression was also regulated by AC009, possibly through specific miRNAs. AC009 also reduced cancer stem-cell marker CD44+/CD24+ expression and restored the tumor inhibition effect of cetuximab in KRAS-mutant CRC. Moreover, we found that miRNA-27a could restore the tumor inhibition effect of cetuximab in KRAS-mutant CRC cells. Taken together, our results suggest that AC009 has therapeutic potential against human wild-type and KRAS-mutant CRC. Full article
Show Figures

Back to TopTop