Sign in to use this feature.

Years

Between: -

Subjects

remove_circle_outline
remove_circle_outline
remove_circle_outline
remove_circle_outline
remove_circle_outline

Journals

Article Types

Countries / Regions

Search Results (4)

Search Parameters:
Keywords = nut runner

Order results
Result details
Results per page
Select all
Export citation of selected articles as:
22 pages, 17169 KB  
Article
Influence of Runner Downstream Structure on the Flow Field in the Runner of Small-Sized Water Turbine
by Lingdi Tang, Wei Wang, Chenjun Zhang, Zanya Wang and Shouqi Yuan
Machines 2024, 12(6), 392; https://doi.org/10.3390/machines12060392 - 7 Jun 2024
Cited by 1 | Viewed by 1045
Abstract
Unstable flows in the runner of water turbines, such as reverse flow, vorticity and flow direction transition, are the main factors causing increased losses and decreased efficiency, and changing the geometry structure in the downstream of the runner is an important means of [...] Read more.
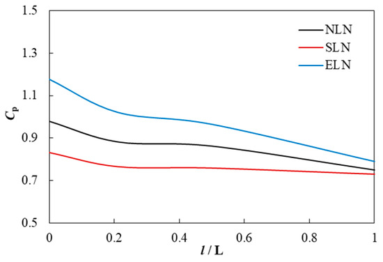
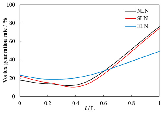
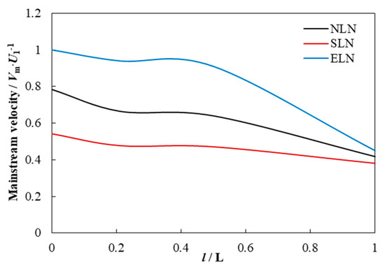
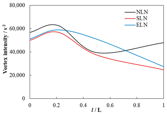
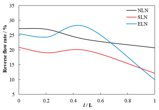
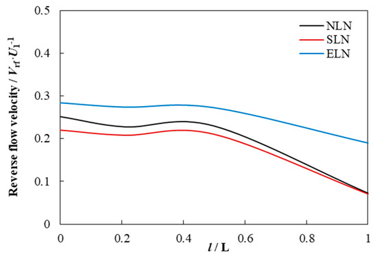
Unstable flows in the runner of water turbines, such as reverse flow, vorticity and flow direction transition, are the main factors causing increased losses and decreased efficiency, and changing the geometry structure in the downstream of the runner is an important means of mitigating these instabilities. The different flow fields downstream of runners induced by different locking nut structures are numerically calculated and verified by experimental results. The flow states are evaluated in terms of characteristic quantities such as pressure gradient, swirling flow, reverse flow, and vorticity. The results show a non-negligible effect of the locking nut, which leads to a more uniform pressure distribution, increases the descending speed of the reverse flow rate, and reduces the volume and strength of the vortex. The small locking nut significantly weakens the pressure gradient, reduces the top reverse flow zone, and decreases the vortex volume at the blade flow passage outlet and the size of the downstream disturbance vortex. The extended lock nut reduces the growth rate of the vortex generation rate and the size of the partial vortex, but increases the range of the high-pressure zone, causing the bottom reverse flow and increasing the vortex. Full article
(This article belongs to the Section Turbomachinery)
Show Figures

Figure 1

20 pages, 9237 KB  
Article
Influence of Runner Downstream Structure on the Flow Field in the Draft Tube of a Small-Sized Water Turbine
by Lingdi Tang, Zanya Wang, Chenjun Zhang, Wei Wang and Shouqi Yuan
Appl. Sci. 2024, 14(11), 4450; https://doi.org/10.3390/app14114450 - 23 May 2024
Viewed by 1331
Abstract
The flow in the draft tube of the water turbine is affected by the upstream flow and the inherent structure accompanied by various undesirable characteristics, affecting the efficient and stable operation of the water turbine. Changing the flow structure downstream of the runner [...] Read more.
The flow in the draft tube of the water turbine is affected by the upstream flow and the inherent structure accompanied by various undesirable characteristics, affecting the efficient and stable operation of the water turbine. Changing the flow structure downstream of the runner is an important measure to reduce hydraulic loss in the draft tube and improve stability. In this study, three downstream structures of the runner, namely, the non-locking nut, small locking nut, and extended locking nut are numerically calculated and verified using experimental results. The unstable flow characteristics of the draft tube are analyzed using variations in swirling flow, backflow, pressure gradient, and vortex strip. The results show the non-negligible effect of the locking nut, which significantly reduces the rotational momentum flux at the draft tube inlet, accelerates the decay rate of the swirling flow, and suppresses the generation of axial low pressure. The small locking nut significantly reduces the pressure gradient, shortens the backflow zone, and decreases the backflow velocity. The extended locking nut reduces the backflow zone in some sections and reduces the vortex zone of the straight section but prolongs the backflow zone and increases the backflow velocity. Full article
Show Figures

Figure 1

21 pages, 15441 KB  
Article
Anomaly Detection of DC Nut Runner Processes in Engine Assembly
by James Simon Flynn, Cinzia Giannetti and Hessel Van Dijk
AI 2023, 4(1), 234-254; https://doi.org/10.3390/ai4010010 - 7 Feb 2023
Cited by 5 | Viewed by 4822
Abstract
In many manufacturing systems, anomaly detection is critical to identifying process errors and ensuring product quality. This paper proposes three semi-supervised solutions to detect anomalies in Direct Current (DC) Nut Runner engine assembly processes. The nut runner process is a challenging anomaly detection [...] Read more.
In many manufacturing systems, anomaly detection is critical to identifying process errors and ensuring product quality. This paper proposes three semi-supervised solutions to detect anomalies in Direct Current (DC) Nut Runner engine assembly processes. The nut runner process is a challenging anomaly detection problem due to the manual nature of the process inducing high variability and ambiguity of the anomalous class. These characteristics lead to a scenario where anomalies are not outliers, and the normal operating conditions are difficult to define. To address these challenges, a Gaussian Mixture Model (GMM) was trained using a semi-supervised approach. Three dimensionality reduction methods were compared in pre-processing: PCA, t-SNE, and UMAP. These approaches are demonstrated to outperform the current approaches used by a major automotive company on two real-world datasets. Furthermore, a novel approach to labelling real-world data is proposed, including the concept of an ‘Anomaly No Concern’ class, in addition to the traditional labels of ‘Anomaly’ and ‘Normal’. Introducing this new term helped address knowledge gaps between data scientists and domain experts, as well as providing new insights during model development and testing. This represents a major advancement in identifying anomalies in manual production processes that use handheld tools. Full article
(This article belongs to the Topic Applied Computing and Machine Intelligence (ACMI))
Show Figures

Figure 1

16 pages, 5568 KB  
Article
Design and Analysis of a Robotic End-Effector for Automated Hi-Lok Nut Installation
by Jiefeng Jiang, Fengfeng (Jeff) Xi and Yunbo Bi
Coatings 2022, 12(7), 904; https://doi.org/10.3390/coatings12070904 - 26 Jun 2022
Cited by 4 | Viewed by 3373
Abstract
The automated installation of hi-lok nuts by the robot is an effective way to replace tedious manual labor. For this purpose, an appropriate end-effector needs to be designed to carry out the feeding, alignment and fastening tasks. According to the installation process of [...] Read more.
The automated installation of hi-lok nuts by the robot is an effective way to replace tedious manual labor. For this purpose, an appropriate end-effector needs to be designed to carry out the feeding, alignment and fastening tasks. According to the installation process of hi-lok nuts, a motor driven fastening tool is designed with two parts: the front nut runner and rear driving shaft. The fastening task is modeled based on the force balances in the nut screwing action, which present the nut runner can rotate the nut as well as feed it axially. Then, a feeding-alignment (FA) device is designed to engage the nut feeding for fastening tool. The alignment action is modeled through the force balance about hi-lok nut involved with the nut gripper and nut runner. Finally, a tool end-effector has been built and integrated with an industrial robot. The successful implementation of automated installation of hi-lok nut demonstrates the effectiveness of the proposed installation method and the validation of the designed robotic end-effector. Full article
Show Figures

Figure 1

Back to TopTop