Sign in to use this feature.

Years

Between: -

Subjects

remove_circle_outline
remove_circle_outline
remove_circle_outline

Journals

Article Types

Countries / Regions

Search Results (6)

Search Parameters:
Keywords = mecp2 null/y mice

Order results
Result details
Results per page
Select all
Export citation of selected articles as:
26 pages, 9830 KB  
Article
Neuronal Plasticity-Dependent Paradigm and Young Plasma Treatment Prevent Synaptic and Motor Deficit in a Rett Syndrome Mouse Model
by Sofía Espinoza, Camila Navia, Rodrigo F. Torres, Nuria Llontop, Verónica Valladares, Cristina Silva, Ariel Vivero, Exequiel Novoa-Padilla, Jessica Soto-Covasich, Jessica Mella, Ricardo Kouro, Sharin Valdivia, Marco Pérez-Bustamante, Patricia Ojeda-Provoste, Nancy Pineda, Sonja Buvinic, Dasfne Lee-Liu, Juan Pablo Henríquez and Bredford Kerr
Biomolecules 2025, 15(5), 748; https://doi.org/10.3390/biom15050748 - 21 May 2025
Cited by 1 | Viewed by 1514
Abstract
Classical Rett syndrome (RTT) is a neurodevelopmental disorder caused by mutations in the MECP2 gene, resulting in a devastating phenotype associated with a lack of gene expression control. Mouse models lacking Mecp2 expression with an RTT-like phenotype have been developed to advance therapeutic [...] Read more.
Classical Rett syndrome (RTT) is a neurodevelopmental disorder caused by mutations in the MECP2 gene, resulting in a devastating phenotype associated with a lack of gene expression control. Mouse models lacking Mecp2 expression with an RTT-like phenotype have been developed to advance therapeutic alternatives. Environmental enrichment (EE) attenuates RTT symptoms in patients and mouse models. However, the mechanisms underlying the effects of EE on RTT have not been fully elucidated. We housed male hemizygous Mecp2-null (Mecp2-/y) and wild-type mice in specially conditioned cages to enhance sensory, cognitive, social, and motor stimulation. EE attenuated the progression of the RTT phenotype by preserving neuronal cytoarchitecture and neural plasticity markers. Furthermore, EE ameliorated defects in neuromuscular junction organization and restored the motor deficit of Mecp2-/y mice. Treatment with plasma from young WT mice was used to assess whether the increased activity could modify plasma components, mimicking the benefits of EE in Mecp2-/y. Plasma treatment attenuated the RTT phenotype by improving neurological markers, suggesting that peripheral signals of mice with normal motor function have the potential to reactivate dormant neurodevelopment in RTT mice. These findings demonstrate how EE and treatment with young plasma ameliorate RTT-like phenotype in mice, opening new therapeutical approaches for RTT patients. Full article
(This article belongs to the Special Issue Molecular and Cellular Basis for Rare Genetic Diseases)
Show Figures

Graphical abstract

15 pages, 2503 KB  
Article
Adenosinergic System and BDNF Signaling Changes as a Cross-Sectional Feature of RTT: Characterization of Mecp2 Heterozygous Mouse Females
by Catarina Miranda-Lourenço, Jéssica Rosa, Nádia Rei, Rita F. Belo, Ana Luísa Lopes, Diogo Silva, Cátia Vieira, Teresa Magalhães-Cardoso, Ricardo Viais, Paulo Correia-de-Sá, Ana M. Sebastião and Maria J. Diógenes
Int. J. Mol. Sci. 2023, 24(22), 16249; https://doi.org/10.3390/ijms242216249 - 13 Nov 2023
Cited by 5 | Viewed by 2043
Abstract
Rett Syndrome is an X-linked neurodevelopmental disorder (RTT; OMIM#312750) associated to MECP2 mutations. MeCP2 dysfunction is seen as one cause for the deficiencies found in brain-derived neurotrophic factor (BDNF) signaling, since BDNF is one of the genes under MeCP2 jurisdiction. BDNF signaling is [...] Read more.
Rett Syndrome is an X-linked neurodevelopmental disorder (RTT; OMIM#312750) associated to MECP2 mutations. MeCP2 dysfunction is seen as one cause for the deficiencies found in brain-derived neurotrophic factor (BDNF) signaling, since BDNF is one of the genes under MeCP2 jurisdiction. BDNF signaling is also dependent on the proper function of the adenosinergic system. Indeed, both BDNF signaling and the adenosinergic system are altered in Mecp2-null mice (Mecp2−/y), a representative model of severe manifestation of RTT. Considering that symptoms severity largely differs among RTT patients, we set out to investigate the BDNF and ADO signaling modifications in Mecp2 heterozygous female mice (Mecp2+/−) presenting a less severe phenotype. Symptomatic Mecp2+/− mice have lower BDNF levels in the cortex and hippocampus. This is accompanied by a loss of BDNF-induced facilitation of hippocampal long-term potentiation (LTP), which could be restored upon selective activation of adenosine A2A receptors (A2AR). While no differences were observed in the amount of adenosine in the cortex and hippocampus of Mecp2+/− mice compared with healthy littermates, the density of the A1R and A2AR subtype receptors was, respectively, upregulated and downregulated in the hippocampus. Data suggest that significant changes in BDNF and adenosine signaling pathways are present in an RTT model with a milder disease phenotype: Mecp2+/− female animals. These features strengthen the theory that boosting adenosinergic activity may be a valid therapeutic strategy for RTT patients, regardless of their genetic penetrance. Full article
(This article belongs to the Section Molecular Neurobiology)
Show Figures

Figure 1

14 pages, 1901 KB  
Article
Blood–Brain Barrier Integrity Is Perturbed in a Mecp2-Null Mouse Model of Rett Syndrome
by Giuseppe Pepe, Salvatore Fioriniello, Federico Marracino, Luca Capocci, Vittorio Maglione, Maurizio D’Esposito, Alba Di Pardo and Floriana Della Ragione
Biomolecules 2023, 13(4), 606; https://doi.org/10.3390/biom13040606 - 28 Mar 2023
Cited by 9 | Viewed by 4991
Abstract
Rett syndrome (RTT, online MIM 312750) is a devastating neurodevelopmental disorder characterized by motor and cognitive disabilities. It is mainly caused by pathogenetic variants in the X-linked MECP2 gene, encoding an epigenetic factor crucial for brain functioning. Despite intensive studies, the RTT pathogenetic [...] Read more.
Rett syndrome (RTT, online MIM 312750) is a devastating neurodevelopmental disorder characterized by motor and cognitive disabilities. It is mainly caused by pathogenetic variants in the X-linked MECP2 gene, encoding an epigenetic factor crucial for brain functioning. Despite intensive studies, the RTT pathogenetic mechanism remains to be fully elucidated. Impaired vascular function has been previously reported in RTT mouse models; however, whether an altered brain vascular homeostasis and the subsequent blood–brain barrier (BBB) breakdown occur in RTT and contribute to the disease-related cognitive impairment is still unknown. Interestingly, in symptomatic Mecp2-null (Mecp2-/y, Mecp2tm1.1Bird) mice, we found enhanced BBB permeability associated with an aberrant expression of the tight junction proteins Ocln and Cldn-5 in different brain areas, in terms of both transcript and protein levels. Additionally, Mecp2-null mice showed an altered expression of different genes encoding factors with a role in the BBB structure and function, such as Cldn3, Cldn12, Mpdz, Jam2, and Aqp4. With this study, we provide the first evidence of impaired BBB integrity in RTT and highlight a potential new molecular hallmark of the disease that might open new perspectives for the setting-up of novel therapeutic strategies. Full article
Show Figures

Graphical abstract

23 pages, 2477 KB  
Article
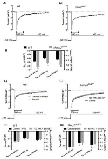
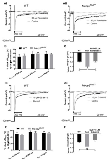
Delayed Ventricular Repolarization and Sodium Channel Current Modification in a Mouse Model of Rett Syndrome
by Hongwei Cheng, Ian Charles, Andrew F. James, Ana P. Abdala and Jules C. Hancox
Int. J. Mol. Sci. 2022, 23(10), 5735; https://doi.org/10.3390/ijms23105735 - 20 May 2022
Cited by 6 | Viewed by 3070
Abstract
Rett syndrome (RTT) is a severe developmental disorder that is strongly linked to mutations in the MECP2 gene. RTT has been associated with sudden unexplained death and ECG QT interval prolongation. There are mixed reports regarding QT prolongation in mouse models of RTT, [...] Read more.
Rett syndrome (RTT) is a severe developmental disorder that is strongly linked to mutations in the MECP2 gene. RTT has been associated with sudden unexplained death and ECG QT interval prolongation. There are mixed reports regarding QT prolongation in mouse models of RTT, with some evidence that loss of Mecp2 function enhances cardiac late Na current, INa,Late. The present study was undertaken in order to investigate both ECG and ventricular AP characteristics in the Mecp2Null/Y male murine RTT model and to interrogate both fast INa and INa,Late in myocytes from the model. ECG recordings from 8–10-week-old Mecp2Null/Y male mice revealed prolongation of the QT and rate corrected QT (QTc) intervals and QRS widening compared to wild-type (WT) controls. Action potentials (APs) from Mecp2Null/Y myocytes exhibited longer APD75 and APD90 values, increased triangulation and instability. INa,Late was also significantly larger in Mecp2Null/Y than WT myocytes and was insensitive to the Nav1.8 inhibitor A-803467. Selective recordings of fast INa revealed a decrease in peak current amplitude without significant voltage shifts in activation or inactivation V0.5. Fast INa ‘window current’ was reduced in RTT myocytes; small but significant alterations of inactivation and reactivation time-courses were detected. Effects of two INa,Late inhibitors, ranolazine and GS-6615 (eleclazine), were investigated. Treatment with 30 µM ranolazine produced similar levels of inhibition of INa,Late in WT and Mecp2Null/Y myocytes, but produced ventricular AP prolongation not abbreviation. In contrast, 10 µM GS-6615 both inhibited INa,Late and shortened ventricular AP duration. The observed changes in INa and INa,Late can account for the corresponding ECG changes in this RTT model. GS-6615 merits further investigation as a potential treatment for QT prolongation in RTT. Full article
(This article belongs to the Section Molecular Biophysics)
Show Figures

Figure 1

15 pages, 3604 KB  
Article
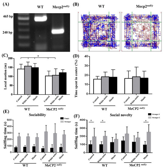
Music-Based Intervention Ameliorates Mecp2-Loss-Mediated Sociability Repression in Mice through the Prefrontal Cortex FNDC5/BDNF Pathway
by Pi-Lien Hung, Kay L. H. Wu, Chih-Jen Chen, Ka-Kit Siu, Yi-Jung Hsin, Liang-Jen Wang and Feng-Sheng Wang
Int. J. Mol. Sci. 2021, 22(13), 7174; https://doi.org/10.3390/ijms22137174 - 2 Jul 2021
Cited by 10 | Viewed by 3788
Abstract
Patients with Rett syndrome (RTT) show severe difficulties with communication, social withdrawl, and learning. Music-based interventions improve social interaction, communication skills, eye contact, and physical skills and reduce seizure frequency in patients with RTT. This study aimed to investigate the mechanism by which [...] Read more.
Patients with Rett syndrome (RTT) show severe difficulties with communication, social withdrawl, and learning. Music-based interventions improve social interaction, communication skills, eye contact, and physical skills and reduce seizure frequency in patients with RTT. This study aimed to investigate the mechanism by which music-based interventions compromise sociability impairments in mecp2 null/y mice as an experimental RTT model. Male mecp2 null/y mice and wild-type mice (24 days old) were randomly divided into control, noise, and music-based intervention groups. Mice were exposed to music or noise for 6 h/day for 3 consecutive weeks. Behavioral patterns, including anxiety, spontaneous exploration, and sociability, were characterized using open-field and three-chamber tests. BDNF, TrkB receptor motif, and FNDC5 expression in the prefrontal cortex (PFC), hippocampus, basal ganglia, and amygdala were probed using RT-PCR or immunoblotting. mecp2 null/y mice showed less locomotion in an open field than wild-type mice. The social novelty rather than the sociability of these animals increased following a music-based intervention, suggesting that music influenced the mecp2-deletion-induced social interaction repression rather than motor deficit. Mechanically, the loss of BDNF signaling in the prefrontal cortex and hippocampal regions, but not in the basal ganglia and amygdala, was compromised following the music-based intervention in mecp2 null/y mice, whereas TrkB signaling was not significantly changed in either region. FNDC5 expression in the prefrontal cortex region in mecp2 null/y mice also increased following the music-based intervention. Collective evidence reveals that music-based interventions improve mecp2-loss-induced social dysfunction. BDNF and FNDC5 signaling in the prefrontal cortex region mediates the music-based-intervention promotion of social interactions. This study gives new insight into the mechanisms underlying the improvement of social behaviors in mice suffering from experimental Rett syndrome following a music-based intervention. Full article
(This article belongs to the Section Molecular Neurobiology)
Show Figures

Figure 1

17 pages, 3527 KB  
Article
Early Postnatal Treatment with Valproate Induces Gad1 Promoter Remodeling in the Brain and Reduces Apnea Episodes in Mecp2-Null Mice
by Misa Ishiyama, Satoko Tamura, Hisanori Ito, Hiroki Takei, Manami Hoshi, Masatake Asano, Masayuki Itoh and Tetsuo Shirakawa
Int. J. Mol. Sci. 2019, 20(20), 5177; https://doi.org/10.3390/ijms20205177 - 18 Oct 2019
Cited by 5 | Viewed by 3599
Abstract
The deletion of Mecp2, the gene encoding methyl-CpG-binding protein 2, causes severe breathing defects and developmental anomalies in mammals. In Mecp2-null mice, impaired GABAergic neurotransmission is demonstrated at the early stage of life. GABAergic dysfunction in neurons in the rostral ventrolateral [...] Read more.
The deletion of Mecp2, the gene encoding methyl-CpG-binding protein 2, causes severe breathing defects and developmental anomalies in mammals. In Mecp2-null mice, impaired GABAergic neurotransmission is demonstrated at the early stage of life. GABAergic dysfunction in neurons in the rostral ventrolateral medulla (RVLM) is considered as a primary cause of breathing abnormality in Mecp2-null mice, but its molecular mechanism is unclear. Here, we report that mRNA expression levels of Gad1, which encodes glutamate decarboxylase 67 (GAD67), in the RVLM of Mecp2-null (Mecp2-/y, B6.129P2(C)-Mecp2tm1.1Bird/J) mice is closely related to the methylation status of its promoter, and valproate (VPA) can upregulate transcription from Gad1 through epigenetic mechanisms. The administration of VPA (300 mg/kg/day) together with L-carnitine (30 mg/kg/day) from day 8 to day 14 after birth increased Gad1 mRNA expression in the RVLM and reduced apnea counts in Mecp2-/y mice on postnatal day 15. Cytosine methylation levels in the Gad1 promoter were higher in the RVLM of Mecp2-/y mice compared to wild-type mice born to C57BL/6J females, while VPA treatment decreased the methylation levels in Mecp2-/y mice. Chromatin immunoprecipitation assay revealed that the VPA treatment reduced the binding of methyl-CpG binding domain protein 1 (MBD1) to the Gad1 promoter in Mecp2-/y mice. These results suggest that VPA improves breathing of Mecp2-/y mice by reducing the Gad1 promoter methylation, which potentially leads to the enhancement of GABAergic neurotransmission in the RVLM. Full article
(This article belongs to the Special Issue Protein Domain Evolution and Involvement in Diseases)
Show Figures

Figure 1

Back to TopTop