Sign in to use this feature.

Years

Between: -

Subjects

remove_circle_outline
remove_circle_outline
remove_circle_outline

Journals

Article Types

Countries / Regions

Search Results (3)

Search Parameters:
Keywords = mass index of accumulated municipal waste

Order results
Result details
Results per page
Select all
Export citation of selected articles as:
18 pages, 1807 KB  
Communication
Assessment of Municipal Waste Forecasting Methods in Poland Considering Socioeconomic Aspects
by Krzysztof Nęcka, Tomasz Szul, Joanna Piotrowska-Woroniak and Krzysztof Pancerz
Energies 2024, 17(14), 3524; https://doi.org/10.3390/en17143524 - 18 Jul 2024
Cited by 7 | Viewed by 1816
Abstract
As a public service, municipal waste management at the local and regional levels should be carried out in an environmentally friendly and economically justified manner. Information on the quantity and composition of generated municipal waste is essential for planning activities related to the [...] Read more.
As a public service, municipal waste management at the local and regional levels should be carried out in an environmentally friendly and economically justified manner. Information on the quantity and composition of generated municipal waste is essential for planning activities related to the implementation and optimization of the process. There is a need for reliable forecasts regarding the amount of waste generated in each area. Due to the variability in the waste accumulation rate, this task is difficult to accomplish, especially at the local level. The literature contains many reports on this issue, but there is a lack of studies indicating the preferred method depending on the independent variables, the complexity of the algorithm, the time of implementation, and the quality of the forecast. The results concerning the quality of forecasting methods are difficult to compare due to the use of different sets of independent variables, forecast horizons, and quality assessment indicators. This paper compares the effectiveness of selected forecasting models in predicting the amount of municipal waste collection generated in Polish municipalities. The authors compared nine methods, including artificial neural networks (ANNs), support regression trees (SRTs), rough set theory (RST), multivariate adaptive regression splines (MARS), and random regression forests (RRFs). The analysis was based on 31 socioeconomic indicators for 2451 municipalities in Poland. The Boruta algorithm was used to select significant variables and eliminate those with little impact on forecasting. The quality of the forecasts was evaluated using eight indicators, such as the absolute percentage error (MAPE), mean absolute error (MAE), and coefficient of determination (R2). A comprehensive evaluation of the forecasting models was carried out using the APEKS method. An analysis of the results showed that the best forecasting methods depended on the set of independent variables and the evaluation criteria adopted. Waste management expenditures, the levels of sanitation and housing infrastructure, and the cost-effectiveness of waste management services were key factors influencing the amount of municipal waste. Additionally, this research indicated that adding more variables does not always improve the quality of forecasts, highlighting the importance of proper selection. The use of a variable selection algorithm, combined with the consideration of the impact of various socioeconomic factors on municipal waste generation, can significantly improve the quality of forecasts. The SRT, CHAID, and MARS methods can become valuable tools for predicting municipal waste volumes, which, in turn, will help to improve waste management system. Full article
Show Figures

Figure 1

16 pages, 1178 KB  
Communication
Selection of a Multicriteria Method for Selecting Independent Variables for Forecasting the Energy Potential of Municipal Waste—A Case Study in Poland
by Krzysztof Nęcka and Tomasz Szul
Energies 2023, 16(12), 4646; https://doi.org/10.3390/en16124646 - 11 Jun 2023
Cited by 1 | Viewed by 1266
Abstract
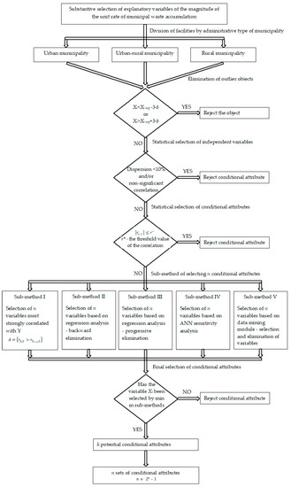
The study examined the usefulness of selected classification methods and independent variable selection (conditional attributes) for building a model based on rough set theory (RST). The aim of the study was to estimate the local indicator of municipal waste generation and the energy [...] Read more.
The study examined the usefulness of selected classification methods and independent variable selection (conditional attributes) for building a model based on rough set theory (RST). The aim of the study was to estimate the local indicator of municipal waste generation and the energy potential of the waste, which could be utilized in thermal waste treatment facilities. The research was conducted on a group of 2451 municipalities in Poland which differed from each other in terms of administrative type (urban, urban–rural, and rural municipalities). These municipalities were described using 4 qualitative variables and 27 quantitative variables available in statistical reports. Using five submethods of variable classification, sets of features characterizing them in terms of the amount of municipal waste produced were extracted from the collected data. Purposeful selection of conditional attributes for modeling the unitary municipal waste accumulation index allows for reducing the number of decision variables without compromising the quality of the model. During the analysis, the number of conditional attributes was reduced from 31 to 3 for urban municipalities, 5 for urban–rural municipalities, and 7 for rural municipalities. The analysis results showed that the developed models exhibited mean absolute error (MAE) values ranging from 30 kg·(per·year)−1 to 52 kg·(per·year)−1, while the mean absolute percentage error (MAPE) ranged from 9% to 21%. By utilizing municipal waste for energy purposes, an average of approximately 160 kWh·(per·year)−1 for rural municipalities and around 270 kWh·(per·year)−1 for urban municipalities can be obtained. Full article
(This article belongs to the Section G: Energy and Buildings)
Show Figures

Figure 1

17 pages, 3976 KB  
Article
Identification and Analysis of Sets Variables for of Municipal Waste Management Modelling
by Krzysztof Nęcka, Tomasz Szul and Jarosław Knaga
Geosciences 2019, 9(11), 458; https://doi.org/10.3390/geosciences9110458 - 25 Oct 2019
Cited by 11 | Viewed by 3547
Abstract
Due to the large quantities of municipal waste generated, their harmful effects on the environment should be minimized. The rationalization of waste management is therefore necessary to achieve a more sustainable development system. In order to support the decision-making process for municipal waste [...] Read more.
Due to the large quantities of municipal waste generated, their harmful effects on the environment should be minimized. The rationalization of waste management is therefore necessary to achieve a more sustainable development system. In order to support the decision-making process for municipal waste management, this document focuses on developing models for practical use by local authorities in forecasting and managing the size of waste stream in their area. This action, because of its specificity, is a difficult task, especially because of the systemic changes made and the territorial differentiation and changes in the living level of the population. The work presents studies conducted in 2479 municipalities for which mass accumulation index forecasts were developed, using selected methods based on readily available input variables that have not yet been used (structure municipalities and typology of municipalities by scope of influence). The studies confirmed the hypothesis that the amount of municipal waste collected from households depends both on the administrative type of the municipality and on the factors related to the location and socioeconomic function of the area. The inclusion of localization and socioeconomic factors, which so far were not used to model the municipal waste stream, allowed for the reduction of the prediction error of this indicator. Relevant waste stream forecasts will allow local governments to achieve more effectively the objective of sustainable waste management and thus reduce their environmental impact. The achievement of this objective will be possible not only through the preparation of infrastructure to serve the projected waste volumes; it will also identify the waste management areas where the municipal waste reception process is inadequate. Thus, it will help to eliminate illegal processing and the landfill of waste. Full article
(This article belongs to the Special Issue Waste Management and Environmental Remediation)
Show Figures

Figure 1

Back to TopTop