Sign in to use this feature.

Years

Between: -

Subjects

remove_circle_outline
remove_circle_outline
remove_circle_outline
remove_circle_outline
remove_circle_outline
remove_circle_outline
remove_circle_outline
remove_circle_outline
remove_circle_outline

Journals

remove_circle_outline
remove_circle_outline
remove_circle_outline
remove_circle_outline
remove_circle_outline
remove_circle_outline
remove_circle_outline
remove_circle_outline
remove_circle_outline
remove_circle_outline

Article Types

Countries / Regions

remove_circle_outline
remove_circle_outline
remove_circle_outline
remove_circle_outline
remove_circle_outline

Search Results (325)

Search Parameters:
Keywords = intention-behavior gap

Order results
Result details
Results per page
Select all
Export citation of selected articles as:
22 pages, 610 KB  
Article
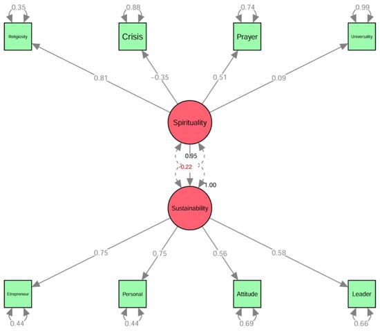
The Influence of Spiritual Behavior in Sustainable Performance: A Confirmatory Factor Analysis
by Rodrigo Arturo Zarate-Torres, Claudia Fabiola Rey-Sarmiento and Jose Alejandro Martinez
Sustainability 2025, 17(21), 9515; https://doi.org/10.3390/su17219515 (registering DOI) - 26 Oct 2025
Abstract
This study addresses a significant gap in the academic literature by directly examining the relationship between spirituality and sustainable behaviors. While existing research has explored these topics individually, a review of databases like Web of Science and Scopus revealed a unique absence of [...] Read more.
This study addresses a significant gap in the academic literature by directly examining the relationship between spirituality and sustainable behaviors. While existing research has explored these topics individually, a review of databases like Web of Science and Scopus revealed a unique absence of studies that directly connect them. The primary purpose of this research is to bridge this gap and identify the influence that spirituality has on sustainable behavior, thus potentially reshaping our understanding of these two interconnected concepts. To achieve this, the study used the ASPIRES scale, a validated instrument for measuring spirituality and religious beliefs across various countries and faiths. For the sustainability component, we adapted and statistically validated an entrepreneurial intention instrument to create the ‘Instrument of Intention in Sustainability’ (IIS), designed to assess leaders’ motivations for implementing corporate sustainability initiatives. The study’s findings involved comparing two confirmatory factor analysis models and two structural models to analyze the relationship between spirituality and sustainability. The results show that both instruments have acceptable psychometric properties; however, the direct relationship between spirituality and sustainability was found to be weak. Despite this weak direct link, our research provides valuable practical implications. The findings can help managers identify other factors that more effectively motivate sustainability-related behaviors. This insight can be instrumental in enhancing human resource strategies within organizations focused on sustainability. Ultimately, this research provides a new framework for sustainability-focused organizations within the specific cultural contexts of Colombia and Latin America. Implementing this framework could prove beneficial for a range of companies, from local and regional to multinational, that operate in areas with similar cultural characteristics. Full article
Show Figures

Figure 1

23 pages, 826 KB  
Article
The Moderating Effect of Price on the Relationship Between Environmental Attitude and the Purchase Behavior of Organic Products
by Iris Castillo-Plaza, Nelson Carrión-Bósquez, Andrés García-Umaña, Oscar Ortiz-Regalado, Ximena Tobar-Cazares, Franklin Naranjo-Armijo, Cristina Villacís-Mejía, Lenin Tobar-Cazares and Rodrigo Arévalo-Mejía
Foods 2025, 14(20), 3550; https://doi.org/10.3390/foods14203550 - 18 Oct 2025
Viewed by 696
Abstract
Although previous research has highlighted the role of environmental concerns, responsibility, knowledge, and social norms in shaping sustainable consumption, the persistence of the intention–action gap remains a key challenge, particularly in Latin America. In this context, this study analyzes the moderating effect of [...] Read more.
Although previous research has highlighted the role of environmental concerns, responsibility, knowledge, and social norms in shaping sustainable consumption, the persistence of the intention–action gap remains a key challenge, particularly in Latin America. In this context, this study analyzes the moderating effect of price on the relationship between environmental attitude and its influence on the purchase behavior of organic products in an emerging market setting. To address this issue, a quantitative, cross-sectional survey was conducted with 329 Ecuadorian consumers of organic products, using validated scales adapted from prior studies. The proposed model was tested using partial least squares structural equation Modeling. The results confirm that environmental concern, environmental responsibility, subjective norms, and environmental knowledge positively influence environmental attitudes and that environmental attitude directly affects the purchase behavior of organic products. Importantly, price emerged as a critical moderator, showing that, even when consumers hold favorable environmental attitudes, higher prices significantly constrain their translation into purchasing behavior. This study adds theoretical originality by extending the relationship between environmental attitude and purchase behavior of organic products through the SOR framework and by evidencing in an emerging market context; while EA foster organic purchasing, this relationship is conditioned by the price, a situational factor often overlooked in research from developed economies. Full article
(This article belongs to the Section Food Security and Sustainability)
Show Figures

Figure 1

22 pages, 1259 KB  
Article
Factors Affecting Contractors’ Waste Reduction Behavior in China: An Integrated Theory of Planned Behavior and Norm Activation Model Approach
by Bojun Wang, Yingying Du and Yanping Yang
Sustainability 2025, 17(20), 9202; https://doi.org/10.3390/su17209202 - 17 Oct 2025
Viewed by 253
Abstract
Construction waste reduction is crucial for conserving resources, protecting the environment, and promoting sustainable development. However, few studies have explored the factors that may prompt construction waste reduction behavior among contractors in the Chinese construction industry. To address this gap, this study aims [...] Read more.
Construction waste reduction is crucial for conserving resources, protecting the environment, and promoting sustainable development. However, few studies have explored the factors that may prompt construction waste reduction behavior among contractors in the Chinese construction industry. To address this gap, this study aims to examine the psychological drivers of contractors’ waste reduction behavior by integrating the Theory of Planned Behavior and the Norm Activation Model. This integrated approach allows for an analysis of motivations from both self-interested and altruistic viewpoints. Survey data were collected from 437 Chinese contractors and analyzed using Statistical Package for the Social Sciences (SPSS) and Analysis of Moment Structures (AMOS) to empirically test the proposed theoretical model. The findings of this study reveal that reduction intention and perceived behavioral control are the most critical drivers of contractors’ waste reduction behavior. Subjective norms and personal norms also exert significant influence, with personal norms demonstrating a full mediation effect through reduction intention on behavior. Crucially, government monitoring significantly and positively moderates the relationship between reduction intention and actual behavior. This research not only deepens the theoretical understanding of contractors’ waste reduction behavior but, more importantly, provides robust empirical support for developing composite governance strategies that can simultaneously activate contractors’ internal norms and external motivations. Full article
Show Figures

Figure 1

20 pages, 817 KB  
Article
Bridging the Attitude–Behavior Gap in Sustainable Tourism: An Extended TPB Model of Green Hotel Purchase Intentions
by Arthur Araújo, Isabel Andrés Marques, Lorenza López Moreno and Patricia Carrasco García
Tour. Hosp. 2025, 6(4), 215; https://doi.org/10.3390/tourhosp6040215 - 15 Oct 2025
Viewed by 645
Abstract
The awareness of tourism’s environmental impact has increased interest in sustainable alternatives such as green hotels, yet tourists often fail to translate pro-environmental attitudes into action, reflecting the attitude–behavior gap. This study extends the Theory of Planned Behavior (TPB) by incorporating Environmental Knowledge [...] Read more.
The awareness of tourism’s environmental impact has increased interest in sustainable alternatives such as green hotels, yet tourists often fail to translate pro-environmental attitudes into action, reflecting the attitude–behavior gap. This study extends the Theory of Planned Behavior (TPB) by incorporating Environmental Knowledge and Climate Change-Related Risk Perceptions (CC-RRPs) as background factors and testing their effects on Green Hotel Purchase Intentions (GHPIs) among Spanish travelers. Data from 1442 respondents were analyzed using covariance-based Structural Equation Modeling (SEM) with bootstrapped mediation testing. Results show that In-Group Norms are the strongest predictor of GHPIs, followed by Eco-Hotel Attitudes, while Perceived Behavioral Control (PBC) has a weaker but significant effect. Environmental Knowledge predicts all three mediators, and CC-RRPs predict Attitudes and Norms but not PBC. Crucially, both antecedents affect GHPIs only indirectly, supporting a mediation-based framework. These findings clarify the distinct roles of Environmental Knowledge as a cognitive antecedent and CC-RRPs as cognitive–affective evaluations that motivate attitudes and norms, while also highlighting the centrality of social influence in a Southern European context. Beyond theoretical contributions, the results underscore the importance of trust and authenticity: addressing greenwashing through transparent communication and credible certification frameworks is essential to ensure sustainable hospitality choices. Full article
Show Figures

Figure 1

20 pages, 900 KB  
Article
Pathways to Green Purchase: Pro-Environmental Behavior and Concern in Bali Tourism
by Nilna Muna, I Kadek Rio Yasanta and Vithyacharan Retnasamy
Tour. Hosp. 2025, 6(4), 208; https://doi.org/10.3390/tourhosp6040208 - 13 Oct 2025
Viewed by 485
Abstract
The current study aims to address the research gap regarding inconsistent findings on the effect of environmental knowledge (EK) in enhancing green purchase intention (GPI) by incorporating pro-environmental behavior (PEB) and environmental concern (EC) as factors to leverage green purchase intention. Five hypotheses [...] Read more.
The current study aims to address the research gap regarding inconsistent findings on the effect of environmental knowledge (EK) in enhancing green purchase intention (GPI) by incorporating pro-environmental behavior (PEB) and environmental concern (EC) as factors to leverage green purchase intention. Five hypotheses were developed and tested using a sample of 300 respondents in Indonesia. Survey data from 300 respondents were analyzed using Partial Least Squares Structural Equation Modeling (PLS-SEM). The findings demonstrate the pivotal role of pro-environmental behavior in two ways. First, pro-environmental behavior mediates the relationship between environmental knowledge and green purchase intention. Second, while pro-environmental behavior enhances environmental concern, it is insufficient to fully strengthen green purchase intention; additional factors, such as the activation of ethical values of concern, are needed to reinforce this intention further. However, the limitations include reliance on quantitative cross-sectional data and focus on Bali, suggesting a need for longitudinal and cross-cultural studies. Practical recommendations include incorporating local communities in eco-tourism programs to ensure social acceptance and sustainability. In general, the results contribute theoretically by integrating knowledge, concern, and behavior into a cohesive model explaining green consumer intentions in tourism. This comprehensive approach supports efforts to transform individual values and behavior, which are critical alongside systemic or policy changes in advancing sustainable tourism. Full article
Show Figures

Figure 1

23 pages, 1389 KB  
Article
The Transmission Effect of Threshold Experiences: A Study on the Influence of Psychological Cognition and Subjective Experience on the Consumption Intentions of Smart Sports Venues
by Zhenning Yao, Yujie Zhang, Sen Chen, Qian Huang and Tianqi Liu
Buildings 2025, 15(19), 3629; https://doi.org/10.3390/buildings15193629 - 9 Oct 2025
Viewed by 323
Abstract
As a key domain within smart buildings, Smart Sports Venues represent a strategic direction for the future development of the construction industry and hold immense potential to drive the transformation and upgrading of the sports industry. To explore the underlying mechanisms influencing consumer [...] Read more.
As a key domain within smart buildings, Smart Sports Venues represent a strategic direction for the future development of the construction industry and hold immense potential to drive the transformation and upgrading of the sports industry. To explore the underlying mechanisms influencing consumer willingness to use Smart Sports Venues, this study constructs a theoretical model based on cognitive evaluation theory and collects data from 632 spectators in core cities of Western China (a region undergoing rapid urbanization where the sports industry is accelerating its development). As an emerging consumption scenario, Smart Sports Venues demonstrate significant development potential and representativeness in these cities. Empirical testing using structural equation modeling (SEM) combined with mediation and moderation analysis revealed the following results: (1) Perceptions of technology and convenience positively influence consumption intention; (2) Risk perceptions negatively influence consumption intention; (3) Critical experiences mediate the effects of technology perceptions, convenience perceptions, and risk perceptions on consumption intention; (4) Subjective Experience exerts a moderating effect. This study offered a novel theoretical explanation for how smart sports venues enhanced sports consumption willingness by revealing the “cognition-experience-behavior” transmission pathway—the complete journey consumers traversed from forming perceptions and experiencing on-site activities to ultimately making purchase decisions. Compared to existing research, this model innovatively integrated psychological cognition with behavioral response mechanisms, breaking away from traditional studies’ isolated analysis of technical parameters or consumption motivations. From an interdisciplinary perspective of sports consumption psychology and behavioral science, this study not only highlighted the value of smart sports venues as a pivotal link in technological innovation and industrial upgrading but also filled a gap in existing literature regarding how smart technologies influenced consumer behavior through psychological mechanisms. The findings provided theoretical foundations for optimizing smart sports architecture through user behavior data analysis and offered practical insights for the widespread adoption and development of smart building technologies. Full article
(This article belongs to the Section Architectural Design, Urban Science, and Real Estate)
Show Figures

Figure 1

14 pages, 568 KB  
Brief Report
Wasting Despite Motivation: Exploring the Interplay of Perceived Ability and Perceived Difficulty on Food Waste Behavior Through Brehm’s Motivational Intensity Theory
by Paulina Szwed, Isabeau Coopmans, Rachel Lemaitre and Capwell Forbang Echo
Sustainability 2025, 17(19), 8836; https://doi.org/10.3390/su17198836 - 2 Oct 2025
Viewed by 457
Abstract
Household food waste remains a persistent challenge despite widespread pro-environmental intentions. Drawing on Brehm’s Motivational Intensity Theory, this study examined how perceived difficulty and perceived ability interact with motivation to predict self-reported food waste. We surveyed 939 participants in Flanders and Spain, measuring [...] Read more.
Household food waste remains a persistent challenge despite widespread pro-environmental intentions. Drawing on Brehm’s Motivational Intensity Theory, this study examined how perceived difficulty and perceived ability interact with motivation to predict self-reported food waste. We surveyed 939 participants in Flanders and Spain, measuring motivation to avoid waste, self-rated perceived ability to manage food, meal planning perceived difficulty, and food waste. Moderated moderation analyses revealed that motivation and perceived ability each independently predicted lower waste. Crucially, a significant three-way interaction showed that motivation most effectively reduced waste when perceived difficulty was low and perceived ability was high; when perceived difficulty exceeded perceived ability, motivation had no mitigating effect. These findings underscore that effort mobilization influenced by both individual capacity and situational demands is key to closing the intention–behavior gap in food waste. Practically, interventions should go beyond raising awareness to simplify tasks and bolster consumers’ skills, aligning action demands with realistic effort levels. Full article
Show Figures

Figure 1

37 pages, 3460 KB  
Article
Immersive Technologies in Built Heritage Spaces: Understanding Tourists’ Continuance Intention Toward Sustainable AR and VR Applications at the Terracotta Warriors Museum
by Yage Lu, Gaofeng Mi, Honglei Lu and Yuan Wang
Buildings 2025, 15(19), 3481; https://doi.org/10.3390/buildings15193481 - 26 Sep 2025
Viewed by 990
Abstract
As sustainable tourism practices gain traction globally, immersive technologies such as augmented reality (AR) and virtual reality (VR) have emerged as effective tools to enrich visitor experiences while supporting heritage site preservation. Particularly within built cultural environments, these technologies facilitate non-invasive interpretation of [...] Read more.
As sustainable tourism practices gain traction globally, immersive technologies such as augmented reality (AR) and virtual reality (VR) have emerged as effective tools to enrich visitor experiences while supporting heritage site preservation. Particularly within built cultural environments, these technologies facilitate non-invasive interpretation of architectural spaces, enabling sustainable interaction with fragile historical structures. Despite growing scholarly attention, existing research has primarily focused on the pre-adoption phase or the technical affordances of AR/VR, with limited understanding of user behavior in the post-adoption phase. To address this gap, this study integrates the Expectation Confirmation Model (ECM) with the experiential attributes of AR/VR-enabled heritage applications, proposing an integrated theoretical model to identify key determinants of tourists’ continuance intention. Based on 434 valid survey responses collected at the Terracotta Warriors Museum, a UNESCO World Heritage Site, and analyzed using structural equation modeling (SEM), the results reveal that perceived usefulness, perceived ease of use, satisfaction, and confirmation directly influence continuance intention, while visual appeal, entertainment, enjoyment, interactivity and confirmation exert indirect effects through mediating mechanisms. The findings contribute theoretically by extending ECM to the heritage tourism domain and empirically by providing robust evidence from a high-profile non-Western site. Practically, this study offers actionable implications for designing immersive experiences that enhance post-visit continuance intention and align with broader sustainability objectives. Full article
Show Figures

Figure 1

13 pages, 412 KB  
Article
From Fast Fashion to Shared Sustainability: The Role of Digital Communication and Policy in Generation Z’s Consumption Habits
by José Luis Del Olmo Arriaga, Marilé Pretel-Jiménez and Carmen Ruíz-Viñals
Sustainability 2025, 17(18), 8382; https://doi.org/10.3390/su17188382 - 18 Sep 2025
Viewed by 1428
Abstract
This article examines the role of digital communication, social media, and peer influence in Generation Z’s transition from fast fashion to more sustainable consumption practices. Building on sustainability and social influence theories, this study applies a mixed-methods design that combines qualitative content analysis [...] Read more.
This article examines the role of digital communication, social media, and peer influence in Generation Z’s transition from fast fashion to more sustainable consumption practices. Building on sustainability and social influence theories, this study applies a mixed-methods design that combines qualitative content analysis of social media discourse with a quantitative online survey (n = 202). The survey instrument, validated by a panel of experts, measured four dimensions—digital communication, peer influence, sustainable attitudes, and sustainable behaviors—using Likert-type scales with adequate reliability (Cronbach’s α ≥ 0.70). The statistical analyses included descriptive statistics, Pearson correlations, and mean comparison tests (t-test, ANOVA). The results show that digital platforms not only raise awareness but also normalize sustainable choices through peer validation and community engagement. Strong correlations confirm that peer influence mediates the relationship between exposure to sustainability content and the adoption of responsible behaviors, while perceptions of brand sustainability show weaker associations with purchase intention. This study highlights a persistent attitude–behavior gap and identifies opportunities for more effective digital engagement. The findings contribute to the literature on sustainable fashion consumption by clarifying the communicative mechanisms shaping Gen Z’s decisions. Practical implications are offered for brands, policymakers, and educators seeking to foster authentic and inclusive sustainability strategies, particularly in addressing gender differences in sustainable adoption. Full article
Show Figures

Figure 1

26 pages, 608 KB  
Article
The Influence of Digital Capabilities on Elderly Pedestrians’ Road-Sharing Acceptance with Autonomous Vehicles: A Case Study of Wuhan, China
by Zhiwei Liu, Wenli Ouyang and Jie Wu
Appl. Sci. 2025, 15(18), 10097; https://doi.org/10.3390/app151810097 - 16 Sep 2025
Viewed by 493
Abstract
While autonomous vehicles (AVs) are increasingly integrated into urban mobility, little is known about how digital capability shapes elderly pedestrians’ willingness to share roads with these technologies. This is especially true in the absence of explicit vehicle–pedestrian communication mechanisms. To address this gap, [...] Read more.
While autonomous vehicles (AVs) are increasingly integrated into urban mobility, little is known about how digital capability shapes elderly pedestrians’ willingness to share roads with these technologies. This is especially true in the absence of explicit vehicle–pedestrian communication mechanisms. To address this gap, we combine the Theory of Planned Behavior (TPB) with the Pedestrian Behavior Questionnaire (PBQ) and segment elderly pedestrians using Latent Class Analysis (LCA). A sample of 750 older adults in Wuhan, China, was divided into two latent groups: digitally disengaged (70.8%) and digitally engaged (29.2%). Classification was based on four indicators: smart device usage, online social interaction, online entertainment, and online economic behavior. We then applied ordered logit models to estimate group-specific determinants of AV road-sharing acceptance. Results reveal clear heterogeneity across digital capability levels. For digitally disengaged seniors, positive pedestrian behaviors significantly increased willingness (β = 0.316, p = 0.001). Prior accident experience reduced willingness (0 accident: β = 0.435, p = 0.021; 1–2 accidents: β = −0.518, p = 0.012). For digitally engaged seniors, perceived behavioral control showed a marginally positive effect (β = 0.353, p = 0.066). Errors had a significant positive effect (β = 0.540, p = 0.009). Positive behaviors had a significant negative effect (β = −0.414, p = 0.007). These patterns indicate that digital capability not only modulates the strength of TPB pathways but also reshapes behavior–intention linkages captured by PBQ dimensions. Methodologically, the study contributes an integrated TPB–PBQ–LCA–OLM framework. This framework identifies digital capability as a critical moderator of AV acceptance among elderly pedestrians. Practically, the findings suggest differentiated strategies. For digitally disengaged users, interventions should build digital literacy and reinforce safe walking norms. For digitally engaged users, strategies should prioritize transparent AV intent signaling and features that enhance perceived control. Full article
Show Figures

Figure 1

21 pages, 877 KB  
Article
Exploring Different Patterns of Perceived Barriers to Sustainable Project Management
by José Magano, Cláudia Sousa Silva, Lea Percht and Gilbert Silvius
Systems 2025, 13(9), 804; https://doi.org/10.3390/systems13090804 - 15 Sep 2025
Viewed by 507
Abstract
This study explores the subjective perceptions of project managers regarding barriers to implementing sustainable project management (SPM). Using Q-methodology and grounded in the theory of planned behavior (TPB), 28 project managers across diverse industries sorted and ranked statements about sustainability-related constraints. The analysis [...] Read more.
This study explores the subjective perceptions of project managers regarding barriers to implementing sustainable project management (SPM). Using Q-methodology and grounded in the theory of planned behavior (TPB), 28 project managers across diverse industries sorted and ranked statements about sustainability-related constraints. The analysis revealed three distinct belief patterns: “motivated yet confined”, characterized by structural and organizational limitations; “motivated yet lacking competency”, reflecting personal skill gaps and limited training; and “motivated yet unsupported”, highlighting weak normative support from peers and leadership. Despite differing barriers, all participants expressed positive attitudes toward sustainability, underscoring a common intention–behavior gap shaped by varying perceptions of behavioral control and normative reinforcement. The findings suggest that generic interventions are insufficient; instead, belief-sensitive strategies are needed to enable SPM adoption. Implications include reforming performance measurement systems, integrating sustainability into professional training, and cultivating supportive organizational cultures. The study contributes to both behavioral theory and project management practice by reframing sustainability barriers as belief-dependent phenomena and offers a foundation for more tailored, psychologically grounded interventions. These insights are relevant for educators, policymakers, and organizational leaders seeking to enhance sustainability outcomes through empowered and context-aware project management practices. Full article
(This article belongs to the Special Issue Sustainable Project Management in Business)
Show Figures

Figure 1

25 pages, 1886 KB  
Systematic Review
Examining the Predictors of Consumer Trust and Social Commerce Engagement: A Systematic Literature Review
by Asiri Ahmad, Norjihan Abdul Ghani and Suraya Hamid
J. Theor. Appl. Electron. Commer. Res. 2025, 20(3), 247; https://doi.org/10.3390/jtaer20030247 - 8 Sep 2025
Viewed by 1953
Abstract
Trust and engagement in social commerce are increasingly recognized as critical drivers of consumers’ purchase intentions. This study aims to review the existing literature on consumer trust and engagement in social commerce by identifying the main predictors, examining research trends and gaps, and [...] Read more.
Trust and engagement in social commerce are increasingly recognized as critical drivers of consumers’ purchase intentions. This study aims to review the existing literature on consumer trust and engagement in social commerce by identifying the main predictors, examining research trends and gaps, and suggesting clear directions for future studies to better understand and support consumer behavior in this context. The study conducted a systematic literature review and a thematic analysis. The findings showed that four main themes were identified, including technological, organizational, social, and motivational. Under these four themes, eighteen sub-themes were identified. This study is innovative in systematically integrating predictors of consumer trust and engagement into a unified framework that positions trust as a mediator, and in developing a thematically grounded synthesis of four themes and eighteen sub-themes, highlighting underexplored areas such as entertainment and emerging technologies for future research. The studies of consumer trust and engagement are increasing in emerging economies. The study highlights the gaps in the current literature, including inadequate integration across theme categories, insufficient focus on emerging technologies such as blockchain and artificial intelligence, and a lack of examination of cultural and emotional aspects. Future research should deploy longitudinal designs, cross-cultural comparisons, and mixed-methods techniques to address these gaps. This study enhances the comprehension of trust and engagement in social commerce, offering significant insights for platform developers, marketers, and policymakers. Full article
(This article belongs to the Section Data Science, AI, and e-Commerce Analytics)
Show Figures

Figure 1

29 pages, 1287 KB  
Review
Chemsex as a Diagnostic Challenge: Toward Recognition in ICD-12 and Integrated Treatment Approaches—A Narrative Review
by Justyna Śniadach, Wiktor Orlof, Justyna Sołowiej-Chmiel, Aleksandra Kicman, Sylwia Szymkowiak and Napoleon Waszkiewicz
J. Clin. Med. 2025, 14(17), 6275; https://doi.org/10.3390/jcm14176275 - 5 Sep 2025
Viewed by 1152
Abstract
Chemsex is a phenomenon involving the intentional use of psychoactive substances before or during sexual activity, especially among men who have sex with men (MSM). It is associated with various health risks, including substance dependence, risky sexual behaviors, and both mental and somatic [...] Read more.
Chemsex is a phenomenon involving the intentional use of psychoactive substances before or during sexual activity, especially among men who have sex with men (MSM). It is associated with various health risks, including substance dependence, risky sexual behaviors, and both mental and somatic disorders. Despite its growing prevalence and public health relevance, chemsex lacks a clear definition and is not recognized as a distinct diagnostic entity. This narrative review synthesizes clinical, epidemiological, and technological evidence on chemsex; argues for its classification as a form of mixed addiction; and preliminarily proposes diagnostic criteria for a potential entity in the International Classification of Diseases, 12th Revision (ICD-12). This paper highlights key psychotropic substances used in chemsex, patterns of use, and their neurobiological, psychological, and behavioral consequences. It explores the relationship between chemsex and compulsive sexual behavior disorder (CSBD), current diagnostic frameworks (ICD-10 and ICD-11), and challenges in clinical practice. Therapeutic strategies discussed include cognitive behavioral therapy (CBT), digital interventions, and emerging applications of artificial intelligence (AI) in prevention and treatment. Attention is also given to epidemiological trends, sociocultural influences, and barriers to seeking help. This review concludes by identifying research gaps and advocating for a more integrated, multidimensional approach to classifying and treating chemsex-related syndromes. Full article
(This article belongs to the Special Issue Substance and Behavioral Addictions: Prevention and Diagnosis)
Show Figures

Figure 1

25 pages, 935 KB  
Article
Sustainable Consumption Intentions Among Portuguese University Students: A Multidimensional Perspective
by António Cardoso, Amândio Silva, Manuel Sousa Pereira, Jorge Figueiredo and Isabel Oliveira
Sustainability 2025, 17(17), 7569; https://doi.org/10.3390/su17177569 - 22 Aug 2025
Viewed by 1743
Abstract
This study examines sustainable consumption intentions among university students in Portugal, a generation increasingly recognized for their ecological awareness but often constrained by structural and social barriers. Within this context, this study explores psychological and behavioral determinants of sustainable consumption and peer recommendation [...] Read more.
This study examines sustainable consumption intentions among university students in Portugal, a generation increasingly recognized for their ecological awareness but often constrained by structural and social barriers. Within this context, this study explores psychological and behavioral determinants of sustainable consumption and peer recommendation using an integrative framework based on the Theory of Planned Behavior (TPB), the Value–Belief–Norm theory (VBN), and the SHIFT model. Drawing on a survey of 324 students from diverse academic backgrounds, we analyzed how environmental beliefs, consumer habits, and activism influence sustainable consumption intention and recommendation. The analysis, conducted using Partial Least Squares Structural Equation Modeling (PLS-SEM), reveals that environmental beliefs significantly predict both consumer intention and habitual behavior, which in turn affect activism and sustainable consumption. Notably, intention emerges as a key mediator between individual motivations and peer recommendation, while activism and habits do not exert direct influence on recommendation behavior. These findings underscore the importance of moral values, routine behavior, and motivational pathways in shaping sustainable practices, while highlighting the persistent gap between awareness and consistent advocacy. This study offers theoretical and practical insights into how structural and psychological factors can reinforce youth engagement with sustainability. Full article
Show Figures

Figure 1

34 pages, 2062 KB  
Review
Cognitive–Affective Negotiation Process in Green Food Purchase Intention: A Qualitative Study Based on Grounded Theory
by Yingying Lian, Jirawan Deeprasert and Songyu Jiang
Foods 2025, 14(16), 2856; https://doi.org/10.3390/foods14162856 - 18 Aug 2025
Viewed by 910
Abstract
Green food serves as a bridge connecting healthy lifestyles with environmental values, particularly in the context of sustainable consumption transitions. However, existing research lacks a systematic understanding of how consumers negotiate cognitive evaluations and emotional responses when forming green food purchase intentions. This [...] Read more.
Green food serves as a bridge connecting healthy lifestyles with environmental values, particularly in the context of sustainable consumption transitions. However, existing research lacks a systematic understanding of how consumers negotiate cognitive evaluations and emotional responses when forming green food purchase intentions. This study addresses that gap by exploring the cognitive–affective negotiation process underlying consumers’ green food choices. Based on 26 semi-structured interviews with Chinese consumers across diverse socio-economic backgrounds, the grounded theory methodology was employed to inductively construct a conceptual model. The coding process achieved theoretical saturation, while sentiment analysis was integrated to trace the emotional valence of key behavioral drivers. Findings reveal that external factors—including price sensitivity, label ambiguity, access limitations, social influence, and health beliefs—shape behavioral intentions indirectly through three core affective mediators: green trust, perceived value, and lifestyle congruence. These internal constructs translate contextual stimuli into evaluative and motivational responses, highlighting the dynamic interplay between rational judgments and symbolic–emotional interpretations. Sentiment analysis confirmed that emotional trust and psychological reassurance are pivotal in facilitating consumption intention, while price concerns and skepticism act as affective inhibitors. The proposed model extends the Theory of Planned Behavior by embedding affective mediation pathways and structural constraint dynamics, offering a more context-sensitive framework for understanding sustainable consumption behaviors. Given China’s certification-centered trust environment, these findings underscore the cultural specificity of institutional trust mechanisms, with implications for adapting the model in different market contexts. Practically, this study offers actionable insights for policymakers and marketers to enhance eco-label transparency, reduce structural barriers, and design emotionally resonant brand narratives that align with consumers’ identity aspirations. Full article
(This article belongs to the Section Sensory and Consumer Sciences)
Show Figures

Figure 1

Back to TopTop