Sign in to use this feature.

Years

Between: -

Subjects

remove_circle_outline
remove_circle_outline
remove_circle_outline
remove_circle_outline
remove_circle_outline
remove_circle_outline

Journals

remove_circle_outline
remove_circle_outline

Article Types

Countries / Regions

Search Results (10)

Search Parameters:
Keywords = humble leadership

Order results
Result details
Results per page
Select all
Export citation of selected articles as:
20 pages, 575 KB  
Article
The Impact of Humble Leadership on the Green Innovation Performance of Chinese Manufacturing Enterprises: A Moderated Mediation Model
by Tianye Tu and MyeongCheol Choi
Behav. Sci. 2025, 15(9), 1170; https://doi.org/10.3390/bs15091170 - 28 Aug 2025
Viewed by 1094
Abstract
Currently, environmental issues negatively affect both firm performance and economic development, prompting society to expect enterprises to address these issues more effectively. In response, organizations, particularly manufacturing enterprises, have begun to adopt green innovation. This study examines how humble leadership in enterprise management [...] Read more.
Currently, environmental issues negatively affect both firm performance and economic development, prompting society to expect enterprises to address these issues more effectively. In response, organizations, particularly manufacturing enterprises, have begun to adopt green innovation. This study examines how humble leadership in enterprise management affects organizational green innovation performance. Additionally, this study explores the mediating role of the organizational caring ethical climate and the moderating roles of the organizational structure and unabsorbed organizational resource slack. This study involved top managers from 357 manufacturing enterprises in Zhejiang Province, yielding 306 valid questionnaires. The Hierarchical regression technique is used to analyze the survey data. An analysis of the data shows that humble leadership positively affects organizational green innovation performance, with the organizational caring ethical climate serving as a mediator. Furthermore, the organizational structure and organizational resource slack positively moderate the effect of the organizational caring ethical climate on green innovation performance. This study validates and enriches social learning theory; social exchange theory; conservation of resource theory; and ability, motivation, and opportunity theory. It also provides new insights into the relationship between humble leadership and green innovation performance and expands research on the moderators of the relationship between the organizational caring ethical climate and green innovation performance. The findings suggest that managers of manufacturing enterprises should adopt humble leadership, promote a caring ethical climate, and enhance cooperation with stakeholders. Full article
(This article belongs to the Section Organizational Behaviors)
Show Figures

Figure 1

17 pages, 1429 KB  
Article
Examining the Effect of Supervisors’ Humble Leadership on Immediate and Delayed Well-Being in Postgraduate Students
by Zhihui Duan, Qi Zeng and Xin Liu
Behav. Sci. 2024, 14(11), 1004; https://doi.org/10.3390/bs14111004 - 30 Oct 2024
Cited by 1 | Viewed by 1616
Abstract
Despite supervisors playing a crucial role in the cultivation of postgraduate students, the impact of supervisors’ leadership on postgraduate students’ well-being is poorly understood. Based on Self-Determination Theory (SDT), this study explores the immediate and delayed effect of supervisors’ humble leadership on postgraduate [...] Read more.
Despite supervisors playing a crucial role in the cultivation of postgraduate students, the impact of supervisors’ leadership on postgraduate students’ well-being is poorly understood. Based on Self-Determination Theory (SDT), this study explores the immediate and delayed effect of supervisors’ humble leadership on postgraduate students’ well-being, together with the mediating effects of basic psychological need satisfaction and the moderating effects of power distance orientation. Using a survey experiment (Study 1) and multi-timepoint questionnaire (Study 2) design, this paper finds that supervisors’ humble leadership influences postgraduate students’ well-being through its effect on basic psychological need satisfaction. Power distance orientation moderates the relationships between supervisors’ humble leadership, basic psychological need satisfaction, and postgraduate students’ well-being; specifically, humble leadership leads to higher basic psychological need satisfaction and well-being in students with high power distance orientation compared to those with low power distance orientation. This research validates the application of SDT in higher education and clarifies how supervisors’ humble leadership influences postgraduate students’ well-being, providing practical guidance for its improvement. Full article
(This article belongs to the Special Issue Positive Psychology Interventions in Schools)
Show Figures

Figure 1

21 pages, 1483 KB  
Article
Effectiveness of Organizational Change through Employee Involvement: Evidence from Telecommunications and Refinery Companies
by Monhéséa Obrey Patrick Bah, Zehou Sun, Uzapi Hange and Akadje Jean Roland Edjoukou
Sustainability 2024, 16(6), 2524; https://doi.org/10.3390/su16062524 - 19 Mar 2024
Cited by 15 | Viewed by 48241
Abstract
Organizational adaptability is paramount in today’s dynamic landscape, where the emergence of novel technologies, shifts in both internal and external business ecosystems, unexpected crises, and health pandemics remain constant potential challenges. Recent studies have extensively examined employee involvement through empowerment, participation, and teamwork [...] Read more.
Organizational adaptability is paramount in today’s dynamic landscape, where the emergence of novel technologies, shifts in both internal and external business ecosystems, unexpected crises, and health pandemics remain constant potential challenges. Recent studies have extensively examined employee involvement through empowerment, participation, and teamwork as a pivotal result in facilitating organizational transformation. To ascertain these assumptions, data has been collected through the SurveyMonkey app over a couple of weeks, and then a Likert scale was used to codify the obtained data. Employing structural equation modeling with Smart PLS 4 software, we examine the impact of employee involvement and the intermediary function of humble leadership on the efficacy of organizational change in Côte d’Ivoire, utilizing a dataset comprising 412 employees from the telecommunications and refinery sectors. Our findings revealed positive effects on organizational change when employee involvement and a humble leadership approach were integrated. Additionally, secondary data from O2O interviews was used to draw conclusions and recommendations. Based on results and interviews, the authors have drawn a strategic roadmap to mitigate daily changes more efficiently. Our research identified constraints and suggested directions for future studies in this field. Full article
(This article belongs to the Section Economic and Business Aspects of Sustainability)
Show Figures

Figure 1

23 pages, 1827 KB  
Article
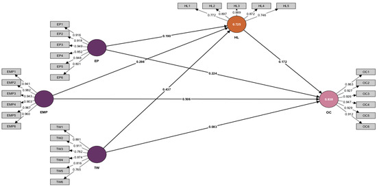
Elevating Teachers’ Professional Digital Competence: Synergies of Principals’ Instructional E-Supervision, Technology Leadership and Digital Culture for Educational Excellence in Digital-Savvy Era
by Rasdiana, Bambang Budi Wiyono, Ali Imron, Lailatul Rahma, Nur Arifah, Reza Azhari, Elfira, Irvine Sibula and Muh. Asrandy Maharmawan
Educ. Sci. 2024, 14(3), 266; https://doi.org/10.3390/educsci14030266 - 4 Mar 2024
Cited by 23 | Viewed by 9372
Abstract
The educational landscape has been significantly influenced by the rapid development of technology, especially in the instructional process. Examining teachers’ professional digital competence (TPDC) in Indonesia, a developing country, is of utmost importance. It is vital to comprehend the extent of professional digital [...] Read more.
The educational landscape has been significantly influenced by the rapid development of technology, especially in the instructional process. Examining teachers’ professional digital competence (TPDC) in Indonesia, a developing country, is of utmost importance. It is vital to comprehend the extent of professional digital competence among teachers to identify potential gaps and areas for improvement through training programs. This investigation aims to shed light on disparities and formulate strategies to bridge the digital divide. In this context, the principal’s instructional e-supervision (PIS) and technology leadership (PTL) play a pivotal role in nurturing a school’s digital culture (SDC). This culture is crucial for ensuring the effectiveness of the collaborative learning process that meets the needs of students in this digital-savvy era. Therefore, this study delves into the structural impact of PIS and PTL on TPDC mediated by SDC. Quantitative methods were employed to address research hypotheses through structural equation modeling (SEM) analysis with AMOS, utilizing inner and outer model techniques. Carried out in seven senior high schools in Indonesia, the research involved 257 productive teachers randomly selected from a population of 450. The findings revealed that PIS directly influences TPDC, albeit with the most negligible coefficient (0.192). Simultaneously, PTL directly impacts SDC (0.663) and TPDC (0.229). Moreover, SDC significantly influences TPDC (0.816). However, the direct coefficient of PTL has a more substantial impact on SDC than on TPDC. Consequently, the structural model suggests that PTL will profoundly influence TPDC when mediated by SDC (0.541). In light of these results, this study recommends the application of principal technology leadership-based humbleness for future research. Full article
Show Figures

Figure 1

16 pages, 498 KB  
Article
Sustainability through Humility: The Impact of Humble Leadership on Work–Family Facilitation in the U.S. and Japan
by Soyeon Kim, Neena Gopalan and Nicholas Beutell
Sustainability 2023, 15(19), 14367; https://doi.org/10.3390/su151914367 - 29 Sep 2023
Cited by 4 | Viewed by 3418
Abstract
This study examines the influence of leader humility on work–family facilitation (WFF) in the U.S. and Japan by exploring the mediating roles of the four dimensions of psychological empowerment (meaningful work, autonomy, competency, and impact) on this relationship. Drawing from a sample of [...] Read more.
This study examines the influence of leader humility on work–family facilitation (WFF) in the U.S. and Japan by exploring the mediating roles of the four dimensions of psychological empowerment (meaningful work, autonomy, competency, and impact) on this relationship. Drawing from a sample of 392 Japanese employees and 132 U.S. employees, our findings suggest that leader humility is positively related to WFF in both cultural contexts. Meaningful work and departmental impact emerge as significant mediators in both cultures, while the mediation effects of autonomy and competency are valid in Japan only. An additional test reveals that meaningful work is the most significant mediator in both countries, underscoring the pivotal role of leader humility and meaningful work in enhancing WFF. The study adds to the growing literature on the beneficial effects of leader humility on sustainable organizations, while offering insights into improving employee wellbeing and work–life interactions across diverse cultural contexts. Full article
Show Figures

Figure 1

18 pages, 1014 KB  
Article
Creative Performance and Conflict through the Lens of Humble Leadership: Testing a Moderated Mediation Model
by Haiou Liu, Syed Jameel Ahmed, Abdul Samad Kakar and Dilawar Khan Durrani
Behav. Sci. 2023, 13(6), 483; https://doi.org/10.3390/bs13060483 - 7 Jun 2023
Cited by 8 | Viewed by 4498
Abstract
This study developed and tested a moderated mediation model by examining the relationships between humble leadership (HL), emotional intelligence, employee conflict (EC), and creative performance (CP), using resource-based theory as the theoretical foundation. We conducted a cross-sectional survey of 322 employees and their [...] Read more.
This study developed and tested a moderated mediation model by examining the relationships between humble leadership (HL), emotional intelligence, employee conflict (EC), and creative performance (CP), using resource-based theory as the theoretical foundation. We conducted a cross-sectional survey of 322 employees and their immediate supervisors (n = 53) from the telecom sector in Pakistan. The data was analyzed using AMOS 21 and SPSS 26. The results demonstrate that HL has a positive effect on creative performance and a negative relationship with employee conflict. Furthermore, employee conflict has a negative impact on CP and mediates the impact of HL on CP. Moreover, a leader’s emotional intelligence moderates the negative relationship between HL and EC. Finally, this study reveals that EI moderates the indirect effects of HL on CP. The conclusions and implications are discussed at the end of this paper. Full article
(This article belongs to the Section Organizational Behaviors)
Show Figures

Figure 1

20 pages, 611 KB  
Article
The Effectiveness of Humble Leadership to Mitigate Employee Burnout in the Healthcare Sector: A Structural Equation Model Approach
by Yushan Wu, Rita Yi Man Li, Sher Akbar, Qinghua Fu, Sarminah Samad and Ubaldo Comite
Sustainability 2022, 14(21), 14189; https://doi.org/10.3390/su142114189 - 31 Oct 2022
Cited by 9 | Viewed by 4968
Abstract
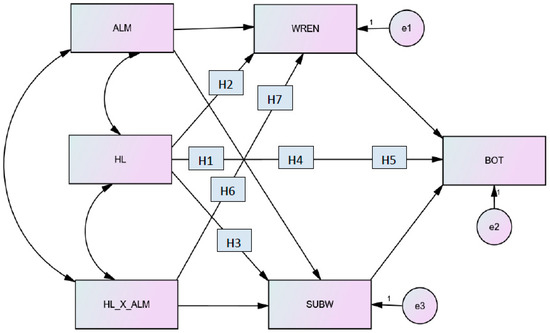
The discussion on employee burnout (BOT) has existed in academic literature for a long time. While BOT was identified as a personal issue, there is a lack of a system approach solution. In this regard, a milestone was achieved in 2019 when the [...] Read more.
The discussion on employee burnout (BOT) has existed in academic literature for a long time. While BOT was identified as a personal issue, there is a lack of a system approach solution. In this regard, a milestone was achieved in 2019 when the World Health Organization (WHO) introduced a new definition of BOT, recognising it as an occupational phenomenon, thereby placing a greater responsibility on organisational leadership to manage it. Since then, different leadership models have been proposed by scholars to reduce the effect of BOT in an organisation. Humble leadership (HL), as a people-first approach, has recently gained importance in organisational management literature. Studies have indicated that HL significantly influences different employee outcomes. However, research on the significance of HL to mitigate BOT of employees was scarce—similarly, on the underlying mechanisms of how and why. While HL has the potential to reduce BOT in an organisation, little or no research has studied it. Acknowledging these knowledge gaps, the basic aim of this study is to enrich the existing body of knowledge by proposing HL as an effective organisational management strategy to reduce the effect of BOT in the healthcare sector. The study introduces two mediators, work engagement (WREN) and subjective wellbeing (SUBW), to explain the underlying mechanism between HL and BOT. The conditional indirect role of altruism (ALM) was also tested. The data were obtained from hospital employees by employing a survey method (questionnaire, n = 303). Structural equation model (SEM) was considered for testing the hypothesised model to study the interrelationships between variables. The results confirmed that the manifestation of HL in an organisation reduces BOT significantly, and WREN and SUBW mediate this relationship. The study also demonstrates the buffering effect of ALM in the above-proposed relationships. The empirical findings offer multiple contributions in theory and practice, among which the most important one was to realise the profound importance of HL in reducing the effect of BOT in healthcare management. Full article
(This article belongs to the Section Psychology of Sustainability and Sustainable Development)
Show Figures

Figure 1

17 pages, 1011 KB  
Article
Can Leaders’ Humility Enhance Project Management Effectiveness? Interactive Effect of Top Management Support
by Mudassar Ali, Li Zhang, Zhenduo Zhang, Muhammad Zada, Abida Begum, Heesup Han, Antonio Ariza-Montes and Alejandro Vega-Muñoz
Sustainability 2021, 13(17), 9526; https://doi.org/10.3390/su13179526 - 24 Aug 2021
Cited by 24 | Viewed by 7441
Abstract
This paper aims to explore the effect of humble leadership on project management effectiveness by integrating the mediating role of employee creativity. Top management support moderates the direct (humble leadership and project management effectiveness) and indirect relationships through employee creativity. Time-lagged data were [...] Read more.
This paper aims to explore the effect of humble leadership on project management effectiveness by integrating the mediating role of employee creativity. Top management support moderates the direct (humble leadership and project management effectiveness) and indirect relationships through employee creativity. Time-lagged data were obtained from 332 persons working in a matrix organization on sustainable information technology projects. The results show that humble leadership enhances project management effectiveness by mediating and moderating processes. This study provides a solution to an underlying research question that has gone unanswered in prior studies. What are the strategies proposed for humble leadership in fostering the effectiveness of project management? Full article
(This article belongs to the Special Issue Environmentally Sustainable Work Behavior)
Show Figures

Figure 1

25 pages, 1152 KB  
Article
Can CEO’s Humble Leadership Behavior Really Improve Enterprise Performance and Sustainability? A Case Study of Chinese Start-Up Companies
by Qiuzhen Ren, Yingjie Xu, Ranran Zhou and Jingdong Liu
Sustainability 2020, 12(8), 3168; https://doi.org/10.3390/su12083168 - 14 Apr 2020
Cited by 30 | Viewed by 7577
Abstract
The relationship between the leadership behavior of a chief executive officer (CEO) and start-up enterprise performance is key to effecting the survival and development of start-ups in the era of the internet economy. Currently, most studies on this topic focus more on the [...] Read more.
The relationship between the leadership behavior of a chief executive officer (CEO) and start-up enterprise performance is key to effecting the survival and development of start-ups in the era of the internet economy. Currently, most studies on this topic focus more on the role of leadership effectiveness but rarely explore the CEO’s humility in leadership and the mechanism of its behavior affecting enterprise performance and its sustainable development. Based on leadership theory and upper-echelon theory, we build a research model of CEO’s humble leadership behavior, top management team’s (TMT’s) transactive memory system, and start-up enterprise performance, as well as the moderating roles exerted by strategic flexibility. Further, to validate the hypothesis, 400 valid questionnaires are obtained. Based on those data, the empirical results show humility, as a virtue, not only can significantly and positively improve start-up firm performance but also can promote the firm’s sustainable development in the long run by providing a trustworthiness climate for TMT members. Moreover, TMT’s transactive memory systems play a partial mediating role in the relationship between CEO’s humble leadership behavior and start-up enterprise performance. Meanwhile, strategic flexibility significantly and positively moderates the relationship between CEO’s humble leadership behavior and startup entrepreneurial performance. Finally, the theoretical and practical implications are discussed, and directions for future research are proposed. Full article
(This article belongs to the Section Economic and Business Aspects of Sustainability)
Show Figures

Figure 1

20 pages, 915 KB  
Article
How Humble Leadership Influences the Innovation of Technology Standards: A Moderated Mediation Model
by Hong Jiang, Wentao Liu and Lili Jia
Sustainability 2019, 11(19), 5448; https://doi.org/10.3390/su11195448 - 1 Oct 2019
Cited by 17 | Viewed by 6281
Abstract
Management researchers have paid increasing attention to the role of humble leadership in innovation activities. The underlying mechanisms through which leader humility influences team innovation and outcomes, however, remain unclear. We aim to investigate the impact of humble leadership on the innovation of [...] Read more.
Management researchers have paid increasing attention to the role of humble leadership in innovation activities. The underlying mechanisms through which leader humility influences team innovation and outcomes, however, remain unclear. We aim to investigate the impact of humble leadership on the innovation of technology standards via knowledge exchange and combination and job complexity. We apply the Structural Equation Modelling (SEM) to the survey data from 354 individuals who participated in technology standard innovation activities in China. Our empirical results show that knowledge exchange and combination play a mediating role between humble leadership behavior and the innovation of technology standards. Particularly, we find that job complexity moderates the positive relationship between knowledge exchange and combination and the innovation of technology standards in a nonlinear way. This is the first time that the latent mechanisms of humble leadership have been identified in the innovation of technology standards based on knowledge-based theory. Full article
Show Figures

Figure 1

Back to TopTop