Sign in to use this feature.

Years

Between: -

Subjects

remove_circle_outline
remove_circle_outline
remove_circle_outline

Journals

Article Types

Countries / Regions

Search Results (4)

Search Parameters:
Keywords = hexadepsipeptide

Order results
Result details
Results per page
Select all
Export citation of selected articles as:
8 pages, 671 KB  
Communication
Targeted Isolation of a Cytotoxic Cyclic Hexadepsipeptide from the Mesophotic Zone Sponge-Associated Fungus Cymostachys sp. NBUF082
by Ye Yuan, Te Li, Tingting Wang, C. Benjamin Naman, Jing Ye, Xingxin Wu, J. Enrico H. Lazaro, Xiaojun Yan and Shan He
Mar. Drugs 2021, 19(10), 565; https://doi.org/10.3390/md19100565 - 11 Oct 2021
Cited by 6 | Viewed by 3041
Abstract
LC-MS/MS-based molecular networking facilitated the targeted isolation of a new cyclic hexadepsipeptide, cymodepsipeptide (1), and two known analogues, RF–2691A (2) and RF–2691B (3), from the fungus Cymostachys sp. NBUF082 that was derived from a mesophotic zone Aaptos [...] Read more.
LC-MS/MS-based molecular networking facilitated the targeted isolation of a new cyclic hexadepsipeptide, cymodepsipeptide (1), and two known analogues, RF–2691A (2) and RF–2691B (3), from the fungus Cymostachys sp. NBUF082 that was derived from a mesophotic zone Aaptos sponge collected near Apo Island. The constitution and configuration of 1 was elucidated through 1D and 2D NMR-spectroscopy, high resolution mass-spectrometry, and chemical degradations including Marfey’s analysis and chiral HPLC. It was observed that 1 was moderately cytotoxic against CCRF-CEM human acute lymphocytic leukemia cells in vitro with the IC50 value of 9.2 ± 1.1 μM. Full article
(This article belongs to the Special Issue Marine Fungal Metabolites: Structures, Activities and Biosynthesis)
Show Figures

Graphical abstract

14 pages, 2993 KB  
Article
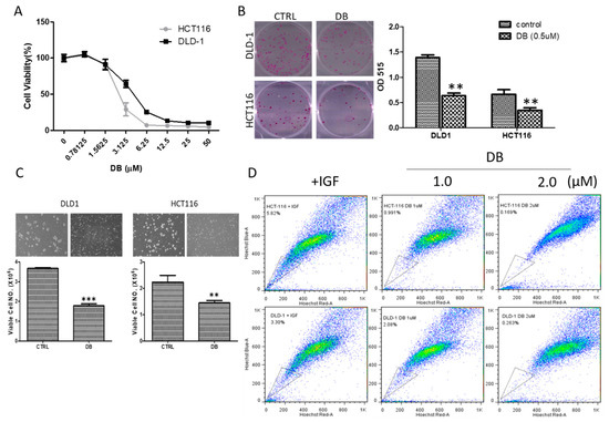
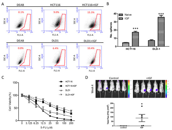
Destruxin B Suppresses Drug-Resistant Colon Tumorigenesis and Stemness Is Associated with the Upregulation of miR-214 and Downregulation of mTOR/β-Catenin Pathway
by Szu-Yuan Wu, Yan-Jiun Huang, Yew-Min Tzeng, Chi-Ying F. Huang, Michael Hsiao, Alexander T.H. Wu and Tse-Hung Huang
Cancers 2018, 10(10), 353; https://doi.org/10.3390/cancers10100353 - 25 Sep 2018
Cited by 20 | Viewed by 3848
Abstract
Background: Drug resistance represents a major challenge for treating patients with colon cancer. Accumulating evidence suggests that Insulin-like growth factor (IGF)-associated signaling promotes colon tumorigenesis and cancer stemness. Therefore, the identification of agents, which can disrupt cancer stemness signaling, may provide improved therapeutic [...] Read more.
Background: Drug resistance represents a major challenge for treating patients with colon cancer. Accumulating evidence suggests that Insulin-like growth factor (IGF)-associated signaling promotes colon tumorigenesis and cancer stemness. Therefore, the identification of agents, which can disrupt cancer stemness signaling, may provide improved therapeutic efficacy. Methods: Mimicking the tumor microenvironment, we treated colon cancer cells with exogenous IGF1. The increased stemness of IGF1-cultured cells was determined by ALDH1 activity, side-population, tumor sphere formation assays. Destruxin B (DB) was evaluated for its anti-tumorigenic and stemness properties using cellular viability, colony-formation tests. The mimic and inhibitor of miR-214 were used to treat colon cancer cells to show its functional association to DB treatment. In vivo mouse models were used to evaluate DB’s ability to suppress colon tumor-initiating ability and growth inhibitory function. Results: IGF1-cultured colon cancer cells showed a significant increase in 5-FU resistance and enhanced stemness properties, including an increased percentage of ALDH1+, side-population cells, tumor sphere generation in vitro, and increased tumor initiation in vivo. In support, using public databases showed that increased IGF1 expression was significantly associated with a poorer prognosis in patients with colon cancer. DB, a hexadepsipeptide mycotoxin, was able to suppress colon tumorigenic phenotypes, including colony and sphere formation. The sequential treatment of DB, followed by 5-FU, synergistically inhibited the viability of colon cancer cells. In vivo studies showed that DB suppressed the tumorigenesis by 5-FU resistant colon cells, and in a greater degree when combined with 5-FU. Mechanistically, DB treatment was associated with decreased the mammalian target of rapamycin (mTOR) and β-catenin expression and an increased miR-214 level. Conclusion: We provided evidence of DB as a potential therapeutic agent for overcoming 5-FU resistance induced by IGF1, and suppressing cancer stem-like properties in association with miR-214 regulation. Further investigation is warranted for its translation to clinical application. Full article
Show Figures

Figure 1

11 pages, 258 KB  
Review
Beauvericin, a Bioactive Compound Produced by Fungi: A Short Review
by Qinggui Wang and Lijian Xu
Molecules 2012, 17(3), 2367-2377; https://doi.org/10.3390/molecules17032367 - 24 Feb 2012
Cited by 247 | Viewed by 15613
Abstract
Beauvericin is a cyclic hexadepsipeptide mycotoxin, which has insecticidal, antimicrobial, antiviral and cytotoxic activities. It is a potential agent for pesticides and medicines. This paper reviews the bioactivity, fermentation and biosynthesis of the fungal product beauvericin. Full article
(This article belongs to the Section Natural Products Chemistry)
Show Figures

Figure 1

6 pages, 183 KB  
Article
Synthesis of the Key Precursor of Hirsutellide A
by Yanjie Xu, Xuemin Duan, Meiling Li, Liqin Jiang, Guangle Zhao, Yi Meng and Ligong Chen
Molecules 2005, 10(1), 259-264; https://doi.org/10.3390/10010259 - 31 Jan 2005
Cited by 8 | Viewed by 10746
Abstract
Hexadepsipeptide 2, the precursor of Hirsutellide A (1), was synthesized in an overall yield of 45% from N-Boc-Me-Gly via three coupling reactions using dicyclohexylcarbodiimide (DCC), O-(7-azabenzotriazol-1-yl)-N,N,N’,N’-tetramethyl- uronium hexafluorophosphate (HATU) and bis(2-oxo-3-oxazolidinyl)phosphinic chloride (BOP-Cl), respectively. Full article
(This article belongs to the Special Issue Hypervalent Iodine)
Show Figures

Figure 1

Back to TopTop