Sign in to use this feature.

Years

Between: -

Subjects

remove_circle_outline
remove_circle_outline
remove_circle_outline
remove_circle_outline
remove_circle_outline
remove_circle_outline
remove_circle_outline

Journals

remove_circle_outline

Article Types

Countries / Regions

Search Results (2)

Search Parameters:
Keywords = fundamental diagrams K-means clustering

Order results
Result details
Results per page
Select all
Export citation of selected articles as:
17 pages, 1345 KB  
Article
Level of Service Criteria for Urban Arterials with Heterogeneous and Undisciplined Traffic Streams
by Afzal Ahmed, Farah Khan, Syed Faraz Abbas Rizvi, Fatma Outay, Muhammad Faiq Ahmed and Muhammad Adnan
Sustainability 2025, 17(11), 5126; https://doi.org/10.3390/su17115126 - 3 Jun 2025
Viewed by 3297
Abstract
Accurate evaluation of the prevailing traffic operations plays an important part in developing sustainable transport systems. This research examines the suitability of the level of service (LOS) criteria developed by the Indian and United States (US) Highway Capacity Manuals (HCM) for heterogeneous and [...] Read more.
Accurate evaluation of the prevailing traffic operations plays an important part in developing sustainable transport systems. This research examines the suitability of the level of service (LOS) criteria developed by the Indian and United States (US) Highway Capacity Manuals (HCM) for heterogeneous and undisciplined traffic streams and proposes new criteria using a data-driven approach. Traffic data were collected from a selected major arterial in Karachi, and fundamental diagrams were developed using these data. These fundamental diagrams and field-collected data were analyzed using the K-mean clustering approach to examine the actual traffic states at various LOS bands used in practice. Associating the field-measured volume-to-capacity ratio with the speed bands used for LOS analysis gives insights into actual traffic conditions at various LOS categories. The research shows that the volume-to-capacity ratio corresponding to the speed range for LOS A is about 0.45, which implies that the heterogeneous traffic moves with comparatively higher speeds despite an increase in traffic volume. The criteria for LOS were developed using the K-mean cluster analysis technique. The proposed values of LOS criteria for speed percentages are significantly higher than those reported in both the HCMs. This research highlights the need to develop separate LOS criteria for heterogeneous and undisciplined traffic for all transportation facilities. The development of such new criteria can provide researchers and engineers with a schematic for the effective and realistic evaluation of local traffic regimes. Full article
Show Figures

Figure 1

15 pages, 4370 KB  
Article
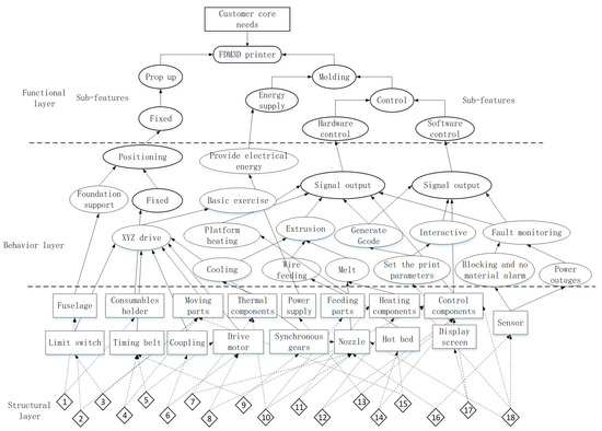
K-Means Module Division Method of FDM3D Printer-Based Function–Behavior–Structure Mapping
by Ying You, Zhiqiang Liu, Youqian Liu, Ning Peng, Jian Wang, Yizhe Huang and Qibai Huang
Appl. Sci. 2023, 13(13), 7453; https://doi.org/10.3390/app13137453 - 23 Jun 2023
Cited by 13 | Viewed by 2262
Abstract
Product performance, function, cost, and the level of module generalization are all significantly influenced by product modular design, but different goods require different division indicators and techniques. The purpose of this study is to provide a set of appropriate modular division techniques for [...] Read more.
Product performance, function, cost, and the level of module generalization are all significantly influenced by product modular design, but different goods require different division indicators and techniques. The purpose of this study is to provide a set of appropriate modular division techniques for FDM 3D printers. This research offers an ecologically friendly module division index and uses module clustering as the module division principle in accordance with the current industrial development trend and the fundamental requirements of FDM 3D printer consumers in the current market. The K-means algorithm is used to use the Jaccard similarity coefficient as the metric of similarity of the DSM clustering process to realize the module division of the FDM 3D printer after studying the function–behavior–structure mapping model of the 3D printer. Additionally, the elbow method–cluster error variance and average contour coefficient evaluation systems were built, respectively, in order to verify the viability of the FDM 3D printer module division method and obtain the best module division results. By analyzing these two systems, it was discovered that when the FDM 3D printer was divided into three modules, the in-cluster error variance diagram obviously had an inflection point, and the average profile coefficient and other modular approaches that need to be adjusted to their respective goods can use this division method as a theoretical foundation and point of reference. Full article
Show Figures

Figure 1

Back to TopTop