Sign in to use this feature.

Years

Between: -

Subjects

remove_circle_outline
remove_circle_outline
remove_circle_outline
remove_circle_outline
remove_circle_outline
remove_circle_outline
remove_circle_outline
remove_circle_outline
remove_circle_outline

Journals

remove_circle_outline
remove_circle_outline
remove_circle_outline
remove_circle_outline
remove_circle_outline
remove_circle_outline
remove_circle_outline
remove_circle_outline
remove_circle_outline
remove_circle_outline

Article Types

Countries / Regions

remove_circle_outline
remove_circle_outline
remove_circle_outline
remove_circle_outline
remove_circle_outline

Search Results (1,195)

Search Parameters:
Keywords = fatigue after exercise

Order results
Result details
Results per page
Select all
Export citation of selected articles as:
17 pages, 3362 KB  
Article
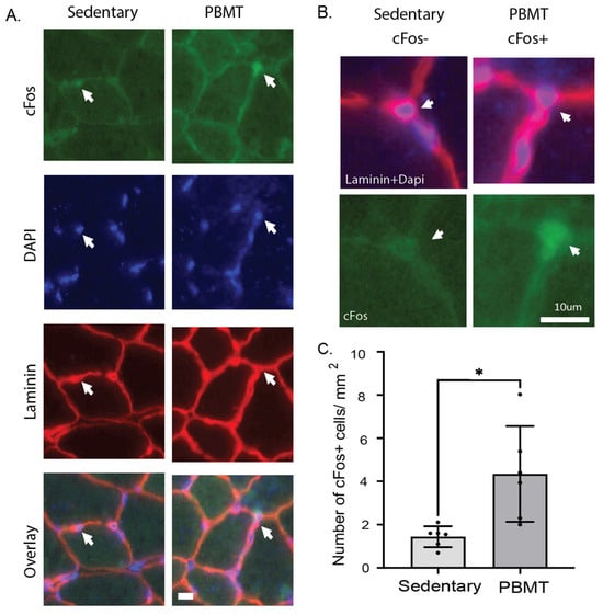
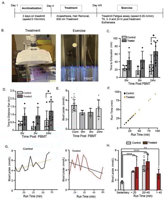
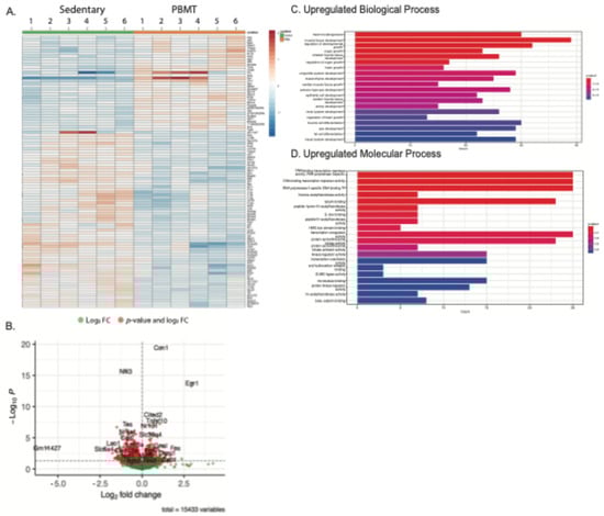
Pretreatment of Mice with 830 nm Light Enhances Endurance During Acute Exercise
by Nashwa Cheema, Namrata Ghag, Linh Pham, Emma Wise, Christiane Fuchs, Rox Anderson and Joshua Tam
Muscles 2025, 4(4), 48; https://doi.org/10.3390/muscles4040048 (registering DOI) - 23 Oct 2025
Abstract
Light therapy has been shown to produce several beneficial physiological effects in a wide range of tissues. The musculoskeletal system can be irradiated with deeply penetrating wavelengths in near infrared (NIR) regions. Photobiomodulation therapy (PBMT) reduces pain and inflammation and enhances physical performance. [...] Read more.
Light therapy has been shown to produce several beneficial physiological effects in a wide range of tissues. The musculoskeletal system can be irradiated with deeply penetrating wavelengths in near infrared (NIR) regions. Photobiomodulation therapy (PBMT) reduces pain and inflammation and enhances physical performance. However, the mechanism(s) of cellular responses to PBMT in muscle is not clearly understood. Therefore, the goal of this study is to improve our understanding of the mechanism(s) of action of PBMT effects in exercised and sedentary muscle. In sedentary mice, PBMT using a wavelength of 830 nm increased the gene expression for muscle tissue development, including cFos, which is critical for activating interstitial and satellite cells that repair muscle. Immunostaining for cFOS expression confirmed an increase in the number of activated cells in PBMT-treated muscle. We observed that PBMT-treated mice showed increased performance on the treadmill, reduced muscle fiber damage, and altered mitochondrial structure. RNA sequencing from fatigued TA tissue suggested that PBMT treatment increased the gene expression of tissue regeneration and remodeling, suggesting tissue adaptation and muscle repair after exercise with PBMT. In conclusion, our study suggests that the 830 nm wavelength may have altered the muscle by activating regenerative genes that protect the tissue from exercise-induced cellular stress. Full article
Show Figures

Figure 1

13 pages, 1116 KB  
Article
Locomotory Profile, Heart Rate Variability, and Blood Parameters Reveal Adaptive Responses in Endurance Horses Trained on Deep Sand
by Elisabetta Porzio, Samanta Mecocci, Giovanni Chillemi, Massimo Puccetti, Marco Pepe, Katia Cappelli and Francesca Beccati
Vet. Sci. 2025, 12(11), 1028; https://doi.org/10.3390/vetsci12111028 (registering DOI) - 23 Oct 2025
Abstract
Training on deep sand is commonly employed in endurance horses, but its physiological adaptation remains poorly characterized. This study aimed to characterize locomotor adaptations during a 7 km controlled-speed canter on deep sand in eighteen endurance horses, to identify heart rate variability (HRV) [...] Read more.
Training on deep sand is commonly employed in endurance horses, but its physiological adaptation remains poorly characterized. This study aimed to characterize locomotor adaptations during a 7 km controlled-speed canter on deep sand in eighteen endurance horses, to identify heart rate variability (HRV) components, and to investigate changes in hematological variables before and after exercise. Stride frequency (SF) and stride length (SL), HRV, and hematological profiles were recorded during exercise and recovery with a fitness tracker. Associations between maximum speed and locomotor parameters were assessed by linear regression, while Pearson’s correlation assessed HRV relationships, also with physiological parameters. Hematological parameters were assessed with paired t-test before and after training. SL percentage change was the strongest predictor of speed (β = 0.677). HRV analysis revealed delayed parasympathetic reactivation; the parasympathetic recovery index (PNS REC) was correlated with mean RR interval on the ECG (r = 0.968) and heart rate (r = −0.964) during recovery. Post-exercise rectal temperature showed correlations with HRV recovery indices. Hematological evaluation revealed post-exercise increases in red blood cell count, hematocrit, hemoglobin, and corpuscular indices. SL plays a predominant role in achieving higher speeds on deep sand, while PNS REC emerges as a practical and accessible marker of autonomic recovery and fatigue. Horses with enhanced thermoregulation recover better. Hematological results confirm a physiological stress response that may optimize oxygen delivery. Integrating locomotor, cardiovascular, and hematological monitoring may improve management and welfare in endurance training. Full article
Show Figures

Figure 1

10 pages, 779 KB  
Article
Effects of Varying Antagonist Exercise Volume in Upper-Body Supersets on Mechanical, Metabolic, and Perceptual Responses in Resistance-Trained Men
by Gonzalo Márquez, Etham Coutado-Sánchez, Adrián Villaraviz-Ferro, Daniel Marcos-Frutos, Amador García-Ramos and David Colomer-Poveda
J. Funct. Morphol. Kinesiol. 2025, 10(4), 419; https://doi.org/10.3390/jfmk10040419 (registering DOI) - 23 Oct 2025
Abstract
Objectives: This study aimed to analyze the effects of varying antagonist volume in upper-body supersets on mechanical (lifting velocity), metabolic (blood lactate), and perceptual (perceived exertion) variables. Methods: A randomized crossover study was conducted in which 14 resistance-trained men performed three [...] Read more.
Objectives: This study aimed to analyze the effects of varying antagonist volume in upper-body supersets on mechanical (lifting velocity), metabolic (blood lactate), and perceptual (perceived exertion) variables. Methods: A randomized crossover study was conducted in which 14 resistance-trained men performed three strength training conditions. In the control condition (CTR), participants performed four sets of bench press with 8 repetitions at their 12-repetition maximum load, whereas in the experimental conditions, a prone bench pull was performed immediately after the bench press using 33% (SS1) or 66% (SS2) of the individual’s maximum possible repetitions. Lifting velocity, lactate concentration, and perceived exertion were measured. Repeated-measures ANOVA or Friedman test was applied to compare conditions, with Bonferroni-corrected post hoc tests and effect sizes reported. Results: Despite a progressive decrease in mean set velocity (p < 0.001) and fastest set velocity across sets (p = 0.014) in the agonist exercise (i.e., bench press), these variables did not significantly differ between conditions. The only difference observed was a lower mean set velocity during the prone bench pull in the SS2 condition compared to the SS1 condition (p = 0.011). Perceived exertion also increased across sets (p < 0.001), with no differences between protocols. Blood lactate concentration, measured before the final set, was significantly higher in SS2 compared to CTR (p = 0.003) and SS1 (p < 0.001), indicating a greater metabolic load during training. Conclusions: Agonist–antagonist supersets allow for reduced training time without negatively impacting acute mechanical performance in the agonist exercise. Low-fatigue configurations (SS1) in the secondary exercise do not significantly increase lactate levels, while moderate-fatigue configurations (SS2) in the secondary exercise increase metabolic load. Full article
Show Figures

Figure 1

19 pages, 314 KB  
Article
Stifled Motivation, Systemic Neglect: A Cross-Sectional Analysis of Inactivity in Post-Chemotherapy Cancer Survivors in the Middle East and North Africa Region
by Mariem Gaddour, Maha Ammar, Leila Ben Fatma, Halil İbrahim Ceylan, Ines Loubiri, Nedra El Feni, Sonia Jemni, Luca Puce, Nicola Luigi Bragazzi and Ismail Dergaa
Cancers 2025, 17(20), 3375; https://doi.org/10.3390/cancers17203375 - 19 Oct 2025
Viewed by 228
Abstract
Background: Physical activity provides substantial survival and quality-of-life benefits for cancer survivors, yet participation remains suboptimal globally, particularly in the Middle East and North Africa (MENA) regions. This study represents the first comprehensive examination of physical activity barriers and facilitators among Tunisian cancer [...] Read more.
Background: Physical activity provides substantial survival and quality-of-life benefits for cancer survivors, yet participation remains suboptimal globally, particularly in the Middle East and North Africa (MENA) regions. This study represents the first comprehensive examination of physical activity barriers and facilitators among Tunisian cancer survivors. Methods: This cross-sectional study recruited 120 cancer survivors ≥3 months post-chemotherapy completion from University Hospital Farhat Hached, Sousse, Tunisia (October–December 2024). Participants completed validated questionnaires via structured telephone interviews: the International Physical Activity Questionnaire Short Form (IPAQ-SF), the Physical Activity Barriers After Cancer scale (PABAC), the Fatigue Assessment Scale (FAS), and the Patient Activation Measure (PAM-13). Statistical analyses included descriptive statistics, receiver operating characteristic (ROC) analysis, correlation analyses, and multivariable regression modeling with Bonferroni correction for multiple comparisons. Results: Participants (mean age 51.89 ± 10.2 years, 73.9% female) demonstrated significant physical activity declines post-chemotherapy: moderate activity decreased from 31.1% to 1.7% (p < 0.001), median intensity declined from 297 to 44 MET-min/week (p < 0.001). Mean PABAC score was 29.72 ± 5.13, with cognitive barriers predominating (2.85 ± 0.58). Fatigue was universal (100%), with 21% reporting severe fatigue (FAS ≥ 35). Only 26.1% received exercise guidance from healthcare professionals. PABAC demonstrated excellent predictive performance for physical inactivity (AUC = 0.805, 95%CI: 0.724–0.887). Independent predictors of higher barriers included fatigue severity (β = 0.466, p < 0.001), low patient activation (β = −0.091, p = 0.010), and advanced cancer stage (β = 1.932, p = 0.008). Conclusions: Tunisian cancer survivors experience substantial, multidimensional barriers to physical activity, with inadequate healthcare guidance representing a critical system-level gap. Findings support the development of culturally adapted, multidisciplinary interventions that target modifiable cognitive and symptom-related barriers, while enhancing patient activation and healthcare provider engagement. Full article
(This article belongs to the Section Cancer Survivorship and Quality of Life)
17 pages, 770 KB  
Article
Eccentric Quasi-Isometric Exercise Produces Greater Impulse with Less Pain than Isokinetic Heavy–Slow Resistance Exercise in Ankle Plantar Flexors: Quasi-Randomized Controlled Trial
by Luka Križaj, Žiga Kozinc and Nejc Šarabon
Appl. Sci. 2025, 15(20), 11177; https://doi.org/10.3390/app152011177 - 18 Oct 2025
Viewed by 164
Abstract
Recently, there has been growing interest in optimizing exercise protocols in sports training and rehabilitation, with particular attention to eccentric quasi-isometric (EQI) contractions, which involve maintaining joint position until isometric failure and then resisting the subsequent eccentric phase. Evidence directly comparing EQI with [...] Read more.
Recently, there has been growing interest in optimizing exercise protocols in sports training and rehabilitation, with particular attention to eccentric quasi-isometric (EQI) contractions, which involve maintaining joint position until isometric failure and then resisting the subsequent eccentric phase. Evidence directly comparing EQI with other contraction modes remains scarce. This quasi-randomized controlled trial examined the short-term effects of EQI versus isokinetic heavy–slow resistance (IHSR) exercises on ankle plantar flexors, focusing on pain, range of motion (RoM), and strength performance. Thirty-two physically active participants were allocated to EQI (n = 16) or IHSR (n = 16) groups and assessed at baseline, immediately post-exercise, and 24 and 48 h later. Both groups performed three exercise sets with 3 min breaks. The protocols were designed to approximate matched loading, based on preliminary testing. Nevertheless, the EQI group achieved a significantly greater total impulse (p = 0.028), a shorter time under tension (p = 0.001), and lower effort scores (p < 0.001). Group × time analysis revealed less decline in maximal voluntary isometric contraction torque (p = 0.002; η2 = 0.16), as well as lower general (p < 0.001; η2 = 0.32) and activity-related pain (p < 0.001; η2 = 0.32) in the EQI group, with no significant differences in dorsiflexion RoM (p = 0.893). In conclusion, EQI produced a higher torque impulse while inducing less fatigue and post-exercise pain than IHSR, suggesting it may be a more efficient loading strategy for the ankle plantar flexors. The results contribute to the understanding of contraction-specific efficiency, and may inform the design of future training and rehabilitation protocols targeting the ankle plantar flexors. Full article
Show Figures

Figure 1

14 pages, 416 KB  
Article
Joint Hypermobility: An Under-Recognised Cause of Palpitations, Dizziness, and Syncope in Young Females
by Zeina Abu Orabi, Sophie E. Thompson, Jan van Vliet, Kate Gee, Ashwin Roy and Jonathan N. Townend
J. Clin. Med. 2025, 14(20), 7373; https://doi.org/10.3390/jcm14207373 - 18 Oct 2025
Viewed by 191
Abstract
Background: Symptoms of dizziness, syncope, and palpitations are common presentations in outpatient and emergency care, frequently attributed to stress and anxiety when conventional neurological and cardiac evaluations are normal. Joint hypermobility (JH) syndromes including hypermobile Ehlers–Danlos syndrome (hEDS), and hypermobility spectrum disorders (HSD) [...] Read more.
Background: Symptoms of dizziness, syncope, and palpitations are common presentations in outpatient and emergency care, frequently attributed to stress and anxiety when conventional neurological and cardiac evaluations are normal. Joint hypermobility (JH) syndromes including hypermobile Ehlers–Danlos syndrome (hEDS), and hypermobility spectrum disorders (HSD) are under-recognised as potential causes. Methods: Our retrospective cohort study examined the clinical features, diagnostic findings, and responses to treatment in patients with JH syndromes, who are referred to a specialised syncope clinic within a UK teaching hospital. It involved 218 patients with joint hypermobility, predominantly young females (median Beighton score: 6), reporting chronic orthostatic intolerance, dizziness, and palpitations. Common comorbidities included joint pain, chronic fatigue, gastrointestinal dysmotility, and psychiatric conditions. Prevalence of symptoms, cardiovascular abnormalities on investigation (ECG, echocardiography, and tilt-table testing), and treatment responses were analysed. Results: History and examination were often diagnostic. Standard cardiac tests rarely provided diagnostic value except to exclude alternate conditions. Tilt-table testing was abnormal in 82.0% of cases, revealing orthostatic hypotension, reflex syncope, or postural tachycardia syndrome (POTS). Conservative measures (hydration, salt intake, and exercise) were effective in over half of the cases; pharmacological treatments (ivabradine, fludrocortisone) were considered for refractory cases. Conclusions: This study emphasises that JH syndromes are a common cause of palpitations, dizziness, and syncope in young females. They are multi-system conditions affecting both physical and mental health, which remain under-recognised and are often dismissed as ‘functional’, particularly in women—highlighting gender bias in diagnosis. A structured diagnostic approach with routine joint assessments for JH and increased awareness can facilitate early recognition and management in general medical settings, reducing reliance on emergency services and improving patient outcomes. Full article
(This article belongs to the Section Cardiology)
Show Figures

Figure 1

13 pages, 1433 KB  
Article
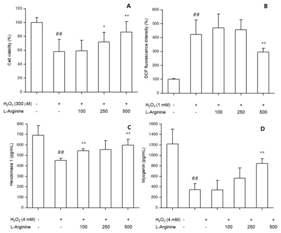
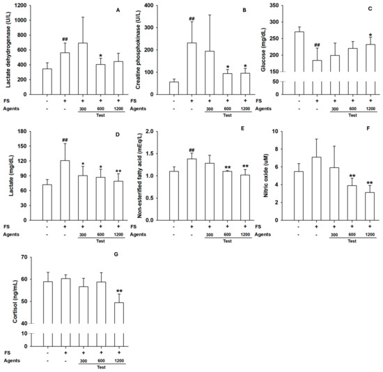
L-Arginine Supplementation Improves Endurance Under Chronic Fatigue: Inducing In Vivo Paradigms with In Vitro Support
by Somin Lee, Woo Nam, Kyu Sup An, Eun-Ji Cho, Yong-Min Choi and Hyeon Yeol Ryu
Nutrients 2025, 17(20), 3239; https://doi.org/10.3390/nu17203239 - 15 Oct 2025
Viewed by 383
Abstract
Background: L-arginine is a conditionally essential amino acid that serves as a substrate for nitric oxide synthase and regulates energy metabolism. While its ergogenic effects have been proposed, the mechanisms underlying its anti-fatigue properties are not fully understood. Methods: Male ICR mice were [...] Read more.
Background: L-arginine is a conditionally essential amino acid that serves as a substrate for nitric oxide synthase and regulates energy metabolism. While its ergogenic effects have been proposed, the mechanisms underlying its anti-fatigue properties are not fully understood. Methods: Male ICR mice were orally administered L-arginine (300, 600, or 1200 mg/kg bw/day) for 28 days. Fatigue was chronically induced using twice-weekly forced swimming or treadmill running, and fatigue resistance was then assessed under these paradigms. Blood, skeletal muscle, and liver were analyzed for biomarkers including glucose, lactate, LDH, CPK, NEFA, ammonia, glycogen, nitric oxide, cortisol, and antioxidant enzymes. In parallel, C2C12 myoblasts were treated with L-arginine under proliferative and differentiated conditions to assess hexokinase (HK) activity, myogenin expression, and ROS generation. Results: In vivo, L-arginine decreased serum LDH, CPK, NEFA, ammonia, nitric oxide, and cortisol, while enhancing blood glucose and glycogen storage in both muscle and liver. Forced swimming reduced serum lactate, whereas treadmill exercise elevated intramuscular lactate, suggesting context-dependent lactate regulation. Importantly, L-arginine did not significantly improve forced-swimming immobility time, whereas treadmill time-to-exhaustion increased at the highest dose. Antioxidant responses were improved, as reflected by normalized hepatic catalase activity. In vitro, L-arginine increased HK activity, promoted myogenin expression, and reduced ROS levels, supporting improved glucose utilization, muscle differentiation, and oxidative stress resistance. Conclusions: These findings demonstrate that L-arginine supplementation under chronic fatigue-inducing paradigms improves endurance and alleviates fatigue by enhancing energy metabolism, preserving glycogen, reducing muscle injury, and attenuating oxidative stress. L-arginine shows potential as a functional ingredient for promoting exercise performance and recovery. Full article
(This article belongs to the Section Nutrition and Metabolism)
Show Figures

Figure 1

15 pages, 248 KB  
Article
Exploring the Experiences of Individuals Diagnosed with Metastatic Non-Small-Cell Lung Cancer: A Qualitative Study
by Sarah Scruton, Caroline Hovey, Cynthia Kendell and Robin Urquhart
Curr. Oncol. 2025, 32(10), 570; https://doi.org/10.3390/curroncol32100570 - 15 Oct 2025
Viewed by 210
Abstract
Advancements in targeted therapies and immunotherapies have improved survival for individuals with metastatic non-small-cell lung cancer (mNSCLC), creating a growing population of Canadians living long-term with the disease. These individuals face ongoing physical, emotional, and practical challenges, yet existing supportive care services are [...] Read more.
Advancements in targeted therapies and immunotherapies have improved survival for individuals with metastatic non-small-cell lung cancer (mNSCLC), creating a growing population of Canadians living long-term with the disease. These individuals face ongoing physical, emotional, and practical challenges, yet existing supportive care services are often designed for patients receiving curative intent treatment and may not adequately address the challenges of those undergoing continuous treatment. To explore these experiences and inform the development of supports tailored to their needs, eight participants with mNSCLC completed one-on-one virtual interviews. They described limited support for managing side effects and psychosocial concerns despite general satisfaction with oncology care. Fatigue and cognitive challenges impacted daily functioning, and emotional challenges (e.g., fear of progression, stigma, and difficulty finding meaning) impacted quality of life. Financial burden, including unexpected costs and loss of income, further affected their well-being. Existing supports, such as exercise programs, were viewed positively but were often difficult to access, were offered only short-term, and required patients to find them independently. Recommendations included improved coordination and communication across the healthcare system, alongside tailored interventions such as navigation services, resource directories, health promotion supports, and expanded peer support. Overall, people living long term with mNSCLC face distinct challenges and unmet supportive care needs, highlighting the importance of integrating supportive services into routine oncology care. Full article
21 pages, 1796 KB  
Systematic Review
Effects of Telerehabilitation Platforms on Quality of Life in People with Multiple Sclerosis: A Systematic Review of Randomized Clinical Trials
by Alejandro Herrera-Rojas, Andrés Moreno-Molina, Elena García-García, Naiara Molina-Rodríguez and Roberto Cano-de-la-Cuerda
NeuroSci 2025, 6(4), 103; https://doi.org/10.3390/neurosci6040103 - 13 Oct 2025
Viewed by 395
Abstract
Introduction: Multiple sclerosis (MS) is a chronic neurodegenerative disease that entails high costs, progressive disability, and reduced quality of life (QoL). Telerehabilitation (TR), supported by new technologies, is emerging as an alternative or complement to in-person rehabilitation, potentially lowering socioeconomic impact and improving [...] Read more.
Introduction: Multiple sclerosis (MS) is a chronic neurodegenerative disease that entails high costs, progressive disability, and reduced quality of life (QoL). Telerehabilitation (TR), supported by new technologies, is emerging as an alternative or complement to in-person rehabilitation, potentially lowering socioeconomic impact and improving QoL. Aim: The objective of this study was to evaluate the effect of TR on the QoL of people with MS compared with in-person rehabilitation or no intervention. Materials and methods: A systematic review of randomized clinical trials was conducted (March–May 2025) following PRISMA guidelines. Searches were run in the PubMed-Medline, EMBASE, PEDro, Web of Science, and Dialnet databases. Methodological quality was assessed with the CASP scale, risk of bias with the Risk of Bias 2 tool, and evidence level and grade of recommendation with the Oxford Classification. The protocol was registered in PROSPERO (CRD420251110353). Results: Of the 151 articles initially found, 12 RCTs (598 total patients) met the inclusion criteria. Interventions included (a) four studies employing video-controlled exercise (one involving Pilates to improve fitness, another involving exercise to improve fatigue and general health, and two using exercises focused on the pelvic floor muscles); (b) three studies using a monitoring app to improve manual dexterity, symptom control, and increased physical activity; (c) two studies implementing an augmented reality system to treat cognitive deficits and sexual disorders, respectively; (d) one platform with a virtual reality headset for motor and cognitive training; (e) one study focusing on video-controlled motor imagery, along with the use of a pain management app; (f) a final study addressing cognitive training and pain reduction. Studies used eight different scales to assess QoL, finding similar improvements between groups in eight of the trials and statistically significant improvements in favor of TR in four. The included trials were of good methodological quality, with a moderate-to-low risk of bias and good levels of evidence and grades of recommendation. Conclusions: TR was more effective in improving the QoL of people with MS than no intervention, was as effective as in-person treatment in patients with EDSS ≤ 6, and appeared to be more effective than in-person intervention in patients with EDSS between 5.5 and 7.5 in terms of QoL. It may also eliminate some common barriers to accessing such treatments. Full article
Show Figures

Figure 1

10 pages, 1194 KB  
Article
Lipedema and Hypermobility Spectrum Disorders Sharing Pathophysiology: A Cross-Sectional Observational Study
by Elettra Fiengo and Andrea Sbarbati
J. Clin. Med. 2025, 14(20), 7195; https://doi.org/10.3390/jcm14207195 - 12 Oct 2025
Viewed by 932
Abstract
Background/Objectives: Lipedema is a chronic, progressive disorder of the adipo-fascial tissue characterized by abnormal subcutaneous fat accumulation, inflammation, fibrosis, pain, and edema. Despite its considerable impact on patients’ quality of life, it remains underdiagnosed. Recent studies have suggested a potential overlap between lipedema [...] Read more.
Background/Objectives: Lipedema is a chronic, progressive disorder of the adipo-fascial tissue characterized by abnormal subcutaneous fat accumulation, inflammation, fibrosis, pain, and edema. Despite its considerable impact on patients’ quality of life, it remains underdiagnosed. Recent studies have suggested a potential overlap between lipedema and hypermobility spectrum disorders (HSDs), both involving connective tissue dysfunction. This work explores the shared pathophysiological features of lipedema and HSD, highlighting clinical correlations, comorbidities, and the need for integrated diagnostic and therapeutic approaches. Methods: A cross-sectional observational study was conducted through an online survey targeting individuals with lipedema and a control group with lymphedema. The questionnaire assessed symptoms typically associated with HSD, including musculoskeletal, gastrointestinal, urogynecological, vascular, and neuropsychological manifestations. Descriptive statistics were used to evaluate clinical patterns in both groups. Results: Among the lipedema patients, 44% reported joint hypermobility and 60% recalled being hypermobile during childhood. High rates of pediatric overweight (50%), low muscle tone (55%), and exercise-induced fatigue (70%) were observed. Adult symptoms included joint pain (notably in the ankles, knees, cervical spine, sacrum, and feet), digestive issues (50%), and thyroid disorders (24.4%). Compared with the control group, patients with lipedema showed significantly more connective tissue-related motor deficits and systemic symptoms. Conclusions: Connective tissue laxity may play a critical role in the pathogenesis of lipedema, contributing to multisystemic manifestations through vascular, lymphatic, gastrointestinal, and musculoskeletal involvement. The high prevalence of HSD-like features calls for a paradigm shift in the understanding of lipedema as a systemic disorder. Early identification of connective tissue alterations, especially in children with familial predisposition, could enable timely interventions, potentially mitigating disease progression. A multidisciplinary, evidence-based approach is essential for accurate diagnosis and effective management. Full article
(This article belongs to the Section Clinical Rehabilitation)
Show Figures

Figure 1

17 pages, 396 KB  
Article
The Association Between Cardiorespiratory Fitness Directly Assessed by the Cardiopulmonary Stress Test and the Perception of Stress
by Gianluigi Oggionni, Marcello Rizzi, Giuseppina Bernardelli, Mara Malacarne, Massimo Pagani and Daniela Lucini
J. Clin. Med. 2025, 14(19), 7120; https://doi.org/10.3390/jcm14197120 - 9 Oct 2025
Viewed by 421
Abstract
Background/Objectives: Cardiorespiratory fitness (CRF) represents a strong and consistent predictor of mortality among adults. It is ideally expressed as the maximum or peak rate of oxygen consumption per kilogram of body mass (VO2max) determined by the cardiopulmonary exercise test (CPX). Variance [...] Read more.
Background/Objectives: Cardiorespiratory fitness (CRF) represents a strong and consistent predictor of mortality among adults. It is ideally expressed as the maximum or peak rate of oxygen consumption per kilogram of body mass (VO2max) determined by the cardiopulmonary exercise test (CPX). Variance in CRF is mainly attributable to genetics and physical training; nevertheless, strong behavioral and socioeconomic confounders need to be considered. Among those, psychosocial stress may play an important role. Some papers show an association between low CRF and chronic stress conditions; nevertheless, CRF is generally estimated by indirect assessment and not directly measured by CPX. Methods: CRF was directly assessed by performing a CPX in 145 consecutive subjects (56 male, 89 female) (age 19–65 years) who attended our Exercise Medicine unit for health check-ups. Weekly total volume of physical activity (PA) was evaluated using a validated questionnaire (IPAQ); perceptions of stress, fatigue, and somatic symptoms were assessed using a self-administered questionnaire. Results: VO2max was negatively correlated with perception of stress (p = 0.03), fatigue (p < 0.001), and somatic symptoms (p < 0.001); as expected, it was positively correlated with the weekly volume of PA (p < 0.001). This link was further evidenced by the observation that subjects who did not meet the PA goals as indicated by WHO guidelines presented a higher perception of stress, fatigue, and symptoms, as compared to physically active subjects. Conclusions: This direct link might, on the one hand, corroborate the role of exercise as a tool to manage stress and, on the other hand, focus on the role of stress as a possible determinant of CRF. Full article
(This article belongs to the Special Issue Advancements in Diagnostic Innovations in Sports Cardiology)
Show Figures

Figure 1

18 pages, 617 KB  
Systematic Review
Movement-Based Interventions in Patients Affected by Bone Metastases: Impact on Physical Function and Functional Autonomy—A Systematic Review
by Giorgia Petrucci, Agnese Broccolo, Anna Marchetti, Chiara Monterosso, Giuseppe Casale, Chiara Timarco, Tea Zeppola, Silvia Dsoke, Elena Sandri, Michela Piredda, Giuseppe Francesco Papalia and Maria Grazia De Marinis
Cancers 2025, 17(19), 3266; https://doi.org/10.3390/cancers17193266 - 9 Oct 2025
Viewed by 407
Abstract
Background: Bone metastases are a common complication in patients with advanced cancer. These patients often experience a decline in physical function and autonomy, particularly in the ability to perform Activities of Daily Living, and structured movement-based interventions may represent an important supportive strategy. [...] Read more.
Background: Bone metastases are a common complication in patients with advanced cancer. These patients often experience a decline in physical function and autonomy, particularly in the ability to perform Activities of Daily Living, and structured movement-based interventions may represent an important supportive strategy. The aim of this study is to describe the available evidence regarding the impact of physical activity and exercise interventions on functional status and ADL performance in patients with bone metastases. Methods: A systematic literature review was conducted in PubMed, Scopus, Embase, Web of Science, and CINAHL database up to March 2025 and reported according to PRISMA guidelines. Eligible studies included adults (≥18 years) with confirmed bone metastases who underwent physical activity interventions designed to enhance functional status and ADLs. Studies’ methodological quality was assessed using the Joanna Briggs Institute critical appraisal tools, selected according to study design. Results: Eleven studies were included: four randomized controlled trials, four quasi-experimental studies, one randomized feasibility trial, one cross-sectional observational study, and one case report. Despite heterogeneity in intervention type, duration, and outcome measures, most studies reported improvements in physical function, including mobility, muscle strength, walking capacity, and endurance, as well as enhanced performance in ADLs and reductions in fatigue. No serious adverse events were reported. Conclusions: Structured physical activity appears safe and may improve function and independence in patients with bone metastases. These findings support the integration of individualized exercise programs into multidisciplinary supportive care. Full article
(This article belongs to the Special Issue Nursing and Supportive Care for Cancer Survivors)
Show Figures

Figure 1

13 pages, 875 KB  
Article
Effects of Separate Cognitive Training on Endurance Exercise Performance
by Neil Dallaway, Steven R. Bray, Kira L. Innes, Kathryn E. Andrusko and Christopher Ring
J. Funct. Morphol. Kinesiol. 2025, 10(4), 391; https://doi.org/10.3390/jfmk10040391 - 8 Oct 2025
Viewed by 628
Abstract
Background: Combined cognitive and physical training develops resilience to mental fatigue, reduces perceived effort, and improves endurance exercise performance when compared to physical training and no training. The isolated contribution of cognitive training toward endurance performance has yet to be determined. Accordingly, we [...] Read more.
Background: Combined cognitive and physical training develops resilience to mental fatigue, reduces perceived effort, and improves endurance exercise performance when compared to physical training and no training. The isolated contribution of cognitive training toward endurance performance has yet to be determined. Accordingly, we examined the effects of separate cognitive training on endurance exercise performance. Method: Two studies employed a pre-test/training/post-test design, with participants randomly assigned to cognitive training or control groups. At pre-test and post-test, participants completed a rhythmic handgrip task (Study 1) or a graded exercise test on a cycle ergometer (Study 2). In Study 1, the cognitive training group completed 20 sessions (four 20 min sessions per week for five weeks) of cognitive training (incongruent Stroop and 2-back tasks), whereas the control group completed no training. In Study 2, the cognitive training group completed nine sessions (three 10 min sessions per week for three weeks) of cognitive training (incongruent Stroop, stop-signal and typing inhibition tasks), whereas the control group completed nine sessions of sham training (congruent Stroop, sham stop-signal and sham typing inhibition tasks). Endurance exercise performance was measured as force production (Study 1) and time to exhaustion (Study 2). Heart rate, exertion and fatigue were also measured. Results: Endurance performance, indexed by force production (Study 1) and time to exhaustion (Study 2), did not change from pre-test to post-test and did not differ between cognitive training and control groups. Similarly, ratings of perceived exertion and heart rate during the exercise tasks did not differ between cognitive training and control groups (Studies 1 and 2). Conclusions: Since separate cognitive training did not improve exercise endurance performance, combined training should be used to create a synergistic training stimulus for brain adaptation and performance enhancement. Full article
(This article belongs to the Section Kinesiology and Biomechanics)
Show Figures

Figure 1

23 pages, 3219 KB  
Review
In Search of Molecular Correlates of Fibromyalgia: The Quest for Objective Diagnosis and Effective Treatments
by Sveva Bonomi, Elisa Oltra and Tiziana Alberio
Int. J. Mol. Sci. 2025, 26(19), 9762; https://doi.org/10.3390/ijms26199762 - 7 Oct 2025
Viewed by 660
Abstract
Fibromyalgia is a chronic syndrome characterized by widespread musculoskeletal pain, fatigue, non-restorative sleep, and cognitive impairment. Its pathogenesis reflects a complex interplay between central and peripheral mechanisms, including altered pain modulation, neuroinflammation, mitochondrial dysfunction, autonomic imbalance, and genetic and epigenetic factors. Evidence from [...] Read more.
Fibromyalgia is a chronic syndrome characterized by widespread musculoskeletal pain, fatigue, non-restorative sleep, and cognitive impairment. Its pathogenesis reflects a complex interplay between central and peripheral mechanisms, including altered pain modulation, neuroinflammation, mitochondrial dysfunction, autonomic imbalance, and genetic and epigenetic factors. Evidence from neuroimaging, omics studies, and neurophysiology supports this multifactorial model. Epidemiological updates confirm a global prevalence of 2–8%, with a strong female predominance and a significant impact on quality of life and healthcare costs. Diagnostic criteria have evolved from the 1990 American College of Rheumatology tender points to the 2010/2011 revisions and the 2016 update, improving case ascertainment but still lacking objective biomarkers. Recent omics and systems biology approaches have revealed transcriptional, proteomic, and metabolic signatures that may enable molecularly informed stratification. Therapeutic management remains multidisciplinary, combining pharmacological interventions (e.g., duloxetine, pregabalin, milnacipran) with non-pharmacological strategies such as graded aerobic exercise and cognitive behavioral therapy. Emerging approaches include drug repurposing to target neuroinflammation, mitochondrial dysfunction, and nociceptive pathways. Despite promising advances, progress is limited by small sample sizes, heterogeneous cohorts, and lack of standardization across studies. Future priorities include large-scale validation of biomarkers, integration of multi-omics with clinical phenotyping, and the design of precision-guided trials. By synthesizing mechanistic insights with clinical evidence, this review provides an updated framework for the diagnosis and management of fibromyalgia, highlighting pathways toward biomarker-guided, personalized medicine. Full article
(This article belongs to the Section Molecular Pathology, Diagnostics, and Therapeutics)
Show Figures

Graphical abstract

15 pages, 519 KB  
Article
Therapeutic Exercises During Hospitalization in Oncohematological Patients: A Randomized Clinical Trial
by Bruna Cunha de Souza, Cintia Freire Carniel, Juliana Zangirolami-Raimundo and Rodrigo Daminello Raimundo
Healthcare 2025, 13(19), 2526; https://doi.org/10.3390/healthcare13192526 - 6 Oct 2025
Viewed by 425
Abstract
Background/Objectives: Therapeutic exercises during hospitalization may provide important benefits for onco-hematological patients. However, the most effective protocols and outcomes for evaluation remain unclear. The objective of this study was to evaluate the effects of a structured exercise program during hospitalization. Methods: We conducted [...] Read more.
Background/Objectives: Therapeutic exercises during hospitalization may provide important benefits for onco-hematological patients. However, the most effective protocols and outcomes for evaluation remain unclear. The objective of this study was to evaluate the effects of a structured exercise program during hospitalization. Methods: We conducted a randomized clinical trial with hospitalized onco-hematological patients. The control group performed conventional exercises, while the intervention group received a combined program of aerobic and resistance training. Outcomes included functional capacity, muscle strength, quality of life, and fatigue, assessed at admission and discharge. The sample size was calculated for a moderate effect size (Cohen’s d = 0.50; α = 0.05; power = 80%), yielding a target of 35 participants per group. Data were analyzed using repeated measures analysis of variance, followed by Bonferroni post hoc tests. The significance level was set at 5%. Results: The intervention group showed significant improvements in dyspnea (p = 0.017) and pain (p = 0.024) compared with the control group. In addition, reductions in insomnia (p = 0.021) and improvements in emotional functioning (p = 0.024) were observed. No significant between-group differences were found for fatigue, muscle strength, or functional capacity. Conclusions: A short-term program of aerobic and resistance exercises was safe and improved pain and dyspnea in hospitalized onco-hematological patients, with additional favorable effects on insomnia and emotional function. However, no significant effects were detected in fatigue, muscle strength, or functional capacity, likely due to the short hospitalization period and limited number of sessions. Future studies should consider longer interventions and post-discharge follow-up to clarify the sustainability of these benefits. Full article
(This article belongs to the Special Issue Association Between Physical Activity and Chronic Condition)
Show Figures

Figure 1

Back to TopTop