Sign in to use this feature.

Years

Between: -

Subjects

remove_circle_outline
remove_circle_outline
remove_circle_outline
remove_circle_outline
remove_circle_outline

Journals

Article Types

Countries / Regions

Search Results (7)

Search Parameters:
Keywords = egg-killer

Order results
Result details
Results per page
Select all
Export citation of selected articles as:
22 pages, 15226 KB  
Article
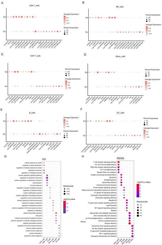
Single-Cell Sequencing Reveals the Heterogeneity of Hepatic Natural Killer Cells and Identifies the Cytotoxic Natural Killer Subset in Schistosomiasis Mice
by Fangfang Xu, Yuan Gao, Teng Li, Tingting Jiang, Xiaoying Wu, Zhihao Yu, Jing Zhang, Yuan Hu and Jianping Cao
Int. J. Mol. Sci. 2025, 26(7), 3211; https://doi.org/10.3390/ijms26073211 - 30 Mar 2025
Cited by 1 | Viewed by 1368
Abstract
Schistosoma japonicum eggs in the host liver form granuloma and liver fibrosis and then lead to portal hypertension and cirrhosis, seriously threatening human health. Natural killer (NK) cells can kill activated hepatic stellate cells (HSCs) against hepatic fibrosis. We used single-cell sequencing to [...] Read more.
Schistosoma japonicum eggs in the host liver form granuloma and liver fibrosis and then lead to portal hypertension and cirrhosis, seriously threatening human health. Natural killer (NK) cells can kill activated hepatic stellate cells (HSCs) against hepatic fibrosis. We used single-cell sequencing to screen hepatic NK cell subsets against schistosomiasis liver fibrosis. Hepatic NK cells were isolated from uninfected mice and mice infected for four and six weeks. The NK cells underwent single-cell sequencing. The markers’ expression in the NK subsets was detected through Reverse Transcription–Quantitative PCR (RT-qPCR). The proportion and granzyme B (Gzmb) expression of the total NK and Thy1+NK were detected. NK cells overexpressing Thy1 (Thy1-OE) were constructed, and functions were detected. The results revealed that the hepatic NK cells could be divided into mature, immature, regulatory-like, and memory-like NK cells and re-clustered into ten subsets. C3 (Cx3cr1+NK) and C4 (Thy1+NK) increased at week four post-infection, and other subsets decreased continuously. The successfully constructed Thy1-OE NK cells had significantly higher effector molecules and induced greater HSC apoptosis than the control NK cells. It revealed a pattern of hepatic NK cells in a mouse model of schistosomiasis. The Thy1+NK cells could be used as target cells against hepatic fibrosis. Full article
(This article belongs to the Special Issue Molecular Biology of Host and Pathogen Interactions: 2nd Edition)
Show Figures

Figure 1

24 pages, 4975 KB  
Article
Enhancement of NK Cell Cytotoxic Activity and Immunoregulatory Effects of a Natural Product Supplement Across a Wide Age Span: A 30-Day In Vivo Human Study
by Sergei Boichuk, Aigul Galembikova and David Vollmer
Int. J. Mol. Sci. 2025, 26(7), 2897; https://doi.org/10.3390/ijms26072897 - 22 Mar 2025
Cited by 1 | Viewed by 3432
Abstract
The purpose of this study was to examine whether supplementation of ultra- and nanofiltered colostrum-based products, combined with egg yolk extract, nicotinamide mononucleotide (NMN), quercetin, alpha-ketoglutarate, white button mushroom, and celery seed extracts (the formula was patented by 4Life Research Company, USA and [...] Read more.
The purpose of this study was to examine whether supplementation of ultra- and nanofiltered colostrum-based products, combined with egg yolk extract, nicotinamide mononucleotide (NMN), quercetin, alpha-ketoglutarate, white button mushroom, and celery seed extracts (the formula was patented by 4Life Research Company, USA and named as AgePro), modulate the functional activity of natural killer (NK) cells in vivo. We found that this supplement, taken orally in two capsules twice a day for 30 days, significantly enhanced the cytotoxic activity of NK cells. This was evidenced by the increased NK cell-mediated killing of carboxyfluorescein diacetate succinimidyl ester (CFSE)-labeled K562 human myeloid leukemia cells. As expected, this effect was dependent on the ratio between the effector (E) (e.g., peripheral blood mononuclear cells (PBMCs)) and target (T) (e.g., K562) cells, illustrating maximal killing of K562 cells at a 50:1 E/T ratio. Of note, increased NK-mediated killing of K562 cells after taking AgePro correlated with increased perforin release, evidenced by the CD107a degranulation assay. In concordance with these findings, taking of AgePro for 1 month increased production of several cytokines and chemokines, including IL-1β, IL-1Rα, IL-6, IL-8, IL-10, IFN-γ, TNF-α, G-CSF, PDGF-AA, PDGF-AB/BB, GRO, MCP-1, MCP-3, and MIP-1α, in PBMCs co-cultured with K562 cells. Of note, increased production of the cytokines correlated with the activation state of PBMCs, as evidenced by increased expression of the surface activation markers (e.g., the interleukin-2 receptor alpha chain—CD25). A strong correlation was found between NK-based cytotoxic activity and the production of IL-1β, IL-6, TNF-α, and MIP-1α. Importantly, no increase in the aforementioned soluble factors and activation markers was detected in PBMCs cultured alone, thereby illustrating the potent immunoregulatory activity of AgePro only in the presence of the harmful target cells. Hematological parameters also remained unchanged over the entire study period. Collectively, we show herein the significant enhancement of the cytotoxic activity of NK cells against target tumor cells after taking AgePro for 1 month. Notably, this effect was observed for all age groups, including young, adult, and elderly participants. Moreover, a significant improvement in NK cytotoxic activity was also detected for participants with low basal (e.g., before taking AgePro) numbers of NK-mediated killing. The enhancement of NK-based cytotoxicity was associated with an increased release of several cytokines and chemokines involved in regulating a broad spectrum of mechanisms outside the cell-mediated cytotoxicity and killing of target cells. Of note, spontaneous activation of PBMCs, particularly NK cells, was not detected after taking AgePro. Given that spontaneous activation of autoreactive lymphocytes is a feature associated with autoimmunity and taking into account our data illustrating the AgePro-induced activation of NK cells detected only in the presence of the potentially harmful cells, we conclude that our innovative product exhibits potent immunoregulatory activity and high safety profile. Full article
(This article belongs to the Special Issue New Insights in Natural Bioactive Compounds: 3rd Edition)
Show Figures

Figure 1

15 pages, 2049 KB  
Article
Feasibility Trial Exploring Immune-Related Biomarkers Pertaining to Rapid Immune Surveillance and Cytokine Changes after Consuming a Nutraceutical Supplement Containing Colostrum- and Egg-Based Low-Molecular-Weight Peptides
by Liu Yu, Ifeanyi Iloba, Dina Cruickshank and Gitte S. Jensen
Curr. Issues Mol. Biol. 2024, 46(7), 6710-6724; https://doi.org/10.3390/cimb46070400 - 30 Jun 2024
Viewed by 3271
Abstract
Immune protection associated with consuming colostrum-based peptides is effective against bacterial and viral insults. The goal for this study was to document acute changes to immune surveillance and cytokine levels after consuming a single dose of a nutraceutical blend in the absence of [...] Read more.
Immune protection associated with consuming colostrum-based peptides is effective against bacterial and viral insults. The goal for this study was to document acute changes to immune surveillance and cytokine levels after consuming a single dose of a nutraceutical blend in the absence of an immune challenge. A double-blind, randomized, placebo-controlled, cross-over pilot study involved healthy participants attending two clinic visits. Blood draws were performed pre-consumption and at 1, 2, and 24 h after consuming a blend of bovine colostrum- and hen’s egg-based low-molecular-weight peptides (CELMPs) versus a placebo. Immunophenotyping was performed by flow cytometry, and serum cytokines were measured by multiplex cytokine arrays. Consumption of CELMPs triggered increased immune surveillance after 1 h, involving monocytes (p < 0.1), natural killer (NK) cells (p < 0.1), and natural killer T (NKT) cells (p < 0.05). The number of NKT cells expressing the CD25 immunoregulatory marker increased at 1 and 2 h (p < 0.1). Increased serum levels of monocyte chemoattractant protein-1 (MCP-1) was observed at 2 and 24 h (24 h: p < 0.05). Selective reduction in pro-inflammatory cytokines was seen at 1, 2, and 24 h, where the 2-h reduction was highly significant for IL-6, IFN-γ, and IL-13. The rapid, transient increase in immune surveillance, in conjunction with the reduced levels of inflammatory markers, suggests that the CELMP blend of natural peptides provides immune benefits of use in preventive medicine. Further studies are warranted in chronic inflammatory conditions. Full article
Show Figures

Figure 1

16 pages, 3819 KB  
Article
Single-Cell Transcriptomic Profiling Unveils Dynamic Immune Cell Responses during Haemonchus contortus Infection
by Wenxuan Wang, Zhe Jin, Mei Kong, Zhuofan Yan, Liangliang Fu and Xiaoyong Du
Cells 2024, 13(10), 842; https://doi.org/10.3390/cells13100842 - 15 May 2024
Cited by 4 | Viewed by 2267
Abstract
Background: Haemonchus contortus is a parasite widely distributed in tropical, subtropical, and warm temperate regions, causing significant economic losses in the livestock industry worldwide. However, little is known about the genetics of H. contortus resistance in livestock. In this study, we monitor the [...] Read more.
Background: Haemonchus contortus is a parasite widely distributed in tropical, subtropical, and warm temperate regions, causing significant economic losses in the livestock industry worldwide. However, little is known about the genetics of H. contortus resistance in livestock. In this study, we monitor the dynamic immune cell responses in diverse peripheral blood mononuclear cells (PBMCs) during H. contortus infection in goats through single-cell RNA sequencing (scRNA-Seq) analysis. Methods and Results: A total of four Boer goats, two goats with oral infection with the L3 larvae of H. contortus and two healthy goats as controls, were used in the animal test. The infection model in goats was established and validated by the fecal egg count (FEC) test and qPCR analysis of the gene expression of IL-5 and IL-6. Using scRNA-Seq, we identified seven cell types, including T cells, monocytes, natural killer cells, B cells, and dendritic cells with distinct gene expression signatures. After identifying cell subpopulations of differentially expressed genes (DEGs) in the case and control groups, we observed the upregulation of multiple inflammation-associated genes, including NFKBIA and NFKBID. Kyoto Encyclopedia of the Genome (KEGG) enrichment analysis revealed significant enrichment of NOD-like receptor pathways and Th1/Th2 cell differentiation signaling pathways in CD4 T cells DEGs. Furthermore, the analysis of ligand–receptor interaction networks showed a more active state of cellular communication in the PBMCs from the case group, and the inflammatory response associated MIF–(CD74 + CXCR4) ligand receptor complex was significantly more activated in the case group, suggesting a potential inflammatory response. Conclusions: Our study preliminarily revealed transcriptomic profiling characterizing the cell type specific mechanisms in host PBMCs at the single-cell level during H. contortus infection. Full article
Show Figures

Figure 1

14 pages, 8124 KB  
Article
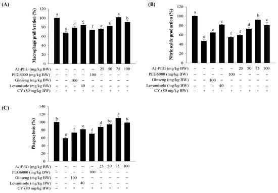
Arctoscopus japonicus Lipids Enhance Immunity of Mice with Cyclophosphamide-Induced Immunosuppression
by JeongUn Choi, Weerawan Rod-in, A-yeong Jang and Woo Jung Park
Foods 2023, 12(17), 3292; https://doi.org/10.3390/foods12173292 - 1 Sep 2023
Cited by 5 | Viewed by 2331
Abstract
A lipid extract was obtained from eggs of the sailfin sandfish, Arctoscopus japonicus. Immunostimulatory effects of A. japonicus lipids incorporated with PEG6000 (AJ-PEG) on immunosuppressed mice treated with cyclophosphamide (CY) were investigated. AJ-PEG was administered orally to mice at different concentrations of [...] Read more.
A lipid extract was obtained from eggs of the sailfin sandfish, Arctoscopus japonicus. Immunostimulatory effects of A. japonicus lipids incorporated with PEG6000 (AJ-PEG) on immunosuppressed mice treated with cyclophosphamide (CY) were investigated. AJ-PEG was administered orally to mice at different concentrations of 25 to 100 mg/kg body weight (BW). CY was injected to mice intraperitoneally at 80 mg/kg BW. Administration of AJ-PEG significantly increased the spleen index of CY-treated mice. AJ-PEG also stimulated the proliferation of splenic lymphocytes and natural killer (NK) activity. Immune-associated cytokines such as IL-1β, IL-2, IL-4, IL-6, TNF-α, and IFN-γ as well as TLR4 were overexpressed in splenic lymphocytes. Furthermore, AJ-PEG significantly increased splenic CD4+ and CD8+ T lymphocytes. In peritoneal macrophages, AJ-PEG administration improved proliferation, nitric oxide (NO) production, and phagocytosis. It also upregulated iNOS, COX-2, IL-1β, IL-6, and TNF-α expression. Taken together, these results suggest that AJ-PEG can be used in animal models with immunosuppressive conditions as a potent immunomodulatory agent. Full article
(This article belongs to the Section Nutraceuticals, Functional Foods, and Novel Foods)
Show Figures

Graphical abstract

17 pages, 2573 KB  
Article
Identification of Virulence Factors in Entomopathogenic Aspergillus flavus Isolated from Naturally Infected Rhipicephalus microplus
by Cesar A. Arreguin-Perez, Estefan Miranda-Miranda, Jorge Luis Folch-Mallol and Raquel Cossío-Bayúgar
Microorganisms 2023, 11(8), 2107; https://doi.org/10.3390/microorganisms11082107 - 18 Aug 2023
Cited by 2 | Viewed by 2698
Abstract
Aspergillus flavus has been found to be an effective entomopathogenic fungus for various arthropods, including ticks. In particular, natural fungal infections in cattle ticks show promise for biocontrol of the Rhipicephalus (Boophilus) microplus tick, which is a major ectoparasite affecting cattle [...] Read more.
Aspergillus flavus has been found to be an effective entomopathogenic fungus for various arthropods, including ticks. In particular, natural fungal infections in cattle ticks show promise for biocontrol of the Rhipicephalus (Boophilus) microplus tick, which is a major ectoparasite affecting cattle worldwide. Our study aimed to elucidate the specific entomopathogenic virulence factors encoded in the genome of an A. flavus strain isolated from naturally infected cattle ticks. We performed morphological and biochemical phenotyping alongside complete genome sequencing, which revealed that the isolated fungus was A. flavus related to the L morphotype, capable of producing a range of gene-coded entomopathogenic virulence factors, including ribotoxin, aflatoxin, kojic acid, chitinases, killer toxin, and satratoxin. To evaluate the efficacy of this A. flavus strain against ticks, we conducted experimental bioassays using healthy engorged female ticks. A morbidity rate of 90% was observed, starting at a concentration of 105 conidia/mL. At a concentration of 107 conidia/mL, we observed a 50% mortality rate and a 21.5% inhibition of oviposition. The highest levels of hatch inhibition (30.8%) and estimated reproduction inhibition (34.64%) were achieved at a concentration of 108 conidia/mL. Furthermore, the tick larval progeny that hatched from the infected tick egg masses showed evident symptoms of Aspergillus infection after incubation. Full article
(This article belongs to the Special Issue 10th Anniversary of Microorganisms: Past, Present and Future)
Show Figures

Figure 1

15 pages, 1349 KB  
Article
New Hybrid Spikelet Sterility Gene Found in Interspecific Cross between Oryza sativa and O. meridionalis
by Katsuyuki Ichitani, Daiki Toyomoto, Masato Uemura, Kentaro Monda, Makoto Ichikawa, Robert Henry, Tadashi Sato, Satoru Taura and Ryuji Ishikawa
Plants 2022, 11(3), 378; https://doi.org/10.3390/plants11030378 - 29 Jan 2022
Cited by 5 | Viewed by 3223
Abstract
Various kinds of reproductive barriers have been reported in intraspecific and interspecific crosses between the AA genome Oryza species, to which Asian rice (O. sativa) and African rice (O. glaberrima) belong. A hybrid seed sterility phenomenon was found in [...] Read more.
Various kinds of reproductive barriers have been reported in intraspecific and interspecific crosses between the AA genome Oryza species, to which Asian rice (O. sativa) and African rice (O. glaberrima) belong. A hybrid seed sterility phenomenon was found in the progeny of the cross between O. sativa and O. meridionalis, which is found in Northern Australia and Indonesia and has diverged from the other AA genome species. This phenomenon could be explained by an egg-killer model. Linkage analysis using DNA markers showed that the causal gene was located on the distal end of chromosome 1. Because no known egg-killer gene was located in that chromosomal region, this gene was named HYBRID SPIKELET STERILITY 57 (abbreviated form, S57). In heterozygotes, the eggs carrying the sativa allele are killed, causing semi-sterility. This killer system works incompletely: some eggs carrying the sativa allele survive and can be fertilized. The distribution of alleles in wild populations of O. meridionalis was discussed from the perspective of genetic differentiation of populations. Full article
(This article belongs to the Special Issue Genetic Breeding and Germplasm Enhancement of Rice)
Show Figures

Figure 1

Back to TopTop