Sign in to use this feature.

Years

Between: -

Subjects

remove_circle_outline
remove_circle_outline
remove_circle_outline
remove_circle_outline

Journals

Article Types

Countries / Regions

Search Results (3)

Search Parameters:
Keywords = dithianon

Order results
Result details
Results per page
Select all
Export citation of selected articles as:
15 pages, 2404 KB  
Article
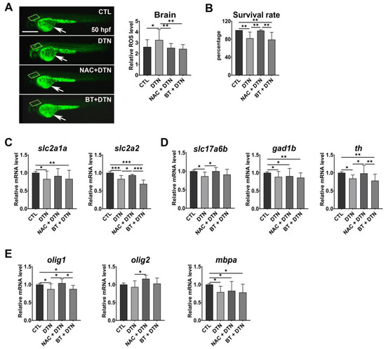
Differential Neuroprotective Effects of N-Acetylcysteine against Dithianon Toxicity in Glutamatergic, Dopaminergic, and GABAergic Neurons: Assessment Using Zebrafish
by Amit Banik, Juneyong Eum, Byung Joon Hwang and Yun Kee
Antioxidants 2023, 12(11), 1920; https://doi.org/10.3390/antiox12111920 - 27 Oct 2023
Cited by 4 | Viewed by 3393
Abstract
Despite the widespread agricultural use of dithianon as an antifungal agent, its neurotoxic implications for humans and wildlife have not been comprehensively explored. Using zebrafish embryonic development as our model, we found that dithianon treatment induced behavioral alterations in zebrafish larvae that appeared [...] Read more.
Despite the widespread agricultural use of dithianon as an antifungal agent, its neurotoxic implications for humans and wildlife have not been comprehensively explored. Using zebrafish embryonic development as our model, we found that dithianon treatment induced behavioral alterations in zebrafish larvae that appeared normal. Detailed quantitative analyses showed that dithianon at ≥0.0001 µgmL−1 induced cytoplasmic and mitochondrial antioxidant responses sequentially, followed by the disruption of mitochondrial and cellular homeostasis. Additionally, dithianon at 0.01 and 0.1 µgmL−1 downregulated the expressions of glutamatergic (slc17a6b), GABAergic (gad1b), and dopaminergic (th) neuronal markers. Contrarily, dithianon upregulated the expression of the oligodendrocyte marker (olig2) at concentrations of 0.001 and 0.01 µgmL−1, concurrently suppressing the gene expression of the glucose transporter slc2a1a/glut1. Particularly, dithianon-induced increase in reactive oxygen species (ROS) production was reduced by both N-acetylcysteine (NAC) and betaine; however, only NAC prevented dithianon-induced mortality of zebrafish embryos. Moreover, NAC specifically prevented dithianon-induced alterations in glutamatergic and dopaminergic neurons while leaving GABAergic neurons unaffected, demonstrating that the major neurotransmission systems in the central nervous system differentially respond to the protective effects. Our findings contribute to a better understanding of the neurotoxic potential of dithianon and to developing preventive strategies. Full article
(This article belongs to the Section Health Outcomes of Antioxidants and Oxidative Stress)
Show Figures

Graphical abstract

17 pages, 3591 KB  
Article
Detection of Venturia inaequalis Isolates with Multiple Resistance in Greece
by Michael Chatzidimopoulos, Antonios Zambounis, Fenia Lioliopoulou and Evangelos Vellios
Microorganisms 2022, 10(12), 2354; https://doi.org/10.3390/microorganisms10122354 - 28 Nov 2022
Cited by 13 | Viewed by 3337
Abstract
The excessive use of fungicides against Venturia inaequalis, the causal agent of apple scab, has led to the emergence of resistant populations to multiple fungicides over the years. In Greece, there is no available information on fungicide resistance, despite the fact that [...] Read more.
The excessive use of fungicides against Venturia inaequalis, the causal agent of apple scab, has led to the emergence of resistant populations to multiple fungicides over the years. In Greece, there is no available information on fungicide resistance, despite the fact that control failures have been reported on certain areas. An amount of 418 single-spore isolates were collected from three major apple production areas and tested for their sensitivity to eight commonly used fungicides from unrelated chemical groups. The isolates were tested on malt extract agar media enriched with the discriminatory dose of each fungicide using the point inoculation method. To define the discriminatory dose for assessing the levels of resistance, EC50 values on both spore germination and mycelial growth assays were previously determined. Isolates exhibiting high resistance to trifloxystrobin (92% in total) and difenoconazole (3%); and moderate resistance to cyprodinil (75%), dodine (28%), difenoconazole (36%), boscalid (5%), and fludioxonil (7%) were found for the first time in Greece. A small percentage of the isolates were also found less sensitive to captan (8%) and dithianon (6%). Two isolates showed various levels of resistance to all eight fungicides. Despite the occurrence of strains with multiple resistances to many fungicides, we concluded that this practical resistance in the field arose mainly due to the poor control of apple scab with trifloxystrobin and difenoconazole. Full article
(This article belongs to the Special Issue Fungicide Resistance in Plant Pathogen)
Show Figures

Figure 1

20 pages, 3510 KB  
Article
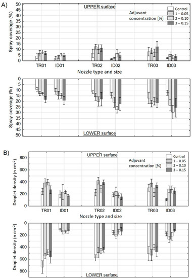
Effect of Nozzle Type and Adjuvants on Spray Coverage on Apple Leaves
by Ryszard Hołownicki, Grzegorz Doruchowski, Waldemar Świechowski, Paweł Konopacki and Artur Godyń
Agronomy 2021, 11(9), 1790; https://doi.org/10.3390/agronomy11091790 - 7 Sep 2021
Cited by 10 | Viewed by 3861
Abstract
Three non-ionic adjuvants, Agral, Silwet, and Greemax, at three concentrations, were applied on apple leaves with the use of hollow cone nozzles (TR) and air-induction nozzles (ID) to verify the assumption that adjuvants may improve spray coverage obtained by coarse droplets, and thereby [...] Read more.
Three non-ionic adjuvants, Agral, Silwet, and Greemax, at three concentrations, were applied on apple leaves with the use of hollow cone nozzles (TR) and air-induction nozzles (ID) to verify the assumption that adjuvants may improve spray coverage obtained by coarse droplets, and thereby ensure both satisfactory application quality and an environmental advantage. Spray coverage and droplet density were measured on both sides of the leaves. The adjuvants enhanced the spray coverage when applied at a certain concentration level. In general, the adjuvant coverage produced by the ID nozzles equaled the pure water coverage produced by the TR nozzles, thereby showing the adjuvants’ potential to compensate for the lower spray coverage usually obtained by coarse spray. A higher spray coverage was obtained on the lower side of leaves, which is discussed in terms of leaf surface properties. In the experiment with the mixture of Silwet and the fungicide Delan (dithianon), the product interacted with the adjuvant, resulting in the reversed picture of spray coverage and droplet density on the upper and lower leaf sides compared to the results obtained for the adjuvant alone. The combination of coarse spray nozzles with adjuvants may reduce environmental pollution without compromising the quality of spray applications in fruit growing. Full article
(This article belongs to the Section Agricultural Biosystem and Biological Engineering)
Show Figures

Graphical abstract

Back to TopTop