Sign in to use this feature.

Years

Between: -

Subjects

remove_circle_outline
remove_circle_outline
remove_circle_outline
remove_circle_outline
remove_circle_outline

Journals

remove_circle_outline

Article Types

Countries / Regions

Search Results (1)

Search Parameters:
Keywords = digitalisation of EMG

Order results
Result details
Results per page
Select all
Export citation of selected articles as:
23 pages, 8519 KB  
Article
The Development of an Interface Instrument for Collecting Electromyography Data and Controlling a Continuous Passive Motion Machine
by Rayan Jastania, Peng Wang, Bijad Alqahtani, Abdullah Alzahrani and Weijie Wang
Appl. Sci. 2023, 13(22), 12221; https://doi.org/10.3390/app132212221 - 10 Nov 2023
Cited by 2 | Viewed by 2563
Abstract
There is a lack of research in using electromyography (EMG) signals to control a continuous passive motion (CPM) machine. This study aimed to develop an interface instrument for digitalising EMG signals and controlling a CPM machine. Methods: The proposed device was designed with [...] Read more.
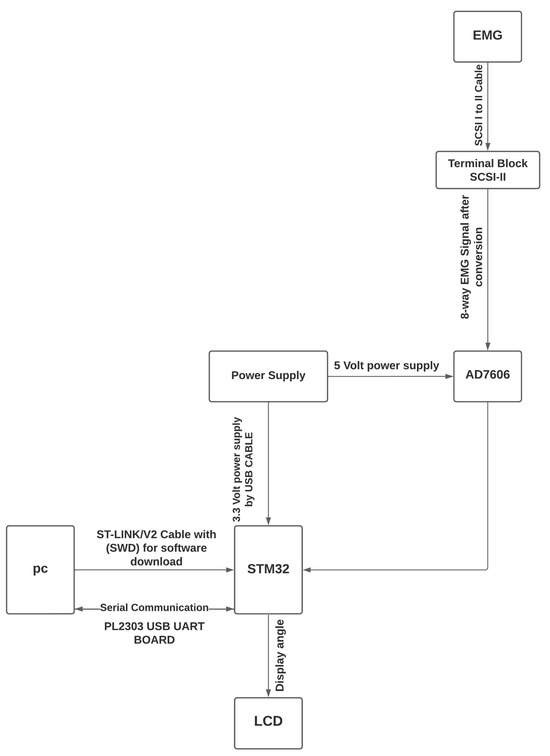
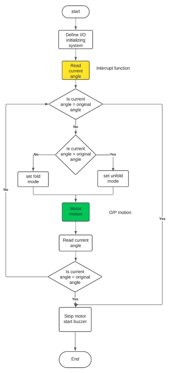
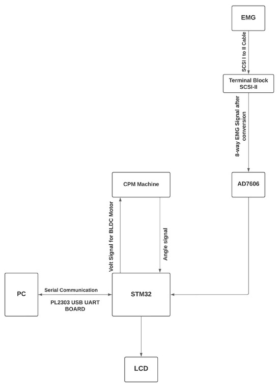
There is a lack of research in using electromyography (EMG) signals to control a continuous passive motion (CPM) machine. This study aimed to develop an interface instrument for digitalising EMG signals and controlling a CPM machine. Methods: The proposed device was designed with the following: (1) a signal processing unit which converted the EMGs from analogue to digital for the controller; (2) a personal computer which stored and displayed the EMG signals; (3) an LCD device to display the running angle of the CPM; and (4) a microcontroller unit to control the input/output signals and process the algorithm, driving the CPM. To validate the reliability of the proposed system, a total of 600 EMG trials were collected from 10 healthy subjects by using the proposed device via the Delsys® TringoTM EMG system and simultaneously using the Vicon® motion capture system. Result: This proposed device was able to digitalise and process EMG signals from eight channels of muscles, and the signals were able to drive a CPM. The validated results showed that the digitalised EMG signals by the proposed device were statistically similar to and correlated with the signals by the Vicon system with a median correlation coefficient of 0.81, with the 25% and 75% range being 0.56–0.92 with all pairs (300 pairs of EMG trials) (p < 0.001). Conclusions: This study confirmed that the developed device can digitalise EMG signals and drive a CPM as an applicable prototype that can work as an interface between EMG and CPM devices with high reliability. Full article
(This article belongs to the Section Biomedical Engineering)
Show Figures

Figure 1

Back to TopTop