Sign in to use this feature.

Years

Between: -

Subjects

remove_circle_outline
remove_circle_outline
remove_circle_outline
remove_circle_outline
remove_circle_outline

Journals

Article Types

Countries / Regions

Search Results (7)

Search Parameters:
Keywords = dammarenediol-II

Order results
Result details
Results per page
Select all
Export citation of selected articles as:
25 pages, 1811 KB  
Review
Sustainable Production of Ginsenosides: Advances in Biosynthesis and Metabolic Engineering
by Yang Xue, Ruixiang Zhang, Tie Li, Qindi Deng, Weidong Luo, Ruyue Chang, Dongchang Zeng, Jiantao Tan, Tianhu Sun, Yao-Guang Liu, Yang Xiang, Qinlong Zhu and Nan Chai
Plants 2025, 14(18), 2821; https://doi.org/10.3390/plants14182821 - 9 Sep 2025
Cited by 2 | Viewed by 2521
Abstract
Ginsenosides, the primary bioactive components of Panax ginseng, exhibit diverse pharmacological properties, ranging from anticancer to neuroprotective effects. However, traditional production by ginseng cultivation faces limitations due to extended growth cycles, insufficient yields, intricate extraction processes, and significant environmental dependencies. Synthetic biology [...] Read more.
Ginsenosides, the primary bioactive components of Panax ginseng, exhibit diverse pharmacological properties, ranging from anticancer to neuroprotective effects. However, traditional production by ginseng cultivation faces limitations due to extended growth cycles, insufficient yields, intricate extraction processes, and significant environmental dependencies. Synthetic biology and synthetic metabolic engineering offer promising alternatives for sustainable manufacturing of essential bioactive compounds, including ginsenosides. First, this review describes the ginsenoside biosynthesis pathways, emphasizing crucial enzymes (e.g., HMG-CoA reductase, squalene epoxidase, dammarenediol-II synthase, amyrin synthase, and various UDP-glycosyltransferases) and their regulatory networks. Understanding these fundamental pathways enables rational engineering of production systems. Second, it examines current synthetic biology approaches, encompassing plant cell, tissue, and hairy root cultures, engineered microbial hosts including Saccharomyces cerevisiae and Escherichia coli, and cell-free enzymatic synthesis. Third, it evaluates the medicinal significance, market prospects, and industrial feasibility of these biomanufactured compounds. Finally, it analyzes the sustainability of production models and explores the emerging potential of engineered plant chassis. These advanced methodologies directly address traditional agricultural constraints and establish a robust framework for future ginsenoside synthesis. Full article
(This article belongs to the Section Phytochemistry)
Show Figures

Figure 1

14 pages, 6874 KB  
Article
PgDDS Changes the Plant Growth of Transgenic Aralia elata and Improves the Production of Re and Rg3 in Its Leaves
by Wenhua Guo, Yue Zhao, Honghao Xu, Yuxin Xia, Lei Tao and Xiangling You
Int. J. Mol. Sci. 2024, 25(3), 1945; https://doi.org/10.3390/ijms25031945 - 5 Feb 2024
Cited by 5 | Viewed by 2274
Abstract
Aralia elata (Miq.) Seem is a medicinal plant that shares a common pathway for the biosynthesis of triterpenoid saponins with Panax ginseng. Here, we transferred the dammarenediol-II synthase gene from P. ginseng (PgDDS; GenBank: AB122080.1) to A. elata. The [...] Read more.
Aralia elata (Miq.) Seem is a medicinal plant that shares a common pathway for the biosynthesis of triterpenoid saponins with Panax ginseng. Here, we transferred the dammarenediol-II synthase gene from P. ginseng (PgDDS; GenBank: AB122080.1) to A. elata. The growth of 2-year-old transgenic plants (L27; 9.63 cm) was significantly decreased compared with wild-type plants (WT; 74.97 cm), and the leaflet shapes and sizes of the transgenic plants differed from those of the WT plants. Based on a terpene metabolome analysis of leaf extracts from WT, L13, and L27 plants, a new structural skeleton for ursane-type triterpenoid saponins was identified. Six upregulated differentially accumulated metabolites (DAMs) were detected, and the average levels of Rg3 and Re in the leaves of the L27 plants were 42.64 and 386.81 μg/g, respectively, increased significantly compared with the WT plants (15.48 and 316.96 μg/g, respectively). Thus, the expression of PgDDS in A. elata improved its medicinal value. Full article
(This article belongs to the Special Issue Omics Study to Uncover Signalling and Gene Regulation in Plants 2.0)
Show Figures

Graphical abstract

16 pages, 2911 KB  
Article
Promoting Photosynthetic Production of Dammarenediol-II in Chlamydomonas reinhardtii via Gene Loading and Culture Optimization
by Mei-Li Zhao, Xiang-Yu Li, Cheng-Xiang Lan, Zi-Ling Yuan, Jia-Lin Zhao, Ying Huang, Zhang-Li Hu and Bin Jia
Int. J. Mol. Sci. 2023, 24(13), 11002; https://doi.org/10.3390/ijms241311002 - 2 Jul 2023
Cited by 5 | Viewed by 2955
Abstract
Ginsenosides are major bioactive compounds found in Panax ginseng that exhibit various pharmaceutical properties. Dammarenediol-II, the nucleus of dammarane-type ginsenosides, is a promising candidate for pharmacologically active triterpenes. Dammarenediol-II synthase (DDS) cyclizes 2,3-oxidosqualene to produce dammarenediol-II. Based on the native terpenoids synthetic pathway, [...] Read more.
Ginsenosides are major bioactive compounds found in Panax ginseng that exhibit various pharmaceutical properties. Dammarenediol-II, the nucleus of dammarane-type ginsenosides, is a promising candidate for pharmacologically active triterpenes. Dammarenediol-II synthase (DDS) cyclizes 2,3-oxidosqualene to produce dammarenediol-II. Based on the native terpenoids synthetic pathway, a dammarane-type ginsenosides synthetic pathway was established in Chlamydomonas reinhardtii by introducing P. ginseng PgDDS, CYP450 enzyme (PgCYP716A47), or/and Arabidopsis thaliana NADPH-cytochrome P450 reductase gene (AtCPR), which is responsible for producing dammarane-type ginsenosides. To enhance productivity, strategies such as “gene loading” and “culture optimizing” were employed. Multiple copies of transgene expression cassettes were introduced into the genome to increase the expression of the key rate-limiting enzyme gene, PgDDS, significantly improving the titer of dammarenediol-II to approximately 0.2 mg/L. Following the culture optimization in an opt2 medium supplemented with 1.5 mM methyl jasmonate under a light:dark regimen, the titer of dammarenediol-II increased more than 13-fold to approximately 2.6 mg/L. The C. reinhardtii strains engineered in this study constitute a good platform for the further production of ginsenosides in microalgae. Full article
(This article belongs to the Special Issue Advances in Research of Algae, Cyanobacteria, and Phytoplankton)
Show Figures

Figure 1

11 pages, 1443 KB  
Article
Metabolite Profiling to Evaluate Metabolic Changes in Genetically Modified Protopanaxadiol-Enriched Rice
by Ji-Eun Sim, Sung-Dug Oh, Kiyoon Kang, Yu-Mi Shin, Doh-Won Yun, So-Hyeon Baek, Yong-Eui Choi, Sang-Un Park and Jae-Kwang Kim
Plants 2023, 12(4), 758; https://doi.org/10.3390/plants12040758 - 8 Feb 2023
Cited by 7 | Viewed by 2686
Abstract
Event DS rice producing protopanaxadiol (PPD) has been previously developed by inserting Panax ginseng dammarenediol-II synthase gene (PgDDS) and PPD synthase gene (CYP716A47). We performed a gas chromatography–mass spectrometry (GC–MS)-based metabolomics of the DS rice to identify metabolic alterations [...] Read more.
Event DS rice producing protopanaxadiol (PPD) has been previously developed by inserting Panax ginseng dammarenediol-II synthase gene (PgDDS) and PPD synthase gene (CYP716A47). We performed a gas chromatography–mass spectrometry (GC–MS)-based metabolomics of the DS rice to identify metabolic alterations as the effects of genetic engineering by measuring the contents of 65 metabolites in seeds and 63 metabolites in leaves. Multivariate analysis and one-way analysis of variance between DS and non-genetically modified (GM) rice showed that DS rice accumulated fewer tocotrienols, tocopherols, and phytosterols than non-GM rice. These results may be due to competition for the same precursors because PPDs in DS rice are synthesized from the same precursors as those of phytosterols. In addition, multivariate analysis of metabolic data from rice leaves revealed that composition differed by growth stage rather than genetic modifications. Our results demonstrate the potential of metabolomics for identifying metabolic alterations in response to genetic modifications. Full article
(This article belongs to the Special Issue Potential Unintended Effects of Genetic Technologies in Plants)
Show Figures

Figure 1

14 pages, 4457 KB  
Article
Transgenic Rice Seed Extracts Exert Immunomodulatory Effects by Modulating Immune-Related Biomarkers in RAW264.7 Macrophage Cells
by Chaiwat Monmai, Jin-Suk Kim and So-Hyeon Baek
Nutrients 2022, 14(19), 4143; https://doi.org/10.3390/nu14194143 - 5 Oct 2022
Cited by 12 | Viewed by 2640
Abstract
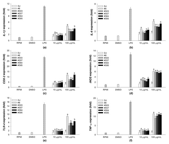
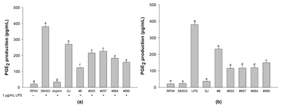
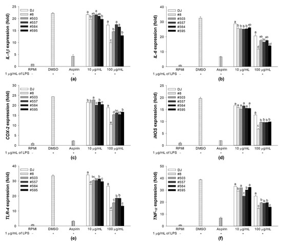
Protopanaxadiol (PPD), a native active triterpenoid present in Panax ginseng, has been reported to exert immune-related effects. We previously created PPD-producing transgenic rice by introducing the P. ginseng protopanaxadiol synthase and dammarenediol-II synthase genes into Dongjin rice. In the present study, the [...] Read more.
Protopanaxadiol (PPD), a native active triterpenoid present in Panax ginseng, has been reported to exert immune-related effects. We previously created PPD-producing transgenic rice by introducing the P. ginseng protopanaxadiol synthase and dammarenediol-II synthase genes into Dongjin rice. In the present study, the seeds of the T4 generation of this transgenic rice were tested for their immunomodulatory effects in RAW264.7 macrophage cells. Treatment with transgenic rice seed extract in RAW264.7 cells (i) significantly enhanced nitric oxide (NO) production in a dose-dependent manner without any cytotoxicity (up to 100 µg/mL), (ii) upregulated the expression of immune-related genes and increased production of the inflammation mediator prostaglandin E2 (PGE2), and (iii) activated nuclear factor-κB (NF-κB) and mitogen-activated protein kinase (MAPK) by promoting the phosphorylation of NF-κB p65, p38 MAPK, and c-Jun N-terminal protein kinase (JNK). In lipopolysaccharide (LPS)-treated RAW264.7 cells used to mimic the inflammation condition, treatment with transgenic rice seed extract significantly reduced NO production, proinflammatory cytokine expression, and PGE2 production, all of which are LPS-induced inflammation biomarkers, by inhibiting the phosphorylation of NF-κB p65, p38 MAPK, and JNK. Collectively, these results indicate that PPD-producing transgenic rice has immunomodulatory effects. Full article
(This article belongs to the Section Nutritional Immunology)
Show Figures

Graphical abstract

13 pages, 2235 KB  
Article
CRISPRi-Guided Metabolic Flux Engineering for Enhanced Protopanaxadiol Production in Saccharomyces cerevisiae
by Soo-Hwan Lim, Jong-In Baek, Byeong-Min Jeon, Jung-Woo Seo, Min-Sung Kim, Ji-Young Byun, Soo-Hoon Park, Su-Jin Kim, Ju-Young Lee, Jun-Hyoung Lee and Sun-Chang Kim
Int. J. Mol. Sci. 2021, 22(21), 11836; https://doi.org/10.3390/ijms222111836 - 31 Oct 2021
Cited by 19 | Viewed by 4285
Abstract
Protopanaxadiol (PPD), an aglycon found in several dammarene-type ginsenosides, has high potency as a pharmaceutical. Nevertheless, application of these ginsenosides has been limited because of the high production cost due to the rare content of PPD in Panax ginseng and a long cultivation [...] Read more.
Protopanaxadiol (PPD), an aglycon found in several dammarene-type ginsenosides, has high potency as a pharmaceutical. Nevertheless, application of these ginsenosides has been limited because of the high production cost due to the rare content of PPD in Panax ginseng and a long cultivation time (4–6 years). For the biological mass production of the PPD, de novo biosynthetic pathways for PPD were introduced in Saccharomyces cerevisiae and the metabolic flux toward the target molecule was restructured to avoid competition for carbon sources between native metabolic pathways and de novo biosynthetic pathways producing PPD in S. cerevisiae. Here, we report a CRISPRi (clustered regularly interspaced short palindromic repeats interference)-based customized metabolic flux system which downregulates the lanosterol (a competing metabolite of dammarenediol-II (DD-II)) synthase in S. cerevisiae. With the CRISPRi-mediated suppression of lanosterol synthase and diversion of lanosterol to DD-II and PPD in S. cerevisiae, we increased PPD production 14.4-fold in shake-flask fermentation and 5.7-fold in a long-term batch-fed fermentation. Full article
(This article belongs to the Section Molecular Endocrinology and Metabolism)
Show Figures

Figure 1

14 pages, 4340 KB  
Article
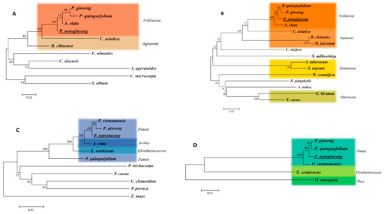
Structure and Location Studies on Key Enzymes in Saponins Biosynthesis of Panax notoginseng
by Pengguo Xia, Yujie Zheng and Zongsuo Liang
Int. J. Mol. Sci. 2019, 20(24), 6121; https://doi.org/10.3390/ijms20246121 - 4 Dec 2019
Cited by 19 | Viewed by 4303
Abstract
Panax notoginseng is one of the most widely used traditional herbs for the treatment of various diseases, in which saponins were the main active components. At present, the research of P. notoginseng mainly focused on the discovery of new compounds and pharmacology. However, [...] Read more.
Panax notoginseng is one of the most widely used traditional herbs for the treatment of various diseases, in which saponins were the main active components. At present, the research of P. notoginseng mainly focused on the discovery of new compounds and pharmacology. However, there were few studies on the molecular mechanism of the synthesis of secondary metabolites of P. notoginseng. In our study, four coding sequences (CDS) encoding the key enzymes involved in saponin biosynthesis were cloned, namely farnesyl diphosphate synthase (FPS), squalene synthase (SS), squalene epoxidase (SE), and dammarenediol-II synthase (DS), which contained open reading frame (ORF) of 1029 bp, 1248 bp, 1614 bp, and 2310 bp, and coded 342, 415, 537, and 769 amino acids, respectively. At the same time, their domains, secondary structures, three-dimensional structures, and phylogenetics trees were analyzed by kinds of bioinformatics tools. Their phylogenetics relationships were also analyzed. In addition, GFP (Green fluorescent protein) fusion genes were constructed by the plasmid transformation system to determine the subcellular localization. The results of subcellular localization showed that FPS, SE, and DS were mainly located in cytomembrane and its surrounding, while SS was located both in cytoplasm and cytomembrane. Our findings provided data demonstrating the expression patterns of genes involved in saponin biosynthesis and would facilitate efforts to further elucidate the biosynthesis of the bioactive components in P. notoginseng. Full article
(This article belongs to the Section Molecular Plant Sciences)
Show Figures

Figure 1

Back to TopTop