Sign in to use this feature.

Years

Between: -

Subjects

remove_circle_outline
remove_circle_outline
remove_circle_outline
remove_circle_outline

Journals

Article Types

Countries / Regions

Search Results (4)

Search Parameters:
Keywords = antler-shape

Order results
Result details
Results per page
Select all
Export citation of selected articles as:
24 pages, 8271 KB  
Article
Combined Transcriptomic and Metabolomic Analyses of the Response of Ganoderma lucidum to Elevated CO2
by Tingting Fang, Lu Chen, Hui Yao, Ye Li, Guohui Liu, Shaofeng Wu, Jin Lan and Xiangdong Chen
J. Fungi 2026, 12(1), 5; https://doi.org/10.3390/jof12010005 - 20 Dec 2025
Viewed by 621
Abstract
Carbon dioxide (CO2) is a key environmental factor that regulates the morphology of fruiting bodies in edible fungi. High CO2 concentrations often lead to the formation of antler-shaped abnormal fruiting bodies in Ganoderma lucidum. Yet, the molecular response mechanisms [...] Read more.
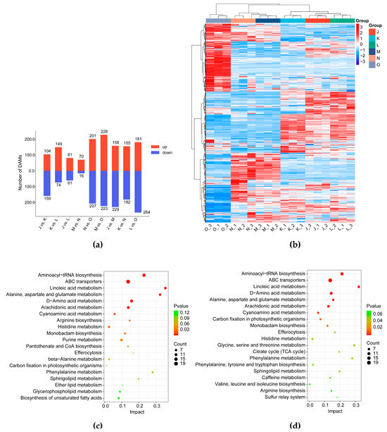
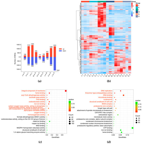
Carbon dioxide (CO2) is a key environmental factor that regulates the morphology of fruiting bodies in edible fungi. High CO2 concentrations often lead to the formation of antler-shaped abnormal fruiting bodies in Ganoderma lucidum. Yet, the molecular response mechanisms underlying this process remain unclear. To address this gap, this study integrated transcriptomics and untargeted metabolomics to compare the transcriptional and metabolic profiles of G. lucidum fruiting bodies at three growth stages, cultivated under both normal (0.04%) and high CO2 concentrations (0.3%). Metabolomic analysis revealed that, compared to the control groups, 387, 337, and 445 differentially accumulated metabolites were identified in the elevated-CO2 groups, respectively. Moreover, high CO2 concentrations led to a widespread down-regulation of various amino acids biosynthesis, accompanied by a marked accumulation of specific triterpenoids and steroids. This indicates distinct metabolite accumulation patterns in the fruiting bodies of G. lucidum cultivated under elevated CO2. Furthermore, transcriptomic analysis showed that, at a key stage of fruiting body development, high CO2 concentrations adversely affected gene expression of cell cycle-yeast, proteasome, DNA replication, mismatch repair, and meiosis-yeast pathways, which may decrease the cell division ability and prevent normal pileus development. Meanwhile, the differential expression of genes related to CO2 signal perception and transduction and cell wall remodeling provided a molecular basis for the morphogenesis of the antler-type fruiting bodies. Overall, this study delineates a multi-layered, multi-pathway regulatory network through which high CO2 concentrations affect the development and metabolism of G. lucidum, encompassing energy metabolism reprogramming, inhibition of cell division, and cell wall remodeling. This provides new insights into CO2 as an environmental signal in fungal development and a theoretical basis for optimizing G. lucidum cultivation practices. Full article
(This article belongs to the Special Issue Edible and Medicinal Macrofungi, 4th Edition)
Show Figures

Figure 1

16 pages, 2756 KB  
Article
Forest Environmental Conditions Shape Carcass Mass but Not Antler Investment of Red Deer Stags (Cervus elaphus L.)—Study from Western European Populations
by Jacek Skubis, Grzegorz Górecki, Emilia Pers-Kamczyc and Jacek Kamczyc
Forests 2025, 16(1), 19; https://doi.org/10.3390/f16010019 - 25 Dec 2024
Viewed by 1873
Abstract
Population stability depends on environmental conditions and their changes, as well as the availability of energy resources. Animals allocate their energy to maintenance, growth, reproduction, and energy storage; therefore, trade-offs are expected between life history traits. Access to abundant resources is expected to [...] Read more.
Population stability depends on environmental conditions and their changes, as well as the availability of energy resources. Animals allocate their energy to maintenance, growth, reproduction, and energy storage; therefore, trade-offs are expected between life history traits. Access to abundant resources is expected to manifest itself in the investment of male individuals in sexually selected traits, such as carcass mass and antler size. The study aimed to analyze environmental climate conditions on the carcass and antler mass, as well as on antler form in red deer (Cervus elaphus L.) populations. We analyzed the carcasses and the antler masses and forms of 550 red deer stags from three populations in Central–Western Europe that differ in climate conditions that were hunter-harvested between the 2017 and 2021 hunting seasons. Our data indicated that carcass mass was shaped by the location of the population, stag age, precipitation, and temperature, as well as the number of frost days from January to the harvest date. Antler mass and antler investment depended on stag age but not climatic factors. Regular antler forms were more often observed in the harsh environmental conditions. Our observation confirms that resource trade-off is related to carcass mass of red deer. Full article
(This article belongs to the Special Issue Wildlife Ecology and Conservation in Forest Habitats)
Show Figures

Figure 1

13 pages, 482 KB  
Article
Weapons Evolve Faster Than Sperm in Bovids and Cervids
by Charel Reuland, Leigh W. Simmons, Stefan Lüpold and John L. Fitzpatrick
Cells 2021, 10(5), 1062; https://doi.org/10.3390/cells10051062 - 29 Apr 2021
Cited by 5 | Viewed by 3914
Abstract
In polyandrous species, males face reproductive competition both before and after mating. Sexual selection thus shapes the evolution of both pre- and postcopulatory traits, creating competing demands on resource allocation to different reproductive episodes. Traits subject to strong selection exhibit accelerated rates of [...] Read more.
In polyandrous species, males face reproductive competition both before and after mating. Sexual selection thus shapes the evolution of both pre- and postcopulatory traits, creating competing demands on resource allocation to different reproductive episodes. Traits subject to strong selection exhibit accelerated rates of phenotypic divergence, and examining evolutionary rates may inform us about the relative importance and potential fitness consequences of investing in traits under either pre- or postcopulatory sexual selection. Here, we used a comparative approach to assess evolutionary rates of key competitive traits in two artiodactyl families, bovids (family Bovidae) and cervids (family Cervidae), where male–male competition can occur before and after mating. We quantified and compared evolutionary rates of male weaponry (horns and antlers), body size/mass, testes mass, and sperm morphometrics. We found that weapons evolve faster than sperm dimensions. In contrast, testes and body mass evolve at similar rates. These results suggest strong, but differential, selection on both pre- and postcopulatory traits in bovids and cervids. Furthermore, we documented distinct evolutionary rates among different sperm components, with sperm head and midpiece evolving faster than the flagellum. Finally, we demonstrate that, despite considerable differences in weapon development between bovids and cervids, the overall evolutionary patterns between these families were broadly consistent. Full article
Show Figures

Figure 1

12 pages, 3492 KB  
Article
SNP and SCAR Markers for Specific Discrimination of Antler-Shaped Ganoderma lucidum
by O-Chul Kwon, Chang-Soo Lee and Young-Jin Park
Microorganisms 2019, 7(1), 12; https://doi.org/10.3390/microorganisms7010012 - 9 Jan 2019
Cited by 8 | Viewed by 5463
Abstract
In this study we identified single nucleotide polymorphism (SNP) and sequence characteristic amplification region (SCAR) markers for specific identification of antler-shaped Ganoderma lucidum strains. When the partial mitochondrial SSU rDNA gene sequence of various antler- and kidney-shaped G. lucidum strains were analyzed and [...] Read more.
In this study we identified single nucleotide polymorphism (SNP) and sequence characteristic amplification region (SCAR) markers for specific identification of antler-shaped Ganoderma lucidum strains. When the partial mitochondrial SSU rDNA gene sequence of various antler- and kidney-shaped G. lucidum strains were analyzed and aligned, an SNP was found only in the antler-shaped G. lucidum strain at position 456 bp. In addition, this SNP of antler-shaped strains was digested by HinfI restriction enzyme. We further analyzed the polymorphism of various G. lucidum strains by random amplified polymorphic DNA (RAPD) analysis. In RAPD analysis, we isolated and sequenced a fragment, specific for antler-shaped G. lucidum strains. Based on this specific fragment sequence, two sets of specific primer pairs for antler-shaped G. lucidum strains were designed. PCR analysis revealed that two specific bands were observed only from antler-shaped strains. These two molecular markers will be helpful for identification of morphological characteristics of G. lucidum. Full article
(This article belongs to the Section Molecular Microbiology and Immunology)
Show Figures

Figure 1

Back to TopTop