Sign in to use this feature.

Years

Between: -

Subjects

remove_circle_outline
remove_circle_outline
remove_circle_outline
remove_circle_outline
remove_circle_outline
remove_circle_outline

Journals

Article Types

Countries / Regions

Search Results (5)

Search Parameters:
Keywords = UWWTD

Order results
Result details
Results per page
Select all
Export citation of selected articles as:
28 pages, 2397 KB  
Article
Risk Assessment of Micropollutants for Human and Environmental Health: Alignment with the Urban Wastewater Treatment Directive in Southeastern Spain
by Lissette Díaz-Gamboa, Agustín Lahora, Sofía Martínez-López, Luis Miguel Ayuso-García and Isabel Martínez-Alcalá
Toxics 2025, 13(4), 275; https://doi.org/10.3390/toxics13040275 - 4 Apr 2025
Cited by 1 | Viewed by 1579
Abstract
The reuse of reclaimed water is essential for sustainable water management in arid regions. However, despite advancements in Wastewater Treatment Plants (WWTPs), certain micropollutants may persist. To address these challenges, the recently enacted European Urban Wastewater Treatment Directive (UWWTD) has established strict standards [...] Read more.
The reuse of reclaimed water is essential for sustainable water management in arid regions. However, despite advancements in Wastewater Treatment Plants (WWTPs), certain micropollutants may persist. To address these challenges, the recently enacted European Urban Wastewater Treatment Directive (UWWTD) has established strict standards focused on monitoring twelve specific indicator compounds. In line with this, the present study aims to evaluate the concentrations and potential risks of these twelve UWWTD-designated compounds across various water sources, including surface water, groundwater, and effluents from a WWTP in the southeast of Spain. Although none of the evaluated water sources are, as expected, intended for human consumption, risks were assessed based on worst-case scenarios that could amplify their impact. The study assessed potential risks to human health across different age groups and ecosystems, focusing on key organisms such as fish, daphnia, and algae, using empirical assessment approaches. The risk assessment identified a low risk for most compounds regarding human health, except for citalopram (HRQ = 19.116) and irbesartan (HRQ = 1.104), which showed high human risk quotients (HQR > 1) in babies, particularly in reclaimed water. In terms of ecotoxicological risk, irbesartan presented the highest ecological risk quotient (ERQ = 3.500) in fish, followed by clarithromycin, with algae (ERQ = 1.500) being the most vulnerable organism. Furthermore, compounds like citalopram, venlafaxine, and benzotriazole exhibited moderate ecological risks (ERQ between 0.1 and 1) in the reclaimed water, and their risk was reduced in surface water and groundwater. Finally, this study discussed the potential impacts of elevated concentrations of these emerging compounds, emphasizing the need for rigorous wastewater monitoring to protect human health and ecosystem integrity. It also revealed notable differences in risk assessment outcomes when comparing two distinct evaluation approaches, further highlighting the complexities of accurately assessing these risks. Full article
Show Figures

Graphical abstract

4 pages, 2521 KB  
Proceeding Paper
Urban Drainage Modelling for the Design of Treatment Technologies
by Margherita Evangelisti, Vittorio Di Federico and Marco Maglionico
Eng. Proc. 2024, 69(1), 24; https://doi.org/10.3390/engproc2024069024 - 31 Aug 2024
Viewed by 942
Abstract
A recent evaluation of the UWWTD confirmed that overflows from combined systems and surface water runoff are a significant pressure of the aquatic environment in terms of pollution. Increasing urbanization, climate change, and the evolution of pollutants suggest that CSOs may worsen in [...] Read more.
A recent evaluation of the UWWTD confirmed that overflows from combined systems and surface water runoff are a significant pressure of the aquatic environment in terms of pollution. Increasing urbanization, climate change, and the evolution of pollutants suggest that CSOs may worsen in the future, impacting on the ecological status of rivers. In the Italian case study, an urban drainage model of the Bologna sewer network is applied to quantify the pollution load discharged from CSOs, which represents the main parameter for the design of treatment technology. Full article
Show Figures

Figure 1

18 pages, 3779 KB  
Article
Can Lagoons Serve as a Quaternary Treatment for Micropollutants in Wastewater Treatment Plants? Recent Implications for Compliance with the New Urban Wastewater Treatment Directive
by Lissette Díaz-Gamboa, Sofía Martínez-López, Luis Miguel Ayuso-García, Agustín Lahora and Isabel Martínez-Alcalá
Environments 2024, 11(6), 105; https://doi.org/10.3390/environments11060105 - 22 May 2024
Cited by 7 | Viewed by 3316
Abstract
This study explores the potential of storage lagoons as a quaternary treatment step in wastewater treatment plants (WWTPs), focusing on compliance with the recent European Urban Wastewater Treatment Directive (UWWTD), which mandates an 80% reduction in specific micropollutants. While conventional treatments effectively remove [...] Read more.
This study explores the potential of storage lagoons as a quaternary treatment step in wastewater treatment plants (WWTPs), focusing on compliance with the recent European Urban Wastewater Treatment Directive (UWWTD), which mandates an 80% reduction in specific micropollutants. While conventional treatments effectively remove residual nutrients and solids, the potential of storage lagoons as an additional treatment is not fully defined. This research aims to address this gap by assessing the efficacy of storage lagoons in refining the effluent quality at the Cabezo Beaza WWTP, considering recent UWWTD requirements. We conduct a comprehensive assessment of the water quality parameters and micropollutants, before and after the storage lagoon stage, at the Cabezo Beaza WWTP. The results indicate that this strategy of prolonged storage in lagoons manages to meet the reduction objectives established by the Directive, reaching elimination percentages greater than 80% for the majority of the analyzed micropollutants. Our findings suggest that lagoons significantly improve water quality and reduce contaminants beyond conventional treatments, offering environmental and economic benefits. This paper discusses the mechanisms behind these improvements, such as natural sedimentation, microbial activity, and potential phytoremediation. This study contributes to the research on advanced wastewater treatment and supports the integration of storage lagoons as a viable quaternary treatment solution that meets the UWWTD standards. Full article
(This article belongs to the Special Issue Advanced Research on Micropollutants in Water)
Show Figures

Figure 1

10 pages, 544 KB  
Article
Precaution and Innovation in the Context of Wastewater Regulation: An Examination of Financial Innovation under UWWTD Disputes in London and Milan
by Fritz-Julius Grafe and Harald A. Mieg
Sustainability 2021, 13(16), 9130; https://doi.org/10.3390/su13169130 - 15 Aug 2021
Cited by 2 | Viewed by 3127
Abstract
The Water Framework Directive (WFD) under the guidance of the precautionary principle sets out standards to guarantee high quality water services for European citizens. This creates pressure on European cities to update and renew their water infrastructures in accordance with EU Law at [...] Read more.
The Water Framework Directive (WFD) under the guidance of the precautionary principle sets out standards to guarantee high quality water services for European citizens. This creates pressure on European cities to update and renew their water infrastructures in accordance with EU Law at great financial cost. Cities within the Union try to bridge this financial gap with a variety of approaches. This paper presents the cases of London and Milan, both of which were subject to legal proceedings for breaching the Urban Waste Water Treatment Directive. By example of these two cases, this article details how the precautionary principle affects urban water infrastructure provision, and how the regulation of the primary risk of pollution can both trigger innovation and create secondary risks within the highly integrated urban water infrastructure sector. The London case focusses on an individual infrastructure project and shows how its financial framing has compromised the final outcome, while the Milan case presents a longer-view perspective that shows how structural changes in the urban water infrastructure sector have enabled an environment for sustainable financial innovation. The role of transparency and good local governance practices are emphasized for a successful implementation of the precautionary principle requirements in a city’s water sector. Managing this process effectively can result in meaningful social innovation for urban water infrastructure provision. Full article
(This article belongs to the Special Issue Social Innovation in Sustainable Urban Development)
Show Figures

Figure 1

18 pages, 714 KB  
Article
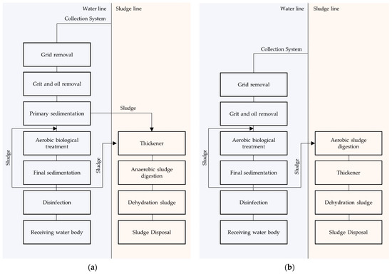
Water Treatment Emergency: Cost Evaluation Tools
by Giovanna Acampa, Maria Gabriella Giustra and Claudia Mariaserena Parisi
Sustainability 2019, 11(9), 2609; https://doi.org/10.3390/su11092609 - 7 May 2019
Cited by 21 | Viewed by 4748
Abstract
The European Union is committed to enforce limitations to water pollution through specific directives (UWWTD 91/271/EEC). The delay of some EU member states in transposing these directives has had an impact on the quality of the wastewater treatment system. Therefore, it is necessary [...] Read more.
The European Union is committed to enforce limitations to water pollution through specific directives (UWWTD 91/271/EEC). The delay of some EU member states in transposing these directives has had an impact on the quality of the wastewater treatment system. Therefore, it is necessary to intervene with adjustment procedures and construction of new plants. The aim of the study is to carry out an economic feasibility assessment for the construction costs of an urban wastewater treatment plant of medium-low capacity (<50,000 Population Equivalent or pe) according to a simplified process diagram, and help in the planning of new investments. We propose a methodology based on cost functions according to two different procedures: synthetic estimate of the costs for civil works and a multiple linear regression for the cost of the electromechanical equipment. These functions show a correlation between the construction costs and the population equivalent and enable us to understand it. The results show greater economic benefit in increasing wastewater treatment plants sizes serving a population equivalent of 5000 pe to 10,000 pe, while further increases are less beneficial. Full article
Show Figures

Figure 1

Back to TopTop