Sign in to use this feature.

Years

Between: -

Subjects

remove_circle_outline

Journals

Article Types

Countries / Regions

Search Results (1)

Search Parameters:
Keywords = Tonnoidean

Order results
Result details
Results per page
Select all
Export citation of selected articles as:
13 pages, 2190 KB  
Article
Mitogenomic Phylogeny of Tonnoidea Suter, 1913 (1825) (Gastropoda: Caenogastropoda)
by Jiawen Zheng, Fengping Li, Mingfu Fan, Zhifeng Gu, Chunsheng Liu, Aimin Wang and Yi Yang
Animals 2023, 13(21), 3342; https://doi.org/10.3390/ani13213342 - 27 Oct 2023
Cited by 1 | Viewed by 2205
Abstract
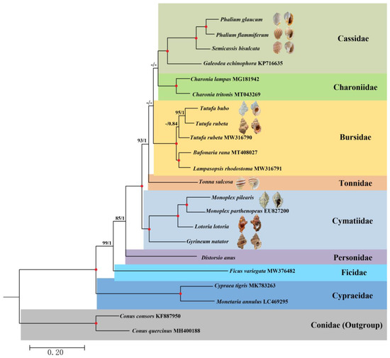
The Tonnoidea Suter, 1913 (1825) is a moderately diverse group of large predatory gastropods, the systematics of which remain unclear. In the present study, the complete mitochondrial genomes of nine Tonnoidean species were sequenced. All newly sequenced mitogenomes contain 13 protein-coding genes (PCGs), [...] Read more.
The Tonnoidea Suter, 1913 (1825) is a moderately diverse group of large predatory gastropods, the systematics of which remain unclear. In the present study, the complete mitochondrial genomes of nine Tonnoidean species were sequenced. All newly sequenced mitogenomes contain 13 protein-coding genes (PCGs), 22 transfer RNA genes and two ribosomal RNA genes, showing similar patterns in genome size, gene order and nucleotide composition. The ratio of nonsynonymous to synonymous of PCGs indicated that NADH complex genes of Tonnoideans were experiencing a more relaxed purifying selection compared with the COX genes. The reconstructed phylogeny based on the combined amino acid sequences of 13 protein-coding genes and the nucleotide sequences of two rRNA genes supported that Ficidae Meek, 1864 (1840) is a sister to Tonnoidea. The monophylies of all Tonnoidean families were recovered and the internal phylogenetic relationships were consistent with the current classification. The phylogeny also revealed that Tutufa rebuta (Linnaeus, 1758) is composed of at least two different species, indicating that the species diversity within Bursidae Thiele, 1925 might be underestimated. The present study contributes to the understanding of the Tonnoidean systematics, and it could provide important information for the revision of Tonnoidean systematics in the future. Full article
(This article belongs to the Section Animal Genetics and Genomics)
Show Figures

Figure 1

Back to TopTop