Sign in to use this feature.

Years

Between: -

Subjects

remove_circle_outline
remove_circle_outline
remove_circle_outline
remove_circle_outline

Journals

Article Types

Countries / Regions

Search Results (3)

Search Parameters:
Keywords = Scribble polarity module

Order results
Result details
Results per page
Select all
Export citation of selected articles as:
15 pages, 3887 KB  
Article
Structural Basis of the Avian Influenza NS1 Protein Interactions with the Cell Polarity Regulator Scribble
by Airah Javorsky, Patrick O. Humbert and Marc Kvansakul
Viruses 2022, 14(3), 583; https://doi.org/10.3390/v14030583 - 11 Mar 2022
Cited by 7 | Viewed by 3386
Abstract
Scribble is a highly conserved regulator of cell polarity, a process that enables the generation of asymmetry at the cellular and tissue level in higher organisms. Scribble acts in concert with Disc-large (Dlg) and Lethal-2-giant larvae (Lgl) to form the Scribble polarity complex, [...] Read more.
Scribble is a highly conserved regulator of cell polarity, a process that enables the generation of asymmetry at the cellular and tissue level in higher organisms. Scribble acts in concert with Disc-large (Dlg) and Lethal-2-giant larvae (Lgl) to form the Scribble polarity complex, and its functional dysregulation is associated with poor prognosis during viral infections. Viruses have been shown to interfere with Scribble by targeting Scribble PDZ domains to subvert the network of interactions that enable normal control of cell polarity via Scribble, as well as the localisation of the Scribble module within the cell. The influenza A virus NS1 protein was shown to bind to human Scribble (SCRIB) via its C-terminal PDZ binding motif (PBM). It was reported that the PBM sequence ESEV is a virulence determinant for influenza A virus H5N1 whilst other sequences, such as ESKV, KSEV and RSKV, demonstrated no affinity towards Scribble. We now show, using isothermal titration calorimetry (ITC), that ESKV and KSEV bind to SCRIB PDZ domains and that ESEV unexpectedly displayed an affinity towards all four PDZs and not just a selected few. We then define the structural basis for the interactions of SCRIB PDZ1 domain with ESEV and ESKV PBM motifs, as well as SCRIB PDZ3 with the ESKV PBM motif. These findings will serve as a platform for understanding the role of Scribble PDZ domains and their interactions with different NS1 PBMs and the mechanisms that mediate cell polarity within the context of the pathogenesis of influenza A virus. Full article
(This article belongs to the Section Human Virology and Viral Diseases)
Show Figures

Figure 1

21 pages, 3000 KB  
Article
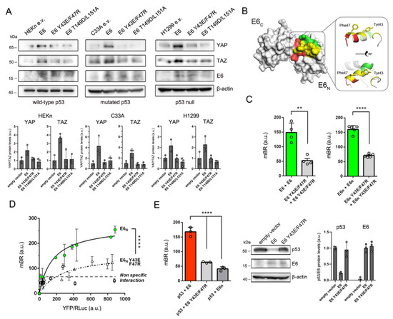
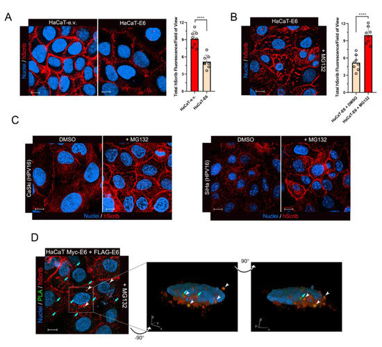
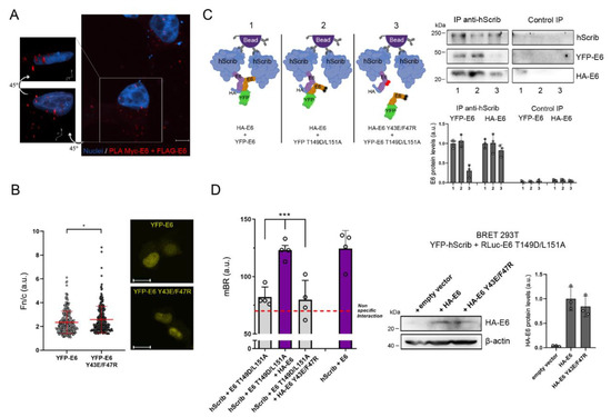
The Dimeric Form of HPV16 E6 Is Crucial to Drive YAP/TAZ Upregulation through the Targeting of hScrib
by Lorenzo Messa, Marta Celegato, Chiara Bertagnin, Beatrice Mercorelli, Gualtiero Alvisi, Lawrence Banks, Giorgio Palù and Arianna Loregian
Cancers 2021, 13(16), 4083; https://doi.org/10.3390/cancers13164083 - 13 Aug 2021
Cited by 12 | Viewed by 2993
Abstract
Human papillomavirus is the most common viral infectious agent responsible for cancer development in humans. High-risk strains are known to induce cancer through the expression of the viral oncogenes E6 and E7, yet we have only a partial understanding of the precise [...] Read more.
Human papillomavirus is the most common viral infectious agent responsible for cancer development in humans. High-risk strains are known to induce cancer through the expression of the viral oncogenes E6 and E7, yet we have only a partial understanding of the precise mechanisms of action of these viral proteins. Here we investigated the molecular mechanism through which the oncoprotein E6 alters the Hippo-YAP/TAZ pathway to trigger YAP/TAZ induction in cancer cells. By employing E6 overexpression systems combined with protein–protein interaction studies and loss-of-function approaches, we discovered that the E6-mediated targeting of hScrib, which supports YAP/TAZ upregulation, intimately requires E6 homodimerization. We show that the self-association of E6, previously reported only in vitro, takes place in the cytoplasm and, as a dimer, E6 targets the fraction of hScrib at the cell cortex for proteasomal degradation. Thus, E6 homodimerization emerges as an important event in the mechanism of E6-mediated hScrib targeting to sustain downstream YAP/TAZ upregulation, unraveling for the first time the key role of E6 homodimerization in the context of its transforming functions and thus paving the way for the possible development of E6 dimerization inhibitors. Full article
(This article belongs to the Section Molecular Cancer Biology)
Show Figures

Figure 1

12 pages, 1830 KB  
Review
The Case of the Scribble Polarity Module in Asymmetric Neuroblast Division in Development and Tumorigenesis
by Ana Carmena
Int. J. Mol. Sci. 2020, 21(8), 2865; https://doi.org/10.3390/ijms21082865 - 20 Apr 2020
Cited by 6 | Viewed by 3947
Abstract
The Scribble polarity module is composed by Scribble (Scrib), Discs large 1 (Dlg1) and Lethal (2) giant larvae (L(2)gl), a group of highly conserved neoplastic tumor suppressor genes (TSGs) from flies to humans. Even though the Scribble module has been profusely studied in [...] Read more.
The Scribble polarity module is composed by Scribble (Scrib), Discs large 1 (Dlg1) and Lethal (2) giant larvae (L(2)gl), a group of highly conserved neoplastic tumor suppressor genes (TSGs) from flies to humans. Even though the Scribble module has been profusely studied in epithelial cell polarity, the number of tissues and processes in which it is involved is increasingly growing. Here we discuss the role of the Scribble module in the asymmetric division of Drosophila neuroblasts (NBs), as well as the underlying mechanisms by which those TSGs act in this process. Finally, we also describe what we know about the consequences of mutating these genes in impairing the process of asymmetric NB division and promoting tumor-like overgrowth. Full article
(This article belongs to the Special Issue Basic and Translational Models of Cooperative Oncogenesis)
Show Figures

Figure 1

Back to TopTop