Sign in to use this feature.

Years

Between: -

Subjects

remove_circle_outline
remove_circle_outline
remove_circle_outline
remove_circle_outline

Journals

Article Types

Countries / Regions

Search Results (7)

Search Parameters:
Keywords = Rhaphidophoridae

Order results
Result details
Results per page
Select all
Export citation of selected articles as:
10 pages, 1740 KB  
Article
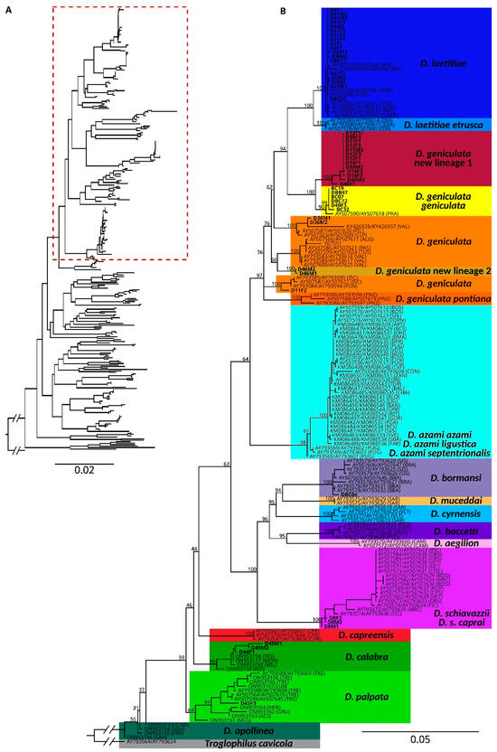
Genetic Diversity and Distribution of Italian Cave Crickets (Dolichopoda): Toward a Better Understanding of Lineage Structure
by Matteo Garzia, Emanuele Berrilli, Enrico Lunghi, Luca Coppari, Nathan Delcour and Daniele Salvi
Animals 2025, 15(16), 2429; https://doi.org/10.3390/ani15162429 - 19 Aug 2025
Viewed by 499
Abstract
Cave crickets of the genus Dolichopoda (Orthoptera; Rhaphidophoridae) represent a key component of cave ecosystems. In Italy, nine species are currently known, distributed from the northwestern regions to the southernmost Apennines, with occurrences also along various Tyrrhenian coastal areas and islands, including Sardinia. [...] Read more.
Cave crickets of the genus Dolichopoda (Orthoptera; Rhaphidophoridae) represent a key component of cave ecosystems. In Italy, nine species are currently known, distributed from the northwestern regions to the southernmost Apennines, with occurrences also along various Tyrrhenian coastal areas and islands, including Sardinia. In this study, we focus on the Apennine region, where we sampled 18 populations of Dolichopoda spp. and sequenced mitochondrial markers (cox1 and 16S) from newly collected individuals to investigate their distribution and genetic diversity. Our analyses identified two previously unrecognized lineages within D. geniculata. Moreover, the sampled caves in the northern Apennines allowed us to refine the distributional ranges of D. geniculata, D. letitiae, and D. schiavazzii. Finally, we provide comments to support a future taxonomic revision of the group. Full article
(This article belongs to the Section Animal Genetics and Genomics)
Show Figures

Figure 1

18 pages, 2632 KB  
Article
Cretaceous Connections Among Camel Cricket Lineages in the Himalaya Revealed Through Fossil-Calibrated Mitogenomic Phylogenetics
by Cheten Dorji, Mary Morgan-Richards and Steven A. Trewick
Insects 2025, 16(7), 670; https://doi.org/10.3390/insects16070670 - 27 Jun 2025
Cited by 1 | Viewed by 1738
Abstract
The nocturnal, flightless camel crickets (Rhaphidophoridae) have a global distribution and are believed to have originated prior to the breakup of Pangea. We investigated the phylogeny and the timing of the radiation of East Asian species with mitogenomic data. Initially we analyzed a [...] Read more.
The nocturnal, flightless camel crickets (Rhaphidophoridae) have a global distribution and are believed to have originated prior to the breakup of Pangea. We investigated the phylogeny and the timing of the radiation of East Asian species with mitogenomic data. Initially we analyzed a large taxon dataset (n = 117) using available partial mitochondrial and nuclear DNA sequences to confirm the monophyly of subfamilies and current taxonomy. Our findings support the monophyly of each genus within the subfamily Aemodogryllinae, with a minor inconsistency between taxonomy and phylogeny resolved by resurrection of the genus Gymnaeta Adelung. Fossil-calibrated molecular clock analysis used 11,124 bp alignment of 13 complete mitochondrial protein-coding genes for 20 species of Rhaphidophoridae, with a focus on the neglected Rhaphidophorinae and Aemodogryllinae lineages. Divergence time estimates suggest that the most recent common ancestor of the family lived during the Early Jurassic (189 Mya ± 23 Mya) before Pangea broke into the supercontinents or possibly during the early stage of breakup when Gondwana and Laurasia were still connected by land. The two subfamilies, Rhaphidophorinae and Aemodogryllinae, that overlap in Asia are estimated to have diverged 138 Mya ± 17 Mya, well before the Late Cretaceous northern connection between America and Asia (the Bering Land Bridge). Thus, our extended sampling of species from East Asia and Oceania refutes the importance of continental drift in the evolution of this wingless orthopteran family. Full article
(This article belongs to the Section Insect Systematics, Phylogeny and Evolution)
Show Figures

Figure 1

15 pages, 7518 KB  
Article
De Novo Assembly and Characterization of the Transcriptome of an Omnivorous Camel Cricket (Tachycines meditationis)
by Jun-Hui Lu, De-Long Guan, Sheng-Quan Xu and Huateng Huang
Int. J. Mol. Sci. 2023, 24(4), 4005; https://doi.org/10.3390/ijms24044005 - 16 Feb 2023
Cited by 1 | Viewed by 2304
Abstract
Tachycines meditationis (Orthoptera: Rhaphidophoridae: Tachycines) is a widely distributed insect in eastern Asia. This species is common in urban environments, and its unique omnivorous diet may contribute to its success in various habitats. However, molecular studies on the species are scarce. Here, we [...] Read more.
Tachycines meditationis (Orthoptera: Rhaphidophoridae: Tachycines) is a widely distributed insect in eastern Asia. This species is common in urban environments, and its unique omnivorous diet may contribute to its success in various habitats. However, molecular studies on the species are scarce. Here, we obtained the first transcriptome sequence of T. meditationis and performed preliminary analyses to test whether the evolution of coding sequences fits the expectations based on the species’ ecology. We retrieved 476,495 effective transcripts and annotated 46,593 coding sequences (CDS). We analysed the codon usage and found that directional mutation pressure was the leading cause of codon usage bias in this species. This genome-wide relaxed codon usage pattern in T. meditationis is surprising, given the potentially large population size of this species. Moreover, despite the omnivorous diet, the chemosensory genes of this species do not exhibit codon usage deviating significantly from the genome-level pattern. They also do not seem to experience more gene family expansion than other cave cricket species do. A thorough search for rapidly evolved genes using the dN/dS value showed that genes associated with substance synthesis and metabolic pathways, such as retinol metabolism, aminoacyl-tRNA biosynthesis, and fatty acid metabolism, underwent species-specific positive selection. While some results seem to contradict the species ecology, our transcriptome assembly provides a valuable molecular resource for future studies on camel cricket evolution and molecular genetics for feeding ecology in insects, in general. Full article
Show Figures

Figure 1

40 pages, 12229 KB  
Article
Phylogeny and Integrative Taxonomy of the Genera Gymnaetoides and Pseudotachycines (Orthoptera: Rhaphidophoridae)
by Qidi Zhu, Haijian Wang, Zhijun Zhou and Fuming Shi
Insects 2022, 13(7), 628; https://doi.org/10.3390/insects13070628 - 14 Jul 2022
Cited by 3 | Viewed by 2622
Abstract
The genera Gymnaetoides and Pseudotachycines are endemic to China and are morphologically homogeneous. The few available diagnostic characters make species identification particularly challenging. Species cannot be classified according to the given generic diagnosis, and phylogenetic analyses have not been reported. Here, we reconstruct [...] Read more.
The genera Gymnaetoides and Pseudotachycines are endemic to China and are morphologically homogeneous. The few available diagnostic characters make species identification particularly challenging. Species cannot be classified according to the given generic diagnosis, and phylogenetic analyses have not been reported. Here, we reconstruct the phylogeny using Bayesian inference and maximum likelihood and employ four approaches to delimit species. The results suggest that both Gymnaetoides and Pseudotachycines are paraphyletic. Therefore, we revise their taxonomy based on the combination of morphological characters and molecular data. A new genus Homotachycines Zhu & Shi gen. nov. is erected, and six new combinations are proposed. Species delimitation identifies 15 new species and one new subspecies: Gymnaetoides huangshanensis, G. petalus, G. yangmingensis, G. lushanensis, Pseudotachycines procerus, P. procerus guizhouensis, P. zhengi, P. nephrus, P. sagittus, P. fengyangshanensis, Homotachycines triangulus, H. quadratus, H. baokangensis, H. fusus, H. concavus, and H. qinlingensis sp. nov. Moreover, we find that the shapes of the dorsal lateral lobes and the dorsal median lobe of the male genitalia are also important characters for identifying these genera and that the shapes of the dorsal and lateral sclerites of the male genitalia are suitable for the classifications of species. Full article
(This article belongs to the Section Insect Systematics, Phylogeny and Evolution)
Show Figures

Figure 1

17 pages, 1679 KB  
Article
Ground-Dwelling Invertebrate Abundance Positively Related to Volume of Logging Residues in the Southern Appalachians, USA
by April D. Boggs, Christopher E. Moorman, Dennis W. Hazel, Cathryn H. Greenberg, D. Magdalena Sorger and Clyde E. Sorenson
Forests 2020, 11(11), 1149; https://doi.org/10.3390/f11111149 - 29 Oct 2020
Cited by 4 | Viewed by 3010
Abstract
Invertebrates, especially those dependent on woody debris for a portion of their life cycle, may be greatly impacted by the amount of downed wood retained following timber harvests. To document relationships between invertebrates and logging residues, we sampled invertebrates with pitfall traps placed [...] Read more.
Invertebrates, especially those dependent on woody debris for a portion of their life cycle, may be greatly impacted by the amount of downed wood retained following timber harvests. To document relationships between invertebrates and logging residues, we sampled invertebrates with pitfall traps placed near or far from woody debris in 10 recently (2013–2015) harvested sites in western North Carolina with varying levels of woody debris retention. We measured the groundcover and microclimate at each trap and estimated site-level woody debris volume. We modeled predictors (e.g., site-level woody debris volume, percent woody debris cover at the trap site, site type) of captures of spiders (Araneae), harvestmen (Opiliones), centipedes/millipedes (Chilopoda/Diplopoda), ground beetles (Carabidae), rove beetles (Staphylinidae), other beetles, ants (Formicidae), grasshoppers (Acrididae/Tetrigidae), crickets (Gryllidae), and cave crickets (Rhaphidophoridae). In addition, we modeled ant occurrence at a finer taxonomic resolution, including red imported fire ants (Solenopsis invicta Buren) and 13 other genera/species. Forest type, whether hardwood or white pine (Pinus strobus L.) overstory preharvest, was a predictor of invertebrate response for 21 of 24 taxonomic analyses. Invertebrate captures or the occurrence probability of ants increased with increasing site-level woody debris volume for 13 of the 24 taxa examined and increased with increasing coarse woody debris (CWD; diameter ≥ 10 cm) cover at the trap level for seven of 24 taxa examined. Our results indicate that woody debris in harvested sites is important for the conservation of a majority of the taxa we studied, which is likely because of the unique microclimate offered near/under woody debris. Stand-scale factors typically were more important predictors of invertebrate response than trap-level cover of woody debris. We recommend implementing sustainability strategies (e.g., Biomass Harvesting Guidelines) to retain woody debris scattered across harvested sites to aid in the conservation of invertebrates. Full article
Show Figures

Figure 1

15 pages, 677 KB  
Article
Male Armaments and Reproductive Behavior in “Nutcracker” Camel Crickets (Rhaphidophoridae, Pristoceuthophilus)
by Lauren P. Conroy and David A. Gray
Insects 2015, 6(1), 85-99; https://doi.org/10.3390/insects6010085 - 7 Jan 2015
Cited by 9 | Viewed by 7613
Abstract
Males of many species possess striking weaponry used in intrasexual competition for access to females. Until recently, there were no known cases of male weaponry being used against females in sexual coercion. However, in the camel cricket, Pristoceuthophilus marmoratus, males use modified [...] Read more.
Males of many species possess striking weaponry used in intrasexual competition for access to females. Until recently, there were no known cases of male weaponry being used against females in sexual coercion. However, in the camel cricket, Pristoceuthophilus marmoratus, males use modified hind legs to fight with each other and also to trap females and force them to copulate. To determine whether hind leg armaments serve similar fighting and mating functions in morphologically similar congeners, we performed a comparative survey of armament use in intra- and inter-sexual interactions in four additional species of Pristoceuthophilus (P. arizonae and three undescribed species: P. ‘Huachuca summer,’ P. ‘Madera’ and P. ‘Mt. Pinos’). Intrasexual leg fighting occurred in all species for which trials were performed, and hints of sexual coercion occurred in two species (P. ‘Huachuca summer’ and P. ‘Mt. Pinos’), suggesting additional cases of a uniquely dual-purpose armament. These findings suggest an evolutionary exaptation of hind leg armaments in this genus, wherein an intrasexual fighting weapon took on a secondary function of sexual coercion. Full article
Show Figures

Figure 1

31 pages, 2955 KB  
Article
Exploring Phylogeographic Congruence in a Continental Island System
by Julia Goldberg and Steven A. Trewick
Insects 2011, 2(3), 369-399; https://doi.org/10.3390/insects2030369 - 3 Aug 2011
Cited by 21 | Viewed by 9762
Abstract
A prediction in phylogeographic studies is that patterns of lineage diversity and timing will be similar within the same landscape under the assumption that these lineages have responded to past environmental changes in comparable ways. Eight invertebrate taxa from four different orders were [...] Read more.
A prediction in phylogeographic studies is that patterns of lineage diversity and timing will be similar within the same landscape under the assumption that these lineages have responded to past environmental changes in comparable ways. Eight invertebrate taxa from four different orders were included in this study of mainland New Zealand and Chatham Islands lineages to explore outcomes of island colonization. These comprised two orthopteran genera, one an endemic forest-dwelling genus of cave weta (Rhaphidophoridae, Talitropsis) and the other a grasshopper (Acrididae, Phaulacridum) that inhabits open grassland; four genera of Coleoptera including carabid beetles (Mecodema), stag beetles (Geodorcus), weevils (Hadramphus) and clickbeetles (Amychus); the widespread earwig genus Anisolabis (Dermaptera) that is common on beaches in New Zealand and the Chatham Islands, and an endemic and widespread cockroach genus Celatoblatta (Blattodea). Mitochondrial DNA data were used to reconstruct phylogeographic hypotheses to compare among these taxa. Strikingly, despite a maximum age of the Chathams of ~4 million years there is no concordance among these taxa, in the extent of genetic divergence and partitioning between Chatham and Mainland populations. Some Chatham lineages are represented by insular endemics and others by haplotypes shared with mainland populations. These diverse patterns suggest that combinations of intrinsic (taxon ecology) and extrinsic (extinction and dispersal) factors can result in apparently very different biogeographic outcomes. Full article
(This article belongs to the Special Issue Phylogeographic Syntheses)
Show Figures

Back to TopTop