Sign in to use this feature.

Years

Between: -

Subjects

remove_circle_outline
remove_circle_outline
remove_circle_outline
remove_circle_outline

Journals

Article Types

Countries / Regions

Search Results (6)

Search Parameters:
Keywords = Ranunculus auricomus

Order results
Result details
Results per page
Select all
Export citation of selected articles as:
15 pages, 6680 KB  
Article
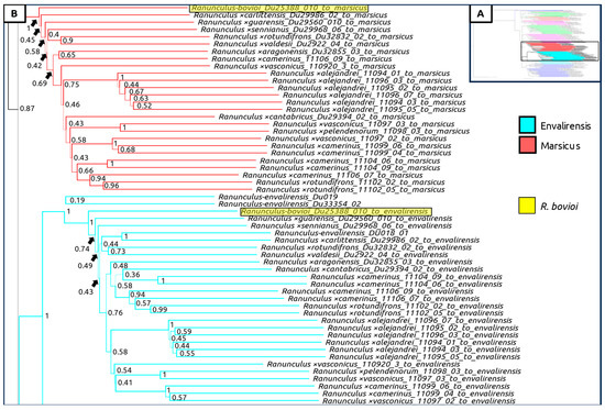
Phylogenomics of Southern European Taxa in the Ranunculus auricomus Species Complex: The Apple Doesn’t Fall Far from the Tree
by John Paul Bradican, Salvatore Tomasello, Francesco Boscutti, Kevin Karbstein and Elvira Hörandl
Plants 2023, 12(21), 3664; https://doi.org/10.3390/plants12213664 - 24 Oct 2023
Cited by 8 | Viewed by 2658
Abstract
The taxonomic status of many Southern European taxa of the Ranunculus auricomus complex remains uncertain despite this region’s proximity to the native ranges of the sexual progenitor species of the complex. We investigated whether additional sexual progenitor species are present in the Mediterranean [...] Read more.
The taxonomic status of many Southern European taxa of the Ranunculus auricomus complex remains uncertain despite this region’s proximity to the native ranges of the sexual progenitor species of the complex. We investigated whether additional sexual progenitor species are present in the Mediterranean region. Utilizing target enrichment of 736 single-copy nuclear gene regions and flow cytometry, we analyzed phylogenomic relationships, the ploidy level, and the reproductive mode in representatives of 16 populations in Southern Europe, with additional sequence data from herbarium collections. Additionally, phased sequence assemblies from suspected nothotaxa were mapped to previously described sexual progenitor species in order to determine hybrid ancestry. We found the majority of Mediterranean taxa to be tetraploid, with hybrid populations propagating primarily via apomixis. Phylogenomic analysis revealed that except for the progenitor species, the Mediterranean taxa are often polyphyletic. Most apomictic taxa showed evidence of mixed heritage from progenitor species, with certain progenitor genotypes having mapped more to the populations from adjacent geographical regions. Geographical trends were found in phylogenetic distance, roughly following an east-to-west longitudinal demarcation of the complex, with apomicts extending to the southern margins. Additionally, we observed post-hybridization divergence between the western and eastern populations of nothotaxa in Southern Europe. Our results support a classification of apomictic populations as nothotaxa, as previously suggested for Central Europe. Full article
Show Figures

Graphical abstract

36 pages, 5246 KB  
Article
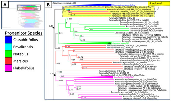
Geometric Morphometric Versus Genomic Patterns in a Large Polyploid Plant Species Complex
by Ladislav Hodač, Kevin Karbstein, Salvatore Tomasello, Jana Wäldchen, John Paul Bradican and Elvira Hörandl
Biology 2023, 12(3), 418; https://doi.org/10.3390/biology12030418 - 9 Mar 2023
Cited by 23 | Viewed by 5581
Abstract
Plant species complexes represent a particularly interesting example of taxonomically complex groups (TCGs), linking hybridization, apomixis, and polyploidy with complex morphological patterns. In such TCGs, mosaic-like character combinations and conflicts of morphological data with molecular phylogenies present a major problem for species classification. [...] Read more.
Plant species complexes represent a particularly interesting example of taxonomically complex groups (TCGs), linking hybridization, apomixis, and polyploidy with complex morphological patterns. In such TCGs, mosaic-like character combinations and conflicts of morphological data with molecular phylogenies present a major problem for species classification. Here, we used the large polyploid apomictic European Ranunculus auricomus complex to study relationships among five diploid sexual progenitor species and 75 polyploid apomictic derivate taxa, based on geometric morphometrics using 11,690 landmarked objects (basal and stem leaves, receptacles), genomic data (97,312 RAD-Seq loci, 48 phased target enrichment genes, 71 plastid regions) from 220 populations. We showed that (1) observed genomic clusters correspond to morphological groupings based on basal leaves and concatenated traits, and morphological groups were best resolved with RAD-Seq data; (2) described apomictic taxa usually overlap within trait morphospace except for those taxa at the space edges; (3) apomictic phenotypes are highly influenced by parental subgenome composition and to a lesser extent by climatic factors; and (4) allopolyploid apomictic taxa, compared to their sexual progenitor, resemble a mosaic of ecological and morphological intermediate to transgressive biotypes. The joint evaluation of phylogenomic, phenotypic, reproductive, and ecological data supports a revision of purely descriptive, subjective traditional morphological classifications. Full article
(This article belongs to the Special Issue Advances in Plant Taxonomy and Systematics)
Show Figures

Figure 1

17 pages, 898 KB  
Article
Evolution of Transcriptomes in Early-Generation Hybrids of the Apomictic Ranunculus auricomus Complex (Ranunculaceae)
by Claudia Paetzold, Birthe H. Barke and Elvira Hörandl
Int. J. Mol. Sci. 2022, 23(22), 13881; https://doi.org/10.3390/ijms232213881 - 10 Nov 2022
Cited by 7 | Viewed by 2096
Abstract
Hybridisation in plants may cause a shift from sexual to asexual seed formation (apomixis). Indeed, natural apomictic plants are usually hybrids, but it is still unclear how hybridisation could trigger the shift to apomixis. The genome evolution of older apomictic lineages is influenced [...] Read more.
Hybridisation in plants may cause a shift from sexual to asexual seed formation (apomixis). Indeed, natural apomictic plants are usually hybrids, but it is still unclear how hybridisation could trigger the shift to apomixis. The genome evolution of older apomictic lineages is influenced by diverse processes such as polyploidy, mutation accumulation, and allelic sequence divergence. To disentangle the effects of hybridisation from these other factors, we analysed the transcriptomes of flowering buds from artificially produced, diploid F2 hybrids of the Ranunculus auricomus complex. The hybrids exhibited unreduced embryo sac formation (apospory) as one important component of apomixis, whereas their parental species were sexual. We revealed 2915 annotated single-copy genes that were mostly under purifying selection according to dN/dS ratios. However, pairwise comparisons revealed, after rigorous filtering, 79 genes under diversifying selection between hybrids and parents, whereby gene annotation assigned ten of them to reproductive processes. Four genes belong to the meiosis-sporogenesis phase (ASY1, APC1, MSP1, and XRI1) and represent, according to literature records, candidate genes for apospory. We conclude that hybridisation could combine novel (or existing) mutations in key developmental genes in certain hybrid lineages, and establish (together with altered gene expression profiles, as observed in other studies) a heritable regulatory mechanism for aposporous development. Full article
(This article belongs to the Special Issue State-of-the-Art Molecular Genetics and Genomics in Germany)
Show Figures

Figure 1

14 pages, 24281 KB  
Article
The Effectiveness of the Sexual Reproduction in Selected Clonal and Nonclonal Species of the Genus Ranunculus
by Dawid Kocot, Ewa Sitek, Barbara Nowak, Anna Kołton, Alina Stachurska-Swakoń and Krystyna Towpasz
Biology 2022, 11(1), 85; https://doi.org/10.3390/biology11010085 - 6 Jan 2022
Cited by 8 | Viewed by 3203
Abstract
Generative processes have been evaluated in six European buttercup species in order to verify the hypothesis that the reproduction efficiency of clonal species is lower than that of nonclonal ones. The study covered common species (Ficaria verna, Ranunculus auricomus, R. [...] Read more.
Generative processes have been evaluated in six European buttercup species in order to verify the hypothesis that the reproduction efficiency of clonal species is lower than that of nonclonal ones. The study covered common species (Ficaria verna, Ranunculus auricomus, R. bulbosus, R. cassubicus, R. lanuginosus) and the endangered R. illyricus. The following properties have been assessed: pollen viability (staining method), pollen grain germination and the pollen-tube elongation in pistil tissues (fluorescence microscopy), seed formation efficiency, seed viability (tetrazolium test) and germination ability by introducing factors interrupting dormancy (low temperature and gibberellin application). Additionally, the pistil morphology was documented for R. bulbosus, R. illyricus and R. cassubicus using SEM techniques. It was demonstrated that the reproductive efficiency, expressed as the production of viable seeds able to germinate, was significantly higher in the species reproducing sexually (especially in R. lanuginosus) compared to the clonal ones. However, the complexity observed leads to separation of an additional group (cluster) of apomictic species: R. auricomus and R. cassubicus, distinguished by the lowest pollen viability and a low ability of the seeds to germinate. In the vegetatively reproducing R. illyricus, the seed formation efficiency was just 13.2% despite the having highest number of pistils in its flowers. The developed seeds of this species observed in our experiment were viable, but in general effective methods to stimulate their germination have not been proposed yet. Here, the first comparative study concerning the biology of sexual reproduction of R. illyricus is presented in the context of its decreasing distribution in natural habitats. Full article
(This article belongs to the Section Developmental and Reproductive Biology)
Show Figures

Figure 1

15 pages, 2487 KB  
Article
Polyploidy Improves Photosynthesis Regulation within the Ranunculus auricomus Complex (Ranunculaceae)
by Fuad Bahrul Ulum, Franz Hadacek and Elvira Hörandl
Biology 2021, 10(8), 811; https://doi.org/10.3390/biology10080811 - 21 Aug 2021
Cited by 15 | Viewed by 3601
Abstract
Polyploidy has substantially contributed to successful plant evolution, and is often connected to a higher resilience to environmental stress. We test the hypothesis that polyploids tolerate light stress better than diploids. The Ranunculus auricomus complex comprises diploid (2x), tetraploid (4x), and hexaploid (6x) [...] Read more.
Polyploidy has substantially contributed to successful plant evolution, and is often connected to a higher resilience to environmental stress. We test the hypothesis that polyploids tolerate light stress better than diploids. The Ranunculus auricomus complex comprises diploid (2x), tetraploid (4x), and hexaploid (6x) cytotypes, the former of which occur in shaded habitats and the latter more in open, sun-exposed habitats in Central Europe. In this study, we experimentally explored the effects of ploidy and photoperiod extension on the efficiency of photosystem II in the three cytotypes in climate growth chambers. Quantum yields and various coefficients that can be calculated from light curve, Kautsky curve, and fluorescent transient OJIP experiments provided support for the hypothesis that, in comparison to diploids, the improved regulation of excess light by more efficient photochemical and non-chemical quenching in polyploids might have facilitated the adaptation to unshaded habitats. We suggest how lower stress levels in reproductive tissues of polyploids might have favored asexual reproduction. Full article
(This article belongs to the Section Plant Science)
Show Figures

Graphical abstract

22 pages, 1632 KB  
Article
Chasing the Apomictic Factors in the Ranunculus auricomus Complex: Exploring Gene Expression Patterns in Microdissected Sexual and Apomictic Ovules
by Marco Pellino, Diego Hojsgaard, Elvira Hörandl and Timothy F. Sharbel
Genes 2020, 11(7), 728; https://doi.org/10.3390/genes11070728 - 30 Jun 2020
Cited by 17 | Viewed by 3459
Abstract
Apomixis, the asexual reproduction via seeds, is associated to polyploidy and hybridization. To identify possible signatures of apomixis, and possible candidate genes underlying the shift from sex to apomixis, microarray-based gene expression patterns of live microdissected ovules at four different developmental stages were [...] Read more.
Apomixis, the asexual reproduction via seeds, is associated to polyploidy and hybridization. To identify possible signatures of apomixis, and possible candidate genes underlying the shift from sex to apomixis, microarray-based gene expression patterns of live microdissected ovules at four different developmental stages were compared between apomictic and sexual individuals of the Ranunculus auricomus complex. Following predictions from previous work on mechanisms underlying apomixis penetrance and expressivity in the genus, gene expression patterns were classified into three categories based on their relative expression in apomicts compared to their sexual parental ancestors. We found evidence of misregulation and differential gene expression between apomicts and sexuals, with the highest number of differences detected during meiosis progression and emergence of aposporous initial (AI) cells, a key developmental stage in the ovule of apomicts where a decision between divergent reproductive pathways takes place. While most of the differentially expressed genes (DEGs) could not be annotated, gene expression was classified into transgressive, parent of origin and ploidy effects. Genes related to gametogenesis and meiosis demonstrated patterns reflective of transgressive and genome dosage effects, which support the hypothesis of a dominant factor controlling apomixis in Ranunculus and modulated by secondary modifiers. Three genes with probable functions in sporogenesis and gametogenesis development are identified and characterized for future studies. Full article
(This article belongs to the Special Issue Molecular Basis of Apomixis in Plants)
Show Figures

Figure 1

Back to TopTop