Sign in to use this feature.

Years

Between: -

Subjects

remove_circle_outline
remove_circle_outline
remove_circle_outline
remove_circle_outline

Journals

Article Types

Countries / Regions

Search Results (5)

Search Parameters:
Keywords = PtrWRKY18

Order results
Result details
Results per page
Select all
Export citation of selected articles as:
22 pages, 5113 KB  
Article
Populus ussuriensis PuWRKY22 Transcription Factor Activates the ABA Receptor PYL4 to Enhance Drought Resistance
by Qiuhui Wang, Danni Li, Lihua Yang, Yu Yang, Shuchao Huang, Yipeng Zhao and Qingjie Guan
Plants 2025, 14(17), 2621; https://doi.org/10.3390/plants14172621 - 23 Aug 2025
Viewed by 1048
Abstract
Drought stress poses a significant threat to tree growth, making the development of drought-resistant species essential for ecological restoration. WRKY transcription factors are critical regulators of plant drought responses; however, the role of WRKY22 in the woody species Populus ussuriensis K. remains unclear. [...] Read more.
Drought stress poses a significant threat to tree growth, making the development of drought-resistant species essential for ecological restoration. WRKY transcription factors are critical regulators of plant drought responses; however, the role of WRKY22 in the woody species Populus ussuriensis K. remains unclear. In this study, the PuWRKY22 gene was cloned from P. ussuriensis via homologous cloning and was found to be highly expressed in leaves and responsive to abscisic acid (ABA) signaling. Subcellular localization confirmed that PuWRKY22 is a nuclear protein. Using fluorescein enzyme complementation assays, PuWRKY22 was shown to bind specifically to W-box cis-elements, indicating its function as a transcriptional regulator. Under ABA and osmotic (sorbitol) stress, the seed germination rate, root growth, and biomass of tobacco and Populus davidiana × Populus bolleana strains overexpressing PuWRKY22 were significantly increased. Additionally, these overexpressed strains exhibited a reduction in reactive oxygen species (ROS) accumulation and a decrease in membrane lipid peroxidation. Transcriptomic analyses revealed that PuWRKY22 activates expression of the ABA receptor gene Ptr.PYL4 (Potri.006G104100.v4.1), which regulates stomatal closure to minimize water loss. Consistent with this, stomatal observations and photosynthetic measurements demonstrated that PuWRKY22 enhances drought tolerance by protecting photosystem II and preserving chlorophyll content. Collectively, this study elucidates the molecular mechanism by which PuWRKY22 enhances drought resistance in woody plants through ABA signaling, providing a foundation for breeding drought-tolerant forest species. Full article
(This article belongs to the Special Issue Drought Responses and Adaptation Mechanisms in Plants, 2nd Edition)
Show Figures

Figure 1

28 pages, 8635 KB  
Article
The Effect of Exogenous Selenium Supplementation on the Nutritional Value and Shelf Life of Lettuce
by Hua Cheng, Xinyu Shi and Linling Li
Agronomy 2024, 14(7), 1380; https://doi.org/10.3390/agronomy14071380 - 27 Jun 2024
Cited by 15 | Viewed by 2526
Abstract
Lettuce (Lactuca sativa) is rich in vitamins, minerals, and bioactive components, serving as an important source of selenium (Se) intake for humans. This study investigated the effects of Se treatment on lettuce using different concentrations of sodium selenite (Na2SeO [...] Read more.
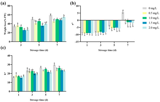
Lettuce (Lactuca sativa) is rich in vitamins, minerals, and bioactive components, serving as an important source of selenium (Se) intake for humans. This study investigated the effects of Se treatment on lettuce using different concentrations of sodium selenite (Na2SeO3), focusing on biomass, physiological indicators, nutritional composition, and physiological changes during storage. Through correlation analysis of the transcriptome and Se species, the absorption and conversion mechanisms of Se in lettuce were revealed. The results showed that Se treatment initially increased the chlorophyll content in lettuce, followed by a decrease. Soluble sugar, soluble protein, total phenols, and anthocyanins increased at low Se concentrations but decreased at high concentrations. Flavonoid content decreased only at 1 mg/L Se, while other treatments were higher than the control group. GSH content and superoxide dismutase, catalase, and peroxidase activities initially increased and then decreased, while malondialdehyde (MDA) content first decreased and then increased. Five Se species, including Se (IV), Se (VI), selenocysteine (SeCys2), selenomethionine (SeMet), and methylselenocysteine (MeSeCys), were detected in lettuce leaves after Se treatment, with SeMet being the most abundant. During storage, Se-treated lettuce exhibited lower weight loss, a*, b*, browning index, and color difference (ΔE) values compared to the control group. CAT and POD activities and GSH content also followed a trend of initial increase followed by a decrease. Transcriptome data analysis revealed that genes such as MYB1, RPK1, PTR44, NTRC, WRKY7, and CSLD3 were associated with the stress response of Se-treated lettuce. Full article
(This article belongs to the Section Innovative Cropping Systems)
Show Figures

Figure 1

15 pages, 2487 KB  
Article
Revealing the Inhibition of Tea Cultivar ‘Ziyan’ Root Growth Caused by High Nitrogen Based on Physiological, Metabolite, and Transcriptome Analyses
by Wengang Xie, Wei Chen, Dandan Tang, Xiaoqin Tan, Yang Yang, Liqiang Tan and Qian Tang
Agronomy 2023, 13(4), 968; https://doi.org/10.3390/agronomy13040968 - 24 Mar 2023
Cited by 8 | Viewed by 2833
Abstract
Nitrogen (N) is a key regulator in the growth of tea plants and the synthesis of amino acids (AAs) and related secondary metabolites, thus affecting the yield and quality of tea leaves. Increased N fertilization significantly improves the yield and quality of tea [...] Read more.
Nitrogen (N) is a key regulator in the growth of tea plants and the synthesis of amino acids (AAs) and related secondary metabolites, thus affecting the yield and quality of tea leaves. Increased N fertilization significantly improves the yield and quality of tea plants, but applying excess nitrogen wastes resources and causes pollution problems. Herein, we employed morphological, physiological, metabolomic, and RNA-seq methods to study the response of ‘Ziyan’ roots to high N. High N supply induced an increase in arginine (Arg), asparagine (Asn), and glutamine (Gln) in roots and simultaneously decreased sucrose, polyphenols, and caffeine contents. High N reduced the length, volume, number, and activity of the roots by 10.63%, 25.00%, 26.95%, and 14.50%, respectively, which inhibited ‘Ziyan’ root growth, probably by disturbing the regulation of carbon and nitrogen metabolism in the tea plant. According to the Kyoto Encyclopedia of Genes and Genome (KEGG) enrichment analysis, AAs, flavonoids, and flavonol-related pathways were relatively active after supplying high N. In addition, the transcriptome analysis identified NRT1/PTR and GOGAT as key genes, and the transcription factors (e.g., AP2/ERF, MYB, and WRKY) and auxins were actively involved in the high N stress response of ‘Ziyan’ roots. These findings will help us understand the adaptive mechanism of high N supply in tea tree roots and provide a reference for guiding the fertilization of ‘Ziyan’ tea plants. Full article
(This article belongs to the Special Issue Advances in Tea Agronomy: From Yield to Quality — Volume II)
Show Figures

Figure 1

12 pages, 3256 KB  
Article
Overexpression of the Poplar WRKY51 Transcription Factor Enhances Salt Tolerance in Arabidopsis thaliana
by Yangyan Zhou, Qing Li and Yue Zhang
Forests 2023, 14(2), 191; https://doi.org/10.3390/f14020191 - 18 Jan 2023
Cited by 10 | Viewed by 3264
Abstract
Salt is a severe environmental stressor that affects growth and development in plants. It is significant to enhance the salt tolerance in plants. In this study, a salt-responsive WRKY transcription factor PtrWRKY51 was isolated from Populus trichocarpa (clone ‘Nisqually-1′). PtrWRKY51 was highly expressed [...] Read more.
Salt is a severe environmental stressor that affects growth and development in plants. It is significant to enhance the salt tolerance in plants. In this study, a salt-responsive WRKY transcription factor PtrWRKY51 was isolated from Populus trichocarpa (clone ‘Nisqually-1′). PtrWRKY51 was highly expressed in mature leaves and root and induced by salt stress. The PtrWRKY51 was overexpressed in Arabidopsis to investigate its biological functions. Compared with Col-0 lines, Overexpressed lines had an increase in germination rate of seed, root length, higher photosynthetic rate, instantaneous leaf WUE, chlorophyll content to improve salt tolerance under salt stress conditions. In contrast, compared to overexpressed and Col-0 lines, the mutant wrky51 was more sensitive to salt stress with lower photosynthetic rate and WUE. Additionally, it was found that the complementary lines (wrky51/ PtrWRKY51) had almost the same salt response as Col-0. In conclusion, PtrWRKY51 is a potential target in the enhancement of poplar tolerance by genetic engineering strategies. Full article
(This article belongs to the Special Issue Strategies for Tree Improvement under Stress Conditions)
Show Figures

Figure 1

17 pages, 6333 KB  
Article
Heterologous Expression of Poplar WRKY18/35 Paralogs in Arabidopsis Reveals Their Antagonistic Regulation on Pathogen Resistance and Abiotic Stress Tolerance via Variable Hormonal Pathways
by Li Guo, Chaofeng Li, Yuanzhong Jiang, Keming Luo and Changzheng Xu
Int. J. Mol. Sci. 2020, 21(15), 5440; https://doi.org/10.3390/ijms21155440 - 30 Jul 2020
Cited by 16 | Viewed by 3657
Abstract
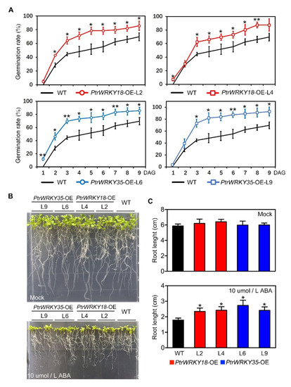
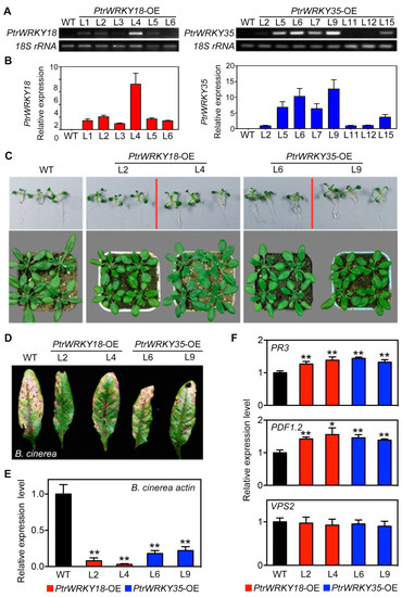
WRKY transcription factors (WRKY TFs) are one of the largest protein families in plants, and most of them play vital roles in response to biotic and abiotic stresses by regulating related signaling pathways. In this study, we isolated two WRKY TF genes PtrWRKY18 [...] Read more.
WRKY transcription factors (WRKY TFs) are one of the largest protein families in plants, and most of them play vital roles in response to biotic and abiotic stresses by regulating related signaling pathways. In this study, we isolated two WRKY TF genes PtrWRKY18 and PtrWRKY35 from Populustrichocarpa and overexpressed them in Arabidopsis. Expression pattern analyses showed that PtrWRKY18 and PtrWRKY35 respond to salicylic acid (SA), methyl JA (MeJA), abscisic acid (ABA), B. cinereal, and P. syringae treatment. The transgenic plants conferred higher B. cinerea tolerance than wild-type (WT) plants, and real-time quantitative (qRT)-PCR assays showed that PR3 and PDF1.2 had higher expression levels in transgenic plants, which was consistent with their tolerance to B. cinereal. The transgenic plants showed lower P. syringae tolerance than WT plants, and qRT-PCR analysis (PR1, PR2, and NPR1) also corresponded to this phenotype. Germination rate and root analysis showed that the transgenic plants are less sensitive to ABA, which leads to the reduced tolerance to osmotic stress and the increase of the death ratio and stomatal aperture. Compared with WT plants, a series of ABA-related genes (RD29A, ABO3, ABI4, ABI5, and DREB1A) were significantly down-regulated in PtrWRKY18 and PtrWRKY35 overexpression plants. All of these results demonstrated that the two WRKY TFs are multifunctional transcription factors in plant resistance. Full article
(This article belongs to the Section Molecular Plant Sciences)
Show Figures

Figure 1

Back to TopTop