Sign in to use this feature.

Years

Between: -

Subjects

remove_circle_outline
remove_circle_outline
remove_circle_outline
remove_circle_outline

Journals

Article Types

Countries / Regions

Search Results (5)

Search Parameters:
Keywords = Pomegranate honey

Order results
Result details
Results per page
Select all
Export citation of selected articles as:
34 pages, 2625 KB  
Review
Nutritional Impact on Breast Cancer in Menopausal and Post-Menopausal Patients Treated with Aromatase Inhibitors
by Roxana Popescu, Corina Flangea, Daliborca Cristina Vlad, Ionut Marcel Cobec, Peter Seropian, Cristina Doriana Marina, Tania Vlad, Andrei Luca Dumitrascu and Daniela Puscasiu
Cancers 2026, 18(1), 73; https://doi.org/10.3390/cancers18010073 - 25 Dec 2025
Viewed by 395
Abstract
Background/Objectives: Aromatase inhibitors (AIs)—specifically, letrozole, anastrozole and exemestane—represent the current gold standard for patients with estrogen-receptor-positive breast cancer (ER + BC). This narrative review highlights potential interactions between nutrients and AIs, elucidating their molecular mechanisms involved. Methods: A comprehensive search was [...] Read more.
Background/Objectives: Aromatase inhibitors (AIs)—specifically, letrozole, anastrozole and exemestane—represent the current gold standard for patients with estrogen-receptor-positive breast cancer (ER + BC). This narrative review highlights potential interactions between nutrients and AIs, elucidating their molecular mechanisms involved. Methods: A comprehensive search was conducted across the PubMed, ScienceDirect, Google Scholar, and Scopus databases to identify scientific publications and elucidate recommended dietary regimes for ER + BC patients treated with AIs. Results: Certain bioactive substances found in licorice, rosemary, juniper, cannabis, and citrus fruits exhibit intrinsic aromatase-inhibiting effects. Additionally, other nutrients and compounds—including honey, ginger, turmeric, sweet potatoes, pomegranates, bitter melon, dark sweet cherries, resveratrol, and vitamins D and C—contribute to treatment outcomes through their demonstrated antiproliferative properties. Certain natural compounds, such as soy, cow’s milk, sesame seeds, and sesame oil, require caution due to their potential estrogen-like effects which could diminish the anti-estrogenic efficacy of AIs. Conclusions: These considerations hold significant weight in this context, as the management of oncological patients—particularly women with ER + BC—requires an integrated perspective. Antineoplastic treatment must be supported by appropriate nutrition to enhance antitumor efficacy and improve the patient’s quality of life. The data presented herein are derived from in vitro, in silico, and animal model studies and await validation in large patient cohorts. Nevertheless, these findings pave the way for future research to elucidate these molecular phenomena in humans and to establish clinically significant conclusions for ER + BC patients. Full article
(This article belongs to the Special Issue Clinical Treatment and Prognosis of Breast Cancer)
Show Figures

Figure 1

14 pages, 261 KB  
Article
Impact of Sugar Type Addition and Fermentation Temperature on Pomegranate Alcoholic Beverage Production and Characteristics
by Evangelos Kokkinomagoulos, Anastasios Nikolaou, Yiannis Kourkoutas, Costas G. Biliaderis and Panagiotis Kandylis
Antioxidants 2021, 10(6), 889; https://doi.org/10.3390/antiox10060889 - 1 Jun 2021
Cited by 8 | Viewed by 4908
Abstract
The present study focuses on the production of pomegranate alcoholic beverage (PAB) from juice of the Wonderful variety. The effect of fermentation temperature (15 and 25 °C) and type of sugar added (adjustment to 20 °Brix) on the physicochemical characteristics, bioactive compounds, and [...] Read more.
The present study focuses on the production of pomegranate alcoholic beverage (PAB) from juice of the Wonderful variety. The effect of fermentation temperature (15 and 25 °C) and type of sugar added (adjustment to 20 °Brix) on the physicochemical characteristics, bioactive compounds, and volatile composition were studied. Sucrose, concentrated pomegranate juice, concentrated grape juice, and honey were used to increase the initial sugar content. The produced PABs contained ethanol in concentrations ranging from 7.9 to 10.0% v/v and glycerol from 4.8 to 6.1 g L−1. A decrease in total phenolics content, free radical-scavenging activity, and total monomeric anthocyanin content was observed following fermentation. Total flavonoids content appeared to increase after fermentation only in the cases of concentrated pomegranate and grape juice addition. In general, 22 volatile compounds were identified in PABs (13 esters, 2 fatty acids, and 7 alcohols). Major compounds detected were 3-methyl-1-butanol, 2-methyl-1-butanol, 2-phenylethanol, and ethyl acetate. These findings demonstrate the production prospect of PABs with increased ethanol content, while elaborating on the importance of fermentation temperature and the differences between the selected types of added sugars on end-product composition. Full article
(This article belongs to the Special Issue Antioxidants and Bioactive Compounds in Fermented Foods)
16 pages, 1967 KB  
Article
Chemical Analyses and Antimicrobial Activity of Nine Kinds of Unifloral Chinese Honeys Compared to Manuka Honey (12+ and 20+)
by Yan-Zheng Zhang, Juan-Juan Si, Shan-Shan Li, Guo-Zhi Zhang, Shuai Wang, Huo-Qing Zheng and Fu-Liang Hu
Molecules 2021, 26(9), 2778; https://doi.org/10.3390/molecules26092778 - 8 May 2021
Cited by 34 | Viewed by 5492
Abstract
Honey has good antimicrobial properties and can be used for medical treatment. The antimicrobial properties of unifloral honey varieties are different. In this study, we evaluated the antimicrobial and antioxidant activities of nine kinds of Chinese monofloral honeys. In addition, headspace gas chromatography-ion [...] Read more.
Honey has good antimicrobial properties and can be used for medical treatment. The antimicrobial properties of unifloral honey varieties are different. In this study, we evaluated the antimicrobial and antioxidant activities of nine kinds of Chinese monofloral honeys. In addition, headspace gas chromatography-ion mobility spectrometry (HS-GC-IMS) technology was used to detect their volatile components. The relevant results are as follows: 1. The agar diffusion test showed that the diameter of inhibition zone against Staphylococcus aureus of Fennel honey (21.50 ± 0.41 mm), Agastache honey (20.74 ± 0.37 mm), and Pomegranate honey (18.16 ± 0.11 mm) was larger than that of Manuka 12+ honey (14.27 ± 0.10 mm) and Manuka 20+ honey (16.52 ± 0.12 mm). The antimicrobial activity of Chinese honey depends on hydrogen peroxide. 2. The total antioxidant capacity of Fennel honey, Agastache honey, and Pomegranate honey was higher than that of other Chinese honeys. There was a significant positive correlation between the total antioxidant capacity and the total phenol content of Chinese honey (r = 0.958). The correlation coefficient between the chroma value of Chinese honey and the total antioxidant and the diameter of inhibition zone was 0.940 and 0.746, respectively. The analyzed dark honeys had better antimicrobial and antioxidant activities. 3. There were significant differences in volatile components among Fennel honey, Agastache honey, Pomegranate honey, and Manuka honey. Hexanal-D and Heptanol were the characteristic components of Fennel honey and Pomegranate honey, respectively. Ethyl 2-methylbutyrate and 3-methylpentanoic acids were the unique compounds of Agastache honey. The flavor fingerprints of the honey samples from different plants can be successfully built using HS-GC-IMS and principal component analysis (PCA) based on their volatile compounds. Fennel honey, Agastache honey, and Pomegranate honey are Chinese honey varieties with excellent antimicrobial properties, and have the potential to be developed into medical grade honey. Full article
(This article belongs to the Section Natural Products Chemistry)
Show Figures

Graphical abstract

19 pages, 4180 KB  
Article
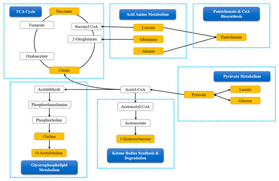
Serum Metabolomics Profiling of Commercially Mixed Functional Foods—Effects in Beta-Amyloid Induced Rats Measured Using 1H NMR Spectroscopy
by Nur Hasnieza Mohd Rosli, Hanis Mastura Yahya, Farah Wahida Ibrahim, Suzana Shahar, Intan Safinar Ismail, Amalina Ahmad Azam and Nor Fadilah Rajab
Nutrients 2020, 12(12), 3812; https://doi.org/10.3390/nu12123812 - 12 Dec 2020
Cited by 6 | Viewed by 3478
Abstract
Functional foods such as pomegranate, dates and honey were shown by various previous studies to individually have a neuroprotective effect, especially in neurodegenerative disease such as Alzheimer’s disease (AD). In this novel and original study, an 1H NMR spectroscopy tool was used [...] Read more.
Functional foods such as pomegranate, dates and honey were shown by various previous studies to individually have a neuroprotective effect, especially in neurodegenerative disease such as Alzheimer’s disease (AD). In this novel and original study, an 1H NMR spectroscopy tool was used to identify the metabolic neuroprotective mechanism of commercially mixed functional foods (MFF) consisting of pomegranate, dates and honey, in rats injected with amyloid-beta 1-42 (Aβ-42). Forty-five male albino Wistar rats were randomly divided into five groups: NC (0.9% normal saline treatment + phosphate buffer solution (PBS) solution injection), Abeta (0.9% normal saline treatment + 0.2 µg/µL Aβ-42 injection), MFF (4 mL/kg MFF treatment + PBS solution injection), Abeta–MFF (4 mL/kg MFF treatment + 0.2 µg/µL Aβ-42 injection) and Abeta–NAC (150 mg/kg N-acetylcysteine + 0.2 µg/µL Aβ-42 injection). Based on the results, the MFF and NAC treatment improved the spatial memory and learning using Y-maze. In the metabolic analysis, a total of 12 metabolites were identified, for which levels changed significantly among the treatment groups. Systematic metabolic pathway analysis found that the MFF and NAC treatments provided a neuroprotective effect in Aβ-42 injected rats by improving the acid amino and energy metabolisms. Overall, this finding showed that MFF might serve as a potential neuroprotective functional food for the prevention of AD. Full article
(This article belongs to the Section Nutritional Epidemiology)
Show Figures

Figure 1

17 pages, 1229 KB  
Article
Quality Parameters and Consumer Acceptance of Jelly Candies Based on Pomegranate Juice “Mollar de Elche
by Marina Cano-Lamadrid, Ángel Calín-Sánchez, Jesús Clemente-Villalba, Francisca Hernández, Ángel A. Carbonell-Barrachina, Esther Sendra and Aneta Wojdyło
Foods 2020, 9(4), 516; https://doi.org/10.3390/foods9040516 - 20 Apr 2020
Cited by 68 | Viewed by 14323
Abstract
There is an upward trend towards reducing or suppressing additives in foods, as well as reducing the use of E-numbers in labels providing clean label foods. Therefore, the development of confectionary products based exclusively on natural ingredients with antioxidant properties may offer valuable [...] Read more.
There is an upward trend towards reducing or suppressing additives in foods, as well as reducing the use of E-numbers in labels providing clean label foods. Therefore, the development of confectionary products based exclusively on natural ingredients with antioxidant properties may offer valuable solutions to the confectionery industry. Fruit juices and purées may provide functional and organoleptic properties in jelly candies in a natural way. The consumption of pomegranate fruit and derivative products has increased due to their association with health benefits. The aim of this study was to determine consumer insights about pomegranate-based jellies, cultivar “Mollar de Elche”, as affected by formulation (100% pomegranate juice or 50%–50% pomegranate juice–apple purée) and type of sweetener (sugar or honey), and to link affective and descriptive data from sensory studies. The most valued quality parameter of pomegranate products, red color (measured by the green–red coordinate, a*), was not negatively affected by jelly preparation. It was determined that the main liking drivers for pomegranate jellies were intense red color and high brightness. The results might be used by pomegranate processing companies to improve their manufacturing protocols and to develop successful products meeting consumer demands and needs. The formulation containing 20% gelatin, pure “Mollar de Elche” pomegranate juice, 1% citric acid, and sucrose as sweetener provided the best quality of jellies in terms of color, texture, antioxidant capacity, and sensory attributes. Full article
(This article belongs to the Special Issue Flavor and Aroma Analysis as a Tool for Quality Control of Foods)
Show Figures

Graphical abstract

Back to TopTop