Sign in to use this feature.

Years

Between: -

Subjects

remove_circle_outline
remove_circle_outline
remove_circle_outline
remove_circle_outline
remove_circle_outline

Journals

Article Types

Countries / Regions

Search Results (5)

Search Parameters:
Keywords = Oudemansiella raphanipies

Order results
Result details
Results per page
Select all
Export citation of selected articles as:
28 pages, 11495 KB  
Article
A Pipeline for Mushroom Mass Estimation Based on Phenotypic Parameters: A Multiple Oudemansiella raphanipies Model
by Hua Yin, Danying Lei, Anping Xiong, Lu Yuan, Minghui Chen, Yilu Xu, Yinglong Wang, Hui Xiao and Quan Wei
Agronomy 2026, 16(1), 124; https://doi.org/10.3390/agronomy16010124 - 4 Jan 2026
Viewed by 157
Abstract
Estimating the mass of Oudemansiella raphanipies quickly and accurately is indispensable in optimizing post-harvest packaging processes. Traditional methods typically involve manual grading followed by weighing with a balance, which is inefficient and labor-intensive. To address the challenges encountered in actual production scenarios, in [...] Read more.
Estimating the mass of Oudemansiella raphanipies quickly and accurately is indispensable in optimizing post-harvest packaging processes. Traditional methods typically involve manual grading followed by weighing with a balance, which is inefficient and labor-intensive. To address the challenges encountered in actual production scenarios, in this work, we developed a novel pipeline for estimating the mass of multiple Oudemansiella raphanipies. To achieve this goal, an enhanced deep learning (DL) algorithm for instance segmentation and a machine learning (ML) model for mass prediction were introduced. On one hand, to segment multiple samples in the same image, a novel instance segmentation network named FinePoint-ORSeg was applied to obtain the finer edges of samples, by integrating an edge attention module to improve the fineness of the edges. On the other hand, for individual samples, a novel cap–stem segmentation approach was applied and 18 phenotypic parameters were obtained. Furthermore, principal component analysis (PCA) was utilized to reduce the redundancy among features. Combining the two aspects mentioned above, the mass was computed by an exponential GPR model with seven principal components. In terms of segmentation performance, our model outperforms the original Mask R-CNN; the AP, AP50, AP75, and APs are improved by 2%, 0.7%, 1.9%, and 0.3%, respectively. Additionally, our model outperforms other networks such as YOLACT, SOLOV2, and Mask R-CNN with Swin. As for mass estimation, the results show that the average coefficient of variation (CV) of a single sample mass in different attitudes is 6.81%. Moreover, the average mean absolute percentage error (MAPE) for multiple samples is 8.53%. Overall, the experimental results indicate that the proposed method is time-saving, non-destructive, and accurate. This can provide a reference for research on post-harvest packaging technology for Oudemansiella raphanipies. Full article
(This article belongs to the Special Issue Novel Studies in High-Throughput Plant Phenomics)
Show Figures

Figure 1

23 pages, 4745 KB  
Article
Extraction, Isolation, Screening, and Preliminary Characterization of Polysaccharides with Anti–Oxidant Activities from Oudemansiella raphanipies
by Junqiang Qiu, Wang Shi, Jingnan Miao, Hui Hu and Yanan Gao
Polymers 2023, 15(13), 2917; https://doi.org/10.3390/polym15132917 - 30 Jun 2023
Cited by 11 | Viewed by 2316
Abstract
Response surface methodology (RSM) was used to find the optimal extraction process of Oudemansiella raphanipies polysaccharides (ORPs). The results showed that the optimal extraction parameters were an alkali concentration of 0.02 mol/L, a ratio of material to liquid of 1:112.7 g/mL, an extraction temperature [...] Read more.
Response surface methodology (RSM) was used to find the optimal extraction process of Oudemansiella raphanipies polysaccharides (ORPs). The results showed that the optimal extraction parameters were an alkali concentration of 0.02 mol/L, a ratio of material to liquid of 1:112.7 g/mL, an extraction temperature of 66.0 °C, and an extraction time of 4.0 h. Under the optimal conditions, the yield of ORPs was raised to 16.2 ± 0.1%. The antioxidant activities of ORPs–I~V were determined and compared, and ORPs–V was further purified by chromatography, with an average molecular weight (Mw) of 18.86 kDa. The structure of ORPs–V was determined by Fourier transform–infrared spectroscopy (FT–IR), monosaccharide analysis, and nuclear magnetic resonance (NMR) spectroscopy. The ORPs–V comprised fucose, rhamnose, arabinose, glucose, galactose, mannose, xylose, fructose, galacturonic acid, and glucuronic acid at a ratio of 1.73:1.20:1.13:2.87:8.71:2.89:1.42:0.81. Compared to other ORPs, ORPs–V showed the strongest antioxidant activities (ABTS radical cation, hydroxyl radical and DPPH scavenging activities, and reducing power), and were able to significantly increase the activities of superoxide dismutase, catalase, lactate dehydrogenase, and glutathione peroxidase. However, they reduced the malondialdehyde content in mice fed a high-fat diet. These results indicate that ORPs–V may be good anti–oxidant agents to be applied in functional foods. Full article
(This article belongs to the Special Issue Polymers in Food Science)
Show Figures

Figure 1

17 pages, 10502 KB  
Article
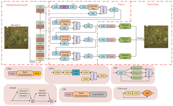
A Novel Method of Situ Measurement Algorithm for Oudemansiella raphanipies Caps Based on YOLO v4 and Distance Filtering
by Hua Yin, Jingling Xu, Yinglong Wang, Dianming Hu and Wenlong Yi
Agronomy 2023, 13(1), 134; https://doi.org/10.3390/agronomy13010134 - 30 Dec 2022
Cited by 11 | Viewed by 2646
Abstract
Oudemansiella raphanipies has gradually gained more and more popularity in the market for its delicious taste, while enhancing human immunity and regulating human body functions as well. To achieve the high-throughput and automatic monitoring of the phenotypes of Oudemansiella raphanipies, a novel [...] Read more.
Oudemansiella raphanipies has gradually gained more and more popularity in the market for its delicious taste, while enhancing human immunity and regulating human body functions as well. To achieve the high-throughput and automatic monitoring of the phenotypes of Oudemansiella raphanipies, a novel method, based on YOLO v4 and Distance Filter (DF), was proposed for high-precision diameter estimation of Oudemansiella raphanipies caps. To begin with, a dataset of Oudemansiella raphanipies was established by the laboratory cultivation and collection of factory samples. The improved YOLO v4 target detection model with added CBAM modules to each convolution block in the backbone was trained to locate the caps and, thus, obtain an approximate bounding box. Secondly, the approximate contour of the cap was gained through the H component, canny edge detection operators, and distance filtering to conduct the noise elimination. Finally, the center of the fitted circle and its accurate contour of the cap could be obtained by the constrained least square method, and the diameter of the fitted circle was estimated by the calibration data. The results of practical tests showed that this method achieved an accuracy of 95.36% in recognizing Oudemansiella raphanipies caps in the growing bed, and the fitting effect of caps was superior to Circle Hough Transform (CHT), the least square method (LS), and Ransac, with no manual adjustment on parameters. Compared with the manual measurement, the mean absolute error (MAE) of this method was 0.77 mm, the coefficient of determination (R2) was 0.95, and the root mean square error (RMSE) was 0.96 mm. Therefore, the model had high-cost performance and could meet the needs of continuous and long-term tracking of the cap shape of Oudemansiella raphanipies, providing the basis for future high-throughput breeding and machine picking. Full article
Show Figures

Figure 1

16 pages, 4804 KB  
Article
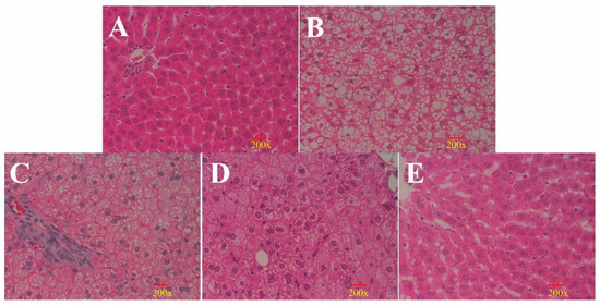
Oudemansiella raphanipies Polysaccharides Improve Lipid Metabolism Disorders in Murine High-Fat Diet-Induced Non-Alcoholic Fatty Liver Disease
by Haitao Jiang, Hua Zhu, Guangming Huo, Shengjie Li, Yulong Wu, Feng Zhou, Chun Hua and Qiuhui Hu
Nutrients 2022, 14(19), 4092; https://doi.org/10.3390/nu14194092 - 1 Oct 2022
Cited by 16 | Viewed by 3118
Abstract
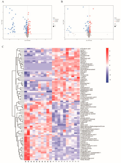
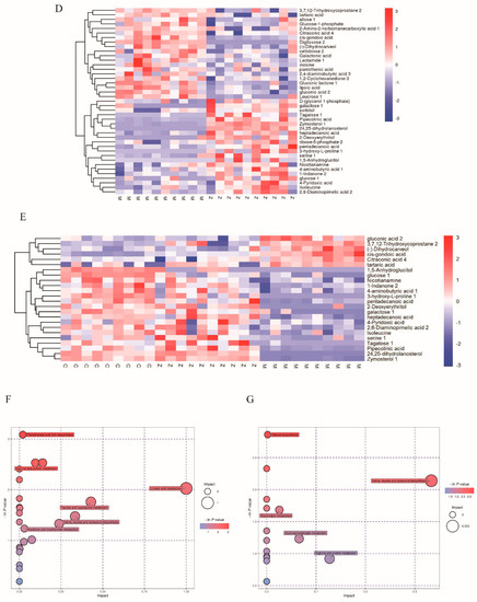
Oudemansiella raphanipies, also called “Edible Queen,” is a mushroom that possesses antioxidant, anti-inflammatory, anti-bacterial, anti-tumor and immunity-enhancing properties. The present study aimed to assess the effect of O. raphanipies-derived polysaccharide (ORPS) on the progression of nonalcoholic fatty liver disease (NAFLD) in [...] Read more.
Oudemansiella raphanipies, also called “Edible Queen,” is a mushroom that possesses antioxidant, anti-inflammatory, anti-bacterial, anti-tumor and immunity-enhancing properties. The present study aimed to assess the effect of O. raphanipies-derived polysaccharide (ORPS) on the progression of nonalcoholic fatty liver disease (NAFLD) in mice. We studied the structure of ORPS-1 by high-performance gel permeation chromatography (HPGPC), ion chromatography-mass spectrometry (GC-MS), and Fourier transform-infrared spectroscopy (FT-IR). ORPS-1 mainly comprised galactose, fucose, glucose, mannose, and xylose, following an 18:6:6:4:1 molar ratio. In addition, the therapeutic effect as well as a potential mechanism of ORPS-1 in the treatment of high-fat diet (HFD)-induced NAFLD were investigated. The results showed that ORPS-1 improved liver function, ameliorated liver steatosis, and reduced lipid droplet accumulation in HFD mice. A metabolomics approach with GC-MS was utilized to evaluate liver improvement by ORPS-1 treatment. Principal component analysis showed that liver metabolic profiling was significantly altered by HFD feeding or treatment with an intermediate dose of ORPS-1 in mice compared with that of control mice. By investigating the metabolic pathways with identified biomarkers, various pathways such as steroid biosynthesis, valine, leucine, and isoleucine biosynthesis, glycerol phospholipid metabolism, glyceride metabolism, and arginine and proline metabolism in HFD mice were observed to be significantly influenced by ORPS-1 treatment. The results indicate ORPS-1 metabolic effects on liver tissues, provide methods for assessing the molecular impact of ORPS-1 on NAFLD, and suggest the potential mechanism underlying its health benefits. Full article
(This article belongs to the Section Carbohydrates)
Show Figures

Figure 1

14 pages, 1162 KB  
Article
Effect of Oudemansiella raphanipies Powder on Physicochemical and Textural Properties, Water Distribution and Protein Conformation of Lower-Fat Pork Meat Batter
by Yingying Zhao, Yanqiu Wang, Ke Li and Igor Mazurenko
Foods 2022, 11(17), 2623; https://doi.org/10.3390/foods11172623 - 29 Aug 2022
Cited by 6 | Viewed by 3026
Abstract
The effects of the addition of different amounts (0%, 1%, 2%, 3% and 4%) of Oudemansiella raphanipies powder (ORP) to lower-fat pork batter on its physicochemical, textural and rheological properties, water distribution and protein conformation were evaluated. The results showed that the addition [...] Read more.
The effects of the addition of different amounts (0%, 1%, 2%, 3% and 4%) of Oudemansiella raphanipies powder (ORP) to lower-fat pork batter on its physicochemical, textural and rheological properties, water distribution and protein conformation were evaluated. The results showed that the addition of ORP from 0% to 4% significantly decreased the pH and L* value of pork batter (p < 0.05); however, it also increased the a* value and enhanced the cooking yield of pork batter from 77% to 92%. Pork batter with 1–2% ORP added had an improved texture profile and a higher storage modulus (G’), but the addition of 3–4% ORP resulted in an inferior texture of pork batter and G’. LF-NMR showed that the addition of ORP significantly increased the peak area ratio of immobile water and reduced the peak area ratio of free water (p < 0.05). ORP significantly affected protein secondary structure of pork batter. The α-helix content of pork batter with 1–2% ORP decreased and β-sheet content increased. Overall, the addition level of 1–2% ORP effectively improved the texture and water holding capacity of lower-fat emulsified sausage and provides a new reference for developing nutritional meat products. Full article
Show Figures

Graphical abstract

Back to TopTop