Sign in to use this feature.

Years

Between: -

Subjects

remove_circle_outline
remove_circle_outline
remove_circle_outline
remove_circle_outline
remove_circle_outline
remove_circle_outline
remove_circle_outline
remove_circle_outline
remove_circle_outline

Journals

Article Types

Countries / Regions

Search Results (34)

Search Parameters:
Keywords = NV index

Order results
Result details
Results per page
Select all
Export citation of selected articles as:
13 pages, 2615 KB  
Article
Chromaticity Study of Yellow HTHP Lab-Grown Diamonds Based on Spectroscopy
by Zhuchun Peng, Yicong Sun, Mingming Xie, Zheng Zhang, Bin Meng, Siqi Yang and Endong Zu
Crystals 2025, 15(11), 942; https://doi.org/10.3390/cryst15110942 - 31 Oct 2025
Viewed by 246
Abstract
In recent years, lab-grown diamonds have become more popular in both domestic and international markets for their rich color palette. Research on yellow lab-grown diamonds has primarily focused on spectroscopic and defect characteristics currently, while the study has largely focused on nitrogen content [...] Read more.
In recent years, lab-grown diamonds have become more popular in both domestic and international markets for their rich color palette. Research on yellow lab-grown diamonds has primarily focused on spectroscopic and defect characteristics currently, while the study has largely focused on nitrogen content and related color-causing mechanisms, such as NV series defects. However, the relationship between nitrogen content and defects and color is limited. In this study, eight lab-grown diamonds with varying yellow shades were selected as samples to be studied by photoluminescence spectra, infrared spectra, Raman spectra, and colorimetry testing. Based on the colorimetric parameters L*, a*, and b*, the standard formula for the yellowness index, the intensities of the NV0 and NV peaks in the photoluminescence spectra and the absorptivity in the infrared spectra, the hue angle h, the yellowness index YI E313, the concentration ratio of NV defect in NV color centers R, and the nitrogen content NC were calculated. Results indicate that characteristic peaks of NV series defects as a specific photoluminescence signature, notably the absence of [Si-V] defect, demonstrate that the samples are high-temperature, high-pressure diamonds derived from graphite that underwent post-growth irradiation. The specific infrared signature indicates that the type of samples is type Ib, attributed to isolated nitrogen (C aggregate). The intrinsic peak of diamond is detected in Raman spectra, with symmetric stretching vibrations of C and N and the ‘D’ peak of graphite is detected as well. Meanwhile, the yellowness index shows a negative correlation with hue angle, a positive correlation with concentration ratio, and a positive linear correlation with nitrogen content, the equation y = 0.17x + 124.40. The yellowness index is divided into three levels: 70–80, 80–90, and 90–100. The yellow hue of samples is light between 70–80, intense between 80–90, and deep between 90–100. Full article
(This article belongs to the Section Mineralogical Crystallography and Biomineralization)
Show Figures

Figure 1

23 pages, 2172 KB  
Article
Impact of the Fly Ashes from Biomass Combustion on the Yield and Quality of Green Forage of Corn (Zea mays L.)
by Andrzej Cezary Żołnowski, Karol Janeczek, Elżbieta Rolka and Beata Żołnowska
Energies 2025, 18(21), 5714; https://doi.org/10.3390/en18215714 - 30 Oct 2025
Viewed by 149
Abstract
Energy production from burning biomass in bioheat plants involves the production of biomass fly ash (BFA). Due to its rich chemical composition, in the era of a circular economy, it should be reused, for example, for environmental purposes as a secondary raw material [...] Read more.
Energy production from burning biomass in bioheat plants involves the production of biomass fly ash (BFA). Due to its rich chemical composition, in the era of a circular economy, it should be reused, for example, for environmental purposes as a secondary raw material containing valuable macro- and micronutrients. Due to its alkaline nature, it can also be an alternative to commercial agricultural lime (CAL) for neutralizing the acidic reaction of agricultural soils. The basis for the presented research was a pot experiment with corn (Zea mays L.) as a test plant and increasing doses of BFA (16.20, 32.40, and 48.60 g pot−1), which is equal to 6.99, 13.98, and 20.97 g of CAL pot−1. The above doses were determined based on the neutralization value (NV) of BFA and CAL, calculated to neutralize the hydrolytic acidity of the soil (Hh) to 0.5, 1.0, and 1.5 Hh. The study analyzed the effect of BFA on the leaf greenness index (SPAD), plant height, yield, and chemical composition of corn, as well as macronutrient content. The observations indicate that BFA application positively modified the yield of both fresh mass and dry mass of corn and height of plants, and reduced the dry matter content compared to the effect obtained after CAL use. BFA caused a decrease in the total N and Ca content and a significant increase in P, K, and Na compared to the CAL-fertilized treatments. BFA significantly contributed to a narrowing of the Ca:P, Ca:Mg ratios, and a widening of the K:(Ca + Mg), and K:Ca ratios compared to the ionic balance observed in the CAL-fertilized corn. The obtained results allow us to conclude that fly ash from biomass combustion can be a valuable alternative to conventional soil deacidification agents used till now in agriculture. Full article
Show Figures

Figure 1

22 pages, 6967 KB  
Article
ErisNet: A Deep Learning Model for Noise Reduction in CT Images
by Fabio Mattiussi, Francesco Magoga, Andrea Cozzi, Salvatore Ferraro, Gabrio Cadei, Chiara Martini, Svenja Leu, Ebticem Ben Khalifa, Alcide Alessandro Azzena, Marco Pileggi, Ermidio Rezzonico and Stefania Rizzo
Bioengineering 2025, 12(9), 997; https://doi.org/10.3390/bioengineering12090997 - 19 Sep 2025
Viewed by 873
Abstract
Background: ErisNet, a novel AI model to reduce noise in Computed Tomography images. Methods: We trained ErisNet on 23 post-mortem whole-body CT scans. We assessed the objective performance with mean square error (MSE), peak signal-to-noise ratio (PSNR), structural similarity index (SSIM) [...] Read more.
Background: ErisNet, a novel AI model to reduce noise in Computed Tomography images. Methods: We trained ErisNet on 23 post-mortem whole-body CT scans. We assessed the objective performance with mean square error (MSE), peak signal-to-noise ratio (PSNR), structural similarity index (SSIM) measure, visual information fidelity (VIF), edge preservation index (EPI) and noise variance (NV). We assessed the qualitative performance by six radiologists. To support the visual assessment, we placed circular regions of interest (ROI) in the vitreous body, brain, liver and spleen parenchyma and paravertebral muscle. Results: ErisNet achieved MSE 64.07 ± 46.81, PSNR 31.32 ± 3.69 dB, SSIM 0.93 ± 0.06, VIF 0.49 ± 0.09, EPI 0.97 ± 0.01 and NV 64.69 ± 46.80. The ROI analysis showed a reduction in noise: the SD of the HU decreased by 8% in the vitreous body (from 17.6 to 16.2 HU), by 18% in the brain parenchyma (from 18.85 to 15.40 HU) and by 15–19% in the liver, spleen and paravertebral muscle. The six radiologists confirmed these results by assigning high scores (scale from one to five): overall quality 4.5 ± 0.6, noise suppression/detail preservation 4.7 ± 0.5 and diagnostic confidence 4.8 ± 0.4 (p < 0.01). Conclusions: ErisNet improves the quality of CT images and shows strong potential for processing low-dose scans. Full article
(This article belongs to the Section Biosignal Processing)
Show Figures

Figure 1

19 pages, 977 KB  
Article
Physical-Hydric Properties of a Planosols Under Long-Term Integrated Crop–Livestock–Forest System in the Brazilian Semiarid
by Valter Silva Ferreira, Flávio Pereira de Oliveira, Pedro Luan Ferreira da Silva, Adriana Ferreira Martins, Walter Esfrain Pereira, Djail Santos, Tancredo Augusto Feitosa de Souza, Robson Vinício dos Santos and Milton César Costa Campos
Forests 2025, 16(8), 1261; https://doi.org/10.3390/f16081261 - 2 Aug 2025
Viewed by 533
Abstract
The objective of this study was to evaluate the physical-hydric properties of a Planosol under an Integrated Crop–Livestock–Forest (ICLF) system in the Agreste region of Paraíba, Brazil, after eight years of implementation, and to compare them with areas under a conventional cropping system [...] Read more.
The objective of this study was to evaluate the physical-hydric properties of a Planosol under an Integrated Crop–Livestock–Forest (ICLF) system in the Agreste region of Paraíba, Brazil, after eight years of implementation, and to compare them with areas under a conventional cropping system and secondary native vegetation. The experiment was conducted at the experimental station located in Alagoinha, in the Agreste mesoregion of the State of Paraíba, Brazil. The experimental design adopted was a randomized block design (RBD) with five treatments and four replications (5 × 4 + 2). The treatments consisted of: (1) Gliricidia (Gliricidia sepium (Jacq.) Steud) + Signal grass (Urochloa decumbens) (GL+SG); (2) Sabiá (Mimosa caesalpiniaefolia Benth) + Signal grass (SB+SG); (3) Purple Ipê (Handroanthus avellanedae (Lorentz ex Griseb.) Mattos) + SG (I+SG); (4) annual crop + SG (C+SG); and (5) Signal grass (SG). Two additional treatments were included for statistical comparison: a conventional cropping system (CC) and a secondary native vegetation area (NV), both located near the experimental site. The CC treatment showed the lowest bulk density (1.23 g cm−3) and the lowest degree of compaction (66.3%) among the evaluated treatments, as well as a total porosity (TP) higher than 75% (0.75 m3 m−3). In the soil under the integration system, the lowest bulk density (1.38 g cm−3) and the highest total porosity (0.48 m3 m−3) were observed in the SG treatment at the 0.0–0.10 m depth. High S-index values (>0.035) and a low relative field capacity (RFc < 0.50) and Kθ indicate high structural quality and low soil water storage capacity. It was concluded that the SG, I+SG, SB+SG, and CC treatments presented the highest values of soil bulk and degree of compaction in the layers below 0.10 m. The I+SG and C+SG treatments showed the lowest hydraulic conductivities and macroaggregation. The SG and C+SG treatments had the lowest available water content and available water capacity across the three analyzed soil layers. Full article
(This article belongs to the Special Issue Forest Soil Physical, Chemical, and Biological Properties)
Show Figures

Graphical abstract

17 pages, 3012 KB  
Article
Crop–Livestock Integrated Systems Improve Soil Health in Tropical Sandy Soils
by Beatriz da Silva Vanolli, Henrique Boriolo Dias, Felipe Bonini da Luz, Rubens Augusto Camargo Lamparelli, Paulo Sergio Graziano Magalhães and Maurício Roberto Cherubin
Agronomy 2025, 15(2), 378; https://doi.org/10.3390/agronomy15020378 - 31 Jan 2025
Cited by 2 | Viewed by 3096
Abstract
The degradation of pastures in tropical regions, particularly in sandy soils, poses significant challenges to sustainable agricultural practices. Crop–livestock integration (CLI) systems have emerged as a promising strategy to restore these degraded soils. This study evaluated the impact of land-use transitions on soil [...] Read more.
The degradation of pastures in tropical regions, particularly in sandy soils, poses significant challenges to sustainable agricultural practices. Crop–livestock integration (CLI) systems have emerged as a promising strategy to restore these degraded soils. This study evaluated the impact of land-use transitions on soil health in Western São Paulo, Brazil, focusing on the conversion from pasture (Urochloa brizantha) to CLI systems with U. brizantha (CLI-u) and M. maximum (CLI-m). A comprehensive set of chemicals (pH, phosphorus, potassium), physical (aggregate stability, bulk density), and biological (β-glucosidase activity, soil organic carbon) indicators were assessed across four land-use types: native vegetation (NV), pasture (PA), CLI-u, and CLI-m. The Soil Management Assessment Framework (SMAF) was applied to calculate the Soil Health Index (SHI) across three soil depths (0–0.1 m, 0.1–0.2 m, 0.2–0.3 m). At the surface layer (0–0.1 m), PA and NV exhibited the highest SHI values (0.65 and 0.63, respectively), while CLI-m showed a lower SHI (0.56). In the subsurface layer (0.1–0.2 m), CLI-m and NV presented the highest SHI values (0.66 and 0.67, respectively), whereas PA and CLI-u had lower values (0.52 and 0.58). At the deepest layer (0.2–0.3 m), SHI values in CLI systems were comparable to NV (0.56), while PA recorded the lowest SHI (0.48). These results demonstrate that land-use transitions and management practices significantly affect soil health in sandy soils. The findings underscore the potential of CLI systems, particularly those incorporating M. maximum, to enhance biological and chemical soil health indicators in tropical agroecosystems. Further refinement of CLI management strategies is essential to optimize soil health recovery in sandy soil ecosystems. Full article
(This article belongs to the Special Issue Climate-Smart Agriculture for a Changing World)
Show Figures

Figure 1

11 pages, 1702 KB  
Article
Level of Agreement Between Plaque Detection with Clinical Assessment and Assessment on Intraoral Scanner
by Grigoria Gkavela, Pia Elisabeth Nørrisgaard and Christos Rahiotis
Dent. J. 2024, 12(12), 395; https://doi.org/10.3390/dj12120395 - 5 Dec 2024
Cited by 2 | Viewed by 1685
Abstract
Background/Objectives: The aim was to evaluate the agreement between plaque detection with an intraoral scanner system (IOS) and a conventional clinical method and to evaluate the inter-rater reliability for scoring 3D models with and without a disclosing agent. Methods: A total of [...] Read more.
Background/Objectives: The aim was to evaluate the agreement between plaque detection with an intraoral scanner system (IOS) and a conventional clinical method and to evaluate the inter-rater reliability for scoring 3D models with and without a disclosing agent. Methods: A total of 14 participants were recruited from the Department of Operative Dentistry, School of Dentistry, National and Kapodistrian University of Athens. Participants eligible for inclusion were adults with good general health and a minimum of 20 teeth. Participants were clinically examined with plaque assessment according to the modified Quigley–Hein plaque index before and after using a disclosing agent (GC-Tri Plaque ID-Gel, GC, Europe N.V). Before and after the application of the disclosing agent, all study participants were scanned using the IOS (TRIOS5, 3Shape TRIOS A/S). The clinical examiner and three additional examiners blinded to the clinical examination assessed plaque status on the acquired 3D models with and without disclosing agent using the same index to evaluate the inter-rater agreement. Intraclass coefficient correlation, one sample t-test, and Cronbach’s α for inter-rater reliability were calculated. Results: All methods showed moderate to strong correlations (Spearman’s rho ranging from 0.527 to 0.618), and Cronbach’s α ranged from 0.551 to 0.766. Conclusions: The level of agreement between conventional clinical registration and registration from 3D models was acceptable overall. Full article
(This article belongs to the Special Issue Feature Papers in Digital Dentistry)
Show Figures

Figure 1

12 pages, 936 KB  
Article
Whole Gut Motility Patterns in Patients with Chronic Nausea and Vomiting
by Mette W. Klinge, Anne Mette Haase, Nanna Sutter Rolighed, Klaus Krogh, Mark Scott, Vincent Schlageter, Esben Bolvig Mark, Gursharan Kaur Nandhra, Asbjørn Mohr Drewes and Anders Bergh Loedrup
J. Clin. Med. 2024, 13(23), 7127; https://doi.org/10.3390/jcm13237127 - 25 Nov 2024
Viewed by 3097
Abstract
Background/Objectives: Chronic nausea and vomiting (N/V) disorders are common in clinical practice. Our primary aim was to compare total and segmental gastrointestinal transit times as well as gastric contraction patterns in patients with chronic N/V syndrome to those of healthy volunteers (HVs). In [...] Read more.
Background/Objectives: Chronic nausea and vomiting (N/V) disorders are common in clinical practice. Our primary aim was to compare total and segmental gastrointestinal transit times as well as gastric contraction patterns in patients with chronic N/V syndrome to those of healthy volunteers (HVs). In the patient group, our secondary aim was to explore how symptoms and motility patterns were affected by a serotonin HT4 receptor agonist (Prucalopride). Methods: Patients with chronic N/V syndrome and HVs underwent baseline assessment of regional gastrointestinal (GI) motility/transit using the Motilis 3D-Transit system. Patients were then treated with Prucalopride 2 mg daily for 28 days, with the 3D-transit examination repeated within 10–20 days after treatment onset. Two self-administered questionnaires (the Gastrointestinal Symptom Rating Scale [GSRS] and Gastroparesis Cardinal Symptom Index [GCSI]) were used to assess patients’ symptoms. Results: A total of 19 patients (13 F; median age 25 years (IQR 22–39) and 55 HVs (25 F; median age 28 (24–35) were included. At baseline, no differences in regional GI transit times were found between groups. However, patients had a significantly lower gastric contraction amplitude than HVs (9 mmHg (IQR 8–11) vs. 12 (10–15: p < 0.001). In response to Prucalopride treatment, gastric emptying time was reduced from a median of 3.1 h to 1.6 h (p < 0.005). Further, the GCSI was significantly reduced from GCSI 3.0 (IQR 2.3–3.7) at baseline to GCSI 1.9 (IQR 1.3–3.2) with Prucalopride. Conclusions: Patients with chronic N/V syndrome have significantly lower gastric contraction amplitude than HVs and may symptomatically benefit from prokinetics. They do not, however, have evidence of panenteric dysmotility. Full article
(This article belongs to the Section Gastroenterology & Hepatopancreatobiliary Medicine)
Show Figures

Figure 1

25 pages, 7793 KB  
Article
Adapting and Verifying the Liming Index for Enhanced Rock Weathering Minerals as an Alternative Liming Approach
by Francisco S. M. Araujo, Andrea G. M. Chacon, Raphael F. Porto, Jaime P. L. Cavalcante, Yi Wai Chiang and Rafael M. Santos
Land 2024, 13(11), 1839; https://doi.org/10.3390/land13111839 - 5 Nov 2024
Cited by 2 | Viewed by 2560
Abstract
Acidic soils limit plant nutrient availability, leading to deficiencies and reduced crop yields. Agricultural liming agents address these issues and are crucial for deploying silicate amendments used in enhanced rock weathering (ERW) for carbon sequestration and emission reduction. Grower recommendations for liming agents [...] Read more.
Acidic soils limit plant nutrient availability, leading to deficiencies and reduced crop yields. Agricultural liming agents address these issues and are crucial for deploying silicate amendments used in enhanced rock weathering (ERW) for carbon sequestration and emission reduction. Grower recommendations for liming agents are based on the liming index (LI), which combines the neutralizing value (NV) and fineness rating (FR) to predict a mineral’s acidity neutralization relative to pure calcite. However, the LI was originally developed for carbonate minerals, and its applicability to silicates remains uncertain, with studies often yielding inconclusive results on soil carbon and liming efficiency. This study aims to evaluate the liming efficiency of silicates. We determined the LI of five candidate ERW minerals (basalt, olivine, wollastonite, kimberlite, and montmorillonite) and compared them to pure calcite. Post-NV acid digestion, we characterized the minerals and soils, applying nonparametric statistical tests (Wilcoxon, Kendall) to correlate liming results with LI, dosage, and amendment methods. We developed an empirical model incorporating mineralogy and kinetics to explain silicate behavior in liming, considering soil, climate, and crop factors. Full article
(This article belongs to the Special Issue Soils and Land Management under Climate Change)
Show Figures

Figure 1

13 pages, 4366 KB  
Article
Nanosized Eu3+-Doped NaY9Si6O26 Oxyapatite Phosphor: A Comprehensive Insight into Its Hydrothermal Synthesis and Structural, Morphological, Electronic, and Optical Properties
by Madalina Ivanovici, Aleksandar Ćirić, Jovana Periša, Milena Marinović Cincović, Mikhail G. Brik, Abdullah N. Alodhayb, Željka Antić and Miroslav D. Dramićanin
Nanomaterials 2024, 14(20), 1639; https://doi.org/10.3390/nano14201639 - 12 Oct 2024
Cited by 1 | Viewed by 1665
Abstract
Detailed analysis covered the optical and structural properties of Eu3+-doped NaY9Si6O26 oxyapatite phosphors, which were obtained via hydrothermal synthesis. X-ray diffraction patterns of NaY9Si6O26:xEu3+ (x = 0, 1, 5, [...] Read more.
Detailed analysis covered the optical and structural properties of Eu3+-doped NaY9Si6O26 oxyapatite phosphors, which were obtained via hydrothermal synthesis. X-ray diffraction patterns of NaY9Si6O26:xEu3+ (x = 0, 1, 5, 7, 10 mol% Eu3+) samples proved a single-phase hexagonal structure (P63/m (176) space group). Differential thermal analysis showed an exothermic peak at 995 °C attributed to the amorphous to crystalline transformation of NaY9Si6O26. Electron microscopy showed agglomerates composed of round-shaped nanoparticles ~53 nm in size. Room temperature photoluminescent emission spectra consisted of emission bands in the visible spectral region corresponding to 5D07FJ (J = 0, 1, 2, 3, 4) f-f transitions of Eu3+. Lifetime measurements showed that the Eu3+ concentration had no substantial effect on the rather long 5D0-level lifetime. The Eu3+ energy levels in the structure were determined using room-temperature excitation/emission spectra. Using the 7F1 manifold, the Nv-crystal field strength parameter was calculated to be 1442.65 cm−1. Structural, electronic, and optical properties were calculated to determine the band gap value, density of states, and index of refraction. The calculated direct band gap value was 4.665 eV (local density approximation) and 3.765 eV (general gradient approximation). Finally, the complete Judd–Ofelt analysis performed on all samples confirmed the experimental findings. Full article
(This article belongs to the Section Inorganic Materials and Metal-Organic Frameworks)
Show Figures

Figure 1

14 pages, 6108 KB  
Article
Experimental Investigation of Particulate Number Measurement Methodology for Micro-Turbojet Engine Emissions
by Zheng Xu, Minghua Wang, Guangze Li, Xuehuan Hu, Pengfei Yang, Meiyin Zhu, Bin Zhang, Liuyong Chang and Longfei Chen
Aerospace 2024, 11(7), 548; https://doi.org/10.3390/aerospace11070548 - 3 Jul 2024
Cited by 4 | Viewed by 1850
Abstract
Increasing aviation activities have heightened concerns about particulate emissions from aircraft engines. Current ICAO standards mainly focus on large civil turbofan engines, leaving a gap in the research on PN emissions from small aircraft engines. This study examined the PN emission characteristics of [...] Read more.
Increasing aviation activities have heightened concerns about particulate emissions from aircraft engines. Current ICAO standards mainly focus on large civil turbofan engines, leaving a gap in the research on PN emissions from small aircraft engines. This study examined the PN emission characteristics of micro-turbojet engines, including the morphology, PN, and size distribution under different load conditions, compared with a micro-piston engine. The results showed that the nvPM from micro-turbojet engines was larger and more complex than typical aviation soot, likely due to reduced combustion efficiency and incomplete fuel combustion. Micro-turbojet engines exhibited fewer fluctuations in their emission index number (EIn) and emission index mass (EIm) at lower speeds. The geometric mean diameter (GMD) of particles was inversely correlated with thrust, while the geometric standard deviation (GSD) slightly increased with thrust. Quantitative comparisons indicated that PN emissions from micro-turbojet engines were higher, with EIn values ranging from 2.0 to 3.3 × 1016/kg fuel compared with 1.2 to 1.5 × 1016/kg fuel for micro-piston engines. EIm values for micro-turbojet engines ranged from 8 to 40 mg/kg fuel, while micro-piston engines had slightly higher values due to better carbonization. These findings validated the measurement methodology used to accurately assess PN emissions under low-thrust conditions in micro-turbojet engines. These results provide crucial insights and support for the future monitoring and regulation of PN emissions across all thrust conditions in small aircraft engines. Full article
Show Figures

Figure 1

13 pages, 744 KB  
Article
Stock of Carbon and Soil Organic Fractions in No-Tillage and Crop–Livestock Integration Systems
by Camila dos Santos Ferreira, Rose Luiza Moraes Tavares, Silvio Vasconcelos de Paiva Filho, Veridiana Cardozo Gonçalves Cantão, Gustavo André Simon, José Milton Alves, Hemython Luis Bandeira do Nascimento and Ubirajara Oliveira Bilego
Sustainability 2024, 16(7), 3025; https://doi.org/10.3390/su16073025 - 5 Apr 2024
Cited by 3 | Viewed by 2267
Abstract
Soil use and management practices influence the quantity and quality of soil organic matter (SOM). From this perspective, the objective of this work was to evaluate the carbon stock and SOM fractions in a no-tillage (NT) and crop–livestock integration (CL) system in the [...] Read more.
Soil use and management practices influence the quantity and quality of soil organic matter (SOM). From this perspective, the objective of this work was to evaluate the carbon stock and SOM fractions in a no-tillage (NT) and crop–livestock integration (CL) system in the Cerrado biome. The treatments were divided into four areas, subdivided into an area under NT with 11 years of cultivation, two areas under CL with 5 or 10 years of cultivation, and an area of native vegetation (NV). Undisturbed and disturbed soil (Ferralsols) samples were collected in layers 0.0–0.1, 0.1–0.2, 0.2–0.4, and 0.4–0.6 m for the evaluations of soil properties, including bulk density, weighted mean diameter, clay content, carbon stock, carbon stock of light and mineral fractions, humification rate, and carbon management index. The results obtained suggest that the environments with the highest conservation of the physical properties of the soil are those that contain the highest levels of stable C. The main mechanism for C protection in the systems evaluated was mainly associated with physical protection, promoted by soil aggregates, capable of keeping C protected, and mitigation of C into the atmosphere. The values of the carbon management index in the agriculture areas were >100, indicating that these production systems could approach the soil quality of the native vegetation reference system. Full article
(This article belongs to the Section Sustainable Agriculture)
Show Figures

Figure 1

11 pages, 504 KB  
Article
Adverse Outcomes of Patients with Non-Ventilator-Associated Hospital-Acquired Pneumonia (nvHAP)—A Single Centre Cohort Study
by Enrica Amodio, Peter W. Schreiber, Mirjam Faes Hesse and Aline Wolfensberger
Infect. Dis. Rep. 2024, 16(2), 228-238; https://doi.org/10.3390/idr16020018 - 13 Mar 2024
Cited by 2 | Viewed by 2437
Abstract
Non-ventilator associated hospital-acquired pneumonia (nvHAP) is a common nosocomial infection, but little is known about the outcomes of patients with nvHAP and the risk factors for adverse outcomes. In this retrospective study conducted in a Swiss tertiary care centre, adverse outcomes like in-hospital [...] Read more.
Non-ventilator associated hospital-acquired pneumonia (nvHAP) is a common nosocomial infection, but little is known about the outcomes of patients with nvHAP and the risk factors for adverse outcomes. In this retrospective study conducted in a Swiss tertiary care centre, adverse outcomes like in-hospital mortality, intensive care unit (ICU) admission, and mechanical ventilation, both all-cause and nvHAP-associated, were investigated. Of 244 patients with nvHAP, 72 (30%) died, 35 (14%) deaths were attributed to nvHAP. While 36 (15%) patients acquired nvHAP on the ICU, another 173 patients were eligible for ICU-transferral, and 76 (43.9%) needed ICU-admission. Of all patients hospitalized on the ICU 58 (51.8%) needed intubation due to nvHAP. Multivariable logistic regression analysis identified lower body mass index (OR per unit increase: 0.90, 95%CI: 0.82–0.98) and lower haemoglobin on admission (OR per unit in g/l increase: 0.98, 95%CI: 0.97–1.00) as patient specific factors independently associated with nvHAP-associated mortality. Given the frequency of nvHAP adverse outcomes, hospitals should evaluate increasing nvHAP prevention efforts, especially for patients at high risk for nvHAP mortality. To what extent pneumonia prevention interventions do lower nvHAP mortality in these patients is still to be evaluated. Full article
(This article belongs to the Section Infection Prevention and Control)
Show Figures

Figure 1

22 pages, 14785 KB  
Article
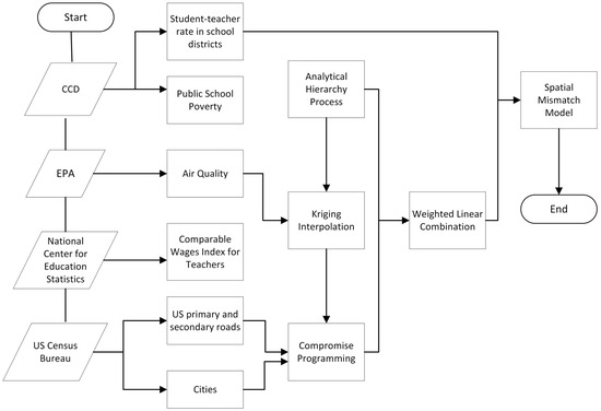
Case Study on Spatial Mismatch between Multivariate and Student-Teacher Rate in U.S. Public School Districts
by Xiu Wu and Jinting Zhang
Soc. Sci. 2024, 13(2), 93; https://doi.org/10.3390/socsci13020093 - 1 Feb 2024
Viewed by 2760
Abstract
An important aspect of educational equity is the balance between students and teachers in the general education system. To address the need for a sustainable, balanced, and reliable supply of high-quality STEM teachers for public school districts, this research aims to illustrate the [...] Read more.
An important aspect of educational equity is the balance between students and teachers in the general education system. To address the need for a sustainable, balanced, and reliable supply of high-quality STEM teachers for public school districts, this research aims to illustrate the spatial dynamics of student-teacher balance in the impact of teacher salary, school poverty, transportation, and environmental factors from 2015 to 2020, Data were collected to create a multivariate evaluation via Analytic Hierarchical Process (AHP), Compromise Programming (CP), weight linear combination and Spatial Mismatch Index Model (SMI) to reveal the non-synergistic coupling relationship between multivariate and student-teacher rate in school districts, counties, and state multiple levels. The results suggest that compared to 10% of the spatial mismatch index at the state level, the proportion of mismatched areas at the school district and county levels was the same at 1%. NV, IN, VT, MA, and FL were mismatched at the state level but had good matches at the county and school district levels. Other unpredictable factors related to teacher shortages, such as workload, school rankings, and teacher vacancies, should be considered for further study in future research plans. This research provides valuable insights for policy interventions to improve the treatment of teachers in public school districts and promote educational equity. Full article
Show Figures

Figure 1

11 pages, 1299 KB  
Article
EEG Changes during Propofol Anesthesia Induction in Vegetative State Patients Undergoing Spinal Cord Stimulation Implantation Surgery
by Xuewei Qin, Xuanling Chen, Bo Wang, Xin Zhao, Yi Tang, Lan Yao, Zhenhu Liang, Jianghong He and Xiaoli Li
Brain Sci. 2023, 13(11), 1608; https://doi.org/10.3390/brainsci13111608 - 20 Nov 2023
Cited by 1 | Viewed by 2742
Abstract
Objective: To compare the EEG changes in vegetative state (VS) patients and non-craniotomy, non-vegetative state (NVS) patients during general anesthesia with low-dose propofol and to find whether it affects the arousal rate of VS patients. Methods: Seven vegetative state patients (VS group: five [...] Read more.
Objective: To compare the EEG changes in vegetative state (VS) patients and non-craniotomy, non-vegetative state (NVS) patients during general anesthesia with low-dose propofol and to find whether it affects the arousal rate of VS patients. Methods: Seven vegetative state patients (VS group: five with traumatic brain injury, two with ischemic–hypoxic VS) and five non-craniotomy, non-vegetative state patients (NVS group) treated in the Department of Neurosurgery, Peking University International Hospital from January to May 2022 were selected. All patients were induced with 0.5 mg/kg propofol, and the Bispectral Index (BIS) changes within 5 min after administration were observed. Raw EEG signals and perioperative EEG signals were collected and analyzed using EEGLAB in the MATLAB software environment, time–frequency spectrums were calculated, and EEG changes were analyzed using power spectrums. Results: There was no significant difference in the general data before surgery between the two groups (p > 0.05); the BIS reduction in the VS group was significantly greater than that in the NVS group at 1 min, 2 min, 3 min, 4 min, and 5 min after 0.5 mg/kg propofol induction (p < 0.05). Time–frequency spectrum analysis showed the following: prominent α band energy around 10 Hz and decreased high-frequency energy in the NVS group, decreased high-frequency energy and main energy concentrated below 10 Hz in traumatic brain injury VS patients, higher energy in the 10–20 Hz band in ischemic–hypoxic VS patients. The power spectrum showed that the brain electrical energy of the NVS group was weakened R5 min after anesthesia induction compared with 5 min before induction, mainly concentrated in the small wave peak after 10 Hz, i.e., the α band peak; the energy of traumatic brain injury VS patients was weakened after anesthesia induction, but no α band peak appeared; and in ischemic–hypoxic VS patients, there was no significant change in low-frequency energy after anesthesia induction, high-frequency energy was significantly weakened, and a clear α band peak appeared slightly after 10 Hz. Three months after the operation, follow-up visits were made to the VS group patients who had undergone SCS surgery. One patient with traumatic brain injury VS was diagnosed with MCS-, one patient with ischemic–hypoxic VS had increased their CRS-R score by 1 point, and the remaining five patients had no change in their CRS scores. Conclusions: Low doses of propofol cause great differences in the EEG of different types of VS patients, which may be the unique response of damaged nerve cell residual function to propofol, and these weak responses may also be the basis of brain recovery Full article
Show Figures

Figure 1

24 pages, 5509 KB  
Article
Ecovoltaics: Maintaining Native Plants and Wash Connectivity inside a Mojave Desert Solar Facility Leads to Favorable Growing Conditions
by Tamara Wynne-Sison, Dale A. Devitt and Stanley D. Smith
Land 2023, 12(10), 1950; https://doi.org/10.3390/land12101950 - 21 Oct 2023
Cited by 7 | Viewed by 3438
Abstract
The installation of solar facilities is increasing rapidly in the Mojave Desert USA, with the largest facility in North America (3227 ha) currently being built 30 km north of Las Vegas, NV. At the state level, Nevada (USA) has developed an energy plan [...] Read more.
The installation of solar facilities is increasing rapidly in the Mojave Desert USA, with the largest facility in North America (3227 ha) currently being built 30 km north of Las Vegas, NV. At the state level, Nevada (USA) has developed an energy plan to diversify its energy portfolio by 2030 with green energy representing 50% of the energy produced. Although solar is considered a clean energy, it does require significant amounts of land and as such may have negative consequences at the habitat and ecosystem levels. A multi-year study was conducted to assess the impact a photovoltaic facility in the Mojave Desert had on the growth and physiological response of two native shrubs (Ambrosia dumosa and Larrea tridentata) growing inside and outside the facility. These species were selected because they were the dominant species at the site and are representative of desert scrub communities throughout the Mojave Desert. At the time of construction, native plants and washes were left intact inside the solar facility. The solar panel arrays were separated at either 8 m or 10 m. Plants were selected for monitoring on the basis of location: at the panel drip line, below the panels, or midway between panel rows. Abiotic factors, including PAR, reference evapotranspiration, precipitation, soil water in storage, and infiltration, were monitored bi-monthly. The growth and physiological status of the plants were assessed by monitoring leaf water potential, chlorophyll index, canopy temperatures, non-structural carbohydrates in the roots and stems, leaf tissue ion concentrations, stem elongation, and seed production. Plants at the bottom edges of the panels received more precipitation due to runoff from the panels, which led to increased soil moisture in the long spacing but not the short spacing. The lower soil water in storage in the short spacing was related to greater growth and higher soil water extraction. Although the area under the panels provided shade in the summer and warmer temperatures in the winter, the incoming PAR was reduced by as much as 85%, causing plants growing under the panels to be spindly with lower canopy volume (L. tridentata, p = 0.03) and seed yield (A. dumosa, p = 0.05). Ambrosia plants remained green in color year-round (not going into winter dormancy) inside the facility and had elevated levels of starch in their roots and stems compared with plants growing at the outside control sites (p < 0.001). Larrea growing outside the facility had lower xylem water potentials compared with those inside the facility (p < 0.001), lower chlorophyll index (p < 0.001, Ambrosia as well), and lower stem elongation (p < 0.001), supporting the conclusion that both Larrea and Ambrosia performed better inside the facility. Shifts in δ13 C suggested greater water-use efficiency at the locations with the least amount of soil water in storage. Our results support the installation of solar facilities that minimize the impact on native plants and wash connectivity (ecovoltaics), which should translate into a reduced negative impact at the habitat and ecosystem levels. Basedon our results, energy companies that embrace ecovoltaic systems that take an engineering and biological approach should provide acceptable environments for desert fauna. However, corridors (buffers) will need to be maintained between solar facilities, and fences will need to have openings that allow for the continuous flow of animals and resources. Full article
Show Figures

Figure 1

Back to TopTop