Sign in to use this feature.

Years

Between: -

Subjects

remove_circle_outline
remove_circle_outline
remove_circle_outline
remove_circle_outline

Journals

Article Types

Countries / Regions

Search Results (7)

Search Parameters:
Keywords = Macherey-Nagel

Order results
Result details
Results per page
Select all
Export citation of selected articles as:
17 pages, 2009 KB  
Article
Fetal Programming Influence on Microbiome Diversity and Ruminal and Cecal Epithelium in Beef Cattle
by Evandro Fernando Ferreira Dias, Felipe Eguti de Carvalho, Guilherme Henrique Gebim Polizel, Fernando Augusto Correia Queiroz Cançado, Édison Furlan, Arícia Christofaro Fernandes, Fernando José Schalch Júnior, Gianluca Elmi Chagas Santos, José Bento Sterman Ferraz and Miguel Henrique de Almeida Santana
Animals 2024, 14(6), 870; https://doi.org/10.3390/ani14060870 - 12 Mar 2024
Cited by 4 | Viewed by 2445
Abstract
We explored the influence of maternal nutritional strategies on the development of the rumen and cecum in offspring. Additionally, we investigated the potential repercussions of prenatal nutrition on the rumen and fecal microbiota composition, utilizing metagenomic 16S techniques, to understand the effects of [...] Read more.
We explored the influence of maternal nutritional strategies on the development of the rumen and cecum in offspring. Additionally, we investigated the potential repercussions of prenatal nutrition on the rumen and fecal microbiota composition, utilizing metagenomic 16S techniques, to understand the effects of fetal programming (FP) in Nellore cattle. A total of 63 bulls submitted to different prenatal nutrition strategies, namely, non-programming (NP), partial programming (PP), and complete programming (CP), were evaluated. The rumen epithelium was methodically evaluated based on the presence of rumenitis and structural irregularities. The assessment of cecum lesions was conducted post-evisceration, whereby all thoroughly cleaned ceca were methodically evaluated. Samples from 15 animals of rumen fluid at slaughter and feces during the finishing phase were collected, respectively. All DNA extraction were carried out using the Macherey Nagel NucleoSpin Tissue®, and 16S sequencing was conducted using the V4 primers on the MiSeq platform. Within the ruminal ecosystem, an estimated range of 90 to 130 distinct amplicon sequence variants was discerned, as distributed across 45,000 to 70,000 sequencing reads. Our metagenomic exploration unveils microbial communities that distinctly mirror gastrointestinal tract microenvironments and dietary influences. In sum, this comprehensive study advances our comprehension of FP, highlighting the interplay of maternal nutrition, gastrointestinal development, and microbial communities, contributing significantly to the fields of animal science. Full article
Show Figures

Figure 1

8 pages, 732 KB  
Communication
Physical Pretreatments Applied in Three Commercial Kits for the Extraction of High-Quality DNA from Activated Sewage Sludge
by Claudio Vásquez, Benjamín Leyton-Carcaman, Fernanda P. Cid-Alda, Iñaky Segovia, Fernanda Pinto and Michel Abanto
Int. J. Mol. Sci. 2023, 24(20), 15243; https://doi.org/10.3390/ijms242015243 - 17 Oct 2023
Cited by 4 | Viewed by 2461
Abstract
Obtaining sufficient and high-quality genomic DNA from sludge samples is a fundamental issue of feasibility and comparability in genomic studies of microbial diversity. Commercial kits for soil are often used for the extraction of gDNA from sludge samples due to the lack of [...] Read more.
Obtaining sufficient and high-quality genomic DNA from sludge samples is a fundamental issue of feasibility and comparability in genomic studies of microbial diversity. Commercial kits for soil are often used for the extraction of gDNA from sludge samples due to the lack of specific kits. However, the evaluation of the performance of commercial kits for sludge DNA extraction is scarce and optimization of these methods to obtain a high quantity and quality of DNA is necessary, especially for downstream genomic sequencing. Sequential batch reactors (SBRs) loaded with lignocellulosic biomass are used for the synthesis of renewable resources such as levulinic acid (LA), adipic acid (AA), and polyhydroxyalkanoates (PHAs), and the biochemical synthesis of these compounds is conducted through the inoculation of microbes present in the residual activated sludge (AS) obtained from a municipal wastewater treatment plant. To characterize these microbes, the extraction of DNA from residual sewage sludge was conducted with three different commercial kits: Nucleospin® Soil from Macherey-Nagel, DNEasy® PowerSoil® from Qiagen, and E.Z.N.A.® Plant DNA Kit from Omega BIO-TEK. Nevertheless, to obtain the highest load and quality of DNA for next-generation sequencing (NGS) analysis, different pretreatments and different combinations of these pretreatments were used. The pretreatments considered were an ultrasonic bath and a temperature of 80 °C, together and separately with different incubation time periods of 30, 60, and 90 min. The results obtained suggest a significant improvement in the efficiency and quality of DNA extraction with the three commercial extraction kits when used together with the ultrasonic bath and 80 °C for 60 min. Here, we were able to prove that physical pretreatments are a viable alternative to chemical lysis for DNA extraction from complex samples such as sludge. Full article
Show Figures

Figure 1

16 pages, 1203 KB  
Article
Comparison of Biosafety and Diagnostic Utility of Biosample Collection Cards
by Hanna Keck, Michael Eschbaumer, Martin Beer and Bernd Hoffmann
Viruses 2022, 14(11), 2392; https://doi.org/10.3390/v14112392 - 29 Oct 2022
Cited by 3 | Viewed by 2567
Abstract
Six different biosample collection cards, often collectively referred to as FTA (Flinders Technology Associates) cards, were compared for their ability to inactivate viruses and stabilize viral nucleic acid for molecular testing. The cards were tested with bluetongue virus, foot-and-mouth disease virus (FMDV), small [...] Read more.
Six different biosample collection cards, often collectively referred to as FTA (Flinders Technology Associates) cards, were compared for their ability to inactivate viruses and stabilize viral nucleic acid for molecular testing. The cards were tested with bluetongue virus, foot-and-mouth disease virus (FMDV), small ruminant morbillivirus (peste des petits ruminants virus), and lumpy skin disease virus (LSDV), encompassing non-enveloped and enveloped representatives of viruses with double-stranded and single-stranded RNA genomes, as well as an enveloped DNA virus. The cards were loaded with virus-containing cell culture supernatant and tested after one day, one week, and one month. The inactivation of the RNA viruses was successful for the majority of the cards and filters. Most of them completely inactivated the viruses within one day or one week at the latest, but the inactivation of LSDV presented a greater challenge. Three of the six cards inactivated LSDV within one day, but the others did not achieve this even after an incubation period of 30 days. Differences between the cards were also evident in the stabilization of nucleic acid. The amount of detectable viral genome on the cards remained approximately constant for all viruses and cards over an incubation period of one month. With some cards, however, a bigger loss of detectable nucleic acid compared with a directly extracted sample was observed. Using FMDV, it was confirmed that the material applied to the cards was sufficiently conserved to allow detailed molecular characterization by sequencing. Furthermore, it was possible to successfully recover infectious FMDV by chemical transfection from some cards, confirming the preservation of full-length RNAs. Full article
Show Figures

Figure 1

10 pages, 1583 KB  
Article
Truth or Lie: Does the DNA Extraction Procedure Really Affect the Insight in Composition and Diversity of Microbial Communities in Saffron Cultivated Soils?
by Samuele Voyron, Íris Marisa Maxaieie Victorino, Matteo Caser, Sonia Demasi, Valentina Scariot, Valeria Bianciotto, Stefano Ghignone and Erica Lumini
Appl. Microbiol. 2022, 2(3), 492-501; https://doi.org/10.3390/applmicrobiol2030038 - 19 Jul 2022
Cited by 3 | Viewed by 2701
Abstract
The aim of this study was to evaluate the performance of two of the most commonly used commercial kits for soil DNA extraction regarding the values of the taxonomic diversity of prokaryotes and community composition of saffron (Crocus sativus) cultivated fields. The impact [...] Read more.
The aim of this study was to evaluate the performance of two of the most commonly used commercial kits for soil DNA extraction regarding the values of the taxonomic diversity of prokaryotes and community composition of saffron (Crocus sativus) cultivated fields. The impact of the QIAGEN-DNeasy PowerSoil Kit (MO) and Macherey-Nagel™ NucleoSpin™ Soil (MN) kit was tested on the soil of an Italian western alpine experimental site located in Saint Christophe (Aosta Valley, AO). Nine biological replicas of bulk soil were collected and analyzed independently with the two kits. 16S rRNA metabarcoding was applied to characterize soil microbial communities. We first noticed that both DNA extraction kits yielded nearly the same number of OTUs: 1284 and 1268 for MN and MO, respectively. Both kits did not differ in the alpha diversity of the samples, while they had an influence on the beta diversity. The comparative analysis of the microbial community composition displayed differences in microbial community structure depending on which kit was used. These differences were especially highlighted at Phylum and Class levels. On the other hand, the fact that, from a functional point of view, our approach did not highlight any differences allows us to state that the results obtained with the two extraction kits are comparable and interchangeable. Based on these results and those in the literature, we could undoubtedly recommend both commercial kits, especially if the soil target microorganisms are prokaryotes and the study focuses on agricultural sites. Full article
Show Figures

Graphical abstract

26 pages, 6033 KB  
Article
Studies on the Effects of Process Conditions on Separation of B1, B2 and B3 Vitamin Mixture Using HILIC and RPLC Chromatography
by Marcin Chutkowski, Piotr Ziobrowski, Mateusz Przywara, Justyna Kamińska and Wojciech Zapała
AgriEngineering 2022, 4(3), 566-591; https://doi.org/10.3390/agriengineering4030038 - 1 Jul 2022
Cited by 3 | Viewed by 3037
Abstract
In this work, a series of experiments on the retention of B1 (riboflavin), B2 (thiamine) and B3 (nicotinic acid) vitamins in the HILIC and RPLC conditions have been performed involving the effects of organic modifier type and content, pH of the eluent and [...] Read more.
In this work, a series of experiments on the retention of B1 (riboflavin), B2 (thiamine) and B3 (nicotinic acid) vitamins in the HILIC and RPLC conditions have been performed involving the effects of organic modifier type and content, pH of the eluent and buffering salt (ammonium acetate) concentration in the mobile phase as well as temperature of the system. For the needs of this study, three columns of different features have been chosen: Acclaim™ Mixed–Mode HILIC–1 (Dionex, Sunnyvale, CA, USA), Eurospher II 100–5 HILIC (Knauer, Berlin, Germany) and the RPLC column Nucleodur® C18 Gravity-SB (Macherey-Nagel, Duren, Germany). The influence of acetonitrile and methanol content in the eluent and process temperature have been tested and, based on that, the most promising systems have been selected regarding the possible separation of the vitamin mixture. Both the pH and buffering salt concentrations in the eluent have been adjusted in order to indicate the most effective system, which turned out to be the one involving the Nucleodur column and the eluent with 90% methanol, at pH 6 and Cbuff = 20 mmol/dm3, which enables separation of the mixture within a time as short as 2.5 min at a 1.0 mL/s flowrate in isocratic conditions. Full article
Show Figures

Figure 1

10 pages, 233 KB  
Article
Epstein-Barr Virus and Human Adenovirus Viremia in Renal Tumors Is Associated with Histological Features of Malignancy
by Piotr Kryst, Sławomir Poletajew, Aleksandra Wyczałkowska-Tomasik, Stefan Gonczar, Maciej Wysocki, Renata Kapuścińska, Wojciech Krajewski, Wojciech Zgliczyński and Leszek Pączek
J. Clin. Med. 2020, 9(10), 3195; https://doi.org/10.3390/jcm9103195 - 2 Oct 2020
Cited by 11 | Viewed by 3492
Abstract
Background: There is growing evidence that viral infections may impact the risk and clinical course of malignancies, including solid tumors. The aim of this study was to assess the possible association of selected chronic/latent viral infections with the clinical course of renal cell [...] Read more.
Background: There is growing evidence that viral infections may impact the risk and clinical course of malignancies, including solid tumors. The aim of this study was to assess the possible association of selected chronic/latent viral infections with the clinical course of renal cell carcinoma (RCC). Methods: In this prospective study we enrolled 27 patients undergoing partial or radical nephrectomy due to the histologically confirmed RCC and followed them up for one year post-operation. Isolation of the nucleic acids was performed using the NucleoSpin Tissue Kit (Macherey-Nagel, Düren, Germany) from tumor tissue and using the EZ1 Virus Mini Kit v2.0 from plasma. The number of viral copies of human adenovirus (ADV), herpes simplex virus HSV-1 and HSV-2, Epstein-Barr virus (EBV), cytomegalovirus (CMV), BK virus (BKV) and John Cunningham virus (JCV) in the tissue and plasma was assessed with real-time PCR. Results: Viral infections were diagnosed in ten patients (37.0%), including three ADV cases (11.1%) and eight EBV cases (29.6%). Infected patients tended to be significantly older (71.3 vs. 57.6 years, p < 0.05), more commonly presented with chronic renal disease (OR 2.4, p < 0.05), diabetes (OR 4.2, p < 0.05) and overweight (OR 2.0, p < 0.05). Regarding oncological data, infected patients were found to have a higher rate of high-grade cancers (OR 5.0, p < 0.05) and a higher rate of papillary RCCs (OR 8.3, p < 0.05). Status of viral infections had no influence on the clinical cancer stage, surgical procedure or survival. Conclusions: EBV and ADV infections are common in renal cancer patients and increase the risk of high-grade RCC presence. While there is no significant impact on short term survival, further studies are needed to assess the relevance of these findings in a long run. Full article
20 pages, 3381 KB  
Article
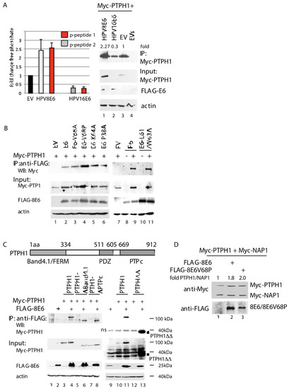
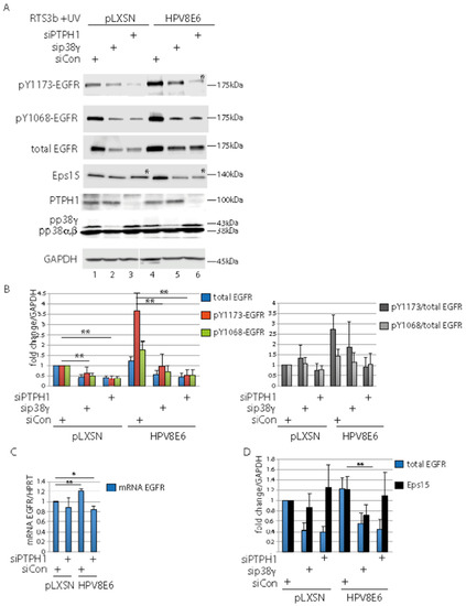
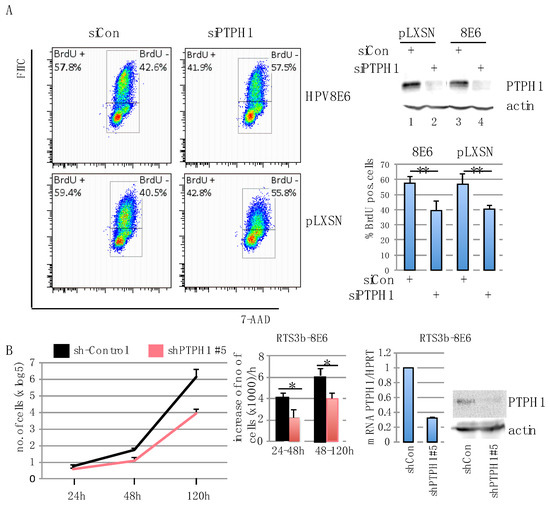
The Protein Tyrosine Phosphatase H1 PTPH1 Supports Proliferation of Keratinocytes and is a Target of the Human Papillomavirus Type 8 E6 Oncogene
by Stefanie Taute, Philipp Böhnke, Jasmin Sprissler, Stephanie Buchholz, Martin Hufbauer, Baki Akgül and Gertrud Steger
Cells 2019, 8(3), 244; https://doi.org/10.3390/cells8030244 - 14 Mar 2019
Cited by 3 | Viewed by 3644
Abstract
Human papillomaviruses (HPV) replicate their DNA in the suprabasal layer of the infected mucosa or skin. In order to create a suitable environment for vegetative viral DNA replication HPV delay differentiation and sustain keratinocyte proliferation that can lead to hyperplasia. The mechanism underlying [...] Read more.
Human papillomaviruses (HPV) replicate their DNA in the suprabasal layer of the infected mucosa or skin. In order to create a suitable environment for vegetative viral DNA replication HPV delay differentiation and sustain keratinocyte proliferation that can lead to hyperplasia. The mechanism underlying cell growth stimulation is not well characterized. Here, we show that the E6 oncoprotein of the βHPV type 8 (HPV8), which infects the cutaneous skin and is associated with skin cancer in Epidermodysplasia verruciformis patients and immunosuppressed organ transplant recipients, binds to the protein tyrosine phosphatase H1 (PTPH1), which resulted in increased protein expression and phosphatase activity of PTPH1. Suppression of PTPH1 in immortalized keratinocytes reduced cell proliferation as well as the level of epidermal growth factor receptor (EGFR). Furthermore, we report that HPV8E6 expressing keratinocytes have increased level of active, GTP-bound Ras. This effect was independent of PTPH1. Therefore, HPV8E6-mediated targeting of PTPH1 might result in higher level of EGFR and enhanced keratinocyte proliferation. The HPV8E6-mediated stimulation of Ras may be an additional step to induce cell growth. Our results provide novel insights into the mechanism how βHPVE6 proteins support proliferation of infected keratinocytes, thus creating an environment with increased risk of development of skin cancer particularly upon UV-induced DNA mutations. Full article
(This article belongs to the Section Cell Signaling)
Show Figures

Figure 1

Back to TopTop