Sign in to use this feature.

Years

Between: -

Subjects

remove_circle_outline
remove_circle_outline
remove_circle_outline
remove_circle_outline
remove_circle_outline
remove_circle_outline
remove_circle_outline
remove_circle_outline
remove_circle_outline

Journals

Article Types

Countries / Regions

Search Results (7)

Search Parameters:
Keywords = MTBSTFA derivatization

Order results
Result details
Results per page
Select all
Export citation of selected articles as:
16 pages, 2057 KB  
Article
Comparison of Two Derivative Methods for the Quantification of Amino Acids in PM2.5 Using GC-MS/MS
by Jungmin Jo, Na Rae Choi, Eunjin Lee, Ji Yi Lee and Yun Gyong Ahn
Chemosensors 2025, 13(8), 292; https://doi.org/10.3390/chemosensors13080292 - 7 Aug 2025
Viewed by 2517
Abstract
Amino acids (AAs), a type of nitrogen-based organic compounds in the atmosphere, are directly and indirectly related to climate change, and as their link to allergic diseases becomes more known, the need for quantitative analysis of ultrafine dust (PM2.5) will become [...] Read more.
Amino acids (AAs), a type of nitrogen-based organic compounds in the atmosphere, are directly and indirectly related to climate change, and as their link to allergic diseases becomes more known, the need for quantitative analysis of ultrafine dust (PM2.5) will become increasingly necessary. When sensing water-soluble AAs using a gas chromatograph combined with a tandem mass spectrometer (GC-MS/MS), derivatization should be considered to increase the volatility and sensitivity of target analytes. In this study, two methods were used to compare and evaluate 13 AA derivatives in PM2.5 samples: N-tert-butyldimethylsilyl-N-methyltrifluoroacetamide with 1% tert-butyldimethylchlorosilane (MTBSTFA w/1% t-BDMCS), which is preferred for silylation, and ethyl chloroformate (ECF) with methanol (MeOH) for chloroformate derivatization. The most appropriate reaction conditions for these two derivative methods, such as temperature and time, and the analytical conditions of GC-MS/MS for the qualitative and quantitative analysis of AAs were optimized. Furthermore, the calibration curve, detection limit, and recovery of both methods for validating the quantification were determined. The two derivative methods were applied to 23 actual PM2.5 samples to detect and quantify target AAs. The statistical significances between pairwise measurements of individual AAs detected by both methods were evaluated. This study will help in selecting and utilizing appropriate derivative methods for the quantification of individual AAs in PM2.5 samples. Full article
Show Figures

Figure 1

22 pages, 1930 KB  
Article
Novel Technique for Simultaneous Ethylene Glycol and Its Metabolites Determination in Human Whole Blood and Urine Samples Using GC–QqQ–MS/MS
by Kaja Tusiewicz, Olga Wachełko, Marcin Zawadzki and Paweł Szpot
J. Xenobiot. 2024, 14(3), 1143-1164; https://doi.org/10.3390/jox14030065 - 27 Aug 2024
Cited by 4 | Viewed by 3910
Abstract
Toxicological analyses often necessitate the identification of compounds belonging to diverse functional groups. For GC–MS analyses, derivatization of compounds belonging to different functional groups can pose a challenge and requires the development of comprehensive methods of analysis. One example could be ethylene glycol, [...] Read more.
Toxicological analyses often necessitate the identification of compounds belonging to diverse functional groups. For GC–MS analyses, derivatization of compounds belonging to different functional groups can pose a challenge and requires the development of comprehensive methods of analysis. One example could be ethylene glycol, whose widespread use is related to possible unintentional or suicidal intoxications. This fact clearly indicates the need to develop sensitive methods for the determination of ethylene glycol and its metabolites in biological material, as only such complex analysis allows for proper toxicological expertise. A simultaneous GC–QqQ–MS/MS method for the determination of ethylene glycol together with its metabolites, glyoxal and glycolic acid, as well as the detection of glyoxylic acid and oxalic acid, was developed and fully validated. A novel approach for simultaneous derivatization of substances from different groups (alcohols, aldehydes, and carboxylic acids) was established. Sample preparation included the addition of three internal standards (BHB-d4, ethylene glycol-d4 and methylglyoxal), precipitation with acetonitrile and subsequent derivatization with N-tert-butyldimethylsilyl-N-methyltrifluoroacetamide (MTBSTFA), as well as pentafluorophenylhydrazine (PFPH). Detection was carried out with the use of triple quadrupole mass spectrometer. The ionization method was electron impact, and quantitative analysis was carried out in multiple reaction monitoring mode. The lower limit of quantification was 1 μg/mL, 0.1 μg/mL, and 500 μg/mL for ethylene glycol, glyoxal, and glycolic acid, respectively. The presented method was applied in three authentic postmortem cases of ethylene glycol intoxication. Full article
Show Figures

Graphical abstract

16 pages, 2678 KB  
Article
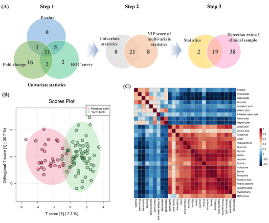
Development of a New Biomarker Model for Predicting Preterm Birth in Cervicovaginal Fluid
by Ji-Youn Lee, Sumin Seo, Bohyun Shin, Se Hee Hong, Eunjin Kwon, Sunwha Park, Young Min Hur, Dong-Kyu Lee, Young Ju Kim and Sang Beom Han
Metabolites 2022, 12(8), 734; https://doi.org/10.3390/metabo12080734 - 9 Aug 2022
Cited by 7 | Viewed by 4312
Abstract
Preterm birth (PTB) is a social problem that adversely affects not only the survival rate of the fetus, but also the premature babies and families, so there is an urgent need to find accurate biomarkers. We noted that among causes, eubiosis of the [...] Read more.
Preterm birth (PTB) is a social problem that adversely affects not only the survival rate of the fetus, but also the premature babies and families, so there is an urgent need to find accurate biomarkers. We noted that among causes, eubiosis of the vaginal microbial community to dysbiosis leads to changes in metabolite composition. In this study, short chain fatty acids (SCFAs) representing dysbiosis were derivatized using (N-tert-butyldimethylsilyl-N-methyltrifluoroacetamide, MTBSTFA) and targeted analysis was conducted in extracted organic phases of cervicovaginal fluid (CVF). In residual aqueous CVF, polar metabolites produced biochemistry process were derivatized using methoxyamine and N,O-bis(trimethylsilyl)trifluoroacetamide (BSTFA), and non-targeted analysis were conducted. Nine SCFAs were quantified, and 58 polar metabolites were detected in 90 clinical samples using gas chromatography/mass spectrometry (GC/MS). The criteria of statistical analysis and detection rate of clinical sample for development of PTB biomarkers were presented, and 19 biomarkers were selected based on it, consisting of 1 SCFA, 2 organic acids, 4 amine compounds, and 12 amino acids. In addition, the model was evaluated as a suitable indicator for predicting PTB without distinction between sample collection time. We hope that the developed biomarkers based on microbiota-derived metabolites could provide useful diagnostic biomarkers for actual patients and pre-pregnancy. Full article
Show Figures

Graphical abstract

4 pages, 328 KB  
Extended Abstract
The Analysis of Bayer Liquor by SPME-GC-MS of Derivatized Organic Poisons
by Virgil Badescu and Raluca Senin
Proceedings 2020, 57(1), 101; https://doi.org/10.3390/proceedings2020057101 - 22 Jan 2021
Viewed by 1964
Abstract
The aim of this article was the gas chromatography–mass spectrometry (GC-MS) analysis of
organic matter from a residual liquor sample (S.C. Alum S.A., Tulcea), extracted by the solid-phase
microextraction method (SPMA) and derivatized with N-(tert-butyldimethylsilyl)-Nmethyltrifluoroacetamide
(MTBSTFA) as the silylating agent. [...] Full article
Show Figures

Figure 1

10 pages, 1231 KB  
Article
Investigation of Organic Acids in Saffron Stigmas (Crocus sativus L.) Extract by Derivatization Method and Determination by GC/MS
by Laurynas Jarukas, Olga Mykhailenko, Juste Baranauskaite, Mindaugas Marksa and Liudas Ivanauskas
Molecules 2020, 25(15), 3427; https://doi.org/10.3390/molecules25153427 - 28 Jul 2020
Cited by 20 | Viewed by 4714
Abstract
The beneficial health properties of organic acids make them target compounds in multiple studies. This is the reason why developing a simple and sensitive determination and investigation method of organic acids is a priority. In this study, an effective method has been established [...] Read more.
The beneficial health properties of organic acids make them target compounds in multiple studies. This is the reason why developing a simple and sensitive determination and investigation method of organic acids is a priority. In this study, an effective method has been established for the determination of organic (lactic, glycolic, and malic) acids in saffron stigmas. N-(tert-butyldimethylsilyl)-N-methyltrifluoroacetamide (MTBSTFA) was used as a derivatization reagent in gas chromatography combined with mass spectrometric detection (GC/MS). The saffron stigmas extract was evaporated to dryness with a stream of nitrogen gas. The derivatization procedure: 0.1 g of dried extract was diluted into 0.1 mL of tetrahydrofuran, then 0.1 mL MTBSTFA was orderly and successively added into a vial. Two different techniques were used to obtain the highest amount of organic acid derivatives from saffron stigmas. To the best of our knowledge, this is the first report of the quantitative and qualitative GC/MS detection of organic acids in saffron stigmas using MTBSTFA reagent, also comparing different derivatization conditions, such as time, temperature and the effect of reagent amount on derivatization process. The identification of these derivatives was performed via GC-electron impact ionization mass spectrometry in positive-ion detection mode. Under optimal conditions, excellent linearity for all organic acids was obtained with determination coefficients of R2 > 0.9955. The detection limits (LODs) and quantitation limits (LOQs) ranged from 0.317 to 0.410 µg/mL and 0.085 to 1.53 µg/mL, respectively. The results showed that the highest yield of organic acids was conducted by using 0.1 mL of MTBSTFA and derivatization method with a conventional heating process at 130 °C for 90 min. This method has been successfully applied to the quantitative analysis of organic acids in saffron stigmas. Full article
Show Figures

Graphical abstract

14 pages, 879 KB  
Article
Comparative Investigation of Amino Acids Content in the Dry Extracts of Juno bucharica, Gladiolus Hybrid Zefir, Iris Hungarica, Iris Variegata and Crocus Sativus Raw Materials of Ukrainian Flora
by Olha Mykhailenko, Liudas Ivanauskas, Ivan Bezruk, Roman Lesyk and Victoriya Georgiyants
Sci. Pharm. 2020, 88(1), 8; https://doi.org/10.3390/scipharm88010008 - 7 Feb 2020
Cited by 20 | Viewed by 7304
Abstract
The aim of this research was the comparative study of the amino acids content in the dry extracts of Iridaceae plants of Ukrainian flora: Juno bucharica leaves and corms, Gladiolus hybrid Zefir leaves, Iris hungarica and Iris variegata rhizomes, and Crocus sativus stigmas, [...] Read more.
The aim of this research was the comparative study of the amino acids content in the dry extracts of Iridaceae plants of Ukrainian flora: Juno bucharica leaves and corms, Gladiolus hybrid Zefir leaves, Iris hungarica and Iris variegata rhizomes, and Crocus sativus stigmas, flowers, leaves and corms. A gas chromatography–mass spectrometry (GC–MS) method has been used. Separation of amino acids in the samples was carried out using a Shimadzu GC-MS-QP2010 equipped with an Rxi-5ms (Restek Corporation capillary column (30 m long, 0.25 mm outer diameter and 0.25 µm) with a liquid stationary phase (5% diphenyl and 95% polysiloxane) after derivatization with N-(t-butyldimethylsilyl)-N109 methyltrifluoroacetamide (MTBSTFA) reagent. The results obtained have shown that extracts from the aerial parts of plants investigated have a higher amino acid content and more diverse composition than the underground organs. Experimental data showed that Crocus leaves and Juno leaves extracts contain the highest general content of amino acids—31.99 mg/g and 14.65 mg/g respectively. All samples showed a high content of L-pyroglutamic acid (0.33–12.35 mg/g). Moreover, Crocus leaves and Juno leaves extracts had the most suitable amino acids composition and are prospective for further pharmacological studies. Full article
Show Figures

Graphical abstract

13 pages, 685 KB  
Article
Simultaneous Determination of Pyrethroid, Organophosphate and Carbamate Metabolites in Human Urine by Gas Chromatography–Mass Spectrometry (GCMS)
by Chien-Che Hung, Sailent Rizki Sari Simaremare, Chia-Jung Hsieh and Lih-Ming Yiin
Appl. Sci. 2019, 9(5), 879; https://doi.org/10.3390/app9050879 - 1 Mar 2019
Cited by 14 | Viewed by 5431
Abstract
We have developed a rapid, sensitive, and reliable method for simultaneous determination of the urinary metabolites of common insecticides in a single analytical run using gas chromatography–mass spectrometry (GCMS). Thirteen metabolites, one originating from carbamate, six from organophosphates, and seven from pyrethroids, were [...] Read more.
We have developed a rapid, sensitive, and reliable method for simultaneous determination of the urinary metabolites of common insecticides in a single analytical run using gas chromatography–mass spectrometry (GCMS). Thirteen metabolites, one originating from carbamate, six from organophosphates, and seven from pyrethroids, were selected for method validation. Samples at different concentrations (0.5–15 µg/L) were prepared by mixing working solutions containing the analytes with blank urine. After acid hydrolysis for 45 min at 90 °C, samples were processed with liquid–liquid extraction and derivatization by N-tert-butyldimethylsilyl-N-methyltrifluoroacetamide (MTBSTFA) before analysis on GCMS. The limits of detection for all thirteen analytes were below 0.1 µg/L. The recovery rates, evaluated at two concentrations (1, 10 µg/L), were found to be 90.48%, on average. The precision of multiple analyses at three different concentrations (0.5, 5, 15 µg/L) within one day or between 10 days was evaluated, and the resultant relative standard deviations were 8.1% or under. We also applied this method to analyze genuine urine samples collected from 30 human subjects, and successfully detected all the metabolites, with detection frequencies more than 50% for pyrethroid metabolites. In summary, this method is not only as good as others in performance, but is advantageous in terms of cost effectiveness and multiplicity of analytes. Full article
(This article belongs to the Section Chemical and Molecular Sciences)
Show Figures

Figure 1

Back to TopTop