Sign in to use this feature.

Years

Between: -

Subjects

remove_circle_outline
remove_circle_outline
remove_circle_outline
remove_circle_outline
remove_circle_outline
remove_circle_outline
remove_circle_outline
remove_circle_outline

Journals

Article Types

Countries / Regions

Search Results (5)

Search Parameters:
Keywords = Linjiacun hydrological station

Order results
Result details
Results per page
Select all
Export citation of selected articles as:
17 pages, 4745 KB  
Article
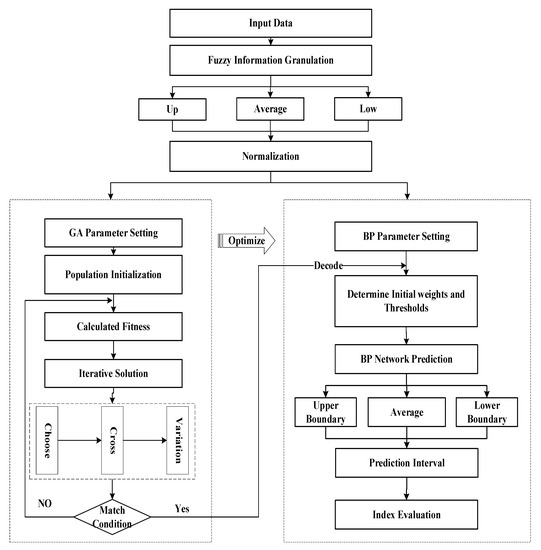
Monthly Runoff Interval Prediction Based on Fuzzy Information Granulation and Improved Neural Network
by Xinyu Yang, Xiao Zhang, Jiancang Xie, Xu Zhang and Shihui Liu
Water 2022, 14(22), 3683; https://doi.org/10.3390/w14223683 - 15 Nov 2022
Cited by 4 | Viewed by 2184
Abstract
High-precision monthly runoff prediction results are of great significance to regional water resource management. However, with the changes in human activity, climate, and underlying surface conditions, the runoff sequence presents highly nonlinear and random characteristics. In order to improve the accuracy of runoff [...] Read more.
High-precision monthly runoff prediction results are of great significance to regional water resource management. However, with the changes in human activity, climate, and underlying surface conditions, the runoff sequence presents highly nonlinear and random characteristics. In order to improve the accuracy of runoff prediction, this study proposed a runoff prediction model based on fuzzy information granulation (FIG) and back propagation neural network (BPNN) improved with genetic algorithm (FIG-GA-BP). First, FIG was used to process the original runoff data to generate three sequences of minimum, average, and maximum that can reflect the rule of runoff changes. Then, genetic algorithms (GA) were used to obtain the optimal initial weights and thresholds of the BPNN through selection, crossover, and mutation. Finally, BPNN was used to predict the generated three sequences separately to obtain the prediction interval. The proposed model was applied to the monthly runoff interval prediction of Linjiacun and Weijiabu hydrological stations in the main stream of the Wei River and Zhangjiashan hydrological station on Jing River, a tributary of the Wei River. Compared with the interval prediction model FIG-BP, FIG-WNN, and traditional BP model. The results show that the FIG-GA-BP interval prediction model had a good prediction effect, with higher prediction accuracy and a narrower range of prediction intervals. Therefore, this model has superiority and practicability in monthly runoff interval prediction. Full article
(This article belongs to the Section Hydrology)
Show Figures

Figure 1

12 pages, 1815 KB  
Article
Response of Runoff to Meteorological Factors Based on Time-Varying Parameter Vector Autoregressive Model with Stochastic Volatility in Arid and Semi-Arid Area of Weihe River Basin
by Wenying Zeng, Songbai Song, Yan Kang, Xuan Gao and Rui Ma
Sustainability 2022, 14(12), 6989; https://doi.org/10.3390/su14126989 - 7 Jun 2022
Cited by 4 | Viewed by 2282
Abstract
This study explores the response characteristics of runoff to the variability of meteorological factors. A modified vector autoregressive (VAR) model is proposed by combining time-varying parameters (TVP) and stochastic volatility (SV). Markov chain Monte Carlo (MCMC) is used to estimate parameters. The TVP-SV-VAR [...] Read more.
This study explores the response characteristics of runoff to the variability of meteorological factors. A modified vector autoregressive (VAR) model is proposed by combining time-varying parameters (TVP) and stochastic volatility (SV). Markov chain Monte Carlo (MCMC) is used to estimate parameters. The TVP-SV-VAR model of daily runoff response to the variability of meteorological factors is established and applied to the daily runoff series from the Linjiacun hydrological station, Shaanxi Province, China. It is found that the posterior estimates of the stochastic volatility of the four variables fluctuate significantly with time, and the variance fluctuations of runoff and precipitation have strong synchronicity. The simultaneous impact of precipitation and evaporation on the pulse of runoff is close to 0. Runoff has a positive impulse response to precipitation, which decreases as the lag time increases, and a negative impulse response to temperature and evaporation with fluctuation. The response speed is precipitation > evaporation > temperature. The TVP-SV-VAR model avoids the hypothesis of homoscedasticity of variance and allows the variance to be randomly variable, which significantly improves the analysis performance. It provides theoretical support for the study of runoff response and water resource management under the conditions of climate change. Full article
(This article belongs to the Special Issue Hydraulic Engineering Modeling and Technology)
Show Figures

Figure 1

17 pages, 3531 KB  
Article
Analysis of Streamflow Complexity Based on Entropies in the Weihe River Basin, China
by Weijie Ma, Yan Kang and Songbai Song
Entropy 2020, 22(1), 38; https://doi.org/10.3390/e22010038 - 26 Dec 2019
Cited by 15 | Viewed by 5486
Abstract
The study on the complexity of streamflow has guiding significance for hydrologic simulation, hydrologic prediction, water resources planning and management. Utilizing monthly streamflow data from four hydrologic control stations in the mainstream of the Weihe River in China, the methods of approximate entropy, [...] Read more.
The study on the complexity of streamflow has guiding significance for hydrologic simulation, hydrologic prediction, water resources planning and management. Utilizing monthly streamflow data from four hydrologic control stations in the mainstream of the Weihe River in China, the methods of approximate entropy, sample entropy, two-dimensional entropy and fuzzy entropy are introduced into hydrology research to investigate the spatial distribution and dynamic change in streamflow complexity. The results indicate that the complexity of the streamflow has spatial differences in the Weihe River watershed, exhibiting an increasing tendency along the Weihe mainstream, except at the Linjiacun station, which may be attributed to the elevated anthropogenic influence. Employing sliding entropies, the variation points of the streamflow time series at the Weijiabu station were identified in 1968, 1993 and 2003, and those at the Linjiacun station, Xianyang station and Huaxian station occurred in 1971, 1993 and 2003. In the verification of the above points, the minimum value of t-test is 3.7514, and that of Brown–Forsythe is 7.0307, far exceeding the significance level of 95%. Also, the cumulative anomaly can detect two variation points. The t-test, Brown–Forsythe test and cumulative anomaly test strengthen the conclusion regarding the availability of entropies for identifying the streamflow variability. The results lead us to conclude that four entropies have good application effects in the complexity analysis of the streamflow time series. Moreover, two-dimensional entropy and fuzzy entropy, which have been rarely used in hydrology research before, demonstrate better continuity and relative consistency, are more suitable for short and noisy hydrologic time series and more effectively identify the streamflow complexity. The results could be very useful in identifying variation points in the streamflow time series. Full article
(This article belongs to the Special Issue Entropy Applications in Environmental and Water Engineering II)
Show Figures

Figure 1

24 pages, 4831 KB  
Article
The Runoff Evolution and the Differences Analysis of the Causes of Runoff Change in Different Regions: A Case of the Weihe River Basin, Northern China
by Shuoyang Li, Guiyu Yang and Hao Wang
Sustainability 2019, 11(19), 5295; https://doi.org/10.3390/su11195295 - 26 Sep 2019
Cited by 7 | Viewed by 3088
Abstract
The runoff levels of the major hydrological stations in the Weihe river basin (WRB) have been found to present decreasing trends. However, the conspicuous spatial differences in the hydro-meteorological conditions have led to variations in the rainfall–runoff pattern in each of the sub-basin [...] Read more.
The runoff levels of the major hydrological stations in the Weihe river basin (WRB) have been found to present decreasing trends. However, the conspicuous spatial differences in the hydro-meteorological conditions have led to variations in the rainfall–runoff pattern in each of the sub-basin areas. The aims of this research study were to reveal the main factors contributing to the runoff changes in the different regions—and it has significance in the water resources rational allocation and protection in the different regions. Three statistical methods were used to analyze the law of precipitation and runoffs of five hydrological stations. The SWAT (Soil and Water Assessment Tool) model was used to reconstruct the runoff in the impact period. The effects of climate change and human activity on runoff were separated by comparing measured runoff and reconstructed runoff. The results show that the closer the proximity to the downstream hydrological station, the more the runoff decreased. In the tributaries and upstream hydrological stations (Zhuanhtou (ZT), Zhangjiashan (ZJS), and Linjiacun (LJC)), from 1970 to 2016, the dominant factor of the runoff reduction was determined to be climate change, and accounted for 148.2%, 98.9%, and 90.5%, respectively. In the hydrological stations of middle and lower reaches (Xianyang (XY) and Huaxian (HX)), the contributions of the climate change to the runoff reduction were 49.7% and 44.3%, respectively, and the impacts of human activity accounted for 50.3% and 55.7%. The impacts of human activity on the runoff reduction were slightly greater than that of the climate change. Due to the different leading factors affecting runoff change in the basin, in response to future climate change, for tributaries and upstream areas, land use should be rationally planned to achieve the optimal balance of water volume in each part of the basin, which is of great significance to the protection and utilization of water resources. As for the middle and downstream regions, reasonable planning should also be focused on the amount of water withdraw, water resource allocations, and water conservancy project construction. According to the factors affecting runoff, corresponding strategies are proposed for different regions, which have important research significance for the protection and sustainable development of watershed water resources. Full article
(This article belongs to the Section Environmental Sustainability and Applications)
Show Figures

Figure 1

16 pages, 3947 KB  
Article
Variations in the Runoff-Sediment Relationship of the Weihe River Basin Based on the Copula Function
by Aijun Guo, Jianxia Chang, Yimin Wang and Qiang Huang
Water 2016, 8(6), 223; https://doi.org/10.3390/w8060223 - 25 May 2016
Cited by 15 | Viewed by 6448
Abstract
This study investigates the runoff-sediment relationship (RSR) of the Weihe River, a sandy waterway originating from the Loess Plateau, and considers the potential variations in RSR under an evolving environment. The double mass curve method was used to investigate RSR inflection points at [...] Read more.
This study investigates the runoff-sediment relationship (RSR) of the Weihe River, a sandy waterway originating from the Loess Plateau, and considers the potential variations in RSR under an evolving environment. The double mass curve method was used to investigate RSR inflection points at six hydrologic stations located in the Weihe River basin (WRB) spanning the period from 1956 to 2010. Because of its ability to accurately define nonlinear and asymmetric correlations between variables, the Copula function provided the joint probability distributions and revealed the joint probabilities of annual runoff and sediment yield through different periods. The results indicated: (1) The sediment yield and runoff exhibit decreasing trends, which was principally related to human activity such as soil and water conservation measures, water projects and industrial and domestic water use, (2) the RSR inflection points principally occurred around 1983 at the Weijiabu, Xianyang, Huaxian and Zhuangtou stations, whereas they were non-significant at the Linjiacun and Zhangjiashan stations. Changes in RSR are attributed to the irregular effect of human activity reducing the runoff and sediment output; and (3) the joint probability distributions of annual runoff and sediment yield varied under an evolving environment and were characterized by spatial variability, which is more evident in the mainstream areas of the Weihe River than in the tributary regions. Full article
(This article belongs to the Special Issue Tackling Complex Water Problems in China under Changing Environment)
Show Figures

Figure 1

Back to TopTop