Sign in to use this feature.

Years

Between: -

Subjects

remove_circle_outline
remove_circle_outline
remove_circle_outline
remove_circle_outline

Journals

Article Types

Countries / Regions

Search Results (5)

Search Parameters:
Keywords = LONG HYPOCOTYL 5 (HY5)

Order results
Result details
Results per page
Select all
Export citation of selected articles as:
12 pages, 3425 KB  
Article
Disruption of ABI4 Enhances Anthocyanin Accumulation in Arabidopsis Seedlings Through HY5-Mediated Light Signaling
by Mingyang Zeng, Yan Wu, Shunfa Lin, Fang Zhang, Haiyan Jiang, Lixia Ma and Dong Liu
Plants 2025, 14(13), 1905; https://doi.org/10.3390/plants14131905 - 20 Jun 2025
Cited by 2 | Viewed by 1202
Abstract
The AP2/ERF transcription factor ABSCISIC ACID INSENSITIVE 4 (ABI4) plays diverse roles in plant development and responses to abiotic stress. However, its potential involvement in regulating anthocyanin biosynthesis is not fully understood. In this study, three different loss-of-function abi4 alleles (abi4-1, [...] Read more.
The AP2/ERF transcription factor ABSCISIC ACID INSENSITIVE 4 (ABI4) plays diverse roles in plant development and responses to abiotic stress. However, its potential involvement in regulating anthocyanin biosynthesis is not fully understood. In this study, three different loss-of-function abi4 alleles (abi4-1, abi4-2, and abi4-101) were employed to investigate the role of ABI4 in the regulation of anthocyanin accumulation in Arabidopsis seedlings. These abi4 mutants exhibited significantly increased anthocyanin accumulation, which was associated with elevated expression of genes involved in anthocyanin biosynthesis. HY5 (LONG HYPOCOTYL 5), a central component of photomorphogenesis, acts as a key light-regulated molecular switch. Further analysis revealed that ABI4 requires HY5 to function as a negative regulator of anthocyanin biosynthesis. Additionally, loss of ABI4 resulted in heightened light sensitivity, leading to increased light-induced chlorophyll accumulation and chloroplast development, along with upregulation of photosynthesis-related genes. Interestingly, the light-hypersensitive phenotype of abi4 mutants was partially rescued by the loss of HY5 function. Taken together, these findings demonstrate that ABI4 negatively regulates anthocyanin accumulation in Arabidopsis seedlings through a HY5-dependent light signaling pathway. Full article
Show Figures

Figure 1

16 pages, 2907 KB  
Article
High Nitric Oxide Concentration Inhibits Photosynthetic Pigment Biosynthesis by Promoting the Degradation of Transcription Factor HY5 in Tomato
by Lingyu Wang, Rui Lin, Jin Xu, Jianing Song, Shujun Shao, Jingquan Yu and Yanhong Zhou
Int. J. Mol. Sci. 2022, 23(11), 6027; https://doi.org/10.3390/ijms23116027 - 27 May 2022
Cited by 15 | Viewed by 3583
Abstract
Photosynthetic pigments in higher plants, including chlorophyll and carotenoid, are crucial for photosynthesis and photoprotection. Previous studies have shown that nitric oxide (NO) plays a dual role in plant photosynthesis. However, how pigment biosynthesis is suppressed by NO remains unclear. In this study, [...] Read more.
Photosynthetic pigments in higher plants, including chlorophyll and carotenoid, are crucial for photosynthesis and photoprotection. Previous studies have shown that nitric oxide (NO) plays a dual role in plant photosynthesis. However, how pigment biosynthesis is suppressed by NO remains unclear. In this study, we generated NO-accumulated gsnor mutants, applied exogenous NO donors, and used a series of methods, including reverse transcription quantitative PCR, immunoblotting, chromatin immunoprecipitation, electrophoretic mobility shift, dual-luciferase, and NO content assays, to explore the regulation of photosynthetic pigment biosynthesis by NO in tomato. We established that both endogenous and exogenous NO inhibited pigment accumulation and photosynthetic capacities. High levels of NO stimulated the degradation of LONG HYPOCOTYL 5 (HY5) protein and further inactivated the transcription of genes encoding protochlorophyllide oxidoreductase C (PORC) and phytoene synthase 2 (PSY2)—two enzymes that catalyze the rate-limiting steps in chlorophyll and carotenoid biosynthesis. Our findings provide a new insight into the mechanism of NO signaling in modulating HY5-mediated photosynthetic pigment biosynthesis at the transcriptional level in tomato plants. Full article
(This article belongs to the Special Issue Nitric Oxide Signalling and Metabolism in Plants)
Show Figures

Figure 1

14 pages, 3464 KB  
Article
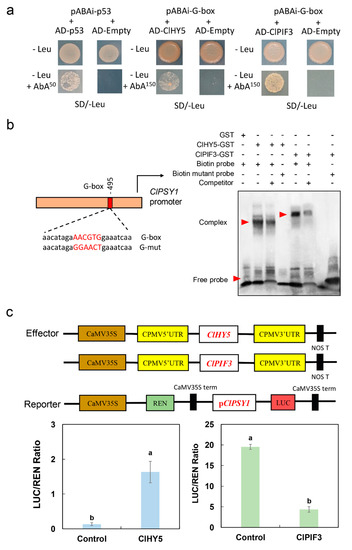
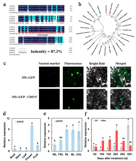
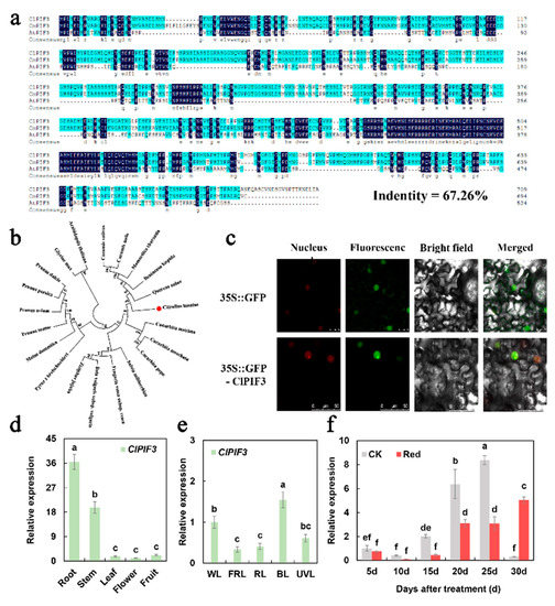
ClPIF3-ClHY5 Module Regulates ClPSY1 to Promote Watermelon Fruit Lycopene Accumulation Earlier under Supplementary Red Lighting
by Tinghui Lv, Lili Zhao, Shuting Zhang, Jingyue Guan, Wei Liu and Hongyan Qi
Int. J. Mol. Sci. 2022, 23(8), 4145; https://doi.org/10.3390/ijms23084145 - 8 Apr 2022
Cited by 7 | Viewed by 2608
Abstract
Lycopene content is one of the important factors for determining watermelon fruit quality. In this study, a small-type watermelon was grown in a greenhouse with supplementary red lighting for 10 h per day. The results showed that the content of lycopene in the [...] Read more.
Lycopene content is one of the important factors for determining watermelon fruit quality. In this study, a small-type watermelon was grown in a greenhouse with supplementary red lighting for 10 h per day. The results showed that the content of lycopene in the flesh was increased 6.3-fold after 25 days of supplementary red lighting. qRT-PCR analysis showed that PHYTOENE SYNTHASE 1(ClPSY1) is the major gene that responds to red light within the lycopene synthesis pathway. Moreover, we identified two key transcription factors that were involved in light signal transduction PHYTOCHROME INTERACTING FACTORS 3 (ClPIF3) and LONG HYPOCOTYL 5 (ClHY5) in watermelon flesh. The interaction experiments showed that ClHY5, a potent ClPIF3 antagonist, regulated ClPSY1 expression by directly targeting a common promoter cis-element (G-box). Collectively, our findings identified that ClHY5 and ClPIF3 formed an activation-suppression transcriptional module that is responsive to red light and, through this model, regulated watermelon lycopene accumulation in greenhouse winter cultivation. Full article
(This article belongs to the Section Molecular Plant Sciences)
Show Figures

Figure 1

24 pages, 5557 KB  
Article
Comparative Transcriptome Analyses of Gene Response to Different Light Conditions of Camellia oleifera Leaf Using Illumina and Single-Molecule Real-Time-Based RNA-Sequencing
by Qianqian Song, Shipin Chen, Yuefeng Wu, Yifan He, Jinling Feng, Zhijian Yang, Wenjun Lin, Guohua Zheng, Yu Li and Hui Chen
Forests 2020, 11(1), 91; https://doi.org/10.3390/f11010091 - 11 Jan 2020
Cited by 9 | Viewed by 3542
Abstract
Camellia oleifera Abel. is a critical oil tree species. Camellia oil, which is extracted from the seeds, is widely regarded as a premium cooking oil, with the content of oleic acid being over 80%. Light is thought to be one of the largest [...] Read more.
Camellia oleifera Abel. is a critical oil tree species. Camellia oil, which is extracted from the seeds, is widely regarded as a premium cooking oil, with the content of oleic acid being over 80%. Light is thought to be one of the largest essential natural components in the regulation of plant developmental processes, and different light qualities can considerably influence plant physiological and phenotypic traits. In this research, we examined the growth and physiological responses of C. oleifera “MIN 43” cultivar plantlets to three different wavelengths of light, containing white, red, and blue light, and we utilized the combination of the PacBio single-molecule real-time (SMRT) and Illumina HiSeq RNA sequencing to obtain the mRNA expression profiles. The results showed that plantlets growing under blue light conditions displayed superior growth performance, including stimulated enhancement of the leaf area, increased leaf number, increased chlorophyll synthesis, and improved photosynthesis. Furthermore, SMAT sequencing created 429,955 reads of inserts, where 406,722 of them were full-length non-chimeric reads, and 131,357 non-redundant isoforms were produced. Abundant differentially expressed genes were found in leaves under different light qualities by RNA-sequencing. Gene expression profiles of actin, dynein, tubulin, defectively organized tributaries 3 (DOT3), and ADP ribosylation factor 5 (ARF5) were associated with the greatest leaf performance occurring under blue light conditions. Moreover, Gene Ontology (GO) and Kyoto Encyclopedia of Genes and Genomes (KEGG) pathway analysis identified hundreds of pathways involved in different light conditions. The pathways of the plant circadian rhythm and hormone signal transduction were associated with different light quality responses in C. oleifera. Phytochrome B (PHYB), constitutively photomorphogenic 1 (COP1), long hypocotyl 5 (HY5), auxin/indole-3-acetic acid (AUX/IAA), Gretchen Hagen 3 (GH3), and small auxin-up RNA (SAUR), which were differentially expressed genes involved in these two pathways, play a vital role in responses to different wavelengths of light in C. oleifera. In addition, blue light significantly promotes flavonoid biosynthesis via changing expression of related genes. Full article
Show Figures

Figure 1

21 pages, 5473 KB  
Article
Genome-Wide Identification of PIFs in Grapes (Vitis vinifera L.) and Their Transcriptional Analysis under Lighting/Shading Conditions
by Kekun Zhang, Ting Zheng, Xudong Zhu, Songtao Jiu, Zhongjie Liu, Le Guan, Haifeng Jia and Jinggui Fang
Genes 2018, 9(9), 451; https://doi.org/10.3390/genes9090451 - 7 Sep 2018
Cited by 32 | Viewed by 6265
Abstract
Phytochrome-interacting factors (PIFs), as the basic helix–loop–helix (bHLH) transcription factors, are the primary signaling partners for phytochromes (PHY) that play a key role in PHY-mediated light signal transduction. At present, there are few studies on PIFs in fruit trees. In order to clarify [...] Read more.
Phytochrome-interacting factors (PIFs), as the basic helix–loop–helix (bHLH) transcription factors, are the primary signaling partners for phytochromes (PHY) that play a key role in PHY-mediated light signal transduction. At present, there are few studies on PIFs in fruit trees. In order to clarify the status of PIFs in grapevines, we identified members of the grape PIFs family and conducted phylogenetic and expression analysis. We identified PIF1, PIF3, PIF4, and PIF7 in PIFs families of the grapevine (Vitis vinifera L.), which were distributed on four different chromosomes with similar gene structures. Except for the closer relationship with PIF1 of citrus, PIFs of grape were distant from the other fruit species such as apple, pear, peach, and strawberry. The VvPIFs (except VvPIF4) were located in the syntenic block with those from Arabidopsis thaliana, Solanum lycopersicum, or Citrus sinensis. In addition to PIF1, all PIFs in grapevines have conserved active PHYB binding (APB) sequences. VvPIF1 has a conserved PIF1-specific active PHYA binding (APA) sequence, while amino acid mutations occurred in the specific APA sequence in VvPIF3. Interestingly, two specific motifs were found in the PIF4 amino acid sequence. The photoreceptor-related elements in the VvPIFs promoter region were the most abundant. PIF1, LONG HYPOCOTYL 5 (HY5) and PIF3, PIF4, GIBBERELLIC ACID INSENSITIVE 1 (GAI1) may interact with each other and participate together in light signal transduction. The relative expression levels of the VvPIFs showed diverse patterns in the various organs at different developmental stages, of which PIF4 was most highly expressed. Prior to maturation, the expression of PIF4 and PIF7 in the skin of the different cultivars increased, while the expression of all PIFs in the flesh decreased. The transcription level of PIFs in grape leaves was sensitive to changes in lighting and shading. Shading treatment was beneficial for enhancing the transcription level of VvPIFs, but the effect on VvPIF3 and VvPIF4 was time-controlled. We concluded that PIFs in grapevines are both conservative and species-specific. The identification and analysis of grape PIFs could provide a theoretical foundation for the further construction of grape light regulation networks. Full article
(This article belongs to the Section Plant Genetics and Genomics)
Show Figures

Figure 1

Back to TopTop