Sign in to use this feature.

Years

Between: -

Subjects

remove_circle_outline
remove_circle_outline
remove_circle_outline
remove_circle_outline
remove_circle_outline
remove_circle_outline
remove_circle_outline

Journals

Article Types

Countries / Regions

Search Results (5)

Search Parameters:
Keywords = IPIM

Order results
Result details
Results per page
Select all
Export citation of selected articles as:
21 pages, 15672 KB  
Article
A Surface Subsidence Monitoring Method for Narrow and Elongated Mining Areas by Combining InSAR and the Improved Probability Integral Method
by Zhen Zhang and Hongjuan Dong
Appl. Sci. 2025, 15(24), 13086; https://doi.org/10.3390/app152413086 - 12 Dec 2025
Viewed by 114
Abstract
Surface subsidence, a major geological hazard induced by mining activities, severely compromises the sustainable economic development of mining areas and the safety and stability of residents’ livelihoods. Consequently, long-term and effective monitoring and prediction of mining areas are essential. Aiming to identify the [...] Read more.
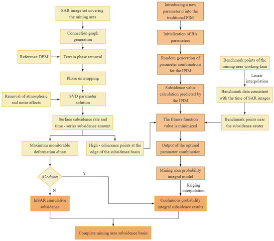
Surface subsidence, a major geological hazard induced by mining activities, severely compromises the sustainable economic development of mining areas and the safety and stability of residents’ livelihoods. Consequently, long-term and effective monitoring and prediction of mining areas are essential. Aiming to identify the key characteristic of narrow and elongated mining areas—where the strike length is significantly greater than the dip length—this study proposes a surface subsidence monitoring method integrating Small Baseline Subset Interferometric Synthetic Aperture Radar (SBAS-InSAR) and the Improved Probability Integral Method (IPIM). Specifically, this method utilizes SBAS-InSAR technology to acquire cumulative subsidence results of low-gradient deformation zones in mining areas. To address the issue of excessively fast edge convergence in traditional Probability Integral Method (PIM) applications for narrow and elongated mining areas, the traditional PIM is adjusted by modifying the dip-direction influence radius parameter; this adjustment alters the shape of the dip-direction subsidence curve at the edge of the subsidence basin, thereby resolving the convergence problem. Meanwhile, based on the InSAR deformation gradient theory, the subsidence edge and subsidence center are identified, and the corresponding threshold is determined. The results of SBAS-InSAR and IPIM are then fused via the inverse distance squared weighting (IDSW) method to eliminate discontinuous boundaries in fused results and obtain complete surface subsidence data of the mining area. Taking the 31109-1 working face of the Lijiahao Coal Mine as the study area, 14 scenes of Sentinel-1A imagery and field leveling data of the working face were used to validate the feasibility and accuracy of the proposed method. The results indicate that a distinct rectangular subsidence basin was formed in the working face during the monitoring period. The maximum subsidence measured by the integrated method is 3453 mm, and the location, subsidence curve, and variation trend of the monitored subsidence basin are basically consistent with actual mining conditions. The maximum relative errors of subsidence in the strike and dip directions are 5.2% and 4.1%, respectively. This method can effectively compensate for the limitations of SBAS-InSAR and PIM when applied individually to surface subsidence monitoring in narrow and elongated mining areas, enabling the acquisition of refined subsidence information for the entire mining basin. The research results provide a scientific basis for subsidence monitoring and early warning, disaster prevention and mitigation, and the rational development and utilization of resources in mining areas. Full article
Show Figures

Figure 1

14 pages, 1498 KB  
Article
Backtracking Search Algorithm-Based Lemurs Optimizer for Coupled Structural Systems
by Khadijetou Maaloum Din, Rabii El Maani, Ahmed Tchvagha Zeine and Rachid Ellaia
Appl. Sci. 2025, 15(17), 9751; https://doi.org/10.3390/app15179751 - 5 Sep 2025
Viewed by 864
Abstract
The Backtracking Search Algorithm (BSA) has emerged as a promising stochastic optimization method. This paper introduces a novel hybrid evolutionary algorithm, termed LOBSA, integrating the strengths of BSA and Lemurs Optimizer (LO). The hybrid approach significantly improves global exploration and convergence speed, validated [...] Read more.
The Backtracking Search Algorithm (BSA) has emerged as a promising stochastic optimization method. This paper introduces a novel hybrid evolutionary algorithm, termed LOBSA, integrating the strengths of BSA and Lemurs Optimizer (LO). The hybrid approach significantly improves global exploration and convergence speed, validated through rigorous tests on 23 benchmark functions from the CEC 2013 suite, encompassing unimodal, multimodal, and fixed dimension multimodal functions. Compared with state-of-the-art algorithms, LOBSA presents a relative improvement, achieving superior results and outperforming traditional BSA by up to 35% of global performance gain in terms of solution accuracy. Moreover, the applicability and robustness of LOBSA were demonstrated in practical constrained optimization and a fluid–structure interaction problem involving the dynamic analysis and optimization of a submerged boat propeller, demonstrating both computational efficiency and real-world applicability. Full article
Show Figures

Figure 1

32 pages, 53844 KB  
Article
Evaluating the Quality of Architectural Heritage Reuse Projects Using a Well-Being and NEB Approach: The Case Study of IPIM in Turin (Italy)
by Daniele Dabbene, Carla Bartolozzi and Cristina Coscia
Heritage 2024, 7(6), 2834-2865; https://doi.org/10.3390/heritage7060134 - 29 May 2024
Cited by 2 | Viewed by 3238
Abstract
International conservation approaches recognise architectural heritage as crucial in promoting sustainable development and enhancing human well-being. This has been highlighted by the recent New European Bauhaus (NEB) movement. As for the reuse of architectural heritage, this debate has led to the formulation of [...] Read more.
International conservation approaches recognise architectural heritage as crucial in promoting sustainable development and enhancing human well-being. This has been highlighted by the recent New European Bauhaus (NEB) movement. As for the reuse of architectural heritage, this debate has led to the formulation of new guidelines that aim to maximise the tangible and intangible values of the assets from a long-term and circular economy perspective. In turning theory into operational practice, it is essential to reuse heritage structures while keeping these principles in mind and remaining within the boundaries of conservation objectives. To achieve this, evaluation tools that can aid in the decision-making process need to be identified. This research presents a novel model of indicators that can monitor and evaluate the quality of architectural heritage reuse projects, proposing a perspective that considers both the concept of well-being and the NEB principles. The proposed model is tested on Turin’s IPIM (Provincial Institute for Childhood and Maternity). This structure has been transformed from an uncomfortable heritage into a cultural centre for contemporary art called Flashback Habitat. The case study tests the model’s practical applicability and demonstrates its effectiveness in identifying the most challenging principles to apply in practice. Full article
(This article belongs to the Special Issue Adaptive Reuse of Heritage Buildings)
Show Figures

Figure 1

18 pages, 5876 KB  
Article
Prediction Method for Dynamic Subsidence Basin in Mining Area Based on SBAS-InSAR and Time Function
by Jibiao Hu, Yueguan Yan, Huayang Dai, Xun He, Biao Lv, Meng Han, Yuanhao Zhu and Yanjun Zhang
Remote Sens. 2024, 16(11), 1938; https://doi.org/10.3390/rs16111938 - 28 May 2024
Cited by 11 | Viewed by 2268
Abstract
Dynamic predictions of surface subsidence are crucial for assessing ground damage and protecting surface buildings. Based on Small Baseline Subset Interferometric Synthetic Aperture Radar (SBAS-InSAR) technology, a method for making dynamic predictions of large-scale surface subsidence in mining areas can be established; however, [...] Read more.
Dynamic predictions of surface subsidence are crucial for assessing ground damage and protecting surface buildings. Based on Small Baseline Subset Interferometric Synthetic Aperture Radar (SBAS-InSAR) technology, a method for making dynamic predictions of large-scale surface subsidence in mining areas can be established; however, the problem of phase coherence loss in InSAR data makes it impossible to predict the complete dynamic subsidence basin. In this study, a method combining the WeiBull time function and the improved probabilistic integral method (IPIM) model was established based on the PIM model, and a method for predicting the dynamic subsidence basin in the mining area was proposed by integrating the IPIM and the combined WeiBull time function. Time-series subsidence data, obtained using SBAS-InSAR, were used as fitting data, and the parameters of the combined WeiBull function were inverted, pixel by pixel, to predict the dynamic subsidence of the working face in the study area. Based on the predicted surface subsidence results of a certain moment in the working face, the parameters of the IPIM model were inverted to predict the subsidence value in the incoherent region. The subsidence predictions of the combined WeiBull time function and the IPIM model were fused using inverse distance weighting (IDW) interpolation to restore the complete subsidence basin in the mining area. This method was tested at the Wannian Mine in Hebei, and the obtained complete subsidence basin was compared with the measured data, with an absolute error range of 0 to 10 mm. The results show that the dynamic subsidence basin prediction method for the SBAS-InSAR mining area, involving the combination of the IPIM model and the combined WeiBull model, can not only accurately fit the time series of surface observation points affected by mining but also accurately restore the subsidence data in the incoherent region to obtain complete subsidence basin information in the mining area. Full article
Show Figures

Figure 1

14 pages, 1362 KB  
Article
PIM-1 Is Overexpressed at a High Frequency in Circulating Tumor Cells from Metastatic Castration-Resistant Prostate Cancer Patients
by Athina Markou, Eleni Tzanikou, Areti Strati, Martha Zavridou, Sophia Mastoraki, Evangelos Bournakis and Evi Lianidou
Cancers 2020, 12(5), 1188; https://doi.org/10.3390/cancers12051188 - 8 May 2020
Cited by 14 | Viewed by 4732
Abstract
PIM-1 is an oncogene involved in cell cycle progression, cell growth, cell survival and therapy resistance, activated in many types of cancer, and is now considered as a very promising target for cancer therapy. We report for the first time that PIM-1 is [...] Read more.
PIM-1 is an oncogene involved in cell cycle progression, cell growth, cell survival and therapy resistance, activated in many types of cancer, and is now considered as a very promising target for cancer therapy. We report for the first time that PIM-1 is overexpressed in circulating tumor cells (CTCs) from metastatic castration-resistant prostate cancer patients (mCRPC). We first developed and validated a highly sensitive RT-qPCR assay for quantification of PIM-1 transcripts. We further applied this assay to study PIM-1 expression in EpCAM(+) CTC fraction isolated from 64 peripheral blood samples of 50 mCRPC patients. CTC enumeration in all samples was performed using the FDA-cleared CellSearch® system. PIM-1 overexpression was detected in 24/64 (37.5%) cases, while in 20/24 (83.3%) cases that were positive for PIM-1 expression, at least one CTC/7.5 mL PB was detected in the CellSearch®. Our data indicate that PIM-1 overexpression is observed at high frequency in CTCs from mCRPC patients and this finding, in combination with androgen receptor splice variant 7 (AR-V7) expression in CTCs, suggest its potential role as a very promising target for cancer therapy. We strongly believe that PIM-1 overexpression in EpCAM(+) CTC fraction merits to be further evaluated and validated as a non-invasive circulating tumor biomarker in a large and well-defined patient cohort with mCRPC. Full article
(This article belongs to the Special Issue Liquid Biopsy: Latest Advances and Future Challenges)
Show Figures

Figure 1

Back to TopTop