Sign in to use this feature.

Years

Between: -

Subjects

remove_circle_outline
remove_circle_outline
remove_circle_outline
remove_circle_outline

Journals

Article Types

Countries / Regions

Search Results (8)

Search Parameters:
Keywords = Homocitrate

Order results
Result details
Results per page
Select all
Export citation of selected articles as:
14 pages, 5644 KB  
Article
Effect of Air Drying on the Metabolic Profile of Fresh Wild and Artificial Cordyceps sinensis
by Tao Wang, Chuyu Tang, Mengjun Xiao, Zhengfei Cao, Min He, Jianzhao Qi, Yuling Li and Xiuzhang Li
Foods 2024, 13(1), 48; https://doi.org/10.3390/foods13010048 - 21 Dec 2023
Cited by 12 | Viewed by 2246
Abstract
Fresh and dried Cordyceps sinensis are widely used by the public for medicinal and health purposes. However, the differences between them have not been examined. In this study, fresh wild and artificial C. sinensis (WFC and AFC) were dried to obtain dried wild [...] Read more.
Fresh and dried Cordyceps sinensis are widely used by the public for medicinal and health purposes. However, the differences between them have not been examined. In this study, fresh wild and artificial C. sinensis (WFC and AFC) were dried to obtain dried wild and artificial C. sinensis (WDC and ADC). Non-targeted GC-MS was used to analyze the metabolic profile characteristics of the four groups of samples. The results showed that air drying significantly altered the composition and content of C. sinensis, mainly in the form of higher abundance of organic acids and derivatives and lower abundance of lipids and lipid-like molecules in fresh C. sinensis. Hierarchical cluster analysis (HCA) and quantitative analyses showed that air drying increased the abundance of Valine, Zinniol, Urocanate, Vulpinic acid, and Uridine 5’-diphosphate, and decreased Xanthotoxol, Vitexin-4-o-glucoside, Val-trp, and Wogonin. These differentially accumulated metabolites (DAMs) were also shown to be potential biomarkers for C. sinensis. KEGG enrichment analysis identified lysine biosynthesis as the most significantly enriched pathway. Annotation of these DAMs to lysine biosynthesis revealed that citrate cycle and pyruvate metabolism entered lysine biosynthesis via 2-oxohlutarate and Homocitrate, respectively, resulting in significant enrichment of L-saccharopine and L-lysine content was significantly higher. Alanine, aspartate, and Glutamate metabolism synthesized more L-aspartate to promote L-lysine synthesis. Thus, high levels of L-lysine result in lysine degradation and pymolysine, which are the most active metabolic pathways during the drying of fresh C. sinensis and indirectly lead to differences in metabolic profiles. Full article
Show Figures

Figure 1

25 pages, 9787 KB  
Review
Nitrogenase beyond the Resting State: A Structural Perspective
by Rebeccah A. Warmack and Douglas C. Rees
Molecules 2023, 28(24), 7952; https://doi.org/10.3390/molecules28247952 - 5 Dec 2023
Cited by 10 | Viewed by 3909
Abstract
Nitrogenases have the remarkable ability to catalyze the reduction of dinitrogen to ammonia under physiological conditions. How does this happen? The current view of the nitrogenase mechanism focuses on the role of hydrides, the binding of dinitrogen in a reductive elimination process coupled [...] Read more.
Nitrogenases have the remarkable ability to catalyze the reduction of dinitrogen to ammonia under physiological conditions. How does this happen? The current view of the nitrogenase mechanism focuses on the role of hydrides, the binding of dinitrogen in a reductive elimination process coupled to loss of dihydrogen, and the binding of substrates to a binuclear site on the active site cofactor. This review focuses on recent experimental characterizations of turnover relevant forms of the enzyme determined by cryo-electron microscopy and other approaches, and comparison of these forms to the resting state enzyme and the broader family of iron sulfur clusters. Emerging themes include the following: (i) The obligatory coupling of protein and electron transfers does not occur in synthetic and small-molecule iron–sulfur clusters. The coupling of these processes in nitrogenase suggests that they may involve unique features of the cofactor, such as hydride formation on the trigonal prismatic arrangement of irons, protonation of belt sulfurs, and/or protonation of the interstitial carbon. (ii) Both the active site cofactor and protein are dynamic under turnover conditions; the changes are such that more highly reduced forms may differ in key ways from the resting-state structure. Homocitrate appears to play a key role in coupling cofactor and protein dynamics. (iii) Structural asymmetries are observed in nitrogenase under turnover-relevant conditions by cryo-electron microscopy, although the mechanistic relevance of these states (such as half-of-sites reactivity) remains to be established. Full article
(This article belongs to the Special Issue Molybdenum and Tungsten Enzymes—State of the Art in Research)
Show Figures

Figure 1

16 pages, 3895 KB  
Article
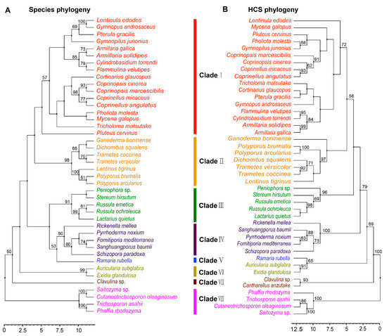
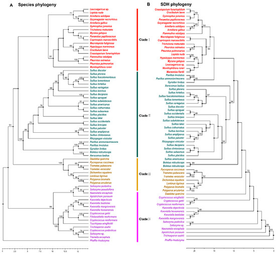
Molecular Evolution of Lysine Biosynthesis in Agaricomycetes
by Zili Song, Maoqiang He, Ruilin Zhao, Landa Qi, Guocan Chen, Wen-Bing Yin and Wei Li
J. Fungi 2022, 8(1), 37; https://doi.org/10.3390/jof8010037 - 31 Dec 2021
Cited by 6 | Viewed by 4693
Abstract
As an indispensable essential amino acid in the human body, lysine is extremely rich in edible mushrooms. The α-aminoadipic acid (AAA) pathway is regarded as the biosynthetic pathway of lysine in higher fungal species in Agaricomycetes. However, there is no deep understanding about [...] Read more.
As an indispensable essential amino acid in the human body, lysine is extremely rich in edible mushrooms. The α-aminoadipic acid (AAA) pathway is regarded as the biosynthetic pathway of lysine in higher fungal species in Agaricomycetes. However, there is no deep understanding about the molecular evolutionary relationship between lysine biosynthesis and species in Agaricomycetes. Herein, we analyzed the molecular evolution of lysine biosynthesis in Agaricomycetes. The phylogenetic relationships of 93 species in 34 families and nine orders in Agaricomycetes were constructed with six sequences of LSU, SSU, ITS (5.8 S), RPB1, RPB2, and EF1-α datasets, and then the phylogeny of enzymes involved in the AAA pathway were analyzed, especially homocitrate synthase (HCS), α-aminoadipate reductase (AAR), and saccharopine dehydrogenase (SDH). We found that the evolution of the AAA pathway of lysine biosynthesis is consistent with the evolution of species at the order level in Agaricomycetes. The conservation of primary, secondary, predicted tertiary structures, and substrate-binding sites of the enzymes of HCS, AAR, and SDH further exhibited the evolutionary conservation of lysine biosynthesis in Agaricomycetes. Our results provide a better understanding of the evolutionary conservation of the AAA pathway of lysine biosynthesis in Agaricomycetes. Full article
Show Figures

Figure 1

13 pages, 1331 KB  
Review
The Chloroplast of Chlamydomonas reinhardtii as a Testbed for Engineering Nitrogen Fixation into Plants
by Marco Larrea-Álvarez and Saul Purton
Int. J. Mol. Sci. 2021, 22(16), 8806; https://doi.org/10.3390/ijms22168806 - 16 Aug 2021
Cited by 3 | Viewed by 4412
Abstract
Eukaryotic organisms such as plants are unable to utilise nitrogen gas (N2) directly as a source of this essential element and are dependent either on its biological conversion to ammonium by diazotrophic prokaryotes, or its supply as chemically synthesised nitrate fertiliser. [...] Read more.
Eukaryotic organisms such as plants are unable to utilise nitrogen gas (N2) directly as a source of this essential element and are dependent either on its biological conversion to ammonium by diazotrophic prokaryotes, or its supply as chemically synthesised nitrate fertiliser. The idea of genetically engineering crops with the capacity to fix N2 by introduction of the bacterial nitrogenase enzyme has long been discussed. However, the expression of an active nitrogenase must overcome several major challenges: the coordinated expression of multiple genes to assemble an enzyme complex containing several different metal cluster co-factors; the supply of sufficient ATP and reductant to the enzyme; the enzyme’s sensitivity to oxygen; and the intracellular accumulation of ammonium. The chloroplast of plant cells represents an attractive location for nitrogenase expression, but engineering the organelle’s genome is not yet feasible in most crop species. However, the unicellular green alga Chlamydomonas reinhardtii represents a simple model for photosynthetic eukaryotes with a genetically tractable chloroplast. In this review, we discuss the main advantages, and limitations, of this microalga as a testbed for producing such a complex multi-subunit enzyme. Furthermore, we suggest that a minimal set of six transgenes are necessary for chloroplast-localised synthesis of an ‘Fe-only’ nitrogenase, and from this set we demonstrate the stable expression and accumulation of the homocitrate synthase, NifV, under aerobic conditions. Arguably, further studies in C. reinhardtii aimed at testing expression and function of the full gene set would provide the groundwork for a concerted future effort to create nitrogen-fixing crops. Full article
(This article belongs to the Special Issue Chloroplast 3.0)
Show Figures

Figure 1

20 pages, 2697 KB  
Article
Paraburkholderia phymatum Homocitrate Synthase NifV Plays a Key Role for Nitrogenase Activity during Symbiosis with Papilionoids and in Free-Living Growth Conditions
by Paula Bellés-Sancho, Martina Lardi, Yilei Liu, Sebastian Hug, Marta Adriana Pinto-Carbó, Nicola Zamboni and Gabriella Pessi
Cells 2021, 10(4), 952; https://doi.org/10.3390/cells10040952 - 20 Apr 2021
Cited by 13 | Viewed by 4212
Abstract
Homocitrate is an essential component of the iron-molybdenum cofactor of nitrogenase, the bacterial enzyme that catalyzes the reduction of dinitrogen (N2) to ammonia. In nitrogen-fixing and nodulating alpha-rhizobia, homocitrate is usually provided to bacteroids in root nodules by their plant host. [...] Read more.
Homocitrate is an essential component of the iron-molybdenum cofactor of nitrogenase, the bacterial enzyme that catalyzes the reduction of dinitrogen (N2) to ammonia. In nitrogen-fixing and nodulating alpha-rhizobia, homocitrate is usually provided to bacteroids in root nodules by their plant host. In contrast, non-nodulating free-living diazotrophs encode the homocitrate synthase (NifV) and reduce N2 in nitrogen-limiting free-living conditions. Paraburkholderia phymatum STM815 is a beta-rhizobial strain, which can enter symbiosis with a broad range of legumes, including papilionoids and mimosoids. In contrast to most alpha-rhizobia, which lack nifV, P. phymatum harbors a copy of nifV on its symbiotic plasmid. We show here that P. phymatum nifV is essential for nitrogenase activity both in root nodules of papilionoid plants and in free-living growth conditions. Notably, nifV was dispensable in nodules of Mimosa pudica despite the fact that the gene was highly expressed during symbiosis with all tested papilionoid and mimosoid plants. A metabolome analysis of papilionoid and mimosoid root nodules infected with the P. phymatum wild-type strain revealed that among the approximately 400 measured metabolites, homocitrate and other metabolites involved in lysine biosynthesis and degradation have accumulated in all plant nodules compared to uninfected roots, suggesting an important role of these metabolites during symbiosis. Full article
(This article belongs to the Special Issue Metabolomics in Plant Research)
Show Figures

Figure 1

36 pages, 9108 KB  
Article
Survey of the Geometric and Electronic Structures of the Key Hydrogenated Forms of FeMo-co, the Active Site of the Enzyme Nitrogenase: Principles of the Mechanistically Significant Coordination Chemistry
by Ian Dance
Inorganics 2019, 7(1), 8; https://doi.org/10.3390/inorganics7010008 - 15 Jan 2019
Cited by 30 | Viewed by 4862
Abstract
The enzyme nitrogenase naturally hydrogenates N2 to NH3, achieved through the accumulation of H atoms on FeMo-co, the Fe7MoS9C(homocitrate) cluster that is the catalytically active site. Four intermediates, E1H1, E2H [...] Read more.
The enzyme nitrogenase naturally hydrogenates N2 to NH3, achieved through the accumulation of H atoms on FeMo-co, the Fe7MoS9C(homocitrate) cluster that is the catalytically active site. Four intermediates, E1H1, E2H2, E3H3, and E4H4, carry these hydrogen atoms. I report density functional calculations of the numerous possibilities for the geometric and electronic structures of these poly-hydrogenated forms of FeMo-co. This survey involves more than 100 structures, including those with bound H2, and assesses their relative energies and most likely electronic states. Twelve locations for bound H atoms in the active domain of FeMo-co, including Fe–H–Fe and Fe–H–S bridges, are studied. A significant result is that transverse Fe–H–Fe bridges (transverse to the pseudo-threefold axis of FeMo-co and shared with triply-bridging S) are not possible geometrically unless the S is hydrogenated to become doubly-bridging. The favourable Fe–H–Fe bridges are shared with doubly-bridging S. ENDOR data for an E4H4 intermediate trapped at low temperature, and interpretations in terms of the geometrical and electronic structure of E4H4, are assessed in conjunction with the calculated possibilities. The results reported here yield a set of 24 principles for the mechanistically significant coordination chemistry of H and H2 on FeMo-co, in the stages prior to N2 binding. Full article
(This article belongs to the Special Issue Applications of Density Functional Theory in Inorganic Chemistry)
Show Figures

Graphical abstract

14 pages, 2713 KB  
Review
The Fe Protein: An Unsung Hero of Nitrogenase
by Andrew J. Jasniewski, Nathaniel S. Sickerman, Yilin Hu and Markus W. Ribbe
Inorganics 2018, 6(1), 25; https://doi.org/10.3390/inorganics6010025 - 3 Feb 2018
Cited by 36 | Viewed by 9476
Abstract
Although the nitrogen-fixing enzyme nitrogenase critically requires both a reductase component (Fe protein) and a catalytic component, considerably more work has focused on the latter species. Properties of the catalytic component, which contains two highly complex metallocofactors and catalyzes the reduction of N [...] Read more.
Although the nitrogen-fixing enzyme nitrogenase critically requires both a reductase component (Fe protein) and a catalytic component, considerably more work has focused on the latter species. Properties of the catalytic component, which contains two highly complex metallocofactors and catalyzes the reduction of N2 into ammonia, understandably making it the “star” of nitrogenase. However, as its obligate redox partner, the Fe protein is a workhorse with multiple supporting roles in both cofactor maturation and catalysis. In particular, the nitrogenase Fe protein utilizes nucleotide binding and hydrolysis in concert with electron transfer to accomplish several tasks of critical importance. Aside from the ATP-coupled transfer of electrons to the catalytic component during substrate reduction, the Fe protein also functions in a maturase and insertase capacity to facilitate the biosynthesis of the two-catalytic component metallocofactors: fusion of the [Fe8S7] P-cluster and insertion of Mo and homocitrate to form the matured [(homocitrate)MoFe7S9C] M-cluster. These and key structural-functional relationships of the indispensable Fe protein and its complex with the catalytic component will be covered in this review. Full article
Show Figures

Graphical abstract

4 pages, 22 KB  
Article
An Improved Synthesis of Homocitrate
by Zeng-Chun Li and Ji-Qing Xu
Molecules 1998, 3(2), 31-34; https://doi.org/10.3390/30200031 - 13 Feb 1998
Cited by 12 | Viewed by 7904
Abstract
Monoethyl malonate (1) and tert-butyl alcohol are esterified by catalysis with dicyclohexylcarbodiimide and 4-dimethylaminopyridine to yield ethyl t-butyl malonate (2). The ethoxymagnesio derivative (3) of the ester is condensed with b-carbomethoxypropionyl chloride to give the triester (4), which is decomposed by heating under [...] Read more.
Monoethyl malonate (1) and tert-butyl alcohol are esterified by catalysis with dicyclohexylcarbodiimide and 4-dimethylaminopyridine to yield ethyl t-butyl malonate (2). The ethoxymagnesio derivative (3) of the ester is condensed with b-carbomethoxypropionyl chloride to give the triester (4), which is decomposed by heating under vacuum in the presence of b-naphthalensulfonic acid to give ethyl methyl β-ketoadipate (5). Compound 5 is reacted with hydrogen cyanide,followed by hydrolysis of the cyanohydrin to give the free acid (6). Compound 6 is converted to homocitrate (7) by the use of an improved procedure. Full article
Show Figures

Scheme 1

Back to TopTop