Sign in to use this feature.

Years

Between: -

Subjects

remove_circle_outline
remove_circle_outline

Journals

Article Types

Countries / Regions

Search Results (2)

Search Parameters:
Keywords = Gryllotalpa orientalis Burmeister

Order results
Result details
Results per page
Select all
Export citation of selected articles as:
17 pages, 3225 KB  
Article
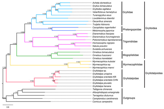
Mitogenomic Comparison of the Mole Crickets Gryllotalpidae with the Phylogenetic Implications (Orthoptera: Ensifera)
by Yan Ma and Ying Miao
Insects 2022, 13(10), 919; https://doi.org/10.3390/insects13100919 - 11 Oct 2022
Cited by 7 | Viewed by 3512
Abstract
Owing to limited molecular data, the phylogenetic position of the family Gryllotalpidae is still controversial in the infraorder Gryllidea. Mitochondrial genome (mitogenome) plays a crucial role in reconstructing phylogenetic relationships and revealing the molecular evolution of insects. However, only four mitogenomes have been [...] Read more.
Owing to limited molecular data, the phylogenetic position of the family Gryllotalpidae is still controversial in the infraorder Gryllidea. Mitochondrial genome (mitogenome) plays a crucial role in reconstructing phylogenetic relationships and revealing the molecular evolution of insects. However, only four mitogenomes have been reported in Gryllotalpidae to date. Herein, we obtained the first mitogenomes of Gryllotalpa henana Cai & Niu, 1998 and the Chinese G. orientalis Burmeister, 1838, made a detailed comparison of all mitogenomes available in Gryllotalpidae and reconstructed the phylogeny of Gryllidea based on mitogenomes using Bayesian inference (BI) and maximum likelihood (ML) methods. The results show that the complete mitogenome sequences of G. henana (15,504 bp) and G. orientalis (15,497 bp) are conserved, both exhibiting the double-stranded circular structure, typical gene content and the ancestral insect gene arrangement. The complete mitogenome of G.henana exhibits the lowest average AT content ever detected in Gryllotalpidae, and even Gryllidea. The gene nad2 of both species has atypical initiation codon GTG. All tRNAs exhibit typical clover-leaf structure, except for trnS1 lacking the dihydrouridine (DHU) arm. A potential stem–loop structure, containing a (T)n(TC)2(T)n sequence, is detected in the control region of all gryllotalpids investigated and is likely related to the replication initiation of the minority strand. The phylogenetic analyses recover the six families of Gryllidea as Gryllotalpidae + (Myrmecophilidae + (Mogoplistidae + (Trigonidiidae + (Phalangopsidae + Gryllidae)))), similar to the trees based on transcriptomic and mitogenomic data. However, the trees are slightly different from the multilocus phylogenies, which show the sister-group relationship of Gryllotalpidae and Myrmecophilidae. The contradictions between mitogenomic and multilocus trees are briefly discussed. Full article
(This article belongs to the Section Insect Systematics, Phylogeny and Evolution)
Show Figures

Figure 1

26 pages, 13567 KB  
Article
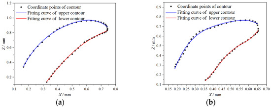
Study on Plant Crushing and Soil Throwing Performance of Bionic Rotary Blades in Cyperus esculentus Harvesting
by Hao Zhu, Dongwei Wang, Xiaoning He, Shuqi Shang, Zhuang Zhao, Haiqing Wang, Ying Tan and Yanxin Shi
Machines 2022, 10(7), 562; https://doi.org/10.3390/machines10070562 - 12 Jul 2022
Cited by 12 | Viewed by 3152
Abstract
Soil blocking and plant entanglement are the main challenges in Cyperus esculentus harvesting and excavating. The structure of the rotary blade is one of the critical factors affecting plant crushing and soil throwing performance. Inspired by the composite motion of longitudinal soil cutting [...] Read more.
Soil blocking and plant entanglement are the main challenges in Cyperus esculentus harvesting and excavating. The structure of the rotary blade is one of the critical factors affecting plant crushing and soil throwing performance. Inspired by the composite motion of longitudinal soil cutting and lateral soil throwing of the oriental mole cricket, a bionic rotary blade was designed with the contour curve of the excavation edge and excavation surface of its forefoot claw toe. The bionic rotary blade’s mechanical and kinematic analysis revealed its cutting mechanism. A flexible plant soil, bionic, rotary blade discrete element model was developed to simulate the Cyperus esculentus digging process. The optimal excavation edge and excavation surface were selected by a single factor experiment, and the optimal operating parameters of the bionic rotary blade were obtained by quadratic regression orthogonal rotational combination design. The results showed that the bionic rotary blade, based on the excavation edge and excavation surface of mole cricket first claw toe, had the longest throwing distance and the largest number of broken bonds. The best combination of operating parameters of the bionic rotary blade was 11.16 mm for blade spacing, 0.66 m/s for forward speed, and 300 rpm for shaft speed. The field experiment was carried out according to the best parameters. The results showed that the bionic rotary blade’s average soil throwing distance and plant crushing rate were 632.30 mm and 81.55%, respectively; thereby, not only meeting the requirements of Cyperus esculentus harvesting, but proving superior to the operation performance of the Chinese standard rotary blade IT245 and rotary blade with optimized cutting edge (IT245P). The results of this study can provide bionic design ideas and methods for the design of soil-cutting-based tillage machinery’s soil-engaging components, such as the rotary blade and returning blade. Full article
(This article belongs to the Section Machine Design and Theory)
Show Figures

Figure 1

Back to TopTop