Sign in to use this feature.

Years

Between: -

Subjects

remove_circle_outline
remove_circle_outline
remove_circle_outline
remove_circle_outline
remove_circle_outline
remove_circle_outline
remove_circle_outline
remove_circle_outline
remove_circle_outline

Journals

Article Types

Countries / Regions

Search Results (57)

Search Parameters:
Keywords = ELF-EMF

Order results
Result details
Results per page
Select all
Export citation of selected articles as:
14 pages, 2464 KB  
Article
Short-Term Exposure to a 50 Hz Extremely Low-Frequency Electromagnetic Field (ELF-EMF) Leads to ROS-Mediated DNA Damage in Gynecological and Urological Cancer Cells In Vitro
by Gabriela Betlej, Ewelina Bator, Aleksandra Kwiatkowska, Maria Romerowicz-Misielak, Anna Koziorowska, Marek Koziorowski and Iwona Rzeszutek
Int. J. Mol. Sci. 2026, 27(4), 1630; https://doi.org/10.3390/ijms27041630 - 7 Feb 2026
Viewed by 300
Abstract
The effect of sinusoidal Extremely Low-Frequency Electromagnetic Fields (ELF-EMFs) on gynecological (HeLa, ES-2) and urological (DU-145) cancer cells was investigated. ELF-EMFs with a frequency of 50 Hz and a magnetic flux density of 1.3 mT were applied for 15 and 30 min. The [...] Read more.
The effect of sinusoidal Extremely Low-Frequency Electromagnetic Fields (ELF-EMFs) on gynecological (HeLa, ES-2) and urological (DU-145) cancer cells was investigated. ELF-EMFs with a frequency of 50 Hz and a magnetic flux density of 1.3 mT were applied for 15 and 30 min. The experiment was conceptualized to investigate the in vitro short-term effects of ELF-EMFs on cell reactive oxygen species (ROS) formation, the levels of genes and proteins involved in DNA damage response, and epigenetic modifications. Here, we found that ELF-EMFs treatment leads to an elevation in the ROS levels that contribute to distinct scenarios in the studied cancer cells. The most prominent changes in the studied factors were found in ES-2 and DU-145 cells exposed to 30 min of ELF-EMFs. ES-2 cells exhibited upregulation of XRCC5 gene expression and elevated levels of several proteins: TNF-α, RAD51, APE1, XRCC1, and NSUN2. Diminished levels of BCL-2, HSP90, RAD51, and TNF-α, as well as overexpression of VIM and METTL3, were observed in DU-145 cells. In summary, we postulate that short-term exposure to 50 Hz ELF-EMFs may be a promising treatment strategy for gynecological and urological cancer cells. Full article
(This article belongs to the Section Molecular Biology)
Show Figures

Figure 1

27 pages, 3362 KB  
Review
Resonant Convergence: An Integrative Model for Electromagnetic Interactions in Biological Systems
by Alessandro Greco
Int. J. Mol. Sci. 2026, 27(1), 423; https://doi.org/10.3390/ijms27010423 - 31 Dec 2025
Viewed by 705
Abstract
Over the past 50 years, scientific interest in electromagnetic field-biology interactions has flourished. Important experimental observations and mathematical hypotheses remain central to academic debate. Adey and Blackman found that specific electromagnetic frequencies affect calcium transport in cells. To explain this phenomenon, Liboff introduced [...] Read more.
Over the past 50 years, scientific interest in electromagnetic field-biology interactions has flourished. Important experimental observations and mathematical hypotheses remain central to academic debate. Adey and Blackman found that specific electromagnetic frequencies affect calcium transport in cells. To explain this phenomenon, Liboff introduced ion cyclotron resonance-like (ICR-like) theory, proposing a specific mechanism for ion modulation. Preparata and Del Giudice introduced quantum electrodynamics (QED), offering controversial quantum-level explanations that complement classical models. Lucia and NASA contributed further with thermomagnetic resonance and experimental observations. Together, these hypotheses have partially clarified how weak electromagnetic fields interact with cells and suggest possible parallel endogenous mechanisms. The aim of this narrative review is to provide a clear and logical framework for understanding biological events, both those that arise naturally within biology and those that can be initiated externally through the application of electromagnetic fields. As electromagnetism constitutes one of the four fundamental forces, this interaction warrants rigorous scientific scrutiny. Full article
(This article belongs to the Special Issue Electromagnetic Field Interactions with Biomolecules)
Show Figures

Figure 1

17 pages, 4214 KB  
Article
Enhanced Antiproliferative Activity of Docetaxel by Extremely Low Frequency Electromagnetic Fields in MCF-7 Breast Cancer Cells
by Maryam Vesal, Yasaman Moazen Safaei, Shahin Ramazi, Abdollah Allahverdi, Parviz Abdolmaleki and Hossein Naderi-Manesh
Pharmaceutics 2025, 17(12), 1505; https://doi.org/10.3390/pharmaceutics17121505 - 21 Nov 2025
Cited by 1 | Viewed by 947
Abstract
Background/Objectives: Breast cancer remains one of the leading causes of cancer-related mortality in women. While ongoing efforts seek new treatment options, improving the efficacy of existing therapies is equally crucial. Despite advancements in chemotherapy, severe side effects continue to limit treatment success. [...] Read more.
Background/Objectives: Breast cancer remains one of the leading causes of cancer-related mortality in women. While ongoing efforts seek new treatment options, improving the efficacy of existing therapies is equally crucial. Despite advancements in chemotherapy, severe side effects continue to limit treatment success. Combining therapies to enhance efficacy is a promising strategy. Emerging evidence suggests that electromagnetic fields (EMF) can act as chemotherapy enhancers, potentially allowing for lower drug doses. One proposed mechanism is the elevation of reactive oxygen species (ROS), which contributes to cell death. This study explores whether such enhancement exists for chemotherapeutics like docetaxel, where ROS is not the primary, but a contributing, mechanism of action. Methods: We investigated the effects of 50 Hz, 20 mT extremely low-frequency EMF (ELF-EMF) exposure to MCF-7 breast cancer cells in the presence of docetaxel. Cytotoxicity was assessed using the MTT assay, while apoptosis, ROS generation, and cell cycle distribution were analyzed via flow cytometry. Morphological changes associated with apoptosis were examined using acridine orange/propidium iodide dual staining and fluorescence microscopy. Results: Results showed that 50 μM docetaxel reduced cell viability by 50%, while the combination of ELF-EMF and docetaxel achieved the same effect at a significantly lower docetaxel concentration (14 μM). Flow cytometry revealed similar G2/M phase arrest and apoptotic cell death in the combined treatment group, along with elevated ROS levels. Conclusions: These findings suggest that ELF-EMF can potentiate the effects of docetaxel, even when ROS is not the dominant mechanism, supporting its potential as a complementary therapy in breast cancer treatment. Full article
(This article belongs to the Section Drug Targeting and Design)
Show Figures

Figure 1

28 pages, 678 KB  
Review
Magnetic Fields as Biophysical Modulators of Anticancer Drug Action
by Xin Yu and Yue Lv
Magnetochemistry 2025, 11(10), 89; https://doi.org/10.3390/magnetochemistry11100089 - 16 Oct 2025
Cited by 2 | Viewed by 1285
Abstract
Magnetic fields (MFs), including static (SMFs) and extremely low-frequency electromagnetic fields (ELF-EMFs), have recently emerged as potential modulators of anticancer drug responses. Evidence indicates that MFs can influence membrane transport, oxidative stress, DNA damage, apoptosis, and cell cycle regulation, thereby altering the efficacy [...] Read more.
Magnetic fields (MFs), including static (SMFs) and extremely low-frequency electromagnetic fields (ELF-EMFs), have recently emerged as potential modulators of anticancer drug responses. Evidence indicates that MFs can influence membrane transport, oxidative stress, DNA damage, apoptosis, and cell cycle regulation, thereby altering the efficacy of chemotherapeutics and targeted agents. These effects are strongly dependent on MFs’ parameters and biological context, leading to synergistic, antagonistic and no-effect outcomes. However, inconsistent exposure protocols, limited reproducibility, and scarce clinical validation remain major obstacles. This review highlights current experimental findings, proposes mechanistic links between MFs and drug action, and outlines key challenges for advancing MF-based adjuvant strategies in oncology. Full article
Show Figures

Figure 1

27 pages, 1061 KB  
Review
Instruments and Measurement Techniques to Assess Extremely Low-Frequency Electromagnetic Fields
by Phoka C. Rathebe and Mota Kholopo
Sensors 2025, 25(15), 4866; https://doi.org/10.3390/s25154866 - 7 Aug 2025
Cited by 1 | Viewed by 2913
Abstract
This study presents a comprehensive evaluation and selection framework for extremely low-frequency electromagnetic field (ELF-EMF) measurement instruments. Recognizing the diversity of application environments and technical constraints, the framework addresses the challenges of selecting appropriate tools for specific scenarios. It integrates a structured, quantitative [...] Read more.
This study presents a comprehensive evaluation and selection framework for extremely low-frequency electromagnetic field (ELF-EMF) measurement instruments. Recognizing the diversity of application environments and technical constraints, the framework addresses the challenges of selecting appropriate tools for specific scenarios. It integrates a structured, quantitative approach through a weighted scoring matrix that evaluates instrumentation across six criteria: monitoring duration, sensitivity, environmental adaptability, biological/regulatory relevance, usability, and cost. Complementing this is a logic-based flowchart that visually guides decision-making based on user-defined operational needs. The framework is applied to a realistic occupational case study, demonstrating its effectiveness in producing evidence-based, scenario-sensitive instrument recommendations. This method provides stakeholders with a transparent and adaptable tool for ELF-EMF device selection. Full article
(This article belongs to the Special Issue Magnetic Field Sensing and Measurement Techniques)
Show Figures

Figure 1

14 pages, 2539 KB  
Article
Sinusoidal Extremely Low-Frequency Electromagnetic Stimulation (ELF-EMS) Promotes Angiogenesis In Vitro
by Lena Perez Font, Amanda Moya-Gomez, Hannelore Kemps, Ivo Lambrichts, Jean-Michel Rigo, Bert Brône and Annelies Bronckaers
Biomedicines 2025, 13(6), 1490; https://doi.org/10.3390/biomedicines13061490 - 17 Jun 2025
Viewed by 1535
Abstract
Background/Objectives: Angiogenesis is the multistep process of the formation of new blood vessels. It is beneficial in scenarios that require tissue repair and regeneration, such as wound healing, bone fracture repair, and recovery from ischemic injuries like stroke, where new blood vessel [...] Read more.
Background/Objectives: Angiogenesis is the multistep process of the formation of new blood vessels. It is beneficial in scenarios that require tissue repair and regeneration, such as wound healing, bone fracture repair, and recovery from ischemic injuries like stroke, where new blood vessel formation restores oxygen and nutrient supply to damaged areas. Extremely low-frequency electromagnetic stimulation (ELF-EMS), which involves electromagnetic fields in the frequency range of 0–300 Hz, have been shown to reduce ischemic stroke volume by improving cerebral blood flow and recovery effects that are dependent on eNOS. Based on previous results, we herein explore the effects of ELF-EMS treatment (13.5 mT/10 and 60 Hz) on the activation of angiogenic processes in vitro in homeostatic conditions. Methods: Using human microvascular endothelial cells (HMEC-1), we studied cell proliferation, migration, and tube formation in vitro, as well as nitric oxide production and the effect of calcium and nitric oxide (NO) on these processes. Moreover, blood vessel formation was studied using a chicken chorioallantoic membrane (CAM) assay. Results: Our results showed that ELF-EMS increases proliferation, tube formation, and both the migration and transmigration of these cells, the latter of which was mediated via NO. In turn, calcium inhibition decreased ELF-EMF-induced NO production. Furthermore, ELF-EMS significantly increased blood vessel formation in the CAM assay. Conclusions: Our results indicated that ELF-EMS exposure (13.5 mT/10 and 60 Hz) significantly induces angiogenesis in vitro and in ovo, underscoring its potential application in the treatment of conditions characterized by insufficient blood supply. Full article
(This article belongs to the Section Cell Biology and Pathology)
Show Figures

Graphical abstract

11 pages, 214 KB  
Article
Use of Electrical Household Appliances and Risk of All Types of Tumours: A Case-Control Study
by Shabana Noori, Abdul Aleem, Imrana Niaz Sultan, Afrasiab Khan Tareen, Hayat Ullah and Muhammad Waseem Khan
Med. Sci. 2025, 13(2), 36; https://doi.org/10.3390/medsci13020036 - 1 Apr 2025
Viewed by 3014
Abstract
Introduction: The use of electrical appliances using extremely low frequency (ELF) electromagnetic fields (EMF) has increased in the past few years. These ELF MF are reported to be linked to several adverse health effects. However, only a couple of studies have been conducted [...] Read more.
Introduction: The use of electrical appliances using extremely low frequency (ELF) electromagnetic fields (EMF) has increased in the past few years. These ELF MF are reported to be linked to several adverse health effects. However, only a couple of studies have been conducted on the association between risk of tumours and use of electronic devices using low frequency (LF) EMF. Methods: We studied the use of common household electrical appliances and suspected risk of tumours in a multi-hospital-based case-control study. In total, 316 patients were included in the final analysis. Results: The study results showed a below unity risk for most of the devices. A slight increased risk of tumour was observed for computer screen use OR: 1.13 (95% CI: 0.43–3.02) and use of microwave oven OR: 1.21 (95% CI: 0.36–4.04). We also had chance to investigate ELF MFs exposure association with tumour. Where we observed elevated odd ratios in individuals living near electricity transformer stations, with a statistically significant risk OR: 2.16 (95% CI: 1.30–3.59). However, the risk was below unity (OR: 0.98) in individuals residing close to powerlines. Conclusion: The current study serves as a pilot study of primary data and will be helpful in future epidemiological research studies on the topic in the region. Full article
(This article belongs to the Section Cancer and Cancer-Related Research)
24 pages, 8237 KB  
Article
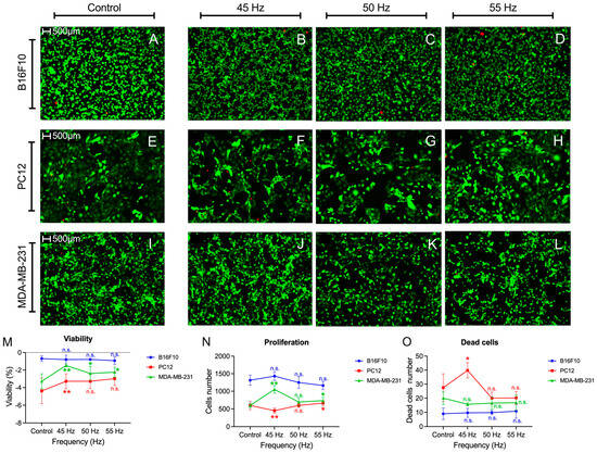
The Frequency of a Magnetic Field Reduces the Viability and Proliferation of Numerous Tumor Cell Lines
by Isabel López de Mingo, Marco Xavier Rivera González, Milagros Ramos Gómez and Ceferino Maestú Unturbe
Biomolecules 2025, 15(4), 503; https://doi.org/10.3390/biom15040503 - 31 Mar 2025
Cited by 1 | Viewed by 4397
Abstract
The frequency of a magnetic field has led to the development of physicochemical interaction models and to the consideration of the role of frequency as a fundamental parameter in the change of cell behavior. The main objective of this article is to find [...] Read more.
The frequency of a magnetic field has led to the development of physicochemical interaction models and to the consideration of the role of frequency as a fundamental parameter in the change of cell behavior. The main objective of this article is to find a frequency window to decrease the viability and proliferation of different tumor cell lines to compare the frequency response of each. For this purpose, tumor cell lines PC12 (rat), B16F10 (mouse), SKBR3 (human), MDA-MB-231 (human), and the non-tumor cell line 3T3 (mouse) are exposed to a magnetic field of 100 µT for 24, 48, and 72 hours in frequency windows contained in the range [20–100] Hz, and their viability and proliferation behavior is evaluated. The results show a frequency-, exposure-time-, and cell-line-dependent behavior, with the most pronounced changes for most cell lines at frequencies of 45, 50, and 55 Hz. It is concluded that each cell type could respond to specific frequency codes that allow the modification of its behavior in vital cellular processes related to tumor development. Knowledge of these codes would allow for the therapeutic application of magnetic fields in oncological pathologies. Full article
(This article belongs to the Section Molecular Biology)
Show Figures

Figure 1

23 pages, 2201 KB  
Article
Effects of Extremely Low-Frequency Electromagnetic Field Treatment on ASD Symptoms in Children: A Pilot Study
by Kierra Pietramala, Alessandro Greco, Alberto Garoli and Danielle Roblin
Brain Sci. 2024, 14(12), 1293; https://doi.org/10.3390/brainsci14121293 - 22 Dec 2024
Cited by 2 | Viewed by 4653
Abstract
Background/Objectives: Autism Spectrum Disorder (ASD) are neurodevelopmental disorders marked by challenges in social interaction, communication, and repetitive behaviors. People with ASD may exhibit repetitive behaviors, unique ways of learning, and different ways of interacting with the world. The term “spectrum” reflects the wide [...] Read more.
Background/Objectives: Autism Spectrum Disorder (ASD) are neurodevelopmental disorders marked by challenges in social interaction, communication, and repetitive behaviors. People with ASD may exhibit repetitive behaviors, unique ways of learning, and different ways of interacting with the world. The term “spectrum” reflects the wide variability in how ASD manifests in individuals, including differences in abilities, symptoms, and support needs, and conditions characterized by difficulties in social interactions, communication, restricted interests, and repetitive behaviors. Inflammation plays a crucial role in the pathophysiology, with increased pro-inflammatory cytokines in cerebrospinal fluid. Previous studies with transcranial magnetic stimulation have shown promising results, suggesting nervous system susceptibility to electromagnetic fields, with evidence indicating that extremely low-frequency electromagnetic field (ELF-EMF) treatment may modulate inflammatory responses through multiple pathways, including the reduction of pro-inflammatory cytokines like IL-6 and TNF-α, and the enhancement of anti-inflammatory mediators. Methods: This pilot study included 20 children (ages 2–13) with a confirmed diagnosis of ASD. A 15-week protocol involved ELF-EMF treatments using the SEQEX device, with specific day and night programs. Assessment was conducted through standardized pre- and post-treatment tests: Achenbach Child Behavior Checklist, Peabody Picture Vocabulary Test-4, Expressive One Word Picture Vocabulary Test-4, and Conner’s 3GI. Results: Statistically significant improvements were observed in receptive language (PPVT-4: from 74.07 to 90.40, p = 0.002) and expressive language (EOWPVT-4: from 84.17 to 90.50, p = 0.041). Notable reductions, with statistical significance, were found in externalizing problems across both age groups (1.5–5 years: p = 0.028; 6–18 years: p = 0.027), with particular improvement in attention and behavioral problems. The results were observed over a short period of 15 weeks, therefore excluding the possibility of coincidental age-related gains, that would typically occur during a normal developmental timeframe. Parent evaluations showed significant reduction in ASD symptoms, particularly in the 1.5–5 years group (p = 0.046). Conclusions: ELF-EMF treatment demonstrated a high safety profile and efficacy in mitigating ASD-related symptoms. The observed improvements suggest both direct effects on central and autonomic nervous systems and indirect effects through inflammatory response modulation. Further studies are needed to confirm these promising results through broader demographics and randomized control designs. Full article
Show Figures

Figure 1

11 pages, 362 KB  
Article
Thermophysical Insights into the Anti-Inflammatory Potential of Magnetic Fields
by Umberto Lucia, Giulia Grisolia, Antonio Ponzetto and Thomas S. Deisboeck
Biomedicines 2024, 12(11), 2534; https://doi.org/10.3390/biomedicines12112534 - 6 Nov 2024
Cited by 1 | Viewed by 1551
Abstract
Background: Inflammation is caused by an excess of Sodium ions inside the cell. This generates a variation in the cell’s membrane electric potential, becoming a steady state from a thermodynamic viewpoint. Methods: This paper introduces a thermodynamic approach to inflammation based [...] Read more.
Background: Inflammation is caused by an excess of Sodium ions inside the cell. This generates a variation in the cell’s membrane electric potential, becoming a steady state from a thermodynamic viewpoint. Methods: This paper introduces a thermodynamic approach to inflammation based on the fundamental role of the electric potential of the cell membrane, introducing an analysis of the effect of heat transfer related to the inflammation condition. Results: The direct proportionality between the reduction in temperature and the increase of Na+ outflow may ameliorate the inflammation cascade. Conclusions: Based on these ion fluxes, we suggest the consideration of a ‘companion’ electromagnetic therapeutic wave concept in support of the present anti-inflammatory treatment. Full article
(This article belongs to the Section Immunology and Immunotherapy)
Show Figures

Figure 1

19 pages, 3353 KB  
Article
Extremely Low-Frequency Electromagnetic Field (ELF-EMF) Increases Mitochondrial Electron Transport Chain Activities and Ameliorates Depressive Behaviors in Mice
by Masaki Teranishi, Mikako Ito, Zhizhou Huang, Yuki Nishiyama, Akio Masuda, Hiroyuki Mino, Masako Tachibana, Toshiya Inada and Kinji Ohno
Int. J. Mol. Sci. 2024, 25(20), 11315; https://doi.org/10.3390/ijms252011315 - 21 Oct 2024
Cited by 15 | Viewed by 5446
Abstract
Compromised mitochondrial electron transport chain (ETC) activities are associated with depression in humans and rodents. However, the effects of the enhancement of mitochondrial ETC activities on depression remain elusive. We recently reported that an extremely low-frequency electromagnetic field (ELF-EMF) of as low as [...] Read more.
Compromised mitochondrial electron transport chain (ETC) activities are associated with depression in humans and rodents. However, the effects of the enhancement of mitochondrial ETC activities on depression remain elusive. We recently reported that an extremely low-frequency electromagnetic field (ELF-EMF) of as low as 10 μT induced hormetic activation of mitochondrial ETC complexes in human/mouse cultured cells and mouse livers. Chronic social defeat stress (CSDS) for 10 consecutive days caused behavioral defects mimicking depression in mice, and using an ELF-EMF for two to six weeks ameliorated them. CSDS variably decreased the mitochondrial ETC proteins in the prefrontal cortex (PFC) in 10 days, which were increased by an ELF-EMF in six weeks. CSDS had no effect on the mitochondrial oxygen consumption rate in the PFC in 10 days, but using an ELF-EMF for six weeks enhanced it. CSDS inactivated SOD2 by enhancing its acetylation and increased lipid peroxidation in the PFC. In contrast, the ELF-EMF activated the Sirt3-FoxO3a-SOD2 pathway and suppressed lipid peroxidation. Furthermore, CSDS increased markers for mitophagy, which was suppressed by the ELF-EMF in six weeks. The ELF-EMF exerted beneficial hormetic effects on mitochondrial energy production, mitochondrial antioxidation, and mitochondrial dynamics in a mouse model of depression. We envisage that an ELF-EMF is a promising therapeutic option for depression. Full article
(This article belongs to the Special Issue Advances in the Molecular Biological Effects of Magnetic Fields)
Show Figures

Figure 1

20 pages, 2912 KB  
Article
Impact of Extremely Low-Frequency Electromagnetic Fields on Skeletal Muscle of Sedentary Adult Mice: A Pilot Study
by Caterina Morabito, Noemi Di Sinno, Maria A. Mariggiò and Simone Guarnieri
Int. J. Mol. Sci. 2024, 25(18), 9857; https://doi.org/10.3390/ijms25189857 - 12 Sep 2024
Cited by 3 | Viewed by 3140
Abstract
Extremely low-frequency electromagnetic fields (ELF-EMFs) are ubiquitous in industrialized environments due to the continuous use of electrical devices. Our previous studies demonstrated that ELF-EMFs affect muscle cells by modulating oxidative stress and enhancing myogenesis. This pilot study investigated these effects on the skeletal [...] Read more.
Extremely low-frequency electromagnetic fields (ELF-EMFs) are ubiquitous in industrialized environments due to the continuous use of electrical devices. Our previous studies demonstrated that ELF-EMFs affect muscle cells by modulating oxidative stress and enhancing myogenesis. This pilot study investigated these effects on the skeletal muscles of sedentary adult mice, assessing physiological responses to ELF-EMF exposure and potential modulation by antioxidant supplementation. Male C57BL/6 mice were exposed to ELF-EMFs (0.1 or 1.0 mT) for 1 h/day for up to 5 weeks and fed a standard diet without or with N-acetyl-cysteine (NAC). The results showed transient increases in muscle strength (after 2 weeks of exposure at 1.0 mT), potentially linked to muscle fiber recruitment and activation, revealed by higher PAX7 and myosin heavy chain (MyH) expression levels. After ELF-EMF exposure, oxidative status assessment revealed transient increases in the expression levels of SOD1 and catalase enzymes, in total antioxidant capacity, and in protein carbonyl levels, markers of oxidative damage. These effects were partially reduced by NAC. In conclusion, ELF-EMF exposure affects skeletal muscle physiology and NAC supplementation partially mitigates these effects, highlighting the complex interactions between ELF-EMFs and antioxidant pathways in vivo. Further investigations on ELF-EMFs as a therapeutic modality for muscle health are necessary. Full article
(This article belongs to the Section Molecular Biology)
Show Figures

Figure 1

12 pages, 310 KB  
Article
Thermodynamic Considerations on the Biophysical Interaction between Low-Energy Electromagnetic Fields and Biosystems
by Umberto Lucia and Giulia Grisolia
Membranes 2024, 14(8), 179; https://doi.org/10.3390/membranes14080179 - 22 Aug 2024
Cited by 1 | Viewed by 2360
Abstract
A general theory explaining how electromagnetic waves affect cells and biological systems has not been completely accepted yet; nevertheless, extremely low-frequency electromagnetic fields (ELF-EMFs) can interfere with and modify several molecular cellular processes. The therapeutic effect of EMFs has been investigated in several [...] Read more.
A general theory explaining how electromagnetic waves affect cells and biological systems has not been completely accepted yet; nevertheless, extremely low-frequency electromagnetic fields (ELF-EMFs) can interfere with and modify several molecular cellular processes. The therapeutic effect of EMFs has been investigated in several clinical conditions with promising results: in this context a better understanding of mechanisms by which ELF-EMF influences cellular events is necessary and it could lead to more extended and specific clinical applications in different pathological conditions. This paper develops a thermodynamic model to explain how ELF-EMF directly interferes with the cellular membrane, inducing a biological response related to a cellular energy conversion and modification of flows across cell membranes. Indeed, energy, irreversibly consumed by cellular metabolism, is converted into entropy variation. The proposed thermodynamic model views living systems as adaptative open systems, analysing the changes in energy and matter moving in and out of the cell. Full article
17 pages, 53794 KB  
Article
50 Hz Temporal Magnetic Field Monitoring from High-Voltage Power Lines: Sensor Design and Experimental Validation
by Kenneth Deprez, Tom Van de Steene, Leen Verloock, Emmeric Tanghe, Liesbeth Gommé, Mart Verlaek, Michel Goethals, Karen van Campenhout, David Plets and Wout Joseph
Sensors 2024, 24(16), 5325; https://doi.org/10.3390/s24165325 - 17 Aug 2024
Cited by 4 | Viewed by 4003
Abstract
A low-cost, tri-axial 50 Hz magnetic field monitoring sensor was designed, calibrated and verified. The sensor was designed using off-the-shelf components and commercially available coils. It can measure 50 Hz magnetic fields originating from high-voltage power lines from 0.08 µT to 364 µT, [...] Read more.
A low-cost, tri-axial 50 Hz magnetic field monitoring sensor was designed, calibrated and verified. The sensor was designed using off-the-shelf components and commercially available coils. It can measure 50 Hz magnetic fields originating from high-voltage power lines from 0.08 µT to 364 µT, divided into two measurement ranges. The sensor was calibrated both on-board and in-lab. The on-board calibration takes the circuit attenuation, noise and parasitic components into account. In the in-lab calibration, the output of the developed sensor is compared to the benchmark, a narrowband EHP-50. The sensor was then verified in situ under high-voltage power lines at two independent measurement locations. The measured field values during this validation were between 0.10 µT and 13.43 µT, which is in agreement with other reported measurement values under high-voltage power lines in literature. The results were compared to the benchmark, for which average deviations of 6.2% and 1.4% were found, at the two independent measurement locations. Furthermore, fields up to 113.3 µT were measured in a power distribution sub-station to ensure that both measurement ranges were verified. Our network, four active sensors in the field, had high uptimes of 96%, 82%, 81% and, 95% during a minimum 3-month interval. In total, over 6 million samples were gathered with field values that ranged from 0.08 µT to 45.48 µT. This suggests that the proposed solution can be used for this monitoring, although more extensive long-term testing with more sensors is required to confirm the uptime under multiple circumstances. Full article
(This article belongs to the Special Issue Magnetic Field Sensing and Measurement Techniques)
Show Figures

Figure 1

15 pages, 305 KB  
Review
The Physiological Impact of Melatonin, Its Effect on the Course of Diseases and Their Therapy and the Effect of Magnetic Fields on Melatonin Secretion—Potential Common Pathways of Influence
by Marta Woldańska-Okońska and Kamil Koszela
Biomolecules 2024, 14(8), 929; https://doi.org/10.3390/biom14080929 - 31 Jul 2024
Cited by 3 | Viewed by 8723
Abstract
Melatonin is a relic, due to its millions-of-years-old presence in chemical reactions, found in evolutionarily diverse organisms. It has a multidirectional biological function. It controls diurnal rhythms, redox homeostasis, intestinal motor functions, mitochondrial biogenesis and fetal development and has antioxidant effects. It also [...] Read more.
Melatonin is a relic, due to its millions-of-years-old presence in chemical reactions, found in evolutionarily diverse organisms. It has a multidirectional biological function. It controls diurnal rhythms, redox homeostasis, intestinal motor functions, mitochondrial biogenesis and fetal development and has antioxidant effects. It also has analgesic and therapeutic effects. The purpose of this paper is to describe the role of melatonin in vital processes occurring in interaction with the environment, with particular reference to various magnetic fields ubiquitous in the life of animate matter, especially radio frequency/extra low frequency (RF/ELF EMF) and static magnetic fields. The most important part of this article is to describe the potential effects of magnetic fields on melatonin secretion and the resulting possible health effects. Melatonin in some cases positively amplifies the electromagnetic signal, intensifying health effects, such as neurogenesis, analgesic effects or lowering blood pressure. In other cases, it is a stimulus that inhibits the processes of destruction and aggravation of lesions. Sometimes, however, in contrast to the beneficial effects of electromagnetic fields in therapy, they intensify pathogenic effects, as in multiple sclerosis by intensifying the inflammatory process. Full article
(This article belongs to the Special Issue Melatonin in Normal Physiology and Disease)
Back to TopTop