Sign in to use this feature.

Years

Between: -

Subjects

remove_circle_outline
remove_circle_outline
remove_circle_outline
remove_circle_outline
remove_circle_outline
remove_circle_outline
remove_circle_outline
remove_circle_outline
remove_circle_outline

Journals

remove_circle_outline
remove_circle_outline
remove_circle_outline
remove_circle_outline
remove_circle_outline
remove_circle_outline
remove_circle_outline
remove_circle_outline
remove_circle_outline
remove_circle_outline
remove_circle_outline
remove_circle_outline

Article Types

Countries / Regions

remove_circle_outline
remove_circle_outline
remove_circle_outline
remove_circle_outline
remove_circle_outline

Search Results (913)

Search Parameters:
Keywords = DMD

Order results
Result details
Results per page
Select all
Export citation of selected articles as:
21 pages, 8172 KB  
Article
Anti-Inflammatory and Synaptic Protective Effects of TNF-α Inactivation in the MDX Mouse Model
by Anna Oller Bonani, Valquíria Matheus, Ana Laura Midori Rossi Tomiyama and Alexandre Leite Rodrigues de Oliveira
Curr. Issues Mol. Biol. 2026, 48(3), 270; https://doi.org/10.3390/cimb48030270 - 3 Mar 2026
Abstract
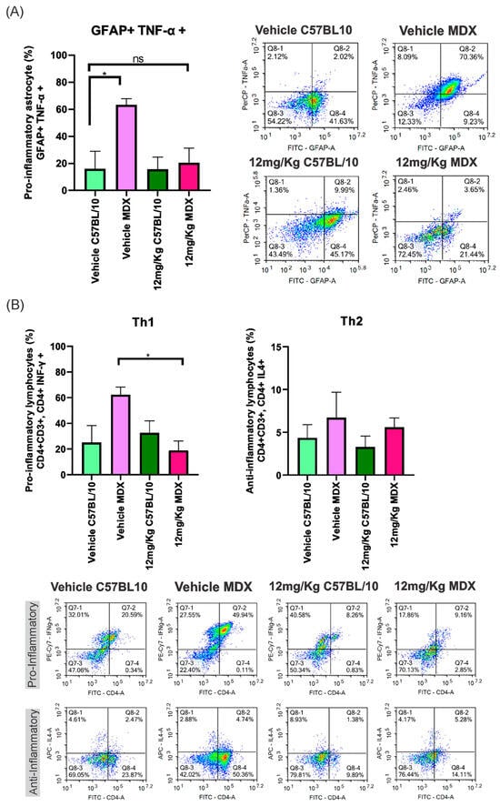
Background: Duchenne muscular dystrophy (DMD) is a severe neuromuscular disorder caused by the absence of functional dystrophin, leading to progressive muscle degeneration, inflammation, and alterations in the central nervous system. The sustained inflammatory response in DMD increases glial activation and the release of [...] Read more.
Background: Duchenne muscular dystrophy (DMD) is a severe neuromuscular disorder caused by the absence of functional dystrophin, leading to progressive muscle degeneration, inflammation, and alterations in the central nervous system. The sustained inflammatory response in DMD increases glial activation and the release of tumor necrosis factor alpha (TNF-α), which contributes to muscle fiber damage. Here, we investigated the anti-inflammatory and neuroprotective effects of Etanercept, a TNF-α receptor-blocking therapeutic, on the spinal cord of MDX mice, a widely used model of DMD. Methods: Adult male MDX and control C57BL/10 mice received vehicle or Etanercept (3, 6, or 12 mg/Kg, intraperitoneally (i.p.)) every 72 h for two weeks, along with daily gait assessment. At the end of treatment, flow cytometry and immunolabeling analyses were performed in the lumbar spinal cord. Results: Etanercept at 12 mg/Kg reduced astrogliosis and microglial activation; restored synaptic markers, including synaptophysin, glutamic acid decarboxylase 65 (GAD-65), and vesicular glutamate transporter 1 (VGLUT-1); and decreased pro-inflammatory cytokines. The treatment reduced GFAP+/TNF-α+ astrocytes and significantly downregulated Th1 lymphocyte polarization in treated MDX mice. These cellular effects were accompanied by improvements in locomotor function. Conclusions: Together, our findings indicate that TNF-α blockade by Etanercept exerts neuroprotective and anti-inflammatory actions in the spinal cord of dystrophic mice, providing new insights into the impact of TNF-α signaling on neuroinflammatory processes in DMD. Full article
(This article belongs to the Special Issue Molecular Biology in Drug Design and Precision Therapy, 2nd Edition)
Show Figures

Figure 1

26 pages, 14594 KB  
Article
Mix-Persona Comment Generation and Geographically Enhanced Context Retrieval for LLM Fine-Tuning in Multimodal Crisis Post Classification
by Tong Bie, Yongli Hu, Yu Fu, Linjia Hao, Tengfei Liu, Kan Guo, Huajie Jiang, Junbin Gao, Yanfeng Sun and Baocai Yin
ISPRS Int. J. Geo-Inf. 2026, 15(3), 104; https://doi.org/10.3390/ijgi15030104 - 2 Mar 2026
Abstract
Social media has become a vital source for humanitarian organizations to gather information during crises. However, existing multimodal classification methods operate primarily as isolated systems, while neglecting external references crucial for accurate judgment. Furthermore, while user comments can provide valuable context, they are [...] Read more.
Social media has become a vital source for humanitarian organizations to gather information during crises. However, existing multimodal classification methods operate primarily as isolated systems, while neglecting external references crucial for accurate judgment. Furthermore, while user comments can provide valuable context, they are often scarce during the early stages of a crisis. To address these limitations, we propose a framework named Mix-Persona Comment Generation with Geographically Enhanced Context Retrieval for LLM Instruction Fine-tuning (MPCG-GECR). To mitigate comment scarcity, we employ a Synthetic Persona Generator (SPG) that prompts LLMs to adopt diverse mix-personas, generating synthetic comments that simulate multi-perspective public discourse. To incorporate external references, we introduce a Geographically Enhanced Context Retrieval (GECR) module. Unlike standard retrieval approaches, GECR utilizes a hybrid re-ranking strategy to identify samples that are both multimodally similar and geographically consistent, serving as reliable reference anchors for the LLM. By integrating these social perspectives and geographic references into a unified instruction-tuning format, we transform the classification task into a context-aware text generation problem and fine-tune the LLM using Low-Rank Adaptation (LoRA). Extensive experiments on the CrisisMMD and DMD datasets demonstrate that MPCG-GECR effectively overcomes data scarcity and context isolation, significantly outperforming existing methods. Full article
Show Figures

Graphical abstract

20 pages, 307 KB  
Review
Adeno-Associated Virus Toxicity in Duchenne Muscular Dystrophy: Mechanisms and Clinical Considerations
by Ezgi Saylam, Eleonora S. D’ambrosio, Maria Tozzo Pesco and Liubov V. Gushchina
Genes 2026, 17(3), 284; https://doi.org/10.3390/genes17030284 - 27 Feb 2026
Viewed by 170
Abstract
Background/Objectives: Recombinant adeno-associated virus (AAV) vectors have revolutionized gene therapy for monogenic diseases such as Duchenne muscular dystrophy (DMD). However, high systemic doses required for muscle transduction cause a spectrum of toxicities ranging from transient hepatic inflammation to fatal multi-organ failure leading [...] Read more.
Background/Objectives: Recombinant adeno-associated virus (AAV) vectors have revolutionized gene therapy for monogenic diseases such as Duchenne muscular dystrophy (DMD). However, high systemic doses required for muscle transduction cause a spectrum of toxicities ranging from transient hepatic inflammation to fatal multi-organ failure leading to death. These adverse events have reshaped the risk–benefit considerations for gene therapy in DMD. Methods: We conducted a narrative review describing complications associated with AAV-mediated gene therapies in the DMD field. PubMed and Clinicaltrials databases were used to search for peer-reviewed manuscripts published between 1987 and 2025. Publicly available abstracts and press releases were also used to describe AAV-mediated adverse events that have been discovered. Priority was given to large prospective cohorts, meta-analyses, and high-impact publications. Results: We outlined the mechanistic basis of AAV toxicity—spanning innate and adaptive immune activation, vector–host interactions, transgene overexpression, and host vulnerability—and discussed their therapeutic implications for DMD. We also highlighted ongoing strategies for vector re-design, immune modulation, patient selection, and regulatory adaptation, aiming to improve efficacy with safety in the next generation of muscular dystrophy gene therapies. Conclusions: Patient safety remains the number one priority in the AAV-mediated gene therapies field. Achieving long-term benefits requires continued optimization of existing vectors, implementation of strict criteria for patient selection, and regulation of immune responses, with close collaboration and transparent dialog among scientists, clinicians, and regulatory agencies, informed by both successful cases as well as tragic deaths reported in the fields of neuromuscular diseases. Full article
(This article belongs to the Special Issue Genetic Diagnosis and Treatment of Duchenne Muscular Dystrophy)
17 pages, 1759 KB  
Article
Potential Involvement of Ferroptosis in Duchenne Muscular Dystrophy-Associated Cardiomyopathy
by Nadezhda Fefelova, Sri Harika Pamarthi, Satvik Mareedu, Andreas Ivessa, Diego Fraidenraich, Gopal J. Babu, Judith K. Gwathmey and Lai-Hua Xie
Biomedicines 2026, 14(2), 472; https://doi.org/10.3390/biomedicines14020472 - 21 Feb 2026
Viewed by 365
Abstract
Background/Objectives: Cardiomyopathy (CM) is a leading cause of morbidity and mortality in Duchenne muscular dystrophy (DMD) patients. Ferroptosis, an iron-dependent form of cell death characterized by lipid peroxidation, is implicated in various cardiovascular diseases. However, the role of ferroptosis in DMD-CM remains unexplored. [...] Read more.
Background/Objectives: Cardiomyopathy (CM) is a leading cause of morbidity and mortality in Duchenne muscular dystrophy (DMD) patients. Ferroptosis, an iron-dependent form of cell death characterized by lipid peroxidation, is implicated in various cardiovascular diseases. However, the role of ferroptosis in DMD-CM remains unexplored. Methods: Here, we used dystrophin and utrophin double-knockout (mdx:utr−/−) mice as a model that exhibits cardiac pathological phenotypes similar to those seen in DMD patients to investigate the potential role of ferroptosis. Results: We observed an increased level of iron deposition and lipid peroxidation in the hearts of mdx:utr−/− mice. Live/Dead viability assays revealed that mdx:utr−/− cardiomyocytes exhibited greater susceptibility to ferroptosis than WT cardiomyocytes both at baseline and upon exposure to ferroptosis inducers. We also used mdx:utr−/− mice with a heterozygous sarcolipin (SLN) knockout background (sln+/−) to investigate the effect of SLN reduction on ferroptosis susceptibility in DMD-CM. Notably, ferroptosis was significantly suppressed in cardiomyocytes from mdx:utr−/−:sln+/− mice (p < 0.01). Western blot analysis confirmed the upregulation of transferrin receptor 1 (TfR1) and 15-lipoxygenase-1 (15LOX1), along with the downregulation of heme oxygenase-1 (HMOX-1) and ferroptosis suppressor protein 1 (FSP1) in mdx:utr−/− hearts, while glutathione peroxidase 4 (GPX4) levels remained unchanged. A similar pattern of alterations in ferroptosis-related biomarkers was observed in human heart samples from DMD patients compared to healthy controls. Conclusions: Our results provide direct evidence that ferroptosis contributes to the pathology of DMD-CM and suggest that reducing SLN expression and inhibiting ferroptosis may represent potential therapeutic strategies for this condition. Full article
(This article belongs to the Section Cell Biology and Pathology)
Show Figures

Graphical abstract

17 pages, 4478 KB  
Article
Design of a Large-Format Scene Simulation System Based on Multi-DMD Optical Stitching
by Zheng Liu, Jie Li, Xiayang Huang, Pengxi Liu, Wennan Cui and Tao Zhang
Sensors 2026, 26(4), 1347; https://doi.org/10.3390/s26041347 - 20 Feb 2026
Viewed by 172
Abstract
As a widely used display device, the effective display area of a digital micromirror device (DMD) is limited by its micromirror count and pitch, which cannot meet large-format target-plane display requirements. This paper proposes a large-format scene simulation system based on multi-DMD optical [...] Read more.
As a widely used display device, the effective display area of a digital micromirror device (DMD) is limited by its micromirror count and pitch, which cannot meet large-format target-plane display requirements. This paper proposes a large-format scene simulation system based on multi-DMD optical stitching, and uses an optical relay to overcome the inability to directly tile DMDs because of their package frames. By constructing a DMD display architecture comprising an illumination module, a relay module, a stitching module, and a projection module, the system quadruples the effective display area relative to a single DMD without sacrificing frame rate. Design results show that the system achieves an MTF greater than 0.5 at 50 lp/mm, with near-diffraction-limited performance; the RMS spot radius is less than 10 μm. All key indicators meet application requirements. Full article
(This article belongs to the Special Issue Advanced Optical and Optomechanical Sensors)
Show Figures

Figure 1

21 pages, 3411 KB  
Article
Global Identification of Lunar Dark Mantle Deposits
by Xiaoyang Liu, Jianhui Wang, Denggao Qiu, Jianguo Yan, Jean-Pierre Barriot and Yang Luo
Sensors 2026, 26(4), 1318; https://doi.org/10.3390/s26041318 - 18 Feb 2026
Viewed by 238
Abstract
Lunar dark mantle deposits (DMDs), formed by explosive volcanic activity on the Moon, are typically composed of glass- and iron-rich pyroclastic materials, with slight variations in color, crystallinity, and TiO2 concentration by region. This paper proposes a method for identifying DMDs using [...] Read more.
Lunar dark mantle deposits (DMDs), formed by explosive volcanic activity on the Moon, are typically composed of glass- and iron-rich pyroclastic materials, with slight variations in color, crystallinity, and TiO2 concentration by region. This paper proposes a method for identifying DMDs using the YOLOv8 deep learning model, enhanced by the introduction of a multi-scale feature extraction (MSFE) module with an attention mechanism, which improves the model’s ability to detect targets at different scales. First, a DMD dataset was constructed using Lunar Reconnaissance Orbiter (LRO) data, with manual annotations of DMD regions and lunar image slicing to optimize computational efficiency. The YOLOv8 architecture, with the incorporated MSFE module, was then used to improve model accuracy in complex terrain. The experimental results showed that the improved DM-YOLO model achieved a precision (P) of 83.9%, a recall (R) of 83.2%, and a mean average precision (mAP@0.5) of 84.2%, representing increases of 15.2%, 14.4%, and 14.0%, respectively, over those obtained with the original YOLOv8 model. The predicted results were preliminarily verified using FeO abundance data and further confirmed by analysis of M3 spectral absorption features, showing strong consistency with known DMDs in terms of both chemical composition and mineralogical characteristics. Observations showed that DMDs were located primarily in the low- and mid-latitude regions of the Moon, with most deposits found in the lunar highlands. The findings suggest that the DM-YOLO model has significant potential for providing technical support for lunar exploration and resource development, particularly for identifying small-scale features that are difficult to annotate. Full article
(This article belongs to the Section Remote Sensors)
Show Figures

Figure 1

20 pages, 11149 KB  
Article
Reduced-Order Modeling of Sweeping Jet Actuators Using Eigenvalue-Sorted Dynamic Mode Decomposition
by Shafi Al Salman Romeo, Mobashera Alam and Kursat Kara
Aerospace 2026, 13(2), 194; https://doi.org/10.3390/aerospace13020194 - 17 Feb 2026
Viewed by 315
Abstract
Sweeping jet actuators (SJAs) are promising for active flow control in aerospace systems, but integrating actuator-resolved unsteady CFD into full-configuration simulations is often impractical due to small geometric scales and O(102) Hz oscillations that demand fine grids and small [...] Read more.
Sweeping jet actuators (SJAs) are promising for active flow control in aerospace systems, but integrating actuator-resolved unsteady CFD into full-configuration simulations is often impractical due to small geometric scales and O(102) Hz oscillations that demand fine grids and small time steps. This work develops a reduced-order modeling (ROM) framework to generate time-resolved boundary conditions at the actuator exit from SJA flow data. Dynamic mode decomposition (DMD) is particularly attractive for this purpose because it provides a linear, data-driven input–output representation of the actuator effect, even though it does not explicitly model the underlying nonlinear switching mechanism. We introduce an eigenvalue-sorted dynamic mode decomposition (ES-DMD) method that performs stability-aware mode ranking based on the discrete-time DMD eigenvalues, prioritizing modes with (λ) closest to unity to retain near-neutrally stable oscillatory dynamics, improving robustness relative to conventional amplitude-based selections for high-frequency oscillatory flows. The method is evaluated across multiple operating conditions, with detailed analysis performed for the highest mass-flow case (m˙=0.01 lb/s), representing the most dynamically demanding condition considered. Across multiple operating conditions, ES-DMD yields consistent reconstructions of the dominant switching dynamics. For one-dimensional exit-plane profiles, combining ES-DMD with time-delay embedding enables accurate reconstruction and multi-period prediction using only 20 modes (7.6% of the full system rank). The proposed approach provides a practical pathway to incorporate unsteady SJA effects into large-scale aerospace CFD through compact, predictive boundary-condition models. Full article
(This article belongs to the Section Aeronautics)
Show Figures

Figure 1

18 pages, 28232 KB  
Article
Scanning-Based Dynamic Mask Projection for Ultrafast Laser Ablation of Thin Films
by Jonas Amann, Markus Kircher, Andreas Otto, Balint Istvan Hajas, Alexander Kirnbauer, Justas Baltrukonis and Roland Fürbacher
Nanomaterials 2026, 16(4), 262; https://doi.org/10.3390/nano16040262 - 17 Feb 2026
Viewed by 328
Abstract
Ultrafast laser processing is constrained by an inherent throughput–resolution trade-off, typically addressed either by high-speed single-beam scanning or by parallel processing approaches. Here, a scanning-based dynamic mask projection concept is presented, combining both strategies by integrating a digital micromirror device (DMD) for dynamic [...] Read more.
Ultrafast laser processing is constrained by an inherent throughput–resolution trade-off, typically addressed either by high-speed single-beam scanning or by parallel processing approaches. Here, a scanning-based dynamic mask projection concept is presented, combining both strategies by integrating a digital micromirror device (DMD) for dynamic binary amplitude mask generation with galvanometric scanning for high-speed lateral repositioning of the projected pattern. A high-numerical-aperture microscope objective is used to project the mask for thin film laser ablation with sub-micrometer feature sizes, while scanning extends the processing area beyond a single projected pattern, ultimately limited by the objective’s field of view. The concept is demonstrated by selective single-pulse pattern ablation of 10 nm thick tantalum nitride (TaN) thin films on glass substrates using 230 fs pulses at a center wavelength of 515 nm. The optical system enables a 770 nm minimum feature size across a scan field with an area-equivalent circular diameter of 550 µm. Dynamic mask projection combined with fast scanning offers a scalable route to high-throughput laser nanoprocessing and is relevant to fabrication and processing of nanomaterials, digital mask lithography, and micro- and nanomachining. Full article
Show Figures

Figure 1

18 pages, 647 KB  
Review
Molecular Insights and Orthopedic Management in Muscular Dystrophies: A Comprehensive Review
by Jan Lejman, Michał Pytlak, Anna Danielewicz, Erich Rutz, Michał Latalski and Monika Lejman
Int. J. Mol. Sci. 2026, 27(4), 1896; https://doi.org/10.3390/ijms27041896 - 16 Feb 2026
Viewed by 335
Abstract
Muscle degeneration is the hallmark of muscular dystrophies—genetically heterogeneous disorders traditionally approached through the lens of molecular pathogenesis or symptomatic management in isolation. Here, we present a deliberately interdisciplinary synthesis that bridges molecular genetics, clinical phenotyping, and evidence-based orthopedic decision-making to address a [...] Read more.
Muscle degeneration is the hallmark of muscular dystrophies—genetically heterogeneous disorders traditionally approached through the lens of molecular pathogenesis or symptomatic management in isolation. Here, we present a deliberately interdisciplinary synthesis that bridges molecular genetics, clinical phenotyping, and evidence-based orthopedic decision-making to address a significant critical gap: the lack of genotype-informed, function-oriented frameworks for musculoskeletal complications. We re-evaluate disease entities—not only by their molecular etiology (e.g., DMD, LMNA, DUX4 dysregulation), but through the prism of orthopedic manifestations as diagnostic gateways and therapeutic milestones. For instance, early rigid spine in LMNA-related dystrophy is not merely a sign of contracture, but a red flag demanding cardiac risk stratification before surgical planning, in alignment with current consensus. Similarly, scoliosis management in Duchenne muscular dystrophy is discussed through quantitative decision thresholds (Cobb angle ≥ 20–30°, FVC ≥ 30–35%) derived from long-term outcome studies, rather than general clinical recommendations. Critically, we confront challenges posed by disease-modifying therapies: patients now survive into their 30s and 40s, yet develop novel, therapy-exacerbated orthopedic phenotypes (e.g., steroid-induced osteoporosis, atypical spinal rigidity). Therefore, we argue that precision orthopedics—tailored surveillance, genotype-stratified intervention timing (e.g., D4Z4 repeat-guided monitoring in FSHD, and realistic functional goal-setting (e.g., scapular arthrodesis for overhead function)—should become the gold standard of care. For example, desminopathies may show marked phenotypic variability even within the same mutation. Our review thus serves not only as a molecular overview, but as a practical roadmap for neurologists, geneticists, orthopedic surgeons, and rehabilitation specialists seeking to translate genomic insights into durable functional outcomes. Full article
(This article belongs to the Special Issue New Molecular Progression of Movement Disorders)
Show Figures

Graphical abstract

16 pages, 728 KB  
Article
Factors Contributing to Complications and Failures of Impacted Canines Undergoing Surgical Orthodontic Treatment: A Retrospective Cohort Study
by Yifat Manor, Maayan Kaganovich, Mor Gamliel, Noa Sadan and Tom Shmuly
J. Clin. Med. 2026, 15(4), 1463; https://doi.org/10.3390/jcm15041463 - 13 Feb 2026
Viewed by 255
Abstract
Objectives: This study aims to assess the prevalence of complications and failures associated with impacted canine eruption in a specialized referral center, with the goal of identifying factors that contribute to these outcomes. Methods: This retrospective cohort study included cases of impacted canines [...] Read more.
Objectives: This study aims to assess the prevalence of complications and failures associated with impacted canine eruption in a specialized referral center, with the goal of identifying factors that contribute to these outcomes. Methods: This retrospective cohort study included cases of impacted canines treated at the School of Dental Medicine between 2010 and 2020. Clinical and radiographic data were collected and evaluated for failures and complications by two independent clinicians (MK, MG). In addition, specialists in oral and maxillofacial surgery and orthodontics (YM, TS, NS) independently assessed all complications and failures. Results: Among the 214 impacted maxillary canines included, 23 (10.7%) failed to erupt following initial surgical–orthodontic treatment and required re-intervention. Eruption difficulty was attributed to orthodontic factors in 43.5% of cases, surgical factors in 13.0%, and combined factors in the remainder. Following a second procedure, 15 canines erupted successfully, while 8 did not, resulting in an overall failure rate of 3.7%. Treatment failure was significantly associated with both anatomical and procedural factors. Canines with centrally positioned crowns exhibited a significantly higher failure rate than those with buccal or palatal positions (χ2 test, p = 0.025). Failure was also more common when the canine root apex was located in close proximity to a cortical plate. Lateral incisor root resorption was significantly associated with treatment complications (p = 0.030). In the multivariable logistic regression analysis, root resorption remained an independent predictor of treatment failure, increasing the odds of failure approximately fourfold (OR = 0.255, CI = 0.077–0.843, p = 0.025). Timing and surgical technique were also significantly associated with treatment outcome. Surgical exposure performed shortly after diagnosis was linked to an increased risk of treatment complications (p = 0.006). Closed surgical exposure demonstrated a significantly higher failure rate compared with open exposure (Pearson exact test, p = 0.009). Although open exposure was associated with a greater likelihood of successful eruption, it was also significantly associated with increased gingival morbidity (Fisher’s test, p = 0.030). Conclusions: Failure of impacted maxillary canine eruption following combined surgical–orthodontic treatment is uncommon but is significantly associated with distinct anatomical and procedural risk factors. Central crown position, cortical plate involvement, lateral incisor root resorption, early surgical exposure, and the use of closed exposure techniques all increase the likelihood of treatment failure and complications. Although open exposure enhances the probability of successful eruption, it may also negatively affect gingival outcomes, underscoring the need for individualized, multidisciplinary treatment planning. Full article
(This article belongs to the Topic Advances in Dental Health, 2nd Edition)
Show Figures

Figure 1

35 pages, 5808 KB  
Article
Dynamic Mode Decomposition-Based Clustered Pattern Projection for Reliable Alzheimer’s Disease Detection from EEG
by Jong-Hyeon Seo, Hunseok Kang, Jacob Kang and Aymen I. Zreikat
Diagnostics 2026, 16(4), 530; https://doi.org/10.3390/diagnostics16040530 - 10 Feb 2026
Viewed by 250
Abstract
Background/Objectives: Detecting Alzheimer’s disease (AD) from normal aging using eyes-open (EO) EEG is challenging due to stimulus-driven nonstationarity and fragmented oscillatory responses. This study aims to determine whether prototype-based representations derived from Dynamic Mode Decomposition (DMD) can improve AD detection from EO photostimulation [...] Read more.
Background/Objectives: Detecting Alzheimer’s disease (AD) from normal aging using eyes-open (EO) EEG is challenging due to stimulus-driven nonstationarity and fragmented oscillatory responses. This study aims to determine whether prototype-based representations derived from Dynamic Mode Decomposition (DMD) can improve AD detection from EO photostimulation EEG. Methods: We propose a DMD-based framework termed DMD-based Clustered Pattern Projection (DMD-CPP). Segment-wise DMD representations were clustered to learn class-specific medoid prototypes, and each EEG epoch was encoded as a vector of cosine-similarity coordinates with respect to these prototypes. A linear SVM classifier was trained on the resulting DMD-CPP features and evaluated under strict leave-one-subject-out validation. Results: The DMD-CPP model achieved competitive classification accuracy and, importantly, enhanced margin-based reliability. In EO photostimulation, AD versus healthy control classification showed a pronounced improvement, characterized by wider and more asymmetric decision margins, particularly assigning low confidence to normal epochs misclassified as AD. Tasks involving frontotemporal dementia also showed improvement, although the effect was less pronounced than for AD. Conclusions: Clustering-based pattern projection has been shown to stabilize EEG dynamics and provide an interpretable, confidence-aware feature representation. These findings suggest that DMD-CPP offers a promising framework for reliable AD detection from EO EEG, where conventional spectral methods typically struggle. Full article
Show Figures

Figure 1

11 pages, 7712 KB  
Article
Comparative Analysis of Histomorphological Quality and Quantitative Cell Assessment in Formalin-Fixed Paraffin-Embedded and Fresh Frozen Porcine Skin Biopsies
by Lina Winter, Volker H. Schmitt, Friedrich Barsch, Dominic Schwarz, Cristina L. Cotarelo and Christoph Brochhausen
Biomedicines 2026, 14(2), 390; https://doi.org/10.3390/biomedicines14020390 - 8 Feb 2026
Viewed by 325
Abstract
Background: Efficient tissue preservation methods are critical for accurate and quantitative microscopical examination in histopathology. Quantitative image analysis and cell counts are essential to translational research with direct implications for therapeutic decision-making. This study aims to compare the histomorphological quality of formalin-fixed paraffin-embedded [...] Read more.
Background: Efficient tissue preservation methods are critical for accurate and quantitative microscopical examination in histopathology. Quantitative image analysis and cell counts are essential to translational research with direct implications for therapeutic decision-making. This study aims to compare the histomorphological quality of formalin-fixed paraffin-embedded (FFPE) and fresh frozen sections (FFS) in terms of tissue recognizability, physical integrity, as well as cell counts of lymphocytes, granulocytes, giant cells, and blood vessels Methods: A total of 142 skin biopsies were analyzed, with 88 FFPE and 54 with FFS. The biopsies were stained with HE and ASD. The sections were evaluated for recognizability and physical appearance, and categorized as either clearly recognizable or indistinctly recognizable, and fully intact, folded, or torn. Suited high-power fields were identified to compare the number of different cell types between the two preservation techniques. Results: FFPE showed significantly higher morphological quality than FFS in maintaining both recognizability (88.64% vs. 44.44%, p < 0.001) and physical integrity, with more sections remaining fully intact (77.27% vs. 22.22%, p < 0.001). Additionally, paraffin sections showed higher counts of lymphocytes and blood vessels (both p < 0.001) with significant statistical differences. Conclusion: The findings suggest that FFPE provides superior tissue preservation compared to FFS, particularly in maintaining structural integrity and cellular detail. This study underlines the importance of choosing appropriate embedding techniques to optimize histological evaluations, especially in clinical settings where quantitative analyses are crucial. Full article
(This article belongs to the Section Cell Biology and Pathology)
Show Figures

Figure 1

20 pages, 11050 KB  
Article
A High-Frame-Rate Display Method for Multiple Synergistic Digital Micromirror Devices Involving Large Target Surfaces
by Zheng Liu, Yingjie Wang, Jie Li, Xiayang Huang, Pengxi Liu, Wennan Cui and Tao Zhang
Micromachines 2026, 17(2), 189; https://doi.org/10.3390/mi17020189 - 30 Jan 2026
Viewed by 327
Abstract
This study proposed a large-target-surface and high-frame-rate display method using multiple Digital Micromirror Devices (DMDs) for high-resolution, high-frame-rate aerospace applications. DMDs offer high frame rates and contrast ratios, but their surface size is constrained. By employing Pulse Width Modulation (PWM) with synchronization signals [...] Read more.
This study proposed a large-target-surface and high-frame-rate display method using multiple Digital Micromirror Devices (DMDs) for high-resolution, high-frame-rate aerospace applications. DMDs offer high frame rates and contrast ratios, but their surface size is constrained. By employing Pulse Width Modulation (PWM) with synchronization signals for grayscale modulation and synchronizing multiple DMDs, this method achieved a target surface four times larger than a single DMD at 400 Hz frame rate, with synchronization errors below 10 ns. This enhances simulation efficiency and provides an effective infrared scene simulation solution. Full article
(This article belongs to the Topic Micro-Mechatronic Engineering, 2nd Edition)
Show Figures

Figure 1

18 pages, 2828 KB  
Review
Macrophage Infiltration, Activation, and Therapeutic Implication in Skeletal Muscle Injury and Repair
by Xingyu Wang and Lan Zhou
Int. J. Mol. Sci. 2026, 27(3), 1332; https://doi.org/10.3390/ijms27031332 - 29 Jan 2026
Viewed by 401
Abstract
Skeletal muscle injury triggers inflammatory response, of which the accumulation of intramuscular monocytes/macrophages is a prominent feature. Macrophages in injured muscle comprise both blood monocytes-derived infiltrating macrophages, which are recruited through CCR2 signaling, and pre-existing muscle resident macrophages, which are established during embryogenesis [...] Read more.
Skeletal muscle injury triggers inflammatory response, of which the accumulation of intramuscular monocytes/macrophages is a prominent feature. Macrophages in injured muscle comprise both blood monocytes-derived infiltrating macrophages, which are recruited through CCR2 signaling, and pre-existing muscle resident macrophages, which are established during embryogenesis and maintained until adulthood through self-renewal proliferation. During regenerative acute muscle injury, infiltrating monocytes/macrophages are heterogeneously activated in a temporal dynamic, responding to the changing microenvironment in injured muscle and contributing to the complete injury repair. Injury-associated monocytes/macrophages recede with the completion of muscle injury repair. In contrast, injury-associated monocytes/macrophages persist in dystrophic muscle of Duchenne muscular dystrophy (DMD), likely accounting for persistent inflammation and progressive fibrosis of DMD muscle. We review here the current knowledge on monocyte/macrophage infiltration and activation in both acutely injured skeletal muscle and dystrophic muscle with subsequent discussion of the potential therapeutic implication in treating muscular dystrophy. Full article
Show Figures

Figure 1

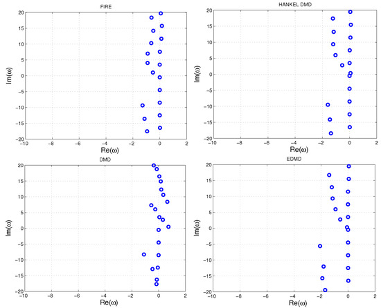
37 pages, 1037 KB  
Article
Learning Dynamics from Data by Future-Informed Regression of Evolution
by Gyurhan Nedzhibov
Mathematics 2026, 14(3), 464; https://doi.org/10.3390/math14030464 - 28 Jan 2026
Viewed by 246
Abstract
The data-driven modeling of nonlinear dynamical systems using the Koopman operator has become a widely adopted framework for spectral analysis, prediction, and control. However, classical Koopman-based methods are typically restricted to observables defined on the system state at a single time instant, which [...] Read more.
The data-driven modeling of nonlinear dynamical systems using the Koopman operator has become a widely adopted framework for spectral analysis, prediction, and control. However, classical Koopman-based methods are typically restricted to observables defined on the system state at a single time instant, which limits their expressivity for systems exhibiting temporal correlations, memory effects, or multi-step interactions. In this work, we introduce a generalized linear mapping operator designed to establish the optimal linear relationship between two complex, trajectory-dependent observables defined over an extended state space that incorporates both past and future dynamics. By allowing heterogeneous input–output observable spaces, the proposed framework systematically captures temporal dependencies, coupled dynamics, and physically informed features, extending the applicability of Koopman-based data-driven modeling. Numerical experiments on benchmark systems, including the SIR epidemic model, a two-mass spring–damper system, and a forced harmonic oscillator, demonstrate improved reconstruction accuracy and spectral representation compared to standard approaches. In particular, the proposed method achieves relative reconstruction errors as low as 5.89×105 for the SIR model and 8.96×104 for the forced harmonic oscillator, representing improvements of several orders of magnitude over classical DMD and EDMD variants. These results confirm the robustness of the new framework in capturing complex nonlinear and transient dynamics. Full article
(This article belongs to the Special Issue Numerical Methods in Dynamical Systems)
Show Figures

Figure 1

Back to TopTop