Sign in to use this feature.

Years

Between: -

Subjects

remove_circle_outline
remove_circle_outline
remove_circle_outline

Journals

Article Types

Countries / Regions

Search Results (2)

Search Parameters:
Keywords = DILIrank

Order results
Result details
Results per page
Select all
Export citation of selected articles as:
16 pages, 6613 KB  
Article
Predictive Model for Drug-Induced Liver Injury Using Deep Neural Networks Based on Substructure Space
by Myung-Gyun Kang and Nam Sook Kang
Molecules 2021, 26(24), 7548; https://doi.org/10.3390/molecules26247548 - 13 Dec 2021
Cited by 20 | Viewed by 5469
Abstract
Drug-induced liver injury (DILI) is a major concern for drug developers, regulators, and clinicians. However, there is no adequate model system to assess drug-associated DILI risk in humans. In the big data era, computational models are expected to play a revolutionary role in [...] Read more.
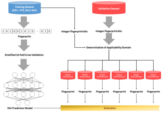
Drug-induced liver injury (DILI) is a major concern for drug developers, regulators, and clinicians. However, there is no adequate model system to assess drug-associated DILI risk in humans. In the big data era, computational models are expected to play a revolutionary role in this field. This study aimed to develop a deep neural network (DNN)-based model using extended connectivity fingerprints of diameter 4 (ECFP4) to predict DILI risk. Each data set for the predictive model was retrieved and curated from DILIrank, LiverTox, and other literature. The best model was constructed through ten iterations of stratified 10-fold cross-validation, and the applicability domain was defined based on integer ECFP4 bits of the training set which represented substructures. For the robustness test, we employed the concept of the endurance level. The best model showed an accuracy of 0.731, a sensitivity of 0.714, and a specificity of 0.750 on the validation data set in the complete applicability domain. The model was further evaluated with four external data sets and attained an accuracy of 0.867 on 15 drugs with DILI cases reported since 2019. Overall, the results suggested that the ECFP4-based DNN model represents a new tool to identify DILI risk for the evaluation of drug safety. Full article
(This article belongs to the Section Computational and Theoretical Chemistry)
Show Figures

Figure 1

23 pages, 3067 KB  
Article
Computational Models Using Multiple Machine Learning Algorithms for Predicting Drug Hepatotoxicity with the DILIrank Dataset
by Robert Ancuceanu, Marilena Viorica Hovanet, Adriana Iuliana Anghel, Florentina Furtunescu, Monica Neagu, Carolina Constantin and Mihaela Dinu
Int. J. Mol. Sci. 2020, 21(6), 2114; https://doi.org/10.3390/ijms21062114 - 19 Mar 2020
Cited by 36 | Viewed by 5886
Abstract
Drug-induced liver injury (DILI) remains one of the challenges in the safety profile of both authorized and candidate drugs, and predicting hepatotoxicity from the chemical structure of a substance remains a task worth pursuing. Such an approach is coherent with the current tendency [...] Read more.
Drug-induced liver injury (DILI) remains one of the challenges in the safety profile of both authorized and candidate drugs, and predicting hepatotoxicity from the chemical structure of a substance remains a task worth pursuing. Such an approach is coherent with the current tendency for replacing non-clinical tests with in vitro or in silico alternatives. In 2016, a group of researchers from the FDA published an improved annotated list of drugs with respect to their DILI risk, constituting “the largest reference drug list ranked by the risk for developing drug-induced liver injury in humans” (DILIrank). This paper is one of the few attempting to predict liver toxicity using the DILIrank dataset. Molecular descriptors were computed with the Dragon 7.0 software, and a variety of feature selection and machine learning algorithms were implemented in the R computing environment. Nested (double) cross-validation was used to externally validate the models selected. A total of 78 models with reasonable performance were selected and stacked through several approaches, including the building of multiple meta-models. The performance of the stacked models was slightly superior to other models published. The models were applied in a virtual screening exercise on over 100,000 compounds from the ZINC database and about 20% of them were predicted to be non-hepatotoxic. Full article
(This article belongs to the Section Molecular Informatics)
Show Figures

Figure 1

Back to TopTop