Sign in to use this feature.

Years

Between: -

Subjects

remove_circle_outline
remove_circle_outline
remove_circle_outline
remove_circle_outline
remove_circle_outline

Journals

Article Types

Countries / Regions

Search Results (7)

Search Parameters:
Keywords = CVVHD

Order results
Result details
Results per page
Select all
Export citation of selected articles as:
16 pages, 468 KB  
Article
Exploring the Readiness of Critical Care in Implementing Continuous Renal Replacement Therapy in Hail Hospitals, Saudi Arabia: Findings for Acute Kidney Injury Patient Care Improvement
by Sameer A. Alkubati, Abdulaziz A. Alfaraaj, Mokhtar A. Almoliky, Salman H. Alsaqri, Khalil A. Saleh and Bahia Galal Siam
Healthcare 2025, 13(18), 2320; https://doi.org/10.3390/healthcare13182320 - 16 Sep 2025
Viewed by 1022
Abstract
Background/Objectives: Continuous renal replacement therapy (CRRT) is a critical intervention for managing acute kidney injury (AKI) in critically ill patients. Critical care nurses (CCNs) play a pivotal role in its implementation, requiring adequate knowledge, a positive attitude, and practice proficiency. This study aimed [...] Read more.
Background/Objectives: Continuous renal replacement therapy (CRRT) is a critical intervention for managing acute kidney injury (AKI) in critically ill patients. Critical care nurses (CCNs) play a pivotal role in its implementation, requiring adequate knowledge, a positive attitude, and practice proficiency. This study aimed to assess the levels and factors affecting CCNs’ knowledge, attitudes, and practices (KAPs) regarding the care of patients receiving CRRT in Hail Hospitals, Saudi Arabia. Methods: A cross-sectional study was conducted with 190 registered CCNs from the critical care units of Hail Hospitals, Saudi Arabia, from March to May 2025. Data were collected using a sociodemographic characteristics sheet and the knowledge, attitudes, and practices questionnaire on CRRT. Non-parametric statistical tests (Mann–Whitney U, Kruskal–Wallis, and Spearman’s correlation tests) were used to determine the relationships between variables. A multiple linear regression analysis was used to explore the factors affecting the study variables. Results: The majority of CCNs had a high level of knowledge regarding CRRT management (66.3%), followed by moderate (21.1%) and low (16.6%) levels. Additionally, the majority had a high level of attitude regarding CRRT management (74.7%), followed by moderate (18.4%) and low (6.9%) levels. The majority of CCNs had a high level of practice regarding CRRT management (66.8%), followed by low (23.7%) and moderate (9.5%) levels. There was a significant positive correlation between CCNs’ knowledge, attitudes (rs = 0.230, p < 0.001), and practices (rs = 0.192, p < 0.001). Additionally, there was a significant positive correlation between CCNs’ attitudes and practices (r = 0.419, p < 0.001). Multiple linear regression revealed a significant model (p  <  0.001) when sociodemographic and work-related factors were analyzed as predictors of CCNs’ levels of knowledge, attitudes, and practices regarding CRRT: Having more experience, working with a nurse-to-patient ratio of 1:2, and frequently using CVVHDF as a CRRT modality were significant factors for higher knowledge levels when compared to the reference categories. In addition, having a bachelor’s degree and frequently using CVVHD, CVVHDF, or SCUF as a CRRT modality were significant factors for higher attitude levels regarding CRRT when compared to the reference categories. Having a bachelor’s degree and frequently using CVVHD or CVVHDF as a CRRT modality were significant factors for higher practice levels regarding CRRT when compared to the reference categories. Conclusions: CCNs in Hail Hospitals self-reported high levels of knowledge, attitudes, and practices regarding CRRT management, followed by moderate levels. Targeted educational programs, standardized protocols, and organizational support are recommended to improve CCN care for CRRT and to optimize patient outcomes. Full article
Show Figures

Figure 1

35 pages, 1576 KB  
Review
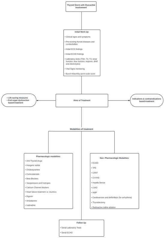
Data Analysis and Systematic Scoping Review on the Pathogenesis and Modalities of Treatment of Thyroid Storm Complicated with Myocardial Involvement and Shock
by Eman Elmenyar, Sarah Aoun, Zain Al Saadi, Ahmed Barkumi, Basar Cander, Hassan Al-Thani and Ayman El-Menyar
Diagnostics 2023, 13(19), 3028; https://doi.org/10.3390/diagnostics13193028 - 23 Sep 2023
Cited by 6 | Viewed by 8838
Abstract
Thyroid storm (TS) is a rare and fatal endocrine emergency that occurs due to undiagnosed and inadequately treated hyperthyroidism after stressful conditions in patients with thyroid disorders. The objective of this systematic scoping review was to better understand the pathophysiology of TS and [...] Read more.
Thyroid storm (TS) is a rare and fatal endocrine emergency that occurs due to undiagnosed and inadequately treated hyperthyroidism after stressful conditions in patients with thyroid disorders. The objective of this systematic scoping review was to better understand the pathophysiology of TS and its complications, in terms of myocardial affection, tachyarrhythmia, and cardiogenic shock. In addition, we explored the pharmacological, mechanical, and surgical treatments for TS. We also evaluated the outcomes of TS according to sex and cardiac involvement. Additionally, analytical analysis was performed on the selected data. A literature review of peer-reviewed journals was carried out thoroughly using medical terms, MeSH on PubMed, Google Scholar, and combinations such as thyrotoxicosis-induced cardiomyopathy, thyroid storm, cardiogenic shock, myocardial infarction, endocrine emergency, Burch–Wartofsky score, extracorporeal circulatory support, and thyroidectomy. A total of 231 papers were eligible (2 retrospective studies, 5 case series, and 224 case reports) with a total of 256 TS patients with cardiac involvement between April 2003 and August 2023. All age groups, sexes, patients with TS-induced cardiomyopathy, non-atherosclerotic myocardial infarction, tachyarrhythmia, heart failure, shock, and different forms of treatment were discussed. Non-English language articles, cases without cardiac involvement, and cases in which treatment modalities were not specified were excluded. Female sex was predominant, with 154 female and 102 male patients. Approximately 82% of patients received beta-blockers (BBs), 16.3% were placed on extracorporeal membrane oxygenation (ECMO) support, 16.3% received therapeutic plasma exchange (TPE), and 13.8% underwent continuous renal replacement therapy (CRRT), continuous venovenous hemofiltration (CVVHD), or dialysis. Overall, 18 females and 16 males died. BB-induced circulatory collapse, acute renal failure, CRRT, and ventricular fibrillation were significantly associated with mortality. Awareness of TS and not only thyrotoxicosis is vital for timely and appropriate treatment. The early diagnosis and management of TS in cardiac settings, including pharmacological, mechanical, and surgical modalities, can save high-risk patients. Sex matters in the presentation, treatment, and mortality of this population. However, further large-scale, and well-designed studies are required. Full article
(This article belongs to the Section Pathology and Molecular Diagnostics)
Show Figures

Figure 1

6 pages, 544 KB  
Case Report
Successful Use of Continuous Veno-Venous Haemodialysis in a Case of Potential Lethal Caffeine Intoxication
by Elles J. Reimerink, Daan W. Huntjens, Lindsey G. Pelkmans, Jan-Willem H. J. Geerts and Eric J. F. Franssen
Toxics 2023, 11(2), 196; https://doi.org/10.3390/toxics11020196 - 20 Feb 2023
Cited by 1 | Viewed by 4586
Abstract
Here we describe the case of a potentially lethal caffeine intoxication after the reported ingestion of 10 g of caffeine. Due to hemodynamic instability with tachycardia and hypertension with an insufficient effect of continuous labetalol infusion, the patient was started on continuous veno-venous [...] Read more.
Here we describe the case of a potentially lethal caffeine intoxication after the reported ingestion of 10 g of caffeine. Due to hemodynamic instability with tachycardia and hypertension with an insufficient effect of continuous labetalol infusion, the patient was started on continuous veno-venous haemodialysis (CVVHD). After successful treatment for 15 h, CVVHD could be discontinued, and the patient was discharged home the next day. This case report is the first to report the use of CVVHD as a haemodialysis modality in the case of caffeine intoxication and illustrate the effect on caffeine clearance. We stress the importance of an early recognition of caffeine intoxication, so that haemodialysis can be considered in the case of a potentially lethal intoxication. Full article
(This article belongs to the Special Issue Clinical and Post-Mortem Toxicology)
Show Figures

Figure 1

10 pages, 650 KB  
Article
Chloride, Sodium and Calcium Intake Are Associated with Mortality and Follow-Up Kidney Function in Critically Ill Patients Receiving Continuous Veno-Venous Hemodialysis—A Retrospective Study
by Tapio Hellman, Panu Uusalo and Mikko J. Järvisalo
Nutrients 2023, 15(3), 785; https://doi.org/10.3390/nu15030785 - 3 Feb 2023
Cited by 2 | Viewed by 2834
Abstract
Background: Studies on the association between solute, nutrition and fluid intakes and mortality and later kidney function in critically ill acute kidney injury (AKI) patients receiving continuous veno-venous hemodialysis (CVVHD) are scarce. Methods: Altogether, 471 consecutive critically ill AKI patients receiving CVVHD in [...] Read more.
Background: Studies on the association between solute, nutrition and fluid intakes and mortality and later kidney function in critically ill acute kidney injury (AKI) patients receiving continuous veno-venous hemodialysis (CVVHD) are scarce. Methods: Altogether, 471 consecutive critically ill AKI patients receiving CVVHD in the research intensive care unit (ICU) were recruited in this single-center, retrospective study. Results: The median age was 66 (58–74) years, and 138 (29.3%) were female. The 90-day and one-year mortalities were 221 (46.9%) and 251 (53.3%), respectively. After adjusting for age, sex, Acute Physiology and Chronic Health Evaluation II (APACHE) score, coronary artery disease, immunosuppression, ICU care duration, mechanical ventilation requirement, vasopressor requirement and study time period, the cumulative daily intake of potassium, chloride, sodium, phosphate, calcium, glucose, lipids and water was associated with one-year mortality in separate multivariable cox proportional hazards models. In a sensitivity analysis excluding patients who died within the first three days of ICU care, the daily intake of chloride (hazard ratio (HR) 1.001, confidence interval (CI) 95% 1.000–1.003, p = 0.032), sodium (HR 1.001, CI 95% 1.000–1.002, p = 0.031) and calcium (HR 1.129, CI 95% 1.025–1.243, p = 0.014) remained independently associated with mortality within one-year in the respective, similarly adjusted multivariable cox analyses. The cumulative daily intake of chloride, sodium, calcium and water was independently associated with the estimated glomerular filtration rate (eGFR) at 90 days follow-up in separate substantially adjusted multivariable cox proportional hazards models. Conclusion: The cumulative daily intake of chloride, sodium and calcium is associated with mortality and daily chloride, sodium, calcium and water intake is associated with follow-up eGFR in critically ill patients with CVVHD-treated AKI. Full article
(This article belongs to the Topic Metabolism and Health)
Show Figures

Graphical abstract

10 pages, 1252 KB  
Article
Impact of Continuous Veno-Venous HemoDiALYsis with Regional Citrate Anticoagulation on Non-NUTRItional Calorie Balance in Patients on the ICU—The NUTRI-DAY Study
by Simon Wechselberger, Friederike Compton and Johannes Schilling
Nutrients 2023, 15(1), 63; https://doi.org/10.3390/nu15010063 - 23 Dec 2022
Cited by 4 | Viewed by 3425
Abstract
Background: Malnutrition as well as overfeeding can have negative impacts on clinical outcomes in critically ill patients. Continuous veno-venous hemodialysis (CVVHD) with regional citrate anticoagulation (RCA) using trisodium citrate 4% (TSC) might play a role in nutrient disposition in patients in the ICU. [...] Read more.
Background: Malnutrition as well as overfeeding can have negative impacts on clinical outcomes in critically ill patients. Continuous veno-venous hemodialysis (CVVHD) with regional citrate anticoagulation (RCA) using trisodium citrate 4% (TSC) might play a role in nutrient disposition in patients in the ICU. Methods: In 33 consecutive patients on CVVHD with RCA, energy uptake or loss was calculated. Three macronutrients (lactate, glucose and citrate) were analyzed by taking prefilter blood and effluent samples. Results: Glucose and lactate clearance through CVVHD made up for a loss of 61 kcal/d (IQR 25–164 kcal/d) and 38 kcal/d (IQR 23–59 kcal/d), respectively. Two patients with hyperglycemic state (>350 mg/dL) lost around 600 kcal/d during CVVHD. Net post-filter citrate caloric delivery through RCA was 135 kcal/d (IQR: 124–144 kcal/d). Adding the three macronutrients, net caloric gain through CVVHD was 10 kcal/d (IQR: −63–75 kcal/d). Conclusion: In non-hyperglycemic patients on CVVHD with RCA, the metabolic contribution of the three macronutrients lactate, glucose and citrate is neglectable. Full article
(This article belongs to the Section Nutrition and Public Health)
Show Figures

Figure 1

9 pages, 929 KB  
Review
Continuous Renal Replacement Therapy in the Critically Ill Patient: From Garage Technology to Artificial Intelligence
by Sara Samoni, Faeq Husain-Syed, Gianluca Villa and Claudio Ronco
J. Clin. Med. 2022, 11(1), 172; https://doi.org/10.3390/jcm11010172 - 29 Dec 2021
Cited by 13 | Viewed by 10721
Abstract
The history of continuous renal replacement therapy (CRRT) is marked by technological advances linked to improvements in the knowledge of the mechanisms and kinetics of extracorporeal removal of solutes, and the pathophysiology of acute kidney injury (AKI) and other critical illnesses. In the [...] Read more.
The history of continuous renal replacement therapy (CRRT) is marked by technological advances linked to improvements in the knowledge of the mechanisms and kinetics of extracorporeal removal of solutes, and the pathophysiology of acute kidney injury (AKI) and other critical illnesses. In the present article, we review the main steps in the history of CRRT, from the discovery of continuous arteriovenous hemofiltration to its evolution into the current treatments and its early use in the treatment of AKI, to the novel sequential extracorporeal therapy. Beyond the technological advances, we describe the development of new medical specialties and a shared nomenclature to support clinicians and researchers in the broad and still evolving field of CRRT. Full article
(This article belongs to the Section Nephrology & Urology)
Show Figures

Figure 1

7 pages, 219 KB  
Article
A Continuous Renal Replacement Therapy Protocol for Patients with Acute Kidney Injury in Intensive Care Unit with COVID-19
by Federico Nalesso, Francesco Garzotto, Leda Cattarin, Laura Gobbi, Laila Qassim, Luca Sgarabotto, Ivo Tiberio and Lorenzo A. Calò
J. Clin. Med. 2020, 9(5), 1529; https://doi.org/10.3390/jcm9051529 - 19 May 2020
Cited by 20 | Viewed by 5075
Abstract
COVID-19 often leads to acute respiratory distress syndrome complicated by acute kidney injury (AKI). The indications for renal replacement therapy for these patients are those commonly accepted to treat AKI. We describe a continuous veno-venous haemodialysis (CVVHD) protocol for AKI, which aims to [...] Read more.
COVID-19 often leads to acute respiratory distress syndrome complicated by acute kidney injury (AKI). The indications for renal replacement therapy for these patients are those commonly accepted to treat AKI. We describe a continuous veno-venous haemodialysis (CVVHD) protocol for AKI, which aims to provide the best treatment according to the particular patient’s and medical personnels’ needs in biohazard settings with limited human and technological resources. We designed a CVVHD protocol with a high cut-off (HCO) filter in regional citrate anticoagulation (RCA). The HCO filter in diffusion determines the enhanced cytokines clearance with less filter clotting due to a lower filtration fraction. In our hospital, at the beginning of the pandemic outbreak, we treated seven COVID-19 patients with AKI stage 2 and 3 and recorded the circuit lifespan and the number of interventions on monitors. CVVHD in RCA appears to be safe, effective and easy to be performed in a biohazard scenario using lower blood flows and less bag changes with fluid savings, a biohazard reduction and sparing of resources. Although the data come from a very small cohort, our protocol seems related to a low mortality. Full article
(This article belongs to the Section Nephrology & Urology)
Back to TopTop